新浪财经

一文看懂三星、海力士在华布局 相关限制解除可能影响哪些A股公司?

财联社APP

关注

转自:财联社APP

《科创板日报》10月9日讯 韩国总统办公室经济首席秘书崔相穆表示,美国政府作出最终决定,将无限期豁免三星电子和SK海力士向其在华工厂提供半导体设备,无需其它许可。崔相穆透露,美方已将这一决定通知三星电子和SK海力士等相关企业,将自即日起生效。

那么,在我国,三星与SK海力士有哪些生产工厂?

从官网信息上可以看到,三星在中国有三个生产中心,分别位于西安、苏州、天津

其中,三星西安厂主要用于生产存储芯片。三星与2013年与陕西省和西安市政府、西安高新区管委会签署战略合作框架协议及谅解备忘录,宣布三星电子一期投资70亿美元的存储芯片项目正式落户西安高新区。之后,又先后增加了二期、三期项目。

今年5月媒体报道中有统计数据指出,三星西安厂占三星NAND Flash四成产能,两座厂月产能25万片,占全球NAND Flash产能1/10,也是三星在海外唯一的存储芯片工厂

三星苏州厂主营存储器、存储器模块及集成电路的组装和测试

三星天津厂则主营LED产品,天眼查显示,天津三星LED公司成立于2009年,经营范围包括电子元器件制造、电子元器件批发、电子元器件零售、半导体照明器件制造等。

SK海力士则在中国有两个生产基地,分别位于重庆与无锡

其中无锡厂是SK海力士的存储芯片生产主力之一。有分析师之前指出,SK海力士无锡厂的产量约占该公司DRAM芯片的大约一半、全球产量的15%

重庆厂根据过往媒体报道来看,主要侧重于芯片封装

值得一提的是,SK海力士已于2021年收购英特尔NAND闪存及存储业务,其中包括英特尔大连工厂,但截至去年末,大连NAND闪存芯片业务尚未完全交割。

三星与SK海力士均为存储芯片巨头,且从上文可以看出,两家公司在我国的工厂大部分聚焦于存储芯片

中信证券指出,从行业供给端来看, 2023年行业供给增速将低于需求增速,供需将逐步达到平衡,有助于库存修复,看好存储板块周期2023年下半年见底。需求端而言,分析师认为目前终端厂商已处于去库存的后期,全年出货有望呈现前低后高,看好2023年下半年至2024年下游需求回暖趋势。

总体上,其预计下半年随着库存去化,需求逐步回归,行业细分龙头有望迎来业绩修复机会,看好国内存储产业链周期复苏叠加本土化趋势下的投资机遇

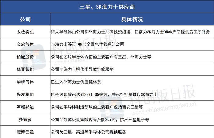
三星与SK海力士有哪些供应商?

三星电子去年末曾公开2022年供应链名单,其中包括6家中国大陆公司,分别为瑞声科技比亚迪歌尔股份、新安电器、旭光科技、舜宇光学。

此外,据《科创板日报》不完全统计,A股中这些公司已为三星、SK海力士提供半导体相关服务:

加载中...