新浪财经

产业政策利好落地,元宇宙拓宽二六三业务成长空间

同花顺

关注

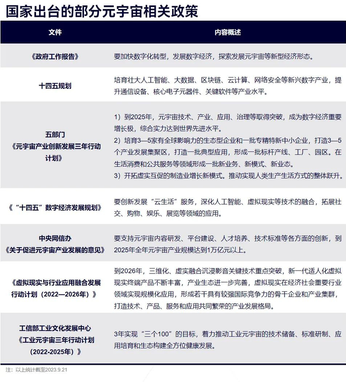
元宇宙是新一代信息技术的集成创新应用,在全球掀起了新一轮技术革命和产业变革,其作为数字经济和实体经济融合的重要载体和高级形态,也成为政策重点扶持对象。近一年来,北京、上海、广东、山东等多地出台元宇宙发展政策,产业发展取得积极成效。今年9月工信部等五部委联合发布的《元宇宙产业创新发展三年行动计划(2023-2025年)》(下称“《行动计划》”)则为我国元宇宙的技术创新、应用落地和产业健康发展进一步指明了方向。

《北京市促进未来产业创新发展实施方案》

作为我国数字信息前沿科技和战略新兴产业发展的指导性文件,《行动计划》对于推动我国元宇宙产业突破关键瓶颈、增强国际竞争力、实现更好更快高质量发展,进而推动构建现代化产业体系,建设网络强国、制造强国、数字中国具有重要的现实意义。

国家出台的部分元宇宙相关政策

随着国家产业政策引导的强指引,元宇宙赛道边缘将不断拓展、元宇宙产业发展速度将不断加速、元宇宙项目建设需求也将迎来井喷时刻,与此同时越来越多的企业、科研机构在元宇宙技术、产业政策、应用场景等方面从初期的“畅想”开始步入快速落地阶段。

二六三集团作为互联网通信行业的领跑者,近年来在“打造智能云连接 赋能数字化转型”的云战略指引下,发挥深耕行业26年的资源与经验优势,并立足产业价值链视角,展开与政府、企业和科研机构的紧密合作,基于在实时音视频技术和全球云网络资源的丰富经验与技术实力,在元宇宙领域展开积极探索,并有目共睹的成果:

在生态建设方面,二六三集团与元宇宙产业链条上的生态伙伴在标准共建、行业解决方案等多维度展开合作,以共建高质量元宇宙产业生态、探索元宇宙的垂直化细分领域的应用。如参编由中国信通院牵头的《可信虚拟人白皮书(2023)》,该白皮书作为中国首部可信虚拟人白皮书,为国内虚拟人行业发展提供了重要的标准依据和指导价值;

在产品形态方面,二六三集团持续以AI数字人和3D虚拟直播两大场景应用为主攻方向,在生成式AI、3D空间设计等方面持续加大研发投入,以创新的产品形态为二六三业务成长打开了新空间,并不断取得亮眼成绩。其中,二六三打造的AI数字人“昌小平”,二六三数字员工“云小朵”、天猫智能家装顾问等多位数字人落地应用,技术实力广获业内认可;

二六三打造的AI数字人昌小平

在应用体验方面,二六三集团基于庞大的产业企业用户基础,积极探索用好大模型的应用场景、加速AIGC与自研产品相融合,优化使用体验及流程,解放用户创造力,推动新技术的发展和落地;

在技术创新方面,二六三集团高度重视自主创新,持续加大研发投入,为潜力元宇宙应用项目提供孵化土壤,并凭借在元宇宙领域的创新应用和多个标杆实践成果,成功上榜“2023中国元宇宙创新企业”榜单、入选启元计划“元宇宙新产品新技术新场景TOP50企业”。

毋庸置疑,元宇宙已跃升为数字经济发展的新潮流、新未来和新动力。下一步,二六三集团将在国家产业政策引导下,持续释放元宇宙创新动能,用数字技术打造智能连接,开拓更多元宇宙应用场景、创造更广维度的“新连接”价值,把握产业数字发展机遇,赋能数字经济发展。

加载中...