新浪财经

中国乌鸡产品行业市场运行动态及投资潜力分析报告

智研咨询

关注

智研咨询专家团队精心编制的《中国乌鸡产品行业市场发展潜力及投资策略研究报告》(以下简称《报告》)重磅发布,本报告由智研咨询行业研究团队联合撰写,经专业的报告编撰团队反复修改打磨,最终得以呈现。

本报告通过对大量乌鸡产品行业信息和数据的系统性分析,深入而客观地剖析了我国乌鸡产品行业的发展现状及趋势,并结合乌鸡产品行业创新发展现状及多年的实践经验,对中国乌鸡产品行业的驱动因素、潜力市场、制约因素、发展机制、路径做出审慎分析与预测,希望为需求客户准确了解中国乌鸡产品产业最新发展动态,把握市场机会,明确创新方向提供重要参考。

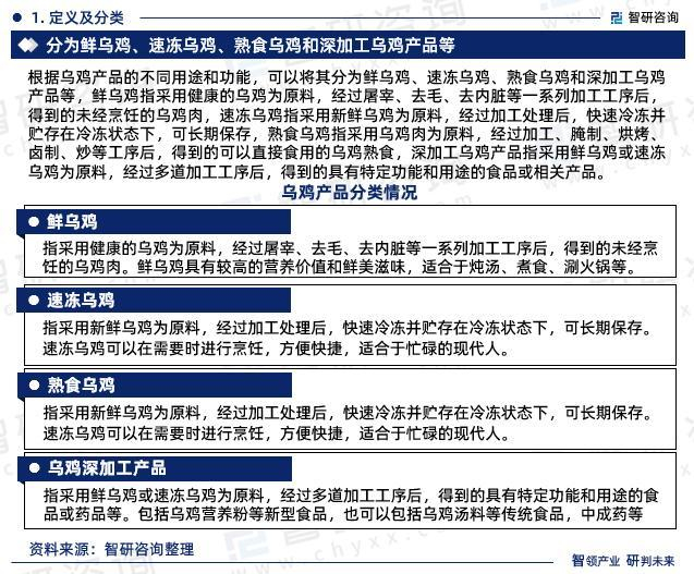
根据乌鸡产品的不同用途和功能,可以将其分为鲜乌鸡、速冻乌鸡、熟食乌鸡和深加工乌鸡产品等,鲜乌鸡指采用健康的乌鸡为原料,经过屠宰、去毛、去内脏等一系列加工工序后,得到的未经烹饪的乌鸡肉,速冻乌鸡指采用新鲜乌鸡为原料,经过加工处理后,快速冷冻并贮存在冷冻状态下,可长期保存,熟食乌鸡指采用乌鸡肉为原料,经过加工、腌制、烘烤、卤制、炒等工序后,得到的可以直接食用的乌鸡熟食,深加工乌鸡产品指采用鲜乌鸡或速冻乌鸡为原料,经过多道加工工序后,得到的具有特定功能和用途的食品或相关产品。

我国乌鸡产品市场规模情况而言,乌鸡产品可大致分成乌鸡鲜食产品和深加工产品,随着国内中药等需求快速增长,我国整体乌鸡深加工领域占比持续走高,数据显示,2022年我国乌鸡产品鲜食领域市场规模约90.96亿元,较2021年下降1.2%左右,2022年我国乌鸡产品深加工粮油(以中药和肉制品为主)市场规模约24.31亿元,较2021年增长1.42%。

乌鸡产品被广泛地应用于食品、药品、保健品等领域。在药品领域,乌鸡被用于制作中药材,如乌鸡白凤丸、乌鸡口服液等。主要受在中药领域乌鸡产品具有补肝肾、益气血、清虚热等药用价值,可以用于治疗遗精、久泻、久痢、消渴、赤白带下、骨蒸劳热等疾病,目前国内乌鸡养殖规模分散,以农业合作社和散养为主,中药领域中众多药品中皆含有乌鸡成分,主要企业有同仁堂九芝堂等,随着人们对中药和天然药物的不断认识和需求增加,中药领域对乌鸡产品的应用和研究也在深入和扩展,未来中药乌鸡需求有望延续增长趋势,带动乌鸡深加工产品继续扩张。

我国饲料工业发展十分迅速,为乌鸡生产者提供了饲料供给保障,配合饲料的种类功能较为齐备,可满足不同类型,不同阶段,不同特点的乌鸡的需要。管理方式现代化,可为乌鸡提供适宜的生存环境,从控温、控湿、通风、光照等各个环节达到较高的自动化程度。采用先进的设施和电脑管理系统,较大地促进了规模化养殖生产的进一步发展。

随着消费者对健康和美容的关注度不断提高,未来乌鸡产品的市场需求和应用领域将会继续增长。同时,定制化也是消费趋势之一,为迎合消费者个性化需求,乌鸡产品也不断推出新品种。比如,针对女性消费者的乌鸡黑糯米饮品、乌鸡枸杞维生素饮等,以及更为多样化的乌鸡产品口味。

中国乌鸡产品行业市场发展潜力及投资策略研究报告》内容丰富、数据翔实、亮点纷呈。是智研咨询重要研究成果,是智研咨询引领行业变革、寄情行业、践行使命的有力体现,更是乌鸡产品领域从业者把脉行业不可或缺的重要工具。智研咨询已经形成一套完整、立体的智库体系,多年来服务政府、企业、金融机构等,提供科技、咨询、教育、生态、资本等服务。

数据说明:

1、本报告核心数据更新至2022年12月,以中国大陆地区数据为主;预测区间涵盖2023-2029年,数据内容涉及乌鸡产品行业产量、市场规模、细分市场规模、产业链分析等。

2、除一手调研信息和数据外,国家统计局、中国海关、行业协会、上市公司公开报告(招股说明书、转让说明书、年报、问询报告等)等权威数据源亦共同构成本报告的数据来源。一手资料来源于研究团队对行业内重点企业访谈获取的一手信息数据,主要采访对象有企业高管、行业专家、技术负责人、下游客户、分销商、代理商、经销商以及上游原料供应商等;二手资料来源主要包括全球范围相关行业新闻、公司年报、非盈利性组织、行业协会、政府机构及第三方数据库等。

3、报告核心数据基于公司严格的数据采集、筛选、加工、分析体系以及自主测算模型,确保统计数据的准确可靠。

4、本报告所采用的数据均来自合规渠道,分析逻辑基于智研团队的专业理解,清晰准确地反映了分析师的研究观点。

智研咨询作为中国产业咨询领域领导品牌,以“用信息驱动产业发展,为企业投资决策赋能”为品牌理念。公司融合定量分析与定性分析方法,用自主研发算法,结合行业交叉大数据,通过多元化分析,挖掘定量数据背后根因,剖析定性内容背后逻辑,客观真实地阐述行业现状,审慎地预测行业未来发展趋势,为客户提供专业的行业分析、市场研究、数据洞察、战略咨询及相关解决方案,助力客户提升认知水平、盈利能力和综合竞争力。主要服务包含精品行研报告专项定制月度专题可研报告商业计划书产业规划等。提供周报/月报/季报/年报等定期报告和定制数据,内容涵盖政策监测、企业动态、行业数据、产品价格变化、投融资概览、市场机遇及风险分析等。

加载中...