新浪财经

实控人卖老股未缴税?科创板IPO

市场资讯 2023.10.06 20:09

来源:梧桐树下V

北京明朝万达科技股份有限公司(“明朝万达”)申报上交所科创板,近期披露了第二轮问询的回复。

公司是国内领先的基于自有知识产权和专利技术的数据安全供应商,主要向政府以及金融、电信、能源、制造等行业客户提供专业化的企业级数据安全产品和服务。报告期内,公司主要财务数据如下:

根据披露,明朝万达以 11.20%的市场份额在 2021 年数据泄露防护市场排名第三;明朝万达在中国数据安全产品市场 2021 年销售额所占比例为 5.80%,排名第二。

报告期内,公司向前五大客户合计销售金额分别为 14,324.79 万元、18,763.27万元、24,220.46万元和7,693.65万元,占各期主营业务收入的比重分别为45.00%、46.92%、51.53%和 61.74%。

报告期各期末,公司应收账款账面价值分别为7,882.04 万元、6,721.92 万元、17,184.90万元和 19,494.14万元,报告期各期,公司营业收入分别为31,832.51万元、39,989.97万元、47,003.59 万元和 12,461.07万元,应收账款账面价值占同期营业收入的比例分别为 24.76%、16.81%、36.56%和 156.44%。

一、实控人卖老股未缴税,被交易所问询后,小股东依旧未交

报告期内,公司实际控制人及多名股东转让股权但并未缴纳个人所得税,被交易所问询。本次发行前王志海、王东、喻波直接和间接控制公司 29.10%的股份,为公司的实际控制人。

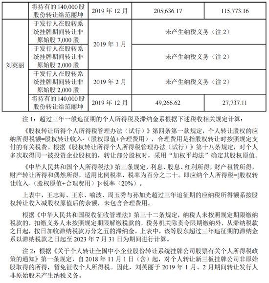
据问询,根据申报材料和首轮问询回复,(1)发行人实控人王志海、王东、喻波在报告期内分别于 2020 年和 2022 年集中对外转让部分股权,交易总额为 5,821.8 万元,老股转让取得的资金中 2,525.34 万元用于回购国投创合、厦门国兴持有公司的股份,同时三人尚未缴纳上述股份转让所涉及的税款;(2)除实控人外,报告期内历次股权变动涉及公司的目前股东中,发行人监事孙加光、发行人副总经理刘英丽以及创始团队成员、前监事周玉秀三人未缴纳个人所得税;(3)此外,其余 6 名非公司员工股东范丽坤、郎书伟、李冬梅、刘洵、王永选、张旭,发行人已向其发出督促缴纳个人所得税的书面沟通函。

请发行人说明:(1)发行人实控人老股转让取得资金的具体用途,是否存在直接或间接流向发行人客户、供应商及其关联方的情形;(2)前述发行人股东未缴纳个税及滞纳金的具体金额及补缴情况,是否存在被税务机关处罚的风险,发行人实控人及董监高未缴纳个税是否构成重大违法行为,对本次发行上市的影响。

请保荐机构、发行人律师核查并发表明确意见。

其中就第2小问,公司回复:

1、前述发行人股东未缴纳个税及滞纳金的具体金额及补缴情况

(1)发行人实际控制人、董事、监事及高级管理人员未缴纳个人所得税及滞纳金的具体金额及补缴情况

根据《国家税务总局关于未申报税款追缴期限问题的批复》(国税函[2009]326 号)规定:“税收征管法第六十四条第二款规定的纳税人不进行纳税申报造成不缴或少缴应纳税款的情形不属于偷税、抗税、骗税,其追征期按照税收征管法第五十二条规定的精神,一般为三年,特殊情况可以延长至五年”。

①三年追征期内的个人所得税、滞纳金及补缴情况

发行人实际控制人王志海、王东、喻波已于 2023 年 8 月 25 日主动申报并按照税务机关核定结果缴纳了三年追征期内股权转让涉及的个人所得税及滞纳金,

具体如下:

发行人实际控制人王志海、王东、喻波已主动向税务主管机关申报了股权转让相关个人所得税,并按照申报要求提交了明朝万达有限成立以来历次股权变动的全部情况及相关材料。经税务主管机关核定,发行人的实际控制人已于 2023年 8 月 25 日按照税务机关核定结果缴纳了三年追征期内的股权转让个人所得税及滞纳金,并于 2023 年 8 月 29 日取得了经税务主管机关确认的《个人所得税自行纳税申报表》。

发行人的监事孙加光、副总经理刘英丽、前监事周玉秀未缴纳税款均已超过三年一般追征期。

发行人实际控制人王东以其自有资金缴纳了上述个人所得税 155.81 万元及滞纳金 4.36 万元;喻波以其自有资金缴纳了上述个人所得税 214.82 万元及滞纳金 6.01 万元;王志海以自有资金及王东、喻波提供的借款 74.55 万元缴纳了上述个人所得税240.81万元及滞纳金6.74万元,该等借款均不存在股份质押的情形,不存在纠纷或潜在纠纷。

②三年一般追征期外的未缴纳个人所得税及滞纳金情况

发行人历次股权转让中,发行人实际控制人王志海、王东、喻波及监事孙加光、副总经理刘英丽、前监事周玉秀存在未缴纳三年一般追征期外的股权转让涉及个人所得税及产生的滞纳金,根据税收相关规定具体计算情况如下:

(2)非发行人员工股东未缴纳个人所得税及滞纳金的具体金额及补缴情况

根据《股权转让所得个人所得税管理办法(试行)》第五条规定,“个人股权转让所得个人所得税,以股权转让方为纳税人,以受让方为扣缴义务人。”因此,前述非发行人员工股东股权转让的纳税主体不涉及发行人,发行人亦无代扣代缴义务,发行人不存在因此被税务机关追缴税款或受到行政处罚的风险,不会对发行人本次发行造成实质影响。

前述 6 名非发行人员工股东未缴纳个税及滞纳金,公司已发出沟通函,通知股东依法申报并缴纳税款。此外,因发行人不掌握在股转系统挂牌期间的股份交易情况,无法以加权平均法计算转让股权的原值及相关合理成本,该等股东应纳个人所得税额及滞纳金应以税务机关核定金额为准,该等股东在摘牌后的股权交易情况如下:

2、发行人不存在被税务机关处罚的风险,发行人实际控制人已根据税务机关核定补缴三年追征期内税款及滞纳金且未受到行政处罚,发行人实际控制人、董事、监事及高级管理人员因未申报三年追征期外个税受到税务机关处罚的风险较小,即使受处罚亦不构成重大违法行为,不构成本次发行上市的实质性障碍。

(1)发行人无代扣代缴义务,不存在被税务机关处罚的风险

根据《股权转让所得个人所得税管理办法(试行)》第五条规定:“个人股权转让所得个人所得税,以股权转让方为纳税人,以受让方为扣缴义务人”。在上述股权转让中,发行人并非扣缴义务人,无代扣代缴义务。

(2)发行人实际控制人已主动申报并根据税务机关核定补缴三年追征期内税款及滞纳金且未受到行政处罚

根据《国家税务总局关于未申报税款追缴期限问题的批复》(国税函[2009]326 号)规定:“税收征管法第六十四条第二款规定的纳税人不进行纳税申报造成不缴或少缴应纳税款的情形不属于偷税、抗税、骗税,其追征期按照税收征管法第五十二条规定的精神,一般为三年,特殊情况可以延长至五年”。发行人实际控制人已于 2023 年 8 月 25 日按照税务机关核定结果缴纳了三年追征期内的股权转让个人所得税及滞纳金,且未因此受到税务机关的处罚。税务机关未要求发行人实际控制人补缴三年追征期外的股权转让个人所得税及滞纳金,亦未因发行人实际控制人未进行三年追征期外的个人所得税纳税申报而给予其行政处罚。发行人监事孙加光、副总经理刘英丽、前监事周玉秀未缴纳税款均已超过三年一般追征期。

(3)发行人实际控制人、董事、监事及高级管理人员因未申报三年追征期外个税受到税务机关处罚的风险较小,即使受到处罚亦不构成重大违法行为,不构成本次发行上市的实质性障碍

发行人实际控制人主动向税务机关提交了自明朝万达有限成立以来历次股权变动的全部情况及相关材料,并缴纳了三年追征期内的股权转让个人所得税缴纳的行为及滞纳金,且未因此受到税务机关的处罚。税务机关未要求发行人实际控制人补缴三年追征期外的股权转让个人所得税及滞纳金,亦未因发行人实际控制人未申报三年追征期外个人所得税而作出行政处罚。发行人实际控制人、董事、监事及高级管理人员因未申报三年追征期外的个人所得税受到税务机关处罚的风险较小。

《中华人民共和国税收征收管理法》第六十二条规定,纳税人未按照规定的期限办理纳税申报和报送纳税资料的,或者扣缴义务人未按照规定的期限向税务机关报送代扣代缴、代收代缴税款报告表和有关资料的,由税务机关责令限期改正,可以处二千元以下的罚款;情节严重的,可以处二千元以上一万元以下的罚款。第六十四条第二款规定,纳税人不进行纳税申报,不缴或者少缴应纳税款的,由税务机关追缴其不缴或者少缴的税款、滞纳金,并处不缴或者少缴的税款百分之五十以上五倍以下的罚款。

《国家税务总局关于未申报税款追缴期限问题的批复》(国税函[2009]326 号)规定,税收征管法第六十四条第二款规定的纳税人不进行纳税申报造成不缴或少缴应纳税款的情形不属于偷税、抗税、骗税。

根据上述法规,即使发行人实际控制人、董事、监事及高级管理人员因个人所得税的迟延缴纳或未申报三年追征期外的个人所得税而受到税务机关处罚,该等处罚结果为对发行人实际控制人、董事、监事及高级管理人员的罚款,该等行为不属于偷税、抗税、骗税,不构成《中华人民共和国刑法》二百零一条至二百一十二条所规定的危害税收征管罪,不构成《首次公开发行股票注册管理办法》第十三条规定的“因贪污、贿赂、侵占财产、挪用财产或者破坏社会主义市场经济秩序而被追究刑事责任”或“欺诈发行、重大信息披露违法或者其他涉及国家安全、公共安全、生态安全、生产安全、公众健康安全等领域”的重大违法行为”,不构成重大违法行为,不构成本次发行上市的实质性障碍。

发行人实际控制人王志海、王东、喻波及发行人监事孙加光、副总经理刘英丽、前监事周玉秀均已出具书面承诺:对于因承诺人持有的明朝万达股权变动所产生的个人所得税、滞纳金或罚款,承诺人将于税务机关追缴时足额缴纳;若明朝万达因上述事项产生任何支出、费用或损失,将由承诺人全额补偿,保证公司不因此遭受任何经济损失。

综上,前述股东股权转让的纳税主体不涉及发行人,发行人亦无代扣代缴义务,发行人不存在因此被税务机关追缴税款或行政处罚的风险;发行人实际控制人已主动申报并按照税务机关核定结果补缴税款及滞纳金,且未因此受到税务机关的处罚,税务机关未要求发行人实际控制人补缴三年追征期外的股权转让个人所得税及滞纳金,亦未因发行人实际控制人未申报三年追征期外个人所得税而作出行政处罚;发行人监事孙加光、副总经理刘英丽、前监事周玉秀未缴纳税款均已超过三年一般追征期;针对税务机关未要求补缴的三年追征期外的个人所得税及滞纳金,发行人的实际控制人王志海、王东、喻波及发行人的监事孙加光、副总经理刘英丽、前监事周玉秀均已出具书面承诺,将于税务机关追缴时足额缴纳;

发行人实际控制人、董事、监事及高级管理人员因未申报三年追征期外的个人所得税受到税务机关处罚的风险较小,即使受到处罚亦不构成《首次公开发行股票注册管理办法》第十三条规定的重大违法行为,不构成本次发行上市的实质性障碍。

二、经营现金流量持续为大额负数且与净利润差异较大

2019年-2022年1-6月,明朝万达营业收入分别为3.183亿元、3.999亿元、4.7亿元和1.246亿元,净利润分别为2,275.31万元、5,530.39万元、4,744.41万元和-1,803.73万元。报告期内,公司经营活动产生的现金流量净额分别为-1,620.92万元、-4,759.19万元、-1.307亿元和-8,084.89万元。报告期内,公司经营活动产生的现金流量净额持续为负,低于当期净利润水平。

交易所问询到,根据申报材料,公司经营活动现金流持续为大额负数且与净利润差异较大,短期借款呈增加趋势、货币资金呈减少趋势、应收账款和存货呈增加趋势。

请发行人说明:产生上述情况的原因,并说明对公司未来生产经营能的影响,以及公司具体的应对措施,对公司未来生产经营的影响。

据回复,1、经营现金流量持续为大额负数且与净利润差异较大

2020 年度,公司销售商品、提供劳务收到的现金为 48,581.82 万元,占营业收入的比例为 121.49%,公司销售商品、提供劳务收到的现金与营业收入基本匹配,公司销售商品、提供劳务收到的现金逐年增长,公司销售软件产品和提供服务的收款情况良好。2021 年度,公司销售商品、提供劳务收到的现金为 36,457.61 万元,占营业收入的比例为 77.56%,主要系 2021 年开展业务,部分回款较慢,计入应收账款,2021年末应收账款较上年末增加 10,462.97 万元。2022 年度,公司销售商品、提供劳务收到的现金为 49,793.87 万元,占营业收入的比例为 97.76%,与营业收入基本匹配。

报告期内,净利润调整为经营活动产生的现金流量净额的具体情况如下:

报告期各期,公司经营活动产生的现金流量净额均为负,低于当期净利润水平,主要系公司存货规模增长及应收账款增长所致,具体原因如下:(1)报告期内公司处于成长期,营业收入持续增加,下游客户结算周期变长,进而导致应收账款增加;(2)存货大幅增加对各年度经营性现金流占用较大,主要原因如下:一是由于报告期内公司在手订单金额持续增加,由 2019 年末的 49,968.44 万元增至 2022 年末的 98,589.41万元,二是项目实施周期变长。

报告期内公司经营性现金流量净额与净利润差异较大,主要是公司在快速成长期的情况下,应收账款和存货增长对公司经营性现金流的占用,但公司成本中的外部采购结算周期通常较短,职工薪酬具有刚性付现支出的特点所致。报告期内,公司经营活动产生的现金流净额与净利润存在一定差异是公司生产经营的正常结果,符合公司实际经营情况和行业特点。

2、货币资金呈减少趋势

报告期各期末,公司货币资金余额分别为 27,294.99 万元、14,315.92 万元和12,475.25 万元,具体构成情况如下:

公司报告期各期末的货币资金余额中,除少量的现金及其他货币资金外,主要为银行存款。

2020 年末,公司货币资金较上年末增长 14,765.90 万元,主要是因为公司 2020年 12 月收到股东增资款所致。2020 年 12 月,中电科、郑建平向公司增资,公司收到增资款 18,992.00 万元。

2021 年末和 2022 年末,公司货币资金减少较大,主要系公司业务规模扩大,导致项目投入较多。

3、应收账款和存货呈增加趋势

(1)应收账款

公司应收账款情况如下表

报告期各期末,公司应收账款余额整体呈上升趋势,主要有以下原因:

第一,报告期内,随着研发成果、行业经验的积累和品牌信誉的提高,公司聚焦数据安全产品、安全系统开发与服务等核心业务,营业收入显著增多,复合增长率为12.86%,故而应收账款余额同步扩大。

第二,部分客户受经济形势影响,预算收紧,付款周期变长,导致应收账款账面余额增大。

(2)存货

存货相关变动分析详见本审核问询函回复第 5 题之“一、量化分析在实施项目成本/合同履约成本增长的原因”相关内容。

三、公司员工曾编写“逻辑炸弹”恶意代码函数并上传至公司服务器

1、董爱华利用职权非法盈利341,195.4元

2022年8月,发行人就其与董爱华劳动争议纠纷向北京市海淀区人民法院提起诉讼,诉称:董爱华任明朝万达成都分公司产品线经理、总经理助理期间,利用职务之便安排公司员工在正常工作时间与其本人一起做与公司业务无关的各种项目开发工作,且董爱华通过公司资源和公司人员为其个人牟利开发“看看租车APP”,并已从四川通航达贸易有限公司收取341,195.4元服务费。

董爱华利用职务之便安排公司员工一起从事与公司业务无关的各种项目开发工作,相应经济损失具体包括:1、发行人向涉案员工支付的薪资1,220,923.09元;2、涉案员工对应的管理费用分摊金额1,300,049.95元;3、2019年至2021年董爱华安排涉案员工从事与公司业务无关的工作,导致未按期完成公司要求的研发产品任务,致使公司潜在的订单损失总金额为1,000万元,上述损失合计金额共计12,520,973.04元。

因此,发行人请求判决董爱华向发行人返还服务费341,195.4元,并赔偿发行人经济损失1,252万元。

2022年8月12日,北京市海淀区人民法院向发行人出具《诉讼服务告知书》,接收起诉材料,案件编号为2022年海预民字第98285号。截至发稿日,该案件已立案但尚未开庭。

上述事项发生后,公司于2021年12月对董爱华进行了内部调查并作出停职停薪的内部处理,2023年4月27日,公司根据劳动合同法第三十九条的规定,以其在工作过程中营私舞弊,严重损害公司利益的原因解除与董爱华的劳动合同,对其予以开除。截至2022年12月31日,明朝万达成都分公司拥有研发人员20人,除董爱华已被公司开除外,发行人成都分公司不存在因上述事项而引起的人事变动的情形,上述诉讼案件不会影响发行人人员稳定性,不会影响公司持续稳定经营。

此外,深交所就看看租车APP项目与明朝万达是否存在同业竞争及上下游产业链关系展开进一步询问。

明朝万达称看看租车APP主要用于租车业务使用,与发行人向客户提供数据安全产品及系统开发与服务业务不存在同业竞争及上下游产业链关系。

2、员工牛立伟编写恶意代码致数据防泄漏系统软件无法正常运行

2018年6月,牛立伟在发行人担任研发工程师期间,私自编写“逻辑炸弹”恶意代码函数并上传至发行人服务器,该等“逻辑炸弹”恶意代码函数设定为2019年后月份和日期数字一致时触发,可导致发行人“数据防泄漏系统”软件于设定日期当天无法正常运行。

2018年9月12日,牛立伟从发行人处离职。发行人测试部门于2019年3月3日在主动对已经运营的系统进行功能测试过程中发现,发行人研发的“数据防泄漏系统”异常崩溃,无法正常使用。经过检测,发行人确定该系统在月份和日期数字一致时会出现崩溃现象,发行人立即启动补救措施,在第一时间委托专业机构进行了源代码安全审计,并出具了审计报告,确认发行人的“数据防泄漏系统”存在一个人为植入的“逻辑炸弹”恶意代码函数。发行人立即向公安机关报案,并派出技术人员赴客户现场完成“数据防泄漏系统”的系统升级、现场测试、重新上线等工作。

2019年6月4日,牛立伟被公安机关抓获归案,并供述了编写“逻辑炸弹”恶意代码函数并向发行人服务器上传的行为。

2020年9月10日,北京市海淀区人民法院作出(2019)京0108刑初2053号刑事判决书,判决牛立伟犯破坏计算机信息系统罪,判处有期徒刑一年六个月,牛立伟未提起上诉。

该案件造成发行人的直接经济损失为13,586.00元,均为发行人指派技术人员前往客户现场完成系统升级工作产生的差旅费用。

交易所连问两轮,第一轮,招股书披露,2022 年 8 月,发行人就其与董爱华劳动争议纠纷向北京市海淀区人民法院提起诉讼,诉称:董爱华任明朝万达成都分公司产品线经理、总经理助理期间,利用职务之便安排公司员工在正常工作时间与其本人一起做与公司业务无关的各种项目开发工作,且董爱华通过公司资源和公司人员为其个人牟利开发“看看租车 APP”,并已从四川通航达贸易有限公司收取 341,195.4 元服务费。

因此,发行人请求判决董爱华向发行人返还服务费 341,195.4 元,并赔偿发行人经济损失 1,252 万元。

请发行人说明:(1)未决诉讼的具体情况及最新进展,涉及 APP 项目与发行人业务的关系,相应经济损失的具体内容及对发行人的影响,是否影响公司人员稳定性;其他重要的诉讼情况;(2)结合公司内部管理制度,说明发行人内控是否健全有效,公司治理是否存在重大缺陷,未来避免类似事项再次发生的相关内控制度及执行情况。

请发行人律师核查并发表明确意见。

第二轮再次问询,4、关于公司内控和经营合规性

根据申报材料和首轮问询回复,(1)发行人员工董爱华曾通过公司资源和公司人员为其个人牟利开发“看看租车 APP”,并已从四川通航达贸易有限公司收取 341,195.4 元服务费。2022 年 8 月,发行人诉至法院请求判决董爱华向发行人返还服务费 341,195.4 元,并赔偿发行人经济损失 1,252 万元,该案件法院已立案但尚未开庭;(2)根据中国裁判文书网公开的(2019)京 0108 刑初 2053号刑事判决书,2018 年 6 月发行人员工牛立伟曾编写“逻辑炸弹”恶意代码函数并上传至公司服务器,致公司“数据防泄漏系统”软件无法正常运行,造成公司直接经济损失人民币 13,568 元,同时牛立伟称其在公司买了股票;(3)贵阳风木和明朝格致主要业务模式为将业务合同背靠背转签给发行人子公司金之盾,部分客户合同约定“本合同双方在未取得对方事先书面同意的前提下,均不得将各自在本合同项下的任何权利或义务转让或分包给第三方”,报告期内直接合同金额为 313.68 万元,转签合同金额为 276.68 万元,根据公司出具的说明文件,客户对转签事宜知情并未提出异议;(4)2022 年,明朝格致无实际员工,净资产 6.39 万元、净利润-8.48 万元,贵阳风木员工 15 人,净资产-1,718.05万元、净利润 315.20 万元,注册资本均未实缴完毕;同时,发行人其他子公司天津明朝、明朝信安目前尚未开展业务,2023 年子公司金之盾成立武汉金之盾、广州金之盾,尚未开展业务。

请发行人说明:(1)前述未决诉讼的具体情况及最新进展,并在招股说明书中更新披露;(2)牛立伟在公司的任职和持股情况,前述刑事案件的具体情况,对发行人生产经营的影响,其余产品是否存在风险漏洞,是否造成发行人客户损失或导致数据安全重大事故,发行人是否承担责任、是否构成重大违法行为,引起前述事项问题的整改情况,避免类似事项再次发生的内控制度建设及执行情况;发行人是否存在因产品服务质量或数据安全责任事故等导致的诉讼纠纷或行政处罚;(3)由明朝格致和贵阳风木作为合同签订主体的具体原因,结合明朝格致和贵阳风木实缴资本、员工数量和实际经营情况,说明其是否符合相关客户的招标要求或资质要求,是否具备后续运营维护能力,背靠背转签业务模式是否符合行业惯例,目前未实际开展业务的子公司是否计划开展背靠背转签业务;(4)背靠背转签业务的法律关系,子公司间具体的业务开展、交易过程、收入确认情况,背靠背转签业务是否存在合同违约风险,与客户是否存在纠纷或潜在纠纷,明朝格致和贵阳风木是否具备责任承担能力,结合子公司间税率差异情况说明发行人是否存在规避税负的情形,结合前述情况进一步分析背靠背转签业务的合规性和法律风险,并提供典型业务合同;(5)结合前述问题,说明发行人公司治理的有效性和完备性,内控是否存在重大缺陷,相关制度是否健全完善并被有效执行,是否存在影响发行上市条件的情形。

请保荐机构、发行人律师对上述事项,申报会计师对(4)(5)核查并发表明确意见,并说明对背转签业务的核查手段、核查过程和核查依据,是否依赖发行人出具的说明。

四、主要业务毛利率显著低于同行业可比公司均值

2019-2022年1-6月,明朝万达安全系统开发与服务业务收入分别为2.452亿元、3.024亿元、3.462亿元和1.09亿元,占主营业务收入的比例分别为77.03%、75.63%、73.65%和87.44%,为公司的核心业务板块;数据安全产品是以公司自主研发的核心技术为基础开发的软件或软硬一体的标准化产品,通用性较强,可以被用户直接使用,一般不需要二次开发。报告期各期,公司数据安全产品销售收入分别为6,543.31万元、8,512.59万元、1.055亿元和1,466.28万元,占营业收入的比重分别为20.56%、21.29%、22.44%和11.77%。

2020-2022年,明朝万达安全系统开发与服务毛利率分别为34.62%、29.21%、30.24%;同行业可比公司均值分别为62.63%、52.94%、53.10%。报告期内,发行人安全系统开发与服务毛利率约占同行业可比公司平均值的50%。

对此,明朝万达认为产品安全系统开发与服务的技术服务、开发业务与市场占比不同,从而导致毛利率差异过大。

安全行业可比公司主要为技术服务业务,开发业务很少;而公司安全系统开发与服务业务中技术服务收入占比较小,主要集中在开发业务,造成毛利率出现差异,公司该业务毛利率低于安全行业可比公司。

值得注意的是,明朝万达的硬件及其他业务同样存在毛利率过低的情况。

2019-2022年1-6月,明朝万达的硬件及其他业务毛利率分别为8.44%、0.81%、7.90%、-5.24%,2022年上半年该产品的毛利率出现为负的情况。

公司硬件及其他业务毛利率较低。硬件及其他业务主要是根据客户需求进行专项采购的硬件或部分软件,一般具有相对公开透明的市场价格,故该类业务的毛利率较低。

五、其他问询事项

问题1:关于科创属性

根据申报材料和首轮问询回复,(1)发行人形成了基于双缓冲驱动的透明加解密技术等 7 项核心技术,核心产品即具有安全功能的核心模块,发行人数据安全产品和安全系统开发业务均是在核心技术和核心模块的基础上形成,硬件及其他业务是系统集成,不属于公司的核心业务;(2)发行人的安全系统开发业务根据客户需求对外采购非核心的业务模块,在自身核心模块的基础上进行定制化二次开发,将其内化在客户的业务系统中,具备相应的技术门槛,业务实质上不属于数据安全产品和外购模块的系统集成;(3)报告期内发行人研发过程中的自用型采购,即研发费用中的委托开发费,报告期各期分别为 2,870.08 万元、2,353.15 万元、1,056.65 万元,占研发费用的比例比分别为 42.95%、34.16%、15.98%,呈逐年下降趋势;报告期内外购技术开发服务金额为 18,008.34 万元、22,306.10 万元、24,813.66 万元,占主营业务成本 84.08%、84.08%、89.08%万元,呈逐年上升趋势;(4)由于外购配套模块金额较高,公司对扣除外购配套模块的核心技术产品和服务收入占营业收入的比重进行了模拟测算,报告期各期分别为 52.37%、48.73%和 48.54%;(5)发行人选取了六大具体维度衡量数据安全产品服务优劣,其中与数据安全行业主要竞争对手的比较结果较为简单笼统,缺少客观依据;公司产品得到银行客户认可,体现产品先进性,但未具体说明相关客户情况,且公司报告期内金融领域客户收入为 4,807.05 万元、4,041.02万元、2,898.37 万元,占比为 12.02%、8.60%、5.69%,呈逐年下降趋势。

请发行人披露:结合相关产业政策的具体内容,补充披露发行人的产品服务是否属于国家鼓励的重点软件领域,是否符合对数据安全领域的具体支持和鼓励方向。

请发行人说明:(1)发行人核心技术与行业通用技术的差异,是否属于数据安全企业所需的基础技术能力,结合前述情况说明发行人数据安全核心模块的开发难度,是否具备较高的技术壁垒;发行人对主流操作系统、应用软件的更新适配情况,是否存在技术迭代风险;(2)发行人核心模块与外购业务模块二次开发为安全系统的技术含量与难易程度,发行人提供的数据安全核心模块是否具有可替代性,二次开发是否涉及发行人核心或独有技术,与同行业公司的二次开发是否存在较大差异;(3)委托开发费逐年下降、外购技术开发服务逐年上升的原因,与发行人业务和收入结构的匹配关系,与行业发展整体态势和竞争对手情况是否一致;(4)数据安全系统开发业务是否存在发行人中标客户项目后再分包的情形,是否存在代客户部署业务系统等集成业务情形,如存在,请具体说明相关客户项目情况、收入金额及占比;(5)金融领域收入逐年下降的原因,区分终端客户行业类型,说明不同行业客户数据安全能力比较情况,相关系统构建以自建还是外购为主,发行人终端客户中来自标杆客户的收入占比情况;(6)发行人产品服务与主要竞争对手的比较情况是否客观、准确,与竞争对手的实际情况、行业或下游客户整体评价、公开披露信息是否一致;(7)结合前述情况,进一步说明发行人数据安全产品、安全系统开发业务的先进性。

请保荐机构对上述事项、申报会计师对(4)(5)进行核查并发表明确意见。

问题5:关于存货

5.1根据申报材料,(1)报告期内,存货的余额分别为 20,736.22 万元、35,427.91 万元、39,820.37 万元和 49,168.99 万元,主要为在实施项目成本/合同履约成本;(2)发行人合同履约成本中存在大量金额超过 1,000 万的项目,相关合同未在招股书披露,发行人部分在实施项目成本/合同履约成本无合同支撑;(3)报告期各期末,公司存货中库龄 1 年以内的占比分别为 89.66%、78.30%、66.93%和 54.87%;(4)博雅软件股份有限公司为存货合同履约成本对应的第三大客户,期末金额为 5,036.92 万元,实控人为自然人张俊;博雅软件股份有限公司、华际信息系统有限公司及其关联公司合计期末合同履约成本金额为 1.20 亿元;企查查显示,博雅软件股份有限公司与中信银行股份有限公司北京分行存在金融借款合同纠纷,2023 年 1 月首次执行,张俊为被执行人,被执行标的 1.03 亿元,且张俊为被限制高消费对象;博雅软件股份有限公司、华际信息系统有限公司不存在资金实力问题。

请发行人说明:(1)量化分析在实施项目成本/合同履约成本增长的原因,具体说明 1 年以内库龄存货占比越来越低的原因,项目周期较长的原因,与同行业的比较情况;(2)合同履约成本中正在执行的合同未在重大销售合同中披露的原因,报告期各期末前十大合同履约成本对应的客户名称、合同签订时间、库龄、产品内容、产品类型、期后结转收入时间,长时间未结转项目及具体背景,是否存在应当按照合同资产确认并按预期信用损失情况计提坏账,分析合理性及减值风险,如无合同支撑,请说明合同履约成本与客户对应的依据;(3)详细说明各期末各项目合同履约成本金额确定的依据,相关合同履约成本的构成情况,形成合同履约成本相关资金的去向及依据,是否具有业务实质;(4)未签署合同而形成合同履约成本或提前采购的具体情况,与客户确认的具体过程及依据,如后续客户放弃采购,发行人的处理方式,未签署合同及确认合同履约成本的合规性,相关业务从采购到验收的一般周期,在部分技术开发服务难度普遍较低、市场供应广泛的情况下提前采购的合理性,相关业务模式是否符合行业惯例;(5)说明博雅软件股份有限公司、华际信息系统有限公司及其关联公司的合同执行进展、报告期内回款情况,结合上述客户的资信及风险情况,说明合同履约成本是否存在跌价的情形。

针对上述(5)请保荐机构、申报会计师说明博雅软件股份有限公司、华际信息系统有限公司不存在资金实力问题的依据、核查程序并发表明确意见。

5.2 招股书披露,报告期内,公司存货周转率低于同行业可比公司,主要是业务模式差异造成。可比公司的标准化软件产品收入占比较高,相对存货规模较小,而发行人以安全系统开发项目收入为主,在客户验收确认收入前会形成较多存货。

2019-2021 年,公司的存货周转率分别为 1.13、0.77 和 0.71,可比公司的存货周转率分别为 2.31、2.93 和 3.75。

请发行人说明:(1)报告期各期安全系统开发项目最终客户中政企单位的占比,相关项目实施较长的原因;(2)分析发行人选取的可比公司的合理性,请选择从事安全系统开发项目的可比公司,补充与公司存货周转率等指标的比较情况。

请保荐机构、申报会计师:(1)对上述核查并发表明确意见;(2)对各期末存货真实、准确、完整核查情况,包括核查方式、核查过程、核查比例、核查结论;(3)对形成存货资金去向的核查情况,并就相关去向是否具有业务实质发表明确意见。

问题9:关于研发费用

根据申报材料和首轮问询回复:(1)公司报告期内研发项目包括数据分类分级管理系统、终端敏感信息防泄露系统、终端敏感信息管控系统等,报告期内,公司销售的数据安全产品包括数据分类分级系统采购项目、数据防泄漏系统项目、数据脱敏系统项目等;(2)报告期内,研发费用中职工薪酬分别为 2,941.62 万元、3,719.42 万元和 4,774.55 万元,公司研发人员数量分别为 211、241 和 291 人,研发人员平均工资分别为 18.62 万元、22.39 万元和 23.18 万元,根据研发费用中薪酬可以计算出研发平均工资为 13.94 万元、15.43 万元和 16.41 万元,与公司提供的研发人员平均工资差异较大;(3)公司研发人员,指从事研究开发活动的专业技术人员,具体以工作内容为划分标准,公司存在研发人员同时参加非研发活动的情况,发行人对于研发人员同时参与非研发活动的人员,其薪酬按照实际工时在不同的会计科目之间进行分配;(4)北京空天文化传媒有限公司、沈阳邦睿科技有限公司、北京汇通天宝科技有限公司和上海博辕信息技术服务有限公司等多家公司同时为被委托研发方和合同履约成本的供应商。

请发行人说明:(1)公司研发是否属于项目驱动型及依据,报告期内研发项目形成的产品及与主营业务的对应关系,相关产品销售的金额、时点、开发的时点及投入的金额,是否存在成本、费用混同的情况;(2)区分研发、管理、销售、生产人员的方法,相关内部控制制度及执行情况,按工时分摊进研发费用相关人员的具体情况,研发费用内控是否支持按照工时分摊兼职人员薪酬费用,上述研发人员平均工资差异较大的原因,是否存在研发与成本和其他费用混同的情况;研发人员数量及研发能力、研发项目数量与发行人技术成果转化情况的匹配性;(3)被委托研发方与合同履约成本供应商重叠的原因,研发采购内容与合同履约成本主要内容的异同,逐项说明委托研发费计入研发费用是否符合《企业会计准则》的规定。

保荐机构、申报会计师:(1)对上述核查并发表明确意见;(2)对委托研发与成本、合同履约成本是否混同和核查方法、过程及核查结论;(3)对研发项目与主营业务的对应关系、成本费用是否存在混同具体的核查方法、过程及核查结论;(4)结合人员工资结构、绩效考核标准、工作日志、会议纪要、工时管理、人员调动单据等的核查情况,说明对研发人员身份真实性认定、研发人员薪酬真实性及完整性、研发费用归集和研发人员认定的核查能否支持核查结论。

加载中...