新浪财经

2023年全球药物3D打印行业区域格局分析 美国、中国、欧洲优势较大【组图】

前瞻网

关注

转自:前瞻产业研究院

文核心数据:供给区域格局;市场规模区域格局等

1、行业政策背景分析:美国、中国和欧盟处于领先地位

3D打印技术也称为增材制造技术,是在计算机程序控制下,根据物体的三维立体数字模型,将金属、高分子、黏液等可黏合材料通过“分层打印,逐层叠加”的方式直接制造出三维实体。将3D打印技术应用于制药过程的行业为药物3D打印行业。

3D打印(3DP)作为一项重要的新兴技术,在过去的十年中备受关注。在3D打印的实施和监管方面,处于领先地位的国家是中国、美国和欧盟;在药物3D打印注册监管方面,FDA积极支持审评,CDA表示认可和关注。行业政策背景具体分析如下:

2、行业技术区域发展格局:中国和美国的专利数量较多

从专利数量来看,截至2023年7月,全球药物3D打印第一大技术来源国为中国,专利达到1000件以上;其次是美国,专利接近800件;其他国家专利数量则与中国、美国的差距较大。

统计说明:①按每件申请显示一个公开文本的去重规则进行统计,并选择公开日最新的文本计算。②按照专利优先权国家进行统计,若无优先权,则按照受理局国家计算。如果有多个优先权国家,则按照最早优先权国家计算。③统计截至日期:2023年7月19日。

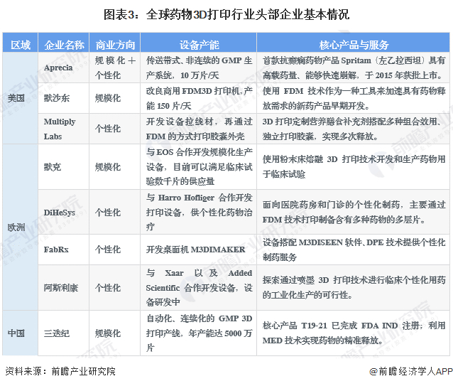
3、行业供给区域格局:美国、中国有规模化生产优势,欧洲有个性化生产优势

目前,全球药物3D打印活跃的研究机构和公司主要分布在欧洲、美国和中国。其中,中国、美国主要为规模化生产企业;欧洲的个性化制药机构最多。

4、行业需求区域格局:北美地区占比最高

药物3D打印技术作为一种新兴技术,一般应用于固体制剂大批量生产或个性化需求的场景,包括以片剂、胶囊剂为主的口服固体制剂,以及植入剂、贴剂、栓剂等非口服固体制剂,而固体制剂以小分子药物为主导。

从全球小分子药物区域格局来看,2022年,北美、欧洲和中国地区的需求最高,其中,北美地区占全球的40%左右;欧洲区域占全球的20%以上;中国区域占全球的12%左右。

5、行业区域格局总结:美国、中国、欧洲优势较大

从药物3D打印行业政策支持情况来看,美国FDA积极支持审评,中国CDA表示认可和关注;从技术区域发展格局来看,中国和美国的相关专利数量较多;从行业供需来看,美国、中国有规模化生产优势,欧洲有个性化生产优势,而美国、中国、欧洲是全球需求最大的三个区域。总体来说,美国、中国、欧洲优势较大。

更多本行业研究分析详见前瞻产业研究院《中国生物3D打印行业发展前景预测与投资战略规划分析报告》。

同时前瞻产业研究院还提供产业大数据、产业研究报告、产业规划、园区规划、产业招商、产业图谱、智慧招商系统、行业地位证明、IPO咨询/募投可研、IPO工作底稿咨询等解决方案。在招股说明书、公司年度报告等任何公开信息披露中引用本篇文章内容,需要获取前瞻产业研究院的正规授权。

更多深度行业分析尽在【前瞻经济学人APP】,还可以与500+经济学家/资深行业研究员交流互动。

加载中...