新浪财经

重磅!2023年中国及31省市数字心理健康服务行业政策汇总及解读(全)国民健康政策体系进一步健全

前瞻网

关注

转自:前瞻产业研究院

行业主要上市公司:阿里健康(00241.HK)、平安好医生(01833.HK)、京东健康(06618.HK)、恩华药业(002262)、趣睡科技(301336)、麒盛科技(603610)等

本文核心数据:中国数字心理健康服务行业政策;各省市数字心理健康服务行业政策;政策解读

1、政策历程图

2006年心理政策首次被写进中央报告,心理健康进入国家规划;“十二五”时期,国家出台相关政策主要以促进学生身心健康、关心残疾人心理健康等为主。自2016年《“健康中国2030”规划纲要》发布以来,心理健康受到国家战略关注度日益增加,先后推出《关于加强心理健康服务的指导意见》、《关于加强健康促进与教育的指导意见》、《中国防治慢性病中长期规划(2017-2025年)》、《“十三五”卫生与健康规划》等政策推进心理健康服务体系建设和规范化管理。“十四五”时期,我国心理健康政策转向健全完善心理健康服务体系以及促进新一代信息技术手段与心理健康服务结合,数字心理健康服务迎来新的发展机遇。

2、国家层面政策汇总及解读

——国家层面数字心理健康服务行业政策汇总

近年来,我国政策持续推动健全国家心理健康和精神卫生服务体系,同时加大5G、物联网等新一代信息技术在医疗健康领域的应用,推动互联网医院、远程医疗等业务发展,为数字心理健康服务行业的发展提供政策支持。截至2023年7月国家层面数字心理健康服务行业政策汇总如下:

——国家层面数字心理健康服务行业规划汇总

“十四五”期间,数字心理健康服务行业规划主要集中在健全社会心理健康服务体系和加速国家医疗信息化发展两方面。截至2023年7月国家层面数字心理健康服务行业规划汇总如下:

——《“十四五”全民健康信息化规划》推动数字心理健康服务发展

《健康中国行动(2019-2030年)》发布提出到2030年,居民心理健康素养水平提升到30%,失眠现患率、焦虑障碍患病率、抑郁症患病率上升趋势减缓;国家“十四五”规划进一步提出健全社会心理服务体系和委级干预机制,心理健康受到国家战略重视程度日益增加。2022年11月《“十四五”全民健康信息化规划》发布,提出开展“互联网+心理健康服务”,探索构建覆盖全人群、服务全生命周期、提供全流程管理的心理健康和精神卫生服务管理体系;在新一代信息技术加速发展趋势和政策支持下,数字心理健康服务行业迎来新的发展机遇。

3、31省市层面的政策汇总及解读

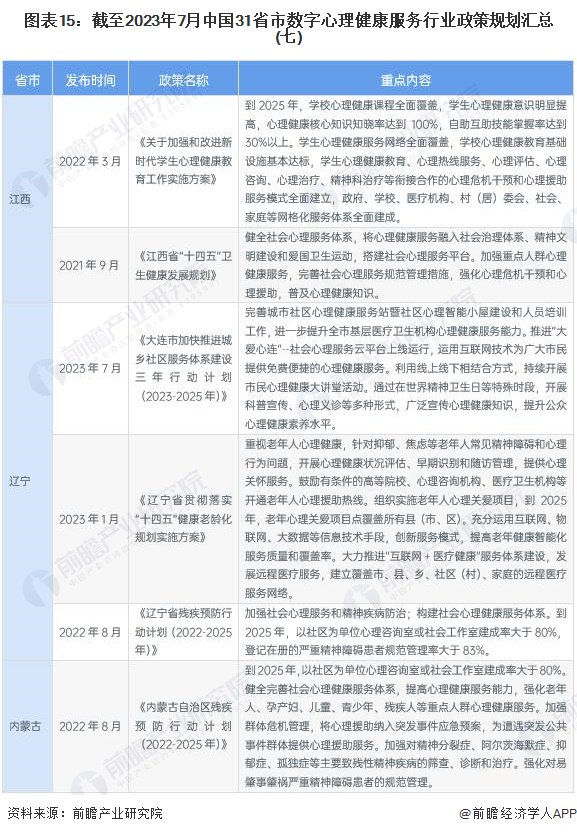
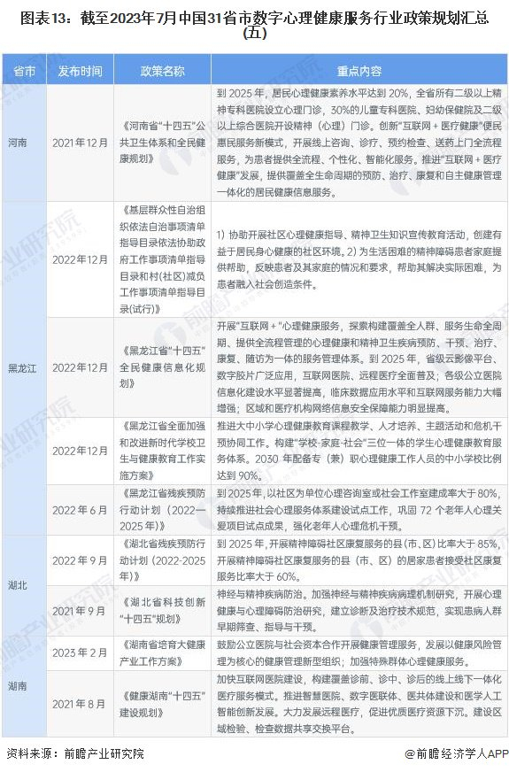
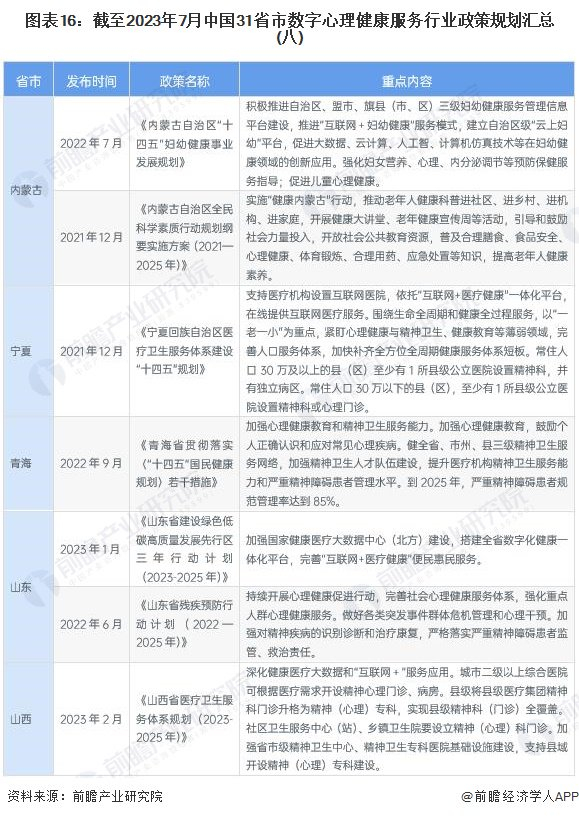
——31省市数字心理健康服务行业政策汇总

基于国家层面《“健康中国2030”规划纲要》、《“十四五”国民健康规划》等相关政策和规划,各地区业纷纷推出卫生健康相关政策及“十四五”发展规划,包括互联网医院、远程医疗及健全心理健康服务体系等。中国各省市数字心理健康服务相关政策和规划汇总如下表所示:

——31省市数字心理健康服务行业重点发展方向解读

从省市发展规划来看,各省市纷纷提出开展心理健康宣传和促进、加快互联网医院建设、加强心理健康人才供给、健全心理健康服务体系等相关政策,从需求端和供给端同步推动数字心理健康服务行业发展。中国数字心理健康服务行业31省市数字心理健康服务行业发展目标解读如下:

更多本行业研究分析详见前瞻产业研究院《中国心理咨询行业市场前瞻与投资战略规划分析报告》。

同时前瞻产业研究院还提供产业大数据、产业研究报告、产业规划、园区规划、产业招商、产业图谱、智慧招商系统、行业地位证明、IPO咨询/募投可研、IPO工作底稿咨询等解决方案。在招股说明书、公司年度报告等任何公开信息披露中引用本篇文章内容,需要获取前瞻产业研究院的正规授权。

更多深度行业分析尽在【前瞻经济学人APP】,还可以与500+经济学家/资深行业研究员交流互动。

加载中...