新浪科技

大厂搜索之困:超越AI的难题

投资界

关注

2023年即将进入尾声冲刺,互联网搜索领域呈现出一旧一新两大洗牌动向。

旧者如小红书、抖音等站内搜索,依旧稳步侵蚀着通用搜索的领土;新者则是AI大模型的崛起,正在以势不可挡的姿态,加速推进搜索领域的深度革新。

今年上半载,AI大模型的涌现,激活了众多搜索引擎初创企业的资金流,他们纷纷借着风头踏入这个战场。在搜索领域已深耕多年的科技巨头,同样不甘示弱,加紧步伐投身AI搜索的热潮之中。

跨越半年的试水之后,如今的共识已然明晰。业界的热议不再围绕生成式AI是否能够取代搜索,而是转向了搜索领域的AI化进程。

不过在这一进程之中,搜索的AI进化不仅面临着技术的幻觉问题,还不得不应对某些“创新者的困境”,陷入两难。

总的来说,借由AI大模型,搜索领域的竞争重燃战火,同时局面也愈发错综复杂。

01

搜索的AI化进程

大模型的出现,促使着两类搜索不约而同走向AI的蜕变。

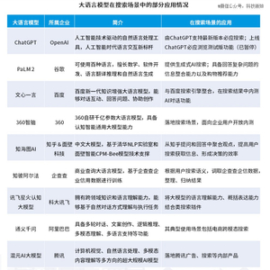
先审视以百度、谷歌等为主的通用搜索。自从微软推出新版必应并开启“ChatGPT+搜索”模式以来,百度、谷歌、360等巨头也纷纷通过布局“搜索+大模型”重塑其搜索实力,力图占据新一代智能搜索的制高点。

关注国内,以百度为例。推动生成式AI技术与百度搜索的深度整合一直是其在这轮大模型技术热潮中的核心任务之一。早在今年初,李彦宏在2023年*季度的OKR内容中,便明确提出了“引领搜索体验的代际变革”。

大半年过去,官方语境下,AI技术已经被用于重新定义百度搜索。百度搜索从初步的文字输入和网页结果匹配发展到一个智能搜索引擎,对问题的理解和包容力持续增强,提供的内容和服务也变得更为精准和多样,能够更好地理解用户的需求。

以周鸿祎为首的360集团亦毫不示弱。年初,在访谈节目中提及备受瞩目的ChatGPT时,周鸿祎坚称,“做搜索引擎的企业最有机会参与研究类ChatGPT的产品,360肯定不会放弃对这门技术的研究和跟踪。”

为淡化“蹭热度”之嫌,他特别强调,360搜索稳居中国搜索引擎Top 2的宝座,公司的人工智能研究院自2020年以来,一直对包括类ChatGPT技术在内的AIGC技术保持持续性的投入。

360的大语言模型已多次升级迭代,至2023年3月29日,其大模型1.0正式在360智脑实现落地搜索场景。

半路杀出的还有昆仑万维。早在4月份,昆仑万维就宣布推出大模型“天工”3.5,宣称“对标ChatGPT”,并自封为“*个真正实现智能涌现”的国产大语言模型。尽管如此,市场对其是否借ChatGPT炒作持续存有疑虑,且昆仑万维在3月和4月连续收到深交所的关注函和监管函。

而在今年8月,昆仑万维不声不响推出了国内*整合了大语言模型的搜索引擎——天工AI搜索。

当前,天工AI搜索的主要特点包括:允许用户使用自然语言来清晰表达他们的意图,并能提供经过有效组织和提炼的答案,从而减少在冗余信息上的时间消耗。为确保答案的可追溯性、可考证性和可信赖性,天工AI搜索在所有的回答中都加入了信源索引。

尽管通用搜索平台们凭借知名度和用户惯性在搜索市场占据霸主地位,但由于移动互联网时代APP的信息孤岛性,通用搜索实现“框”住一切的愿望并未成真。相反,垂直搜索正逐渐壮大。

与通用搜索不同,垂直搜索引擎的数据多源自其自身平台,亦可称之为站内搜索。当某一平台上的信息量足够庞大时,垂直搜索自然形成,比如抖音、淘宝。

此前已有分析人士预测,高度专业化的搜索厂商将对通用搜索平台构成重大的潜在威胁。而现今,AI大模型的参与无疑进一步增强了这种威胁力。

以淘宝为例,近期阿里巴巴集团大模型原生AI应用——淘宝问问正在进行内测。它被嵌入到淘宝的搜索框中,位于一个月活跃用户近9亿、每日产生数百亿次搜索的流量入口。

未来,它或许会完全取代淘宝搜索。产品团队更希望借助淘宝问问夺回被其他内容平台夺走的用户。他们的*愿景是,用户在购买产品时,无需先前往百度、小红书、知乎、抖音等平台搜索,而是直接在淘宝上完成这一流程。

02

陷入“创新的窘境”?

尽管AI的介入使竞争白热化,但值得深思的是,生成式人工智能可能并不会短期内彻底改变搜索市场的格局。这个结论当前还是站得住脚的。

今年2月份,微软大动作将ChatGPT融入自家搜索引擎必应,官方宣称必应的日活跃用户数一举突破一亿大关。外界视为微软旨在与市场领头羊谷歌较量,全力抢占搜索市场的明证。刚至3月,更有消息传出,必应自身流量激增近16%,令谷歌流量微降1%。

然而半年流转,即便掌握了ChatGPT这一利器,必应并未实现其雄心勃勃的目标。根据StatCounter的数据显示,目前必应在北美的市场占有率为6.47%,与2月的6.35%相比仅微涨0.12%,甚至还不及去年11月的7.82%。

Photo Credit: StatCounter

全球市场内的情况亦如此,必应现占市场份额2.99%,2月时为2.81%,低于去年11月的3.42%。总体来看,市场占有率几无太大变化。

对此,微软方则表示异议,指出第三方数据公司未将直接使用必应聊天页面的人数纳入统计。尽管微软也未提供更详尽数据,但其高层坚称,必应正在逐步从谷歌手中夺回市场份额。

然而,分析师表示,至少于目前而言,并无任何确凿证据显示必应正影响到谷歌的流量。换言之,并未有大量用户摒弃谷歌搜索而转向必应。

这样的现状揭示了一个事实:即便新型AI+搜索发布已久,人们依然不愿意放弃传统的搜索方式。背后的原因非常简单:一是对新型搜索AI的可靠性持疑念,二是用户对传统搜索方式的惯性使然。

市场不及预期,搜索产品本身也遭遇到创新难题。观察大厂在进行搜索革新时,可以发现他们都表现出一定的保守态度,大部分成熟的搜索产品实际上并没有太多颠覆式的突破。

以谷歌为例。在今年5月初召开的I/O开发者大会上,谷歌选择了一种更平衡的方式,宣布将生成式AI功能整合到“搜索”中。与微软的必应将ChatGPT制作成“聊天”界面不同,谷歌推出了“搜索生成体验”(SGE)。

这一功能将搜索和生成式人工智能相结合,用户在搜索时可以获得一份单独的摘要“快照”答案和验证答案的网站链接。同时,谷歌也会明确标记这些回答为“Generative AI is experimental”,并与自然搜索结果进行区分。

而最近,谷歌正在测试其搜索生成体验AI生成快照答案的新设计和布局。这一新设计将AI答案整合到了更传统的用户界面中,与人们从SGE结果中所期望的多彩界面不同。

通过观察谷歌的一系列动作可以发现,谷歌至今仍在努力寻找让人工智能与广告业务和谐共生的方式。

这主要是因为在线广告至今仍是谷歌最主要的收入来源。在这其中,搜索广告业务的地位尤为重要。根据最新的财报,广告业务为谷歌贡献了大部分的营业利润,本季度广告收入达到581亿美元,其中搜索广告的收入高达426亿美元。

作为印证,一些新兴的AI搜索企业与谷歌不同,他们让用户更倾向于看到他们喜欢的内容,而不是更有“商业价值”的内容。这种“反谷歌”的搜索方式,决定了其主要收入来源不会是广告。

例如,小众搜索引擎Neeva的搜索结果中虽然也包含了广告,但广告的比例被压缩得很低;新兴搜索引擎You.com主要依赖订阅来实现盈利。

不幸的是,国内许多搜索厂商也面临着相同的问题,不禁让人联想到“创新者的困境”。

03

写在最后

人们往往会高估未来一两年的变化,而低估未来十年的变化。

关于传统搜索厂商能否打破“创新者的困境”?新兴搜索厂商又能否依靠AI颠覆传统市场?以及垂直搜索与通用搜索之间谁将最终取胜?目前都还是一个未解之谜,随着时间推移才会终有答案。

然而,可以先提出一个确定性的东西。现阶段,AI的普及和在互联网中的广泛应用突显出一个核心问题:当AI负责大量的网络内容生成时,其对搜索引擎功能的影响是什么?

搜索引擎的基本操作机制,如PageRank算法,依赖于链接的数量和质量来评估内容的权重。但当AI产生的内容和链接开始占据主导地位时,这种判断基准可能会受到破坏。AI产生的内容可能不真实,而是基于其模型逻辑生成的,这对于搜索引擎的有效性构成了挑战。

如果AI生成的内容继续增多,搜索引擎返回的结果可能会主要基于这些不一定准确的AI内容。这会降低搜索引擎为用户提供真实、有价值信息的能力,可能导致搜索引擎在传统价值上的逐渐衰退,而出现一种新型的信息检索系统来更有效地处理AI内容。

为了应对这种情况,搜索厂商能做的,或许是需要调整搜索引擎的算法,以更好地识别AI生成的内容,同时努力提高AI的生成能力,确保其产生的信息真实可靠。

不过知易行难,如今区分AI生成的内容和人类生成的内容早已变得越来越不容易。

【本文由投资界合作伙伴微信公众号:科技新知授权发布,本平台仅提供信息存储服务。】如有任何疑问,请联系(editor@zero2ipo.com.cn)投资界处理。

加载中...