新浪财经

人保财险洛阳2分支机构被罚 编制虚假的报告报表等

中国经济网

关注

中国经济网北京9月28日讯 国家金融监督管理总局网站今日披露的洛阳监管分局行政处罚信息公开表(洛金罚决字〔2023〕5号、6号)显示,中国人民财产保险股份有限公司洛阳市分公司、中国人民财产保险股份有限公司新安支公司被处罚。 

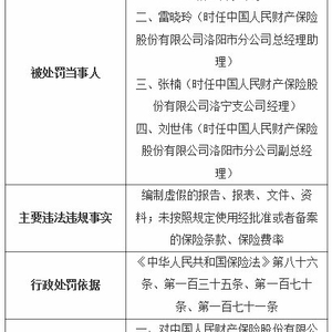
洛金罚决字〔2023〕5号显示,中国人民财产保险股份有限公司洛阳市分公司编制虚假的报告、报表、文件、资料;未按照规定使用经批准或者备案的保险条款、保险费率。雷晓玲(时任中国人民财产保险股份有限公司洛阳市分公司总经理助理)、张楠(时任中国人民财产保险股份有限公司洛宁支公司经理)、刘世伟(时任中国人民财产保险股份有限公司洛阳市分公司副总经理)。 

国家金融监督管理总局洛阳监管分局依据《中华人民共和国保险法》第八十六条、第一百三十五条、第一百七十条、第一百七十一条,对中国人民财产保险股份有限公司洛阳市分公司罚款79万元,对雷晓玲警告并处罚款6万元,对张楠警告并处罚款4万元,对刘世伟警告并处罚款7万元。 

洛金罚决字〔2023〕6号显示,中国人民财产保险股份有限公司新安支公司农业保险理赔管理不规范。陈仁强(时任中国人民财产保险股份有限公司新安支公司副经理)为相关责任人。 

国家金融监督管理总局洛阳监管分局依据《中华人民共和国保险法》第一百一十六条、第一百六十一条、第一百七十一条,《农业保险条例》第十二条、第二十二条,对中国人民财产保险股份有限公司新安支公司罚款6万元,对陈仁强警告并处罚款2万元。 

 《中华人民共和国保险法》第八十六条规定:

保险公司应当按照保险监督管理机构的规定,报送有关报告、报表、文件和资料。 

保险公司的偿付能力报告、财务会计报告、精算报告、合规报告及其他有关报告、报表、文件和资料必须如实记录保险业务事项,不得有虚假记载、误导性陈述和重大遗漏。 

《中华人民共和国保险法》第一百一十六条规定:

保险公司及其工作人员在保险业务活动中不得有下列行为: 

(一)欺骗投保人、被保险人或者受益人; 

(二)对投保人隐瞒与保险合同有关的重要情况; 

(三)阻碍投保人履行本法规定的如实告知义务,或者诱导其不履行本法规定的如实告知义务; 

(四)给予或者承诺给予投保人、被保险人、受益人保险合同约定以外的保险费回扣或者其他利益; 

(五)拒不依法履行保险合同约定的赔偿或者给付保险金义务; 

(六)故意编造未曾发生的保险事故、虚构保险合同或者故意夸大已经发生的保险事故的损失程度进行虚假理赔,骗取保险金或者牟取其他不正当利益; 

(七)挪用、截留、侵占保险费; 

(八)委托未取得合法资格的机构从事保险销售活动; 

(九)利用开展保险业务为其他机构或者个人牟取不正当利益; 

(十)利用保险代理人、保险经纪人或者保险评估机构,从事以虚构保险中介业务或者编造退保等方式套取费用等违法活动; 

(十一)以捏造、散布虚假事实等方式损害竞争对手的商业信誉,或者以其他不正当竞争行为扰乱保险市场秩序; 

(十二)泄露在业务活动中知悉的投保人、被保险人的商业秘密; 

(十三)违反法律、行政法规和国务院保险监督管理机构规定的其他行为。 

《中华人民共和国保险法》第一百三十五条规定:

关系社会公众利益的保险险种、依法实行强制保险的险种和新开发的人寿保险险种等的保险条款和保险费率,应当报国务院保险监督管理机构批准。国务院保险监督管理机构审批时,应当遵循保护社会公众利益和防止不正当竞争的原则。其他保险险种的保险条款和保险费率,应当报保险监督管理机构备案。 

保险条款和保险费率审批、备案的具体办法,由国务院保险监督管理机构依照前款规定制定。 

《中华人民共和国保险法》第一百六十一条规定:

保险公司有本法第一百一十六条规定行为之一的,由保险监督管理机构责令改正,处五万元以上三十万元以下的罚款;情节  严重的,限制其业务范围、责令停止接受新业务或者吊销业务许可证。 

《中华人民共和国保险法》第一百七十条规定:

违反本法规定,有下列行为之一的,由保险监督管理机构责令改正,处十万元以上五十万元以下的罚款;情节严重的,可以限制其业务范围、责令停止接受新业务或者吊销业务许可证: 

(一)编制或者提供虚假的报告、报表、文件、资料的; 

(二)拒绝或者妨碍依法监督检查的; 

(三)未按照规定使用经批准或者备案的保险条款、保险费率的。 

《中华人民共和国保险法》第一百七十一条规定:

保险公司、保险资产管理公司、保险专业代理机构、保险经纪人违反本法规定的,保险监督管理机构除分别依照本法第一百六十条至第一百七十条的规定对该单位给予处罚外,对其直接负责的主管人员和其他直接责任人员给予警告,并处一万元以上十万元以下的罚款;情节严重的,撤销任职资格。 

《农业保险条例》第十二条规定:

保险机构接到发生保险事故的通知后,应当及时进行现场查勘,会同被保险人核定保险标的的受损情况。由农业生产经营组织、村民委员会等单位组织农民投保的,保险机构应当将查勘定损结果予以公示。 

保险机构按照农业保险合同约定,可以采取抽样方式或者其他方式核定保险标的的损失程度。采用抽样方式核定损失程度的,应当符合有关部门规定的抽样技术规范。 

《农业保险条例》第二十二条规定:

保险机构应当按照国务院保险监督管理机构的规定妥善保存农业保险查勘定损的原始资料。 

禁止任何单位和个人涂改、伪造、隐匿或者违反规定销毁查勘定损的原始资料。 

以下为处罚原文:

加载中...