新浪财经

“全国咽喉炎”上热搜,这到底是怎么了?专家提醒!

环球网

关注

来源:健康天津

近日

话题#全国都在咽喉炎吗#

在多个社交平台登上热搜

引发很多人的关注和讨论

网友们纷纷留言:

嗓子干、喉咙疼

办公室里咳嗽声不断

原来不止我这样

......

多家医院感染科、儿科专家表示

近期

发热门诊就诊人数有上升趋势

以新冠病毒感染和甲型流感感染为主

患者主要是儿童和年轻人

绝大部分症状较轻

只要公众及时接种疫苗,做好预防感染措施,就不必紧张。

出现新冠和甲流共同流行?

专家表示:“近期,发热门诊就诊量确有增加,主要以呼吸道感染为主,出现了病毒感染和细菌感染共同流行的情况。绝大部分患者是感染了新冠病毒或流感病毒,流感则以甲流为主。”

为何会出现

新冠和流感共同流行的情况?

正值季节交替,开学后人员流动性和聚集性增加,同时一部分人没有及时接种流感疫苗,感染甲流的概率就会增加。

新冠病毒感染患者之所以增多,是与新冠病毒流行株中EG.5变异株占比呈上升趋势有关。目前,门诊还是“二阳”患者为主,且大部分患者病情较轻。这是由于EG.5变异株的致病力并没有增强,人体的免疫记忆可以缓冲毒株的毒力。

1.如何辨别细菌感染还是病毒感染?

细菌感染与病毒感染最大的不同是,细菌感染的患者会出现咽扁桃体红肿、化脓,白细胞、中性粒细胞等数值偏高。一般医院会结合血常规检查、抗原检测和临床症状来逐一排查。

2.“刀片嗓”,但新冠和甲流抗原检测却呈阴性?

除了真的没有感染新冠和甲流外,还有可能是检测出现了假阴性。专家解释,由于检测拭子灵敏度不够,或患者病毒载量不够高,就会出现假阴性的情况。因此,若出现严重不适,应及时前往医院进行专业检查。

儿童要谨防链球菌感染

专家表示:“9月份以来,到发热门诊就诊的儿童以多种病原体感染为主。其中,流感病毒感染数量较上一周有所增多,但并未达到明显的流感高峰。因此,防范病毒感染的同时,也要注意预防细菌感染。”

细菌感染比较常见的是链球菌感染

患者大多会出现喉咙痛、咽扁桃体化脓、淋巴结肿大等,引起咽扁桃体炎、鼻炎、肺炎等,严重情况下,部分患儿会出现内脏损伤。因此,家长要特别重视,避免出现继发损害。

患儿若确定细菌感染,就要根据医嘱进行抗生素治疗。

咽喉疼痛怎么能缓解?

1

喝金银花水

无论是感冒还是咽炎导致的嗓子疼,可以泡点金银花水,金银花有很好的清热解毒效果。

2

高渗盐水漱口

用浓度达到3%-5%的高渗盐水漱口可有效缓解咽痛。咽痛人群居家可将5-6克食盐加入250毫升温开水充分溶解后用以漱口,含于口腔和舌根处20-30秒后将盐水吐出,再用清水漱口。可减轻局部炎症反应以缓解剧烈咽痛,加速康复过程。

3

吃润喉糖

病毒一般通过鼻腔或喉咙进入体内。含润喉糖时,口腔会分泌更多唾液,有助于抑制喉咙中的微生物。

4

适当多喝水

饮水有助于咽痛的缓解,还可以让咽部黏膜保持湿润,在一定程度上稀释痰液,利于黏稠痰液的排出。

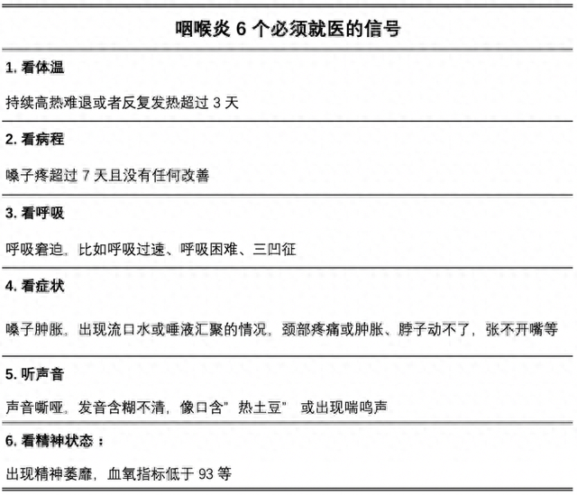
这6种情况一定要及时就医

重度咽喉炎比较罕见,但其有气道梗阻风险,严重可危及生命。因此学会识别危险信号,及时就医,非常重要。

当出现以下6种情况时,意味着引起嗓子疼的疾病可能存在一些风险,需要及时就医:

我们应该如何防护?

虽然叠加感染新冠病毒和甲流病毒的概率很小,但是中秋国庆假期马上到来,还是要做好个人防护。专家建议,公众在乘坐公共交通工具或前往人群密集的室内公共场所时要科学佩戴口罩;保持良好的个人卫生习惯,经常开窗通风,科学锻炼身体,提高机体免疫力;老年人等重点人群接种含XBB变异株抗原成分的疫苗。

针对甲流感染患者,确诊后需尽早服用抗病毒药物。此外,公众最好在流感高发季节到来前接种三价灭活流感疫苗、四价灭活流感疫苗和三价减毒活疫苗,以获得最佳保护效果。

最后提醒

中秋国庆假期马上到来

大家旅途中

还是要做好个人防护

本文内容仅供健康科普使用

不作为临床诊断及医疗依据

来源:综合健康河北官微、中国普法等网络信息

加载中...