新浪财经

【992 | 速看】河北交警提示!双节出行必看→

河北交通广播

关注

2023年国庆中秋假期为9月29日至10月6日,期间高速公路7座及以下小客车免费通行。今年国庆假期与我国传统团圆节日中秋叠加,假期较长,群众返乡出游意愿强,省公安厅交通管理局发布预警提示,提醒出行群众提前规划行程,合理选择出行时间、路线。

省交管局对今年国庆中秋假期期间道路交通态势进行分析研判,预计全省每日出行车辆约为1400万辆至1550万辆,部分景区、商圈和主干公路交通压力大幅上升。9月28日、29日,群众集中返乡、出行,环京津、环设区市周边高速公路易发生交通缓行;10月1日至4日,通行压力主要集中在县域内,城乡结合部、通往县城主要公路以及旅游景点周边道路交通流量将大幅上升;10月5日、6日,群众集中返程,干线高速公路以及部分高速公路上下站口可能会出现车辆排队现象。时间上,每日呈“分散出行集中返程”的特点,上午道路压力较大,12至16时交通得到缓解,16至20时是每日车辆出行(返程)高峰。其中,假期前一日(9月28日)18时至20时、假期首日(9月29日)9时至12时是假期的出行高峰。石家庄市区将迎来中秋节前“节日堵”与长假出游出行叠加。

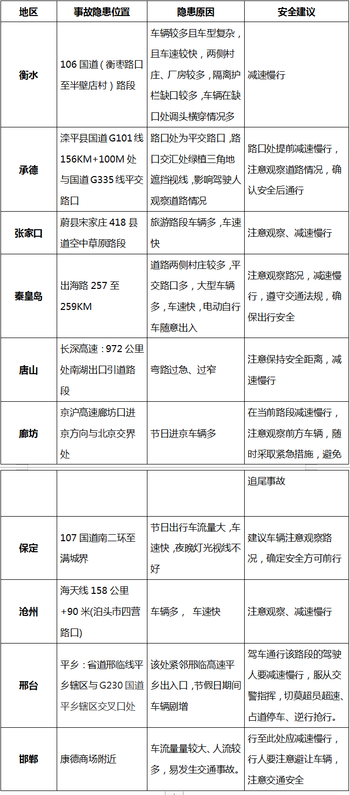
预计环京高速路段受北京车辆出游、返乡影响,假期首尾主要道路交通压力较大,保定的京港澳保定段、京昆唐县段、首环涿州段;廊坊的首环与京德互通、首环与大广互通、津雄与京台互通、新荣乌与大广互通;张家口的京藏冀京界、官厅段、京新北辛堡段;承德的大广金山岭隧道易出现交通缓行。

省内选择前往石家庄、保定、邢台、邯郸等京南地区的车辆较多,唐山的唐津与京哈互通、丰南西主线、长深与西外环互通、与遵秦互通、沿海丰南南;秦皇岛的京哈与沿海互通、与京秦互通;沧州的京沪青县段易出现交通缓行。全省热门景区、热门商圈及假期期间大型活动周边道路易产生缓行。其中,邢台、石家庄、保定、张家口景区数量较多。

节假日期间,疲劳驾驶、超速、超载、酒驾醉驾等易肇事肇祸突出违法多发,群众大多采取自驾或拼车、包车方式出游,安全风险增加。同时,大量农作物进入成熟期,农村地区群众抢收抢种出行频繁,与出游人流车流交织迭加,农村面包车超员、货车违法载人现象增多,安全风险突出。

全省公安交管部门将全警动员、全力以赴,加强在高峰时段、易堵节点和事故多发路段的指挥疏导,一点一策、一路一策完善加强易堵点段应急预案,充分运用平台预警、视频巡查和无人机等手段,及时发现堵点堵段,第一时间点对点及时处置,全面推行交通事故快处机制,防止小事故导致长时间缓行。节假日期间,全省交警将开展多波次集中统一行动,严管“两客一危一货”等重点车辆,严查超员载客、超速行驶、疲劳驾驶、酒后驾驶、货车违法载人等具有秋季和节日特点的交通违法行为,及时广泛宣传路况信息和安全出行提示,全力为群众假日出行创造安全顺畅的道路交通环境。

省公安厅交通管理局提醒广大驾驶人和节日出行群众:

1、假期出行,应提前关注相关部门发布的交通路况及天气预报信息,合理规划出行时间和路线,错开高峰时段,避开不利天气。

2、驾车出行时,要保持精力充沛和注意力集中,特别是中长途驾车要合理安排途中休息,切勿疲劳驾驶;假期聚餐聚会多,牢记“开车不喝酒、喝酒不开车”;驾乘汽车务必全程系好安全带,骑乘摩托车、电动自行车要戴好安全头盔。

3、高速公路行车,要保持安全车距和规定车速,遇交通或检查排队,切勿随意加塞穿插、占用应急车道。发生交通事故,牢记“车靠边、人撤离、即报警”,避免发生二次事故。

4、驾车行经农村地区,遇急弯陡坡、长下坡、临水临崖道路,要减速慢行、谨慎超车,行经农村、山区公路要注意观察道路两侧车辆和行人。

5、乘坐公共交通车辆出行,要到客运站选择正规营运车辆,切勿乘坐私揽客源、非法营运、超员载客的客车,更不要搭乘轻型货车、三轮车、拖拉机等非载客车辆。

来源:河北省公安厅交管局

加载中...