新浪财经

独家!2023年温州市新能源汽车产业链全景图谱(附产业政策、产业链现状图谱、产业资源空间布局、产业链发展规划)

前瞻网

关注

转自:前瞻产业研究院

行业主要上市公司:比亚迪;格林美;欣旺达;汇川股份;汇顶科技

本文核心数据:全国新能源汽车供需规模;温州新能源汽车保有量;温州新能源汽车企业数量

新能源汽车产业发展现状及价值链分布

——全国新能源汽车产业发展规模

新能源汽车是我国应对气候变化、推动绿色发展的战略举措,在政策和市场需求的推动下,我国新能源汽车产销量双双增长,2022年,全国新能源汽车实现产量705.8万辆、实现销量688.7万辆;同时,据公安部数据显示,截至2022年末,全国新能源汽车保有量已达1310万辆,占汽车总量的4.10%。根据国务院印发的《新能源汽车产业发展规划(2021-2035年)》,未来几年我国新能源汽车行业仍将保持高速发展态势,至2025年,新能源汽车新车销售量达到汽车新车销售总量的20%左右,预计销量将突破700万辆。

——新能源汽车产业价值链分布

新能源汽车产业链上游为原材料和核心零部件,包括电池材料、元器件、电机电控和常规部件等等;中游是整车制造,按车辆用途写细分为新能源乘用车、新能源商用车;配套产业包括新能源汽车充换电运营服务;下游包括汽车后市场服务、电池回收等。根据新能源汽车各产业链环节的毛利率状况可知,目前,元器件-IGBT、上游电机电控及下游汽车后市场环节的利润水平相对较高;另一方面,上游常规部件、内外饰件等环节的毛利水平较低、附加值较低。新能源乘用车毛利率略有上升。

温州市新能源汽车产业政策环境

十三五以来,温州市政府颁布实施了多项方案促进新能源汽车的发展,重点关注新能源汽车企业财政补贴、新能源汽车落地免购置税以及鼓励更换新能源商用车等。2020年7月,温州出台《温州市推进长江三角洲域一体化发展行动方案(2019-2025年)》,提出了“十四五”期间温州新能源汽车产业的发展目标;2023年,截至9月初,温州市共有80条相关政策公布。

温州市新能源汽车产业链现状图谱

——温州市新能源汽车产业链图谱

在政策指引和市场需求的驱动下,温州市新能源汽车产业链不断完善,其中,在锂电池材料、电池制造、电控电机、底盘系统、车内外饰、整车制造及配套市场环节均有企业布局:

——温州市新能源汽车产业链企业地图

从产业链各环节的代表性企业分布地图来看,目前温州市各辖区汽车后市场服务企业分布较多,而新能源整车制造代表企业主要分布在乐清市、瑞安市、瓯海区以及龙湾区。相对而言,鹿城区、文成县、泰顺县、洞头区企业布局较少。

——温州市新能源汽车产业发展载体图谱

发展新能源汽车产业是构建城市绿色发展新格局的重要路径之一,近年来温州市开始大力推动新能源汽车配套产业链,围绕电池行业布局产业园区数量多,目前永嘉县、龙湾区、洞头区以及龙港市等均布局有新能源汽车电池配套业务。

温州市新能源汽车产业发展现状

——原材料领域蓬勃发展,整车业务遇难

2022年,温州新能源产业链中,布局于原材料钢铁行业以及动力电池行业的龙头企业都在快速推动产业发展,业务布局不断扩张,而温州新能源整车制造的龙头企业威马汽车却发展遇冷。

——2022年新能源汽车保有量同比增长45.46%

近年来,温州市新能源汽车产业发展迅猛。2019-2022年,温州市新能源汽车保有量快速上升,2022年底温州新能源汽车保有量已达17.1万辆。截至2023年7月,温州新能源汽车保有量达22.4万辆,其中纯电动汽车保有量突破20万辆。2023年上半年新注册登记新能源汽车4.6万辆,同比增长一成多。

根据温州市统计发布的新能源汽车限额以上批发零售业商品零售额数据,新能源汽车零售额增长迅速,同比增长率高,近两年年均增长率保持在120%左右。

——新增注册企业呈现上升趋势

根据企查猫查询数据显示,近年来温州市新能源汽车新注册企业数量也快速增长。截至2023年9月4日,温州新能源汽车产业相关的注册企业超6000家,其中2022年新注册企业数量创历史高峰,达1722家;2022年1-9月,温州市新能源汽车产业注册企业数量为1350家,仍然处于高位,表明温州新能源汽车产业的发展热潮未减。

——比亚迪为最受欢迎品牌

根据温州市车管所统计数据,2023年上半年新注册登记新能源汽车1.6万辆,同比增长一成多,其中比亚迪是最受欢迎品牌,上牌量14956辆,位居温州第一。

温州市新能源汽车产业发展前景及规划(量化政策目标/定性发展规划内容)

——温州市新能源汽车产业发展前景

根据2022年7月温州市发改委出台的《温州市加快新能源产业创新发展五年行动方案(2022-2026年)》,到2026年,新能源汽车整车产能规模达20万辆以上,实现新能源汽车相关产业产值超900亿元。根据2023年7月出台的《温州市新能源汽车下乡充电基础设施先行实施方案(2023-2025年)》,计划到2025年,全市累计建成充电桩29万个以上,其中公共充电桩2.5万个以上,完成充电基础设施网络提档升级和优化加密,真正实现“城区五分钟、村村有电充”。

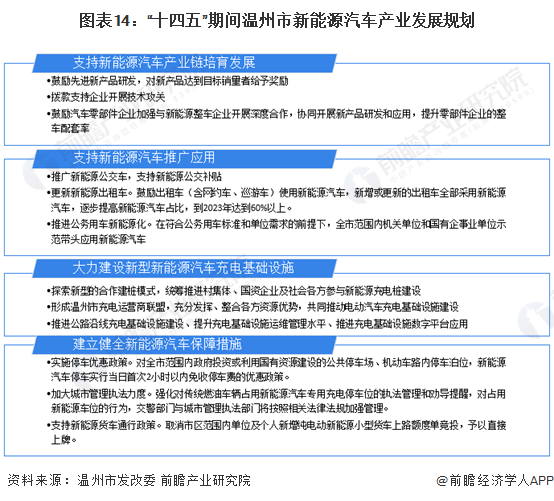
——温州市新能源汽车产业发展规划

“十四五”期间,温州市将稳步发展新能源汽车产业,紧抓新能源汽车配套服务设施:

更多本行业研究分析详见前瞻产业研究院《温州市新能源汽车产业大数据招商指南(两链两图两库两清单)》。

同时前瞻产业研究院还提供产业大数据、产业研究报告、产业规划、园区规划、产业招商、产业图谱、智慧招商系统、行业地位证明、IPO咨询/募投可研、IPO工作底稿咨询等解决方案。在招股说明书、公司年度报告等任何公开信息披露中引用本篇文章内容,需要获取前瞻产业研究院的正规授权。

更多深度行业分析尽在【前瞻经济学人APP】,还可以与500+经济学家/资深行业研究员交流互动。

加载中...