新浪财经

“猫经济”打破疫苗垄断!国产“猫三联”疫苗正式实现零的突破【附宠物医疗行业市场分析】

前瞻网

关注

近日,由中国农业科学院上海兽医研究所研发的猫鼻气管炎、猫杯状病毒病、猫泛白细胞减少症三联灭活疫苗通过农业农村部应急评价,获得生产批准,这标志着国产猫用疫苗正式实现零的突破,打破了长期以来进口疫苗在我国的垄断地位,对促进我国宠物猫产业的健康发展具有现实意义。

猫三联疫苗基本为饲养宠物猫的必选免疫品种。猫鼻气管炎、猫杯状病毒病、猫泛白细胞减少症是猫最常发生的三大传染病,能够预防这三大传染病的三联灭活疫苗,又被称之为“猫三联”疫苗。

上海兽医研究所相关团队瞄准上述三大传染病开展了相关疫苗的研发工作,最终从大量临床样本中筛选出猫三种传染病的优势流行毒株,并在此基础上研发了猫三联灭活疫苗。据介绍,该疫苗具有安全性好、抗体产生快、免疫持续期长、一针防三病等优点。

宠物医疗消费开支最多

我国宠物行业产业链下游包括宠物医疗、宠物美容、宠物培训和宠物保险等一系列服务。根据有宠研究院数据,在我国宠物服务类消费中,宠物医疗消费开支最多,占比在50%以上,其次为宠物洗澡美容服务,消费占比为42.2%,两项合计占比高达92.7%,是宠物服务行业的主力项目。

宠物医院竞争激烈,疫苗、药品市场外资主

宠物医疗领域主要包括宠物医院、宠物药品和宠物疫苗三大细分,其中,宠物药品和宠物医院各占比52%、46%,宠物疫苗占比2%。

宠物医院竞争激烈,单次消费额高,且生病医治属于刚需,因此在线下渠道中销售额占比位列第一并不无道理。2018年的《中国宠物行业白皮书》的调查数据显示,狗主人在宠物医疗上的年均花费为1557.2元,猫主人的年均医疗花费为1446.1元。从消费结构上看,狗主人与猫主人在医院购买最多的服务均为接种疫苗;狗主人更多选择驱虫服务(63.1%)和洗澡美容(58.2%);猫主人倾向于购买绝育服务(57.9%)和驱虫服务(55.9%)。

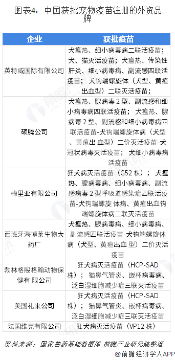
宠物疫苗和宠物药品市场则主要被外资品牌占据,药品市场中外资约占70%,而疫苗90%以上份额被7家外企垄断。相比于进口药来说,国产药种类单一、治疗效果有限。

华泰证券的研报指出,我国的宠物行业正处于蓬勃发展期,行业规模持续增长,国产替代正当时!华泰证券指出宠物食品及医疗板块是产业链的核心,认为宠物医疗板块的增速很高,可能成为下一个行业的风口。根据数据显示,从2018年到2022年,我国单只犬和猫的年均医疗支出复合年增长率分别高达19.3%和15.4%。总的来看,目前我国的宠物行业仍处于高速发展阶段,相比成熟市场如美国和日本,我国在养宠渗透率和单宠支出层面仍有一定提升空间。

前瞻经济学人APP资讯组

更多本行业研究分析详见前瞻产业研究院《中国宠物医疗行业发展前景与投资战略规划分析报告》

同时前瞻产业研究院还提供产业大数据、产业研究报告、产业规划、园区规划、产业招商、产业图谱、智慧招商系统、行业地位证明、IPO咨询/募投可研、IPO工作底稿咨询等解决方案。在招股说明书、公司年度报告等任何公开信息披露中引用本篇文章内容,需要获取前瞻产业研究院的正规授权。

更多深度行业分析尽在【前瞻经济学人APP】,还可以与500+经济学家/资深行业研究员交流互动。

加载中...