新浪财经

重磅政策,又推迟了!

米筐投资

关注

1

房地产税,五年内没戏了!

最近,《十四届全国人大常委会立法规划》对外公布。在财税领域,增值税法、消费税法、关税法等将在本届人大常委会任期内提请审议。

而最受关注的房地产税立法和个人所得税法修订,并未出现在本次立法规划中。

这次公布的立法规划,是本届人大任期(2023.3-2028.3)内的重要任务。

这也就意味着,房地产税立法,五年内不会有推进的可能了。

房地产税,不时都会传出点消息,甚至有点一波三折。

2021年10月份,人大直接公告,授权国务院在部分地区进行房地产税改革试点。

草案中甚至直接确定了试点的期限——五年

一时间,坊间对试点的城市有许多猜测,但并未有官方消息再跟进。

直到2022年3月,财政部直接表态:

综合考虑各方面的情况,今年(2022年)内不具备扩大房地产税改革试点城市的条件。

这个表态至少透露两个信号:

1)高层确实针对房地产税做了调查摸底;

2)调查下来发现,这事确实办不成。

到了今年初,财政部原部长楼继伟发表一篇文章提到:

房地产税是最适合作为地方税的税种,在经济转为正常增长后应尽快开展试点。

关于房地产税落地的传闻,又开始盛传。

而这次人大没有对房地产税立法作规划,算是彻底对房地产税的事情,做了定论。

起码,在五年内作了定论。

当一件事情,总是不停传出“小作文”,隔段时间就会引起全民热议,也就表明了这件事的重要性。

房地产税的落地,意义重大,必须谨慎行事。

2

之所以这次没有列入立法规划,专家们的解释是:

暂缓房地产税立法,则更多考虑到国内经济形势,此时出台任何增负措施都要格外谨慎。

房地产税的落地,最关键的问题就在于:时机。

国内经济是什么形势?

8月份,全国规模以上工业增加值同比增长4.5%,比上月加快0.8个百分点;

8月份,社会消费品零售总额同比增长4.6%,比上月加快2.1个百分点;

1-8月份,全国固定资产投资(不含农户)327042亿元,同比增长3.2%。

工业增加值、消费、投资,看上去都还算稳定。

但在房地产领域,各项数据可谓跌跌不休。

1—8月份,全国房地产开发投资同比下降8.8%,比7月份的增速又下滑了一点。

房屋新开工面积下降24.4%。商品房销售面积同比下降7.1%,商品房销售额下降3.2%。

经历过短暂的”小阳春“之后,房地产又重回贴地飞行状态。

量价齐跌,依然是目前楼市最明显的特征。

8月份的70城房价数据中,新房环比上涨的城市只有17个,比7月份又减少了3个,53个城市都在下跌。

无论是一线城市,还是二三线城市,新房价格都在下跌。

二手房方面,环比上涨的城市有且只有3个:北京、牡丹江、大理。余下的67个城市,都保持着下跌状态。

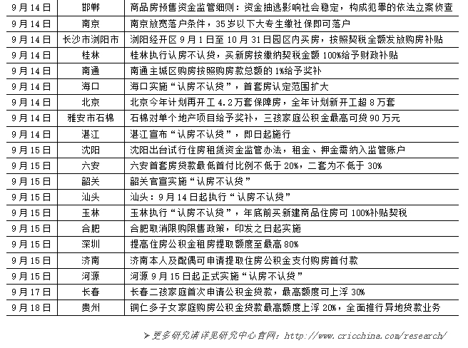
这还是在救市政策频繁出台的背景下,行情依旧如此惨淡。

单单9月11-17日这一周,就有36个城市出台了优化房地产政策,包括福州、合肥、郑州等一众二线城市取消限购限售等重磅内容。

松绑刺激需求端的政策,从来都没停过。

但根本问题在于,买房人的信心还没有明显恢复。

在这个时间点,如果房地产税落地,二手房的挂牌量只会增加不会减少。

本来就没什么信心的买房人,只会更加悲观。

毕竟,房地产税落到每个人头上,都是增加的税负。

唯一受到压力的,可能是地方上的收入。

1-8月份,全国土地使用权出让收入2.71万亿元,同比下跌19.6%。而8月份的土地出让收入下跌了22%,已经连跌了20个月。

而整个2022年,卖地收入比2021年减少了2万亿。

这对地方财政收入造成了不小的冲击,尤其是那些土地财政依赖度较高的地方。

房地产税,无疑是最适合的地方税的补充税种。

因为其最大的特征是——稳定。

一旦房地产税开征,全部土地和房产都可以纳入征税范围,税基宽泛。而无论是经济周期如何波动,房地产税受影响也并不大。

假如按照0.8%的税率征收,50%的面积免征,全国的房地产税收入也能达到1.5万亿。

对地方财政收入来讲,这是真正的雪中送炭。

3

之所以对房地产税的期望这么高,还是大家苦高房价久矣。

尤其是在大城市没买房的人。

房地产税执行,对那些多套房的人尤其是投资买房肯定打击很大,这样成交量下来,房价肯定会暴跌,赶紧落地吧!

这就是他们的简单想法。

但房地产税对降房价的作用,被严重高估了。

美国纽约,房产税6%左右,但其房价从2012年到如今,一直在上涨中。

所以,期待房地产税能降房价,还是算了吧。

房地产税的最大作用,依旧是补充地方财政收入。

那到底还征不征?

长远来看,房地产税肯定是会落地的。无论是从财税改革的宏观层面,还是地方补充财政收入的执行层面,房地产税都是不可或缺的一环。

而具体的时间点,就看宏观经济、房地产形势、地方财政形势如何变化了。

我们需要做的,就是未雨绸缪——优化家庭资产配置。

尽量持有核心城市的核心房产,尽量持有核心价值的房产,把一些郊区房、老破小等流通差的房子,做一些置换,或者出手。

哪些是优质的城市?哪些是危险城市?又该如何判别什么是优质资产?又该怎么优化自己的房产配置?

给大家准备了几份资料:

《全国340城选筹方向》

《36个风险城市清单》

《三种典型的垃圾房产》

《房子买卖避坑指南》

看完这些资料,你就会对房产配置一清二楚,也能帮助你快速优化手中的资产,非常实用。添加下方企微,回复“房产”,限时免费获取。

加载中...