新浪财经

预见2023:《2023年中国医用内窥镜行业全景图谱》(附市场规模、竞争格局和发展前景等)

前瞻网

关注

转自:前瞻产业研究院

行业主要上市公司:开立医疗(300633)、澳华内镜(688212)、海泰新光(688677)等。

本文核心数据:微创外科手术渗透率、癌症发病人数及死亡人数占比、医用内窥镜行业市场规模及预测。

行业概况

1、定义:医用内窥镜用途广泛且种类丰富

医用内窥镜是一种医用成像器械,用于在内窥镜诊疗过程中提供通道、照明并可以对体腔、中空器官和身体管道进行观察或操作。医用内窥镜的临床应用可分为诊断和治疗两方面,在经人体天然孔道或手术切口进入体内,诊断功能主要是帮助医生在观测后做出疾病诊断或取病灶活检进行病理诊断,而治疗功能则是用于特定手术或协助植入治疗性人工产品。

医用内窥镜用途广泛且种类丰富,大致可从成像原理、使用次数和产品结构这三个维度进行分类,按成像原理可以分为电子医用内窥镜、光学医用内窥镜;按使用次数分类可以分为可重复使用医用内窥镜和一次性医用内窥镜;按产品结构分类可以分为硬性医用内窥镜和软性医用内窥镜。

2、产业链:中上游企业是整个产业链价值创造的核心引擎

医用内窥镜行业产业链可划分为三个环节,上游参与主体为原材料及零部件生产企业,主要包括原材料生产商、光学零件生产商、机械零件生产商、电子元件生产商;中游参与主体是医用内窥镜生产商,包括硬性医用内窥镜生产商、软性医用内窥镜生产商等;下游为医疗机构及临床科室。

上游行业代表性企业有神州医疗、鋆锐医疗、精能塑模以及琦琦光电等;中游行业代表性企业包括开立医疗、澳华内镜、海泰新光、迈瑞医疗等;下游主要为医疗机构及临床科室。

行业发展历程:行业处在优化阶段

医用内窥镜历经三大发展阶段,包括:(1)医师发明及使用硬性管,主要用于观察患者的内部组织和器官的起步阶段;(2)不同类型内窥镜上市以满足不断变化的临床需求的发展阶段;(3)发明一次性使用内窥镜及搭有高性能技术的内窥镜以满足多样化及日益增长的临床需求的优化阶段。

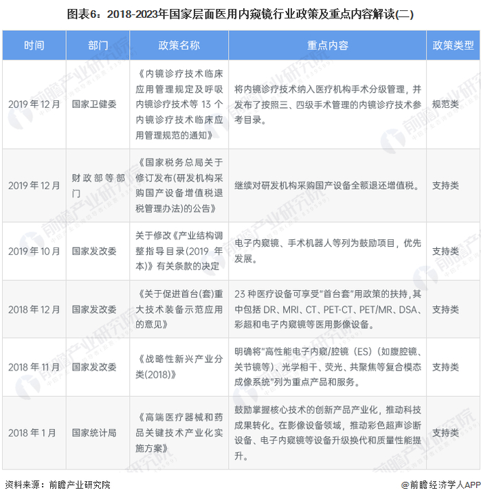
行业政策背景:政策加持下迎来发展新机遇

2018年以来,各部门发布了一系列政策,旨在促进医疗内窥镜技术的发展。这些政策包括深化医药卫生体制改革、加速药品医疗器械审评审批、支持内窥镜手术技术创新、鼓励采购国产医疗器械、提升医疗器械自主创新等。这些政策为内窥镜技术的应用和发展提供了坚实的国家政策支持。

注:上述政策查询时间为2023年9月5日。

行业发展现状

1、内窥镜配合微创手术器械和手术设备促进手术微创化

内窥镜配合微创手术器械和手术设备,促进手术微创化,为传统外科的创新与发展注入了新动力

微创手术指在微小切口或无切口的条件下进行的手术,主要涵盖微创外科手术、微创操作和其他微创手术三个细分领域。以内窥镜系统为核心的微创技术已推广至多个科室,例如普外科、妇产科、消化科等。微创外科手术主要使用硬性内窥镜,对体内器官进行临床诊断后,于体外操纵微创手术器械和设备对病变组织进行手术操作,例如使用腹腔镜、胸腔镜、宫腔镜的腔镜手术。其中,腹腔镜是主流微创手术平台,在硬镜分类中应用最为广泛,也是使用频率最高的品种。

鉴于微创外科手术优势明显,日益获得重视和认可,逐渐替代传统的开放手术已成为一种必然趋势。中国微创外科手术渗透率持续上升,2016年至2021年从8.8%增长至14.2%,2022年约为15.1%。与欧美国家相比,中国微创手术仍处于起步阶段,随着患者对微创手术认知和接受度的提高、医生操作技术的增强以及临床应用领域的拓展,微创外科手术的渗透空间有望进一步提升。同时,微创外科发展进入扩大普及范围的阶段,手术数量的大幅增长也将促进内窥镜技术创新改良,以取得更好的疗效。

2、消化道诊断是软镜的主要应用领域,软镜筛查是控制消化道疾病和提升生存率的重要方式

2022年中国消化道癌症中的胃癌、食管癌、结直肠癌、胰腺癌的发病人数合计占新发癌症数的28.49%,死亡人数约占31.77%,消化道癌症使我国承受了巨大的医疗和经济负担。早期筛查是加强消化道癌症早期诊断的有效方法,及时发现癌前病变及早期肿瘤能明显降低癌症的发病率和死亡率。消化道癌症的预后与诊治时机密切相关。以结肠癌为例,普遍由大肠息肉、腺瘤等癌前病变演变而来,发展过程相对缓慢,早期发现和治疗具有较长的窗口期。以胃癌为例,目前我国发现的胃癌90%为进展期,进展期胃癌患者在接受外科治疗的5年生存率仍低于30%,而早期胃癌接受及时治疗,5年生存率有望大幅提升,或超过90%。

3、2022年中国医用内窥镜行业市场规模约为278亿元

内窥镜是普外科、泌尿外科、耳鼻喉科、骨科、妇科等科室不可或缺的诊断和手术设备,也是全球医疗器械产业中增长最快的产品类型之一。海外发达国家的内窥镜应用基础广泛,而中国医用内窥镜市场仍处于快速发展阶段。受中国分级诊疗体系的建立、微创手术的发展、医师培训体系的逐步完善等因素的推动,中国医用内窥镜市场规模将以高于全球的增速快速扩大。2021年,中国医用型内窥镜的市场规模为248亿元,相较2017年增长了45.0%,2022年市场规模约为278亿元。

行业竞争格局:

1、区域竞争格局

(1)广东省采购量和采购金额遥遥领先

从采购量来看,2022年内窥镜采购量表现最突出的省为广东省,采购量高达1683台/套;其次是四川省,以1256台/套位居第二。

从采购金额来看,2022年内窥镜采购金额最高的也为广东省,采购金额高达15.37亿元;其次是四川省,采购金额高达13.98亿元。

(2)成都市采购需求量最大

从采购量来看,2022年内窥镜采购量表现最突出的城市为成都市,采购量高达700台/套;其次是广州市,以415台/套位居第二。

从采购金额来看,2022年内窥镜采购金额最高的也为成都市,采购金额高达4.19亿元;其次是广州市,采购金额高达3.95亿元。

2、企业竞争格局

(1)奥林巴斯中标量最多

从中标量来看,2022年奥林巴斯中标量高居行业榜首,共中标1520台/套;其次是卡尔史托斯,共中标983台/套。

(2)奥林巴斯中标金额遥遥领先

从中标金额来看,中标金额最高的品牌为奥林巴斯,共计中标约25.14亿元,市场占比17.53%。第二、第三名分别为卡尔史托斯和迈瑞,中标金额14.80亿元和7.00亿元。

行业发展前景及趋势预测

1、“产品升级、技术发展、国产化替代”是行业发展重要趋势

目前,医用内窥镜的创新不断,“产品升级、技术发展、国产化替代”是行业发展重要趋势。

2、2028年中国医用内窥镜行业市场规模或将超过500亿元

中国医用内窥镜行业在政策、市场、技术等多方面的积极因素驱动下,有望迎来持续的快速发展。到2028年,中国医用内窥镜行业市场规模或将超过500亿元,达到511亿元,2023-2028年复合增长率为10.41%,市场前景广阔。

更多本行业研究分析详见前瞻产业研究院《中国医用内窥镜行业市场需求与投资规划分析报告》。

同时前瞻产业研究院还提供产业大数据、产业研究报告、产业规划、园区规划、产业招商、产业图谱、智慧招商系统、行业地位证明、IPO咨询/募投可研、IPO工作底稿咨询等解决方案。在招股说明书、公司年度报告等任何公开信息披露中引用本篇文章内容,需要获取前瞻产业研究院的正规授权。

更多深度行业分析尽在【前瞻经济学人APP】,还可以与500+经济学家/资深行业研究员交流互动。

加载中...