新浪财经

北大教授沈岿谈治安管理处罚法修订:要避免部门立法,“重罚”应说明理由

上线时间

关注

界面新闻记者 |赵孟

界面新闻编辑 |翟瑞民

被称作“小刑法”的治安管理处罚法施行17年后迎来首次大修。中国人大网日前公开发布治安管理处罚法修订草案全文,向社会征求意见。截至2023年9月18日,已有近10万人提出超11万条修改意见和建议。

治安管理处罚法修订草案有关内容引起社会热议,对此,全国人大常委会法制工作委员会发言人办公室回应称,社会公众通过正常渠道对法律草案提出意见,是群众关心和有序参与国家立法工作的具体体现,具有重要意义,真诚欢迎。

界面新闻注意到,许多法学专家通过各种渠道对修订草案提出了修改意见。北京大学法学院教授沈岿从罚款、拘留的力度增加,新增对传销人员施以拘留,以及在公共场所对着装限制的有关规定,提出10条修改意见,被大量传阅,引起广泛讨论。

沈岿近日接受界面新闻专访时表示,这10条意见是个人的“粗浅认识”,供立法者参考,意见采纳与否自己无法决定,但意见表达关乎公民责任。界面新闻了解到,9月17日,包括沈岿在内的十几位法律学者开会研讨了治安管理处罚法修订草案,汇总意见也将向全国人大法工委提交。沈岿对于全国人大法工委的上述回应持积极看法,他相信这些意见如果有价值,在最后通过草案时应该会被采纳。

“有价值的意见应会被采纳”

界面新闻:治安管理处罚法为什么现在修订?这部法律对个人而言有何特别之处?

沈岿:按照此次关于治安管理处罚法修订草案的说明,这部法律自2006年出台至今,已经过去17年了,只有2012年做过一次小修改。今天中国的经济、社会各个方面都发生了很大变化,将新出现的一些影响社会治安的行为纳入治安管理处罚法管理范围,是合乎情理的。比如无人机“黑飞”、抢夺方向盘妨碍公共交通工具驾驶、高空抛物等,这些新出现的情况确实有必要在立法上作出回应。

治安管理处罚法不同于别的针对某个专门领域的立法,比如律师法、医师法,都只对专门领域的特定人群和行为。治安管理处罚法涉及到每个人,就算你觉得自己不会违法,但别人可能会违法,也会涉及到你的权利。比如,修订草案规定,为了确定违反治安管理行为人、被侵害人的某些特征,可以提取生物识别信息。也就是说,即便你遵纪守法,如果别人的违法行为让你成为一个被侵害人,执法机构提取生物识别信息这一行为,也可能对你的权利造成影响。另外,现在生活方式多样化,利益群体多样化,有可能以前你认为不属于违法的行为,现在就构成了违法。比如,草案规定,“升放携带明火的孔明灯,有发生火灾事故危险,不听劝阻的”,将会被罚款甚至拘留。所以说,这部法律跟每个人息息相关,关注度很高。

界面新闻:你提出的10条修改意见被很多人转发,获得了广泛传播。你是如何关注到这一问题的?除了公开渠道外,是否还通过别的渠道提交了意见?目前有什么反馈吗?

沈岿:开始我也是在关注第三十四条第二款,即穿着“伤害中华民族感情”服饰的有关规定。在一些法律学者组成的微信群里,大家开始议论这一条的同时,也注意到其他条款修改的内容,总体上感觉修法的精神是在扩大执法机关的权力,大家很难接受。一些同仁提出,有必要对所有修改内容做一番全面检查,基于这样的考虑,我提出了10条修改意见。写完后,我也在全国人大官网提交了意见,但发现那里有字数限制,不能超过1000字,我记得以前好像没有字数限制,所以填写完真实姓名等信息后,我在空白栏里告诉他们,我的意见超出了1000字,如果删减的话,无法表达我的完整意思,告诉他们我的修改意见已发表在北大宪法与行政法研究中心的微信公众号上,他们如果需要了解可以去那里查看。提交后没几天,北大法学院接到从全国人大法工委转来的函,每个老师都通知了,说是有什么意见都可以提,可以通过北大法学院,也可以自己邮寄到全国人大,我又把意见交了一份给法学院,负责人也表示会尽快寄给全国人发法工委。发表在微信公众号上的文章阅读量已经超过10万+,我想全国人大法工委收集舆情的人员应该关注到了。

界面新闻:我们也注意到,面对舆论热议,全国人大法工委日前也回应表示,“社会公众通过正常渠道对法律草案提出意见,是群众关心和有序参与国家立法工作的具体体现,具有重要意义,我们对此真诚欢迎”,你怎么看待这一回应?

沈岿:我认为这是一个正面、积极的信号,表明了全国人大法工委对公众通过正常渠道表达意见的行为是肯定的。还有很多老师通过微信公众号发表意见,都是人民关心立法,有序参与立法的体现。我在朋友圈也说了,为了良法,为了正义,提粗浅认识意见,供立法者参考。意见采纳与否,非吾辈之事;意见表达与否,关乎身为公民之责。如果这些意见有合理之处,我想在最终通过草案的时候,应该会被考虑采纳。

要尽量避免部门立法倾向

界面新闻:从目前公布的草案来看,执法机关的“意见”体现较多,此前修订案起草阶段是否征求过法学专家意见?

沈岿:这一点立法法有明确规定,起草阶段就应该征求各方意见,而不只是专家意见。以前有些法律修改过程中,会公开说明开了多少次座谈会,征求了多少意见,但是从司法部对治安管理处罚法修订作出的说明来看,还看不出起草阶段征求了哪些意见。不排除他们起草时已经征求过一些意见,但目前来看征求意见至少是不够充分的。我们一些刑法、行政法学者普遍认为,修订草案带有明显的执法部门意见。我们一直强调依法治国、法治政府的建设就是要尽量避免部门立法倾向。为什么要征求公众意见?就是要体现立法民主化。

十八大报告强调,要依法决策、民主决策、科学决策。这次修法是涉及到所有人的重大决策,单是依靠法学专家参与是不够的,我相信相关领域的组织、个人,也对个别条款有自己的意见。比如经济学者盛洪教授就提出,草案第八十五条规定经营机构对吸毒、赌博等活动“放任不管、不采取措施制止的”予以处罚,是将公安机关的责任转移到经营机构身上。制止违法行为是公安机关的专业职责,而不是经营机构的专业职责,它们也没有能力和权力如此行为。强制性地将公安机关自己的专业职责强加于经营机构身上,而减少公安机关自己的责任,不甚妥当,这条应予取消。这个条款是我本人没有注意到的。

界面新闻:你和其他一些学者都认为,此次修法有重罚主义(有学者也称重刑主义)的倾向,而公众普遍的感受是,近些年社会治安明显好转,并不同于上世纪八九十年代“严打”时期,但为何此次修法仍出现这一倾向?

沈岿:是的,从修改的条文来看,凡是涉及到罚款的很多条文都提高了标准,有人认为这是因为物价上涨,所以罚款额度也相应提高。但我不认为这是必然。因为也有一些法律,在执行的过程中发现了问题,罚款幅度反而调低了,并非每次修法,涉及到罚款的额度都是上调。所以,我在第一条意见中就指出,修订草案有许多条款增加了罚款、拘留的惩罚力度,每一个涉及加重处罚的条款,都应该给出为什么需要加重的理由,都应该给出充分有力的数据或研究来证明加重处罚是可以有效收到治理效果的。

之所以有这种重罚主义倾向,我分析可能有两方面原因:一是主观方面的,即起草者认为 ,现行法律对某些违法行为的威慑力还不够,违法行为的成本和收益不匹配,成本明显低于收益,在投机心理的作用下一些人可能会继续违法;另一方面,执法成本的增加可能也是原因之一,近些年我国在治安方面的投入很大,以前很少在高校门口看到警车,现在很多高校门口都有警车24小时执勤。虽然很早就有规定,对罚款要求“收支两条线”,但实际上很难完全切割开。总的来说,在社会治安还不错的情况下,是否还需要严厉的处罚,这个问题有待商榷。如果要加大处罚力度,就应该给出具体的理由。我仍然要强调,违法程度与处罚力度应该相适应。

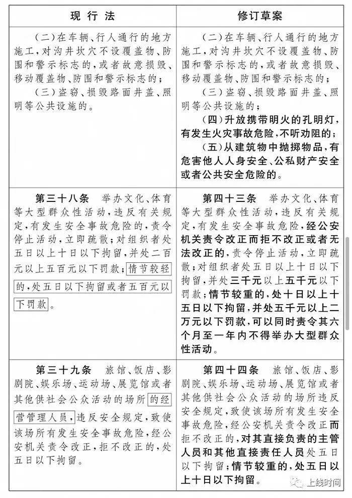
现行法与修订草案对比,加粗字体为新增内容。许多新增、修改的内容争议较大。

界面新闻:我们注意到一些新增的违法行为,比如修订草案第六十七条规定,娱乐场所和印章、旧货、机动车修理等行业经营者不按规定登记信息或者未将登记信息报送公安机关,情节较重的,对其直接负责的主管人员和其他直接责任人员处以拘留,而没有其他“回旋”的余地,这是否就是“重罚主义”的体现?

沈岿:行政处罚包括警告、罚款、行政拘留等,从力度上来看,限制人身自由的拘留肯定是最重的。但这一条的主要问题在于,经营者是否按规定登记、报送是很容易判断的,要么就按规定登记、报送,要么就没有,但后面增加一句“情节较重的”该如何理解?法律上说的“情节”,往往是指行为的情节,比如你打人了,当然有情节轻重,用拳头打还是用棍棒打,情节自然不同,用棍棒打的情节要重一些。但是否按照规定登记、报送,怎么看出情节轻重呢?还有一种可能,这里是不是指造成的后果,通常认为用棍棒打的后果要严重一些,但有时候用拳头打也可以造成严重后果,所以法律意义上的“情节”和“后果”,还是不一样的。对于这条规定的登记、报送行为,我不知道情节严重如何判断。也许有我们不知道的危害后果,那就需要实务部门或起草部门的人来详细说明。

界面新闻:你也提到,学界一直呼吁“拘留需要听证程序”,但从此次修订草案看,仅仅对两种涉及财产处罚的情形规定可以听证,对拘留并无此规定,为何“拘留需要听证程序”很难写入法条?

沈岿:我也一直不明白其中真正的原因。限制人身自由,肯定比罚款、没收违法所得在价值衡量上更重,因为它涉及人的尊严和人身权利。所以立法法特别明确,对公民政治权利的剥夺、限制人身自由的强制措施和处罚,只能是法律创设,连国务院出台的行政法规都不能创设,所以实体上是非常重视的。治安管理处罚法也明确,拘留是针对非常严重的违法行为。很多学者,尤其是行政法学者,多年来一直呼吁对拘留进行听证。但现在的局面是,涉及相对较轻的罚款可以听证,而对最重的拘留却无法听证。唯一的解释就是,执法机关担心太麻烦了。但是,既然对罚款可以听证,罚款的频次应该比拘留更多,为什么就不怕麻烦呢?我实在想不通。

界面新闻:修订草案第三十三条是新增条款,赋予了公安机关对有些传销活动(包括组织领导、胁迫诱骗和多次参与)施以违反治安管理的拘留处罚,你提到该条与现行有效的国务院《禁止传销条例》中,对市场监管部门与公安部门“分工”处理传销的规定并不一致。但有观点认为,该条增加了公安机关对传销的打击力度,难道不更有利于保护公众财产安全吗?

沈岿:除了考虑对公民的保护,也要考虑法律运行过程中的风险。这条规定突破了原来打击传销的“二元框架”,按照《禁止传销条例》的规定,“工商行政管理部门查处传销行为,对涉嫌犯罪的,应当依法移送公安机关立案侦查;公安机关立案侦查传销案件,对经侦查不构成犯罪的,应当依法移交工商行政管理部门查处。”也就是说,市场监管部门与公安部门是分别负责传销违法行为和传销犯罪行为。但根据修订草案,增加了公安机关对传销人员不经法院审理进行行政拘留的权力,变成了“三元框架”,本质上是增加了公安机关的权力。一般的逻辑是,权力越多,寻租的机会就越多。这可能导致执法过程中出现两种情形,一是把原来由市场监管部门处理、达不到犯罪行为的“上升”为行政拘留,另一种是,把原来已构成犯罪行为的,“降低”为行政拘留,不必经过司法程序。这两种结果都是很危险的。当然,如果确有必要进行这样的改革,也不是完全不行,但还是应该秉持立法原则,任何比较重大的变动,都应该充分说明理由。

“伤害民族感情”规定应该更明确

界面新闻:对于舆论关注最多的第三十四条,即有关穿着“有损中华民族精神、伤害中华民族感情”处罚的规定,经过这段时间的公众讨论,你认为应该删除还是修改?如果修改的话该怎样表述更合适?

沈岿:民族精神、民族感情的存在是不能否认的。比如,在德国,如果你在公共场所穿一件支持纳粹的衣服,甚至做一个支持纳粹的手势,警察都会过来干预。穿衣服不仅是遮蔽身体,也是情感、情绪的表达,在公共场所对衣着进行一些限制,这条立法的初衷是可以接受的,问题是修订草案的标准太含糊,很难把握。你认为是伤害民族感情的行为,他可能不觉得是,或者认为正好是对自身的反思。

这条该如何修改?我的同事彭錞就提出,既然刑法里有强制穿戴宣扬恐怖主义、极端主义服饰、标志罪,那么治安管理处罚法是否也可以做一些类似的表述,比如把穿着带有恐怖主义、极端主义,甚至美化侵略战争标志服饰的行为纳入其中,不管是过去发生的侵略战争,还是正在发生的侵略战争,都比“伤害民族感情”更具有客观性,确定性,更能获得大多数人的认同,执法机关也更容易判断。如果这样修改,就不仅仅是维护了中华民族的感情,也更符合世界上普遍的文明价值标准。

界面新闻:你提到,草案修订案新增对“侮辱、谩骂”阻碍人民警察执行职务的行为进行处罚时,认为行政相对人出于一时情绪激动,出口带脏字等也很难完全避免,就因此而对其从重处罚,缺乏充分的合理性。但也有人认为,公安机关承担维护社会治安的职责,法律应维护权其威性,对此你怎么看?

沈岿:权威是任何一个国家机关都需要的,如果没有,任何机关都很难履行职能。法院同样需要权威,其他公务员执法也需要权威。实际上,现行治安管理处罚法第五十条已经对阻碍人民警察执行职务的行为做出了规定。第五十条第四款规定,“阻碍人民警察依法执行职务的,从重处罚”,这里没有规定侮辱、谩骂是否会阻碍执法,但按照法律解释,严重的侮辱、谩骂肯定会阻碍执法,也就是说,依照这一条的规定,已经可以对严重的侮辱、谩骂阻碍执法行为进行处理了。但现在明确把“侮辱、谩骂”写进去,就会对“侮辱、谩骂”行为的严重程度不加区分地进行处罚。执法过程中,行政相对人在自己情绪激动时,或者执法人员出现不当行为时,不经意间冒出一句脏话很难避免,因此就被拘留显然不合理。这可能让行政相对人甚至都不敢表达不同意见,无助于维护自身权益。

界面新闻:修订草案第一百零一条规定,公安机关对于违反治安管理行为有关的场所、物品、人身可以进行检查。检查妇女的身体,应当由女性工作人员或者医师进行。你提到,“随着性别意识、男女平等意识和人格尊严意识的增强,建议该款修改为:检查身体,应当由与被检查者相同性别的工作人员或者医师进行。”请问为何建议作出这样的修改?

沈岿:现行法律中本身就明确了应当由女性工作人员进行,修订草案增加了医师,我理解的医师也应该是女医师,这是一个进步。但我们现在不太注意的是,女性工作人员检查男性。这与我的个人经验有关,每次过安检,如果是女性工作人员检查,我也会觉得不舒服,以此类推,别的男性应该也有这样的感受。此外,检查身体难免有肉体上的接触,从女性的角度考虑,一个女性工作人员检查男性身体,女性自己是否也会有不舒服?其实,如果把男性和女性放到同等的天平上,性别平等的意识就会得到更多强化,也会更增强对女性的保护。此外,检查身体一定要杜绝任何带有侮辱、猥亵性质的语言和动作,应该明确对此类行为进行禁止,违反者将承担法律责任。

加载中...