新浪财经

【干货】医疗器械CRO行业产业链全景梳理及区域热力地图

前瞻网

关注

转自:前瞻产业研究院

行业主要上市公司:西格医学(873450);博济医药(300404);泰格医药(300347);药明康德(603259);康龙化成(300759)等

本文核心数据:产业链上下游企业;产业链企业分布;代表性企业产销量;代表性企业投资动向等

医疗器械CRO产业链全景梳理:上游医疗卫生机构为下游医疗器械的终端市场

医疗器械CRO是接受医疗器械研发生产企业或者组织的委托,代表委托方负责实施医疗器械上市过程中全部或部分的研发与医学试验,以获取商业性报酬的第三方组织。医疗器械CRO产业的上游包括医疗卫生机构、科学仪器厂商、实验动物供应商等,主要为医疗器械CRO提供临床试验数据、科学实验仪器及实验动物等资源;下游主要为医疗器械企业,医疗器械CRO为其提供从临床前研究、临床试验、注册申报、到上市后管理的全周期服务。

此外,医疗卫生机构是上市医疗器械产品的主要终端市场,因此,下游生产商的产品通过流通市场,进入上游医疗卫生机构等终端市场。

目前,医疗器械CRO产业链上游科学仪器厂商主要包括阿拉丁、泰坦科技等;上游实验动物供应商主要包括南模生物、药康生物等;中游医疗器械CRO服务商主要包括西格医学、博济医药、泰格医药等;下游医疗器械生产企业主要包括迈瑞医疗、理邦仪器威高骨科等。

从我国医疗器械CRO产业链企业区域分布来看,稀土产业链企业主要分布广东地区,其次是在北京、上海等地区;其余地方,如山东、吉林、湖北、安徽、江西、福建等省份虽然有企业分布,但是数量极少。

从中游医疗器械CRO服务提供商的区域分布来看,企业集中在北京、上海和广东地区。

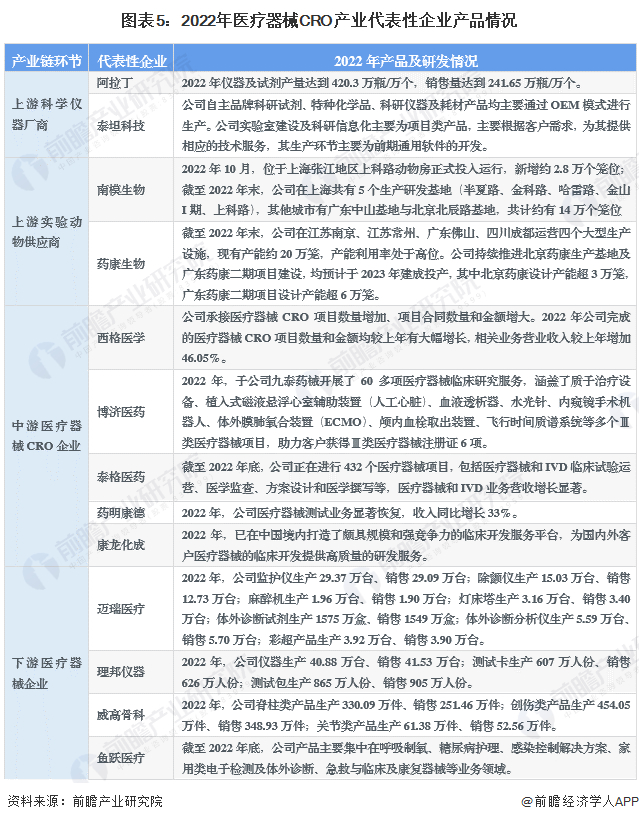
医疗器械CRO产业代表性企业2022年产品情况

2022年,中国医疗器械CRO产业代表性企业产品的生产及销售情况汇总如下:

医疗器械CRO产业代表性企业最新投资动向

2020-2022年医疗器械CRO产业代表性企业的投资事件汇总如下:

更多本行业研究分析详见前瞻产业研究院《中国医疗器械行业市场前瞻与投资战略规划分析报告》。

同时前瞻产业研究院还提供产业大数据、产业研究报告、产业规划、园区规划、产业招商、产业图谱、智慧招商系统、行业地位证明、IPO咨询/募投可研、IPO工作底稿咨询等解决方案。在招股说明书、公司年度报告等任何公开信息披露中引用本篇文章内容,需要获取前瞻产业研究院的正规授权。

更多深度行业分析尽在【前瞻经济学人APP】,还可以与500+经济学家/资深行业研究员交流互动。

加载中...