新浪财经

周杰伦上海演唱会,有人花2000元代拍门票没中,没想到的是…

红星新闻

关注

“没辙!”

“搞不定。”

9月12日,当记者向几位资深的演唱会行业从业人员发去“求教”的消息时,他们不约而同地误会这是一条“求票信息”,进而回复:周杰伦上海演唱会?真的找不到路子。

当天18点,即将于10月登场的4场周杰伦上海演唱会正式开票,大麦、猫眼、票星球三大平台总共放票11.4044万张。但在不到一分钟的时间里,大麦上的70520张门票全部售罄,其它平台也立刻挂出了“无票”的标志。大量追问“到底是谁抢到票”的网友,将#周杰伦上海演唱会抢票#的话题冲上了微博热搜排行榜第一名。

在此之前,这四场演唱会以“强实名”的标签引发关注。开票前一天,三家票务平台已经发布购票须知和公告,提示演出为购票实名制入场,不得转赠及转售,但可以进行退票处理。

这也是记者真正想要“求教”的内容:什么才是“强实名”?它和一般的“实名制”有何不同?对上海观众而言,看演唱会有何注意事项?

“强实名”是什么意思?

“过去我们说‘实名’,更多指的是实名注册购票账号,购买、付钱环节的实名。”一位从事演唱会营销宣传的业内人士告诉晨报记者,早在2017年前后,包括大麦网等主流票务平台就要求用户在注册时绑定身份证信息,演唱会售票“实名”最初的概念由此诞生。

2020年前后,为了进一步打击捂票、囤票、炒票等违法违规行为,更严格的“强实名”模式横空出世:在线上抢票时,购票者要直接绑定观演者的个人身份证号,观演者则必须持身份证核验或人脸识别才能进入演唱会场馆。

换句话说,“实名”和“强实名”是两种完全不同的概念:“实名”意味着你可以为自己观演买票,也可以在购票后将门票赠送他人。而“强实名”则更像是购买火车票、飞机票,身份证号与门票直接绑定,人证合一才能入场。

事实上,上海也是演唱会“强实名”的先行者。多位业内人士告诉记者,上海市场上主流的演唱会、音乐节几乎都采用了“强实名”,“目前的标配是刷本人身份证进场,个别演唱会可能会根据实际情况增加刷脸核验的环节。在上海看演唱会只要记住一条——带好身份证!”

除此之外,“强实名”也意味着谢绝浪费网络资源、重复抢票。在此次周杰伦上海演唱会的票务公告中,主办方强调,同一张证件仅能对应一张演出门票,一旦发现使用同一证件在不同购票渠道购买门票并因此导致观演人重复的,订单将被整体取消。

“强实名”后依然“抢票难”?

“强实名”被认为是当前演票务市场打击“黄牛”的重要手段,那么,为什么演唱会门票“加价销售”的消息还是满天飞?

记者注意到,在本次周杰伦上海演唱会之前,不少“黄牛”打出了“代拍”服务,称会使用人海战术、机器外挂等手段进行“代拍”,平均每张门票加价一千元甚至是几千元不等,“命中率很高,不中退款!”

但从9月12日最终开票的结果来看,“代拍”并非百试百灵。多位网友在社交平台透露,他们为了保险花了三四千元找“代拍”,结果依然“全军覆没”。歌迷小常是抢到票的幸运儿,他原本也花了2000元找“代拍”,“结果‘代拍’没拍到,我自己随便试了一下,居然命中了”。

对此,一位多年从事演唱会票务工作的业内人士告诉记者,迷信“代拍”大可不必。“像周杰伦这种级别的热门演唱会,‘代拍’也未必有保障。我的朋友圈里有好几个‘代拍’都是一张未中。‘强实名’之后,很多演唱会还会多次放票,关注不同平台,抓准二次放票的机会,希望还是很大的”。

不久前刚刚在上海观看了李宗盛演唱会的歌迷邱小姐也透露,她和朋友们仔细研究了演唱会海报上的主办方信息,分析比较了不同购票平台,最终在一个官方提供的小众购票平台成功购票,“整体还是比较丝滑的”。

那么,网友普遍反映的“抢票难”到底从何而来?

一方面,当前演唱会的观演人数确有明显增长,周杰伦上海演唱会购票页面显示,标注“想看”的网友接近500万,很多歌迷做了从外地赶赴上海的计划;另一方面,“担心抢不到”的情绪也在极大程度地助推了抢票狂潮。“很多人会发动亲朋好友、代拍等共同参与抢票,尤其那些没有采取‘强实名’的演唱会,你抢到了也可以转让出去,不怕没人要。这也从侧面验证了‘强实名’的意义。”

“强实名”后的可喜变化

“强实名”在规范票务的市场的同时,也曾引发争议:目前大部分演唱会门票并不支持退换,如果临时因个人原因无法到场,不能转赠的门票也就成了“废纸一张”。

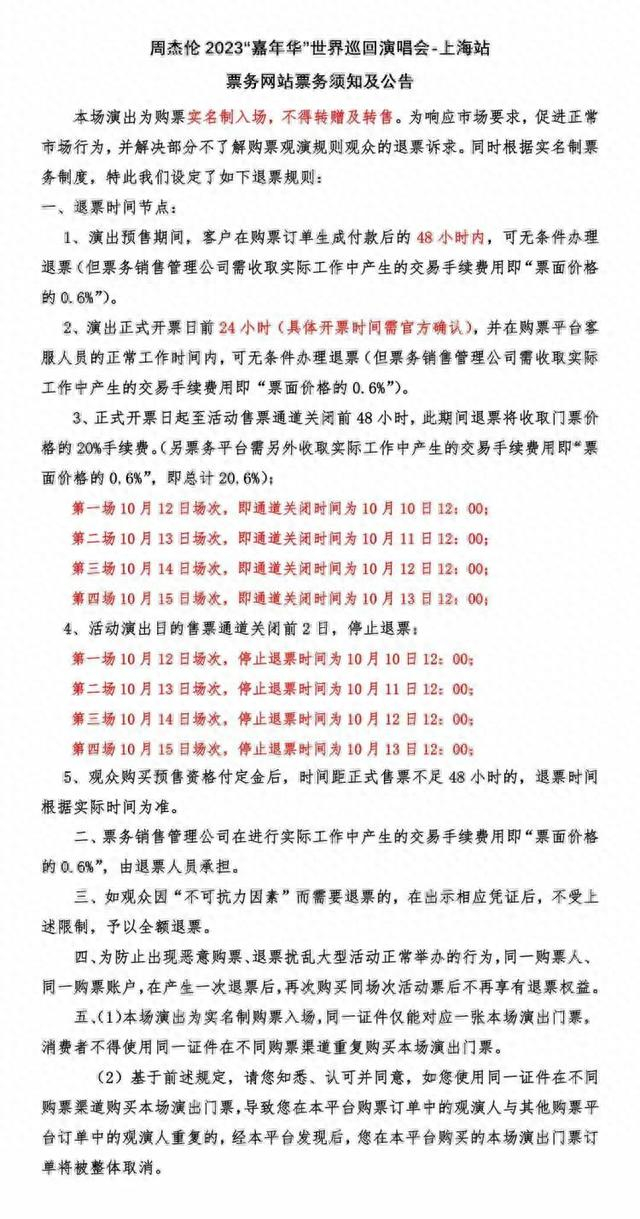
不过,一个可喜的变化是,越来越多采用“强实名”的演唱会开始优化服务。以周杰伦上海演唱会为例,售票公告中非常明确地列出了多种不同的退票条件。比如,在演出预售期间,购票订单生成付款后的48小时内可无条件办理退票,仅收取票面价格0.6%的交易手续费。而在正式开票日至活动售票通道关闭前的48小时里,如需退票则要收取20%的手续费。

对此,法律界人士认为,“强实名”对打击“黄牛”有积极作用,但不能因噎废食,要做好对消费者权益的保护,“消费者有买票的权利,售票平台和主办方也要保障消费者退票的权利。开场前多长时间可以退票、退票需要收取多少手续费,都需要在开票前公开告知,让消费者充分知情。”

还有业内人士认为,目前“强实名”也依然面临一些监管上的挑战,比如现场“刷脸”核验对检票系统的网络带宽要求很高,热门场次很容易出现系统瘫痪的情况,影响观众入场的体验,“但不管怎么说,这是一个好的开始”。

加载中...