新浪财经

中邮·军工|深度报告|航材股份:航空航发材料龙头,四大事业部并驾齐驱

市场资讯 2023.09.10 19:40

转自:中邮证券研究所

主要观点

航材股份成立于2000年,控股股东为航材院,实控人为中国航发。航材院成立于1956年,是从事航空先进材料应用基础研究、材料研制与应用技术研究和工程化技术研究的综合性科研机构,现有17个材料技术领域60多个专业,累积了2500多项科研成果和千余项专利。2020年,航材院将下属橡胶与密封材料业务、飞机座舱透明件业务、高温合金母合金熔铸业务相关资产无偿划转至公司,公司业务范围由钛合金精密铸造业务拓展至目前四大业务。

公司军品业务收入占比约为70%,收入主要来自航空和航发领域。公司四大事业部分别以钛合金铸件、橡胶与密封件、透明件和高温合金母合金为主要产品,应用于航发、飞机、直升机、航天导弹等国防军工产业。2022年,钛合金铸件、高温合金母合金、橡胶与密封材料、航空透明件四类业务分别实现销售收入5.67亿元、7.13亿元、6.52亿元和3.82亿元,分别占营收的24%、31%、28%和16%,各业务毛利占比分别为16%、11%、47%和23%。

钛合金铸造事业部前身是航材院钛合金研究室,是国内航发精密铸件主要承制单位,国际市场空间广阔。钛合金铸造业务以航发中介机匣为优势产品,军品有望随国内装备需求提升保持较快增长,国际客户“双流水”制度为公司提供更多市场机遇。2022年,钛合金铸件销售收入中,来自中国航发、航空工业、航天科工的销售收入分别为1.77亿元、1.32亿元和1.13亿元,合计占比75%;来自赛峰和空客的收入分别为1.01亿元和0.20亿元,合计占比21%。随着公司募投项目对钛合金铸件精加工、半精加工能力的提升,毛坯件交付向精加工交付转化,产品价值量有望提升。此外,航材院与镇江新区管委会合作建设的镇江钛合金公司有望注入上市公司。

高温合金熔铸事业部前身为航材院熔铸中心,产品覆盖国内全部批产航发。公司高温合金母合金产品下游客户主要在航发领域、汽车/舰船用涡轮增压器领域以及生物医用领域等,在军工民用双轮驱动下收入快速增长。2022年,公司高温合金母合金业务收入7.13亿元,同比增长38%,其中,军品收入3.93亿元,占比55%,民品收入3.20亿元,占比45%。随着募投项目投产、新型设备投运,公司高温合金生产效率、成材率有望提升,公司高温合金母合金有望迎来产能和盈利能力双提升。

橡胶与密封材料事业部前身是航材院橡胶与密封研究所,产品覆盖国内几乎所有飞机型号,民用领域国产替代空间广阔。公司橡胶与密封件业务产品包括橡胶胶料、密封剂以及各种形式的橡胶制品。其中,弹性元件可用于直升机旋翼系统,橡胶密封材料及制品用于国内几乎所有飞机型号;在民用领域,橡胶与密封材料可用于民航飞机、高铁、重卡、核工业、新能源光伏电池等。橡胶与密封材料军品保持较快增长,民品国产替代空间广阔。2022年,公司橡胶与密封材料业务收入6.52亿元,同比增长18%,其中,军品收入5.50亿元,同比增长27%,占比84%。

飞机座舱透明件事业部前身是航材院透明件研究所,配套主要歼击机型号,直升机和民航等有望贡献新增量。公司透明件业务主要产品包括航空用有机和无机玻璃透明件产品,下游客户主要为国内军民用飞机主机厂。2022年,公司透明件收入3.82亿元,同比增长10%。航空装备升级换代对透明件要求持续提升,除歼击机外,公司透明件产品在其他机型的市占率有望提升,此外,公司透明件产品价值量有望提升。

公司是航空航发材料龙头,业务受军民双轮驱动,服务国内国际两个市场。随着公司募投项目投产,钛合金产品由毛坯件交付转化为精加工交付,价值量有望提升,高温合金母合金有望迎来产能和盈利能力双提升,橡胶与密封材料和航空透明件军品优势显著,民用领域国产替代空间广阔,透明件产品拓展直升机、民航等市场,有望获得新增量。我们预计公司2023-2025年归母净利润为5.97、7.95和9.92亿元,对应当前股价PE估值为47、35、28倍,首次覆盖,给予“买入”评级。

航空航发材料龙头,四大事业部并驾齐驱

1.1 航空航发材料龙头,四大事业部实力雄厚

北京航空材料研究院股份有限公司,成立于2000年,由中国航发北京航空材料研究院、中国航发资产管理有限公司、北京市海淀区国有资产投资集团有限公司及中国航空工业集团有限公司、中国航天科技集团有限公司、中国航天科工集团有限公司所设投资机构、国家产业投资基金有限责任公司、国家制造业转型升级基金股份有限公司等19家股东共同出资设立。公司主要从事航空、航天用部件及先进材料的研发、生产与销售,下设钛合金精密铸造事业部、高温合金熔铸事业部、橡胶与密封材料事业部、飞机座舱透明件事业部。

钛合金铸造事业部:前身是航材院钛合金研究室,创建于1956年,是国内最早从事钛合金铸造研究的机构,产品覆盖了我国目前军用航空发动机的绝大部分型号,并成为空客、赛峰、罗罗、GE航空、霍尼韦尔等世界知名航空器、航发制造商的主要供应商或战略合作伙伴。

高温合金熔铸事业部:前身为航材院熔铸中心,创建于1997年,是国内专业的高温合金母合金研发、生产基地之一,拥有完整的铸造、粉末、变形等高温合金母合金研发、生产制造体系,承担各种高温合金母合金产品的技术研发、规模化生产,涉及主要高温合金牌号六十余种(其中含航发用高温合金牌号40余种),覆盖国内全部批产的航发高温合金母合金产品。

橡胶与密封材料事业部:前身是航材院橡胶与密封研究所,创建于1956年,是国内专业从事航空橡胶与密封材料研究及应用的机构,致力于军民用飞机、直升机和发动机用特种橡胶和密封技术研究,提供密封、减振降噪、阻燃、防火隔热、电磁屏蔽、封严等综合解决方案。

飞机座舱透明件事业部:前身是航材院透明件研究所,创建于1962年,是我国最早从事航空座舱透明材料应用研究与研制的专业化研究机构,承担了战斗机、教练机、运输机、特种飞机、直升机、航天器、车辆等各种复杂外形、多功能复合透明件的研制工作。

公司控股股东为航材院,实控人为中国航发。航材院成立于1956年,是从事航空先进材料应用基础研究、材料研制与应用技术研究和工程化技术研究的综合性科研机构,现有17个材料技术领域60多个专业,拥有9个国家级的重点实验室和工程中心,13个省部级重点实验室和工程中心,6个海外联合研究中心,4条国家级生产示范线。航材院是国务院最早批准具有多学科硕博士授予权的科研单位,60多年来持续打造“科学家的摇篮,工程师的沃土”,先后培养产生了4名院士、上百名国内知名材料专家和学术带头人,累积了2500多项科研成果和千余项专利。

公司设立了“航材壹号、贰号、叁号、伍号、陆号、柒号、捌号”共7个员工持股平台,合计持有公司2126.92万股,持股比例4.73%。员工持股平台限售期36个月,核心员工持股有利于激发绑定核心员工利益,充分调动员工积极性。

目前,公司有一家全资控股子公司航材优创。航材优创是公司橡胶与密封材料事业部研发生产基地,尚未开展经营业务,航材优创将作为募投项目“航空高性能弹性体材料及零件产业项目”的实施主体。

1.2 四大事业部服务航空航发,橡胶与密封件和透明件产品盈利能力领先

公司四大事业部分别以钛合金铸件、橡胶与密封件、透明件和高温合金母合金为主要产品,主要应用于航空发动机、飞机、直升机、航天导弹等国防军工产业。

钛合金铸造事业部主要产品为航空、航天钛合金铸件,用于航空发动机中介机匣、压气机、风扇、机翼连接件、垂尾助力支架、防火墙、航天火箭部件、兵器弹体、进气通道、油箱、骨架部件、炮弹部件、车辆光学部件以及机械泵阀体、重型卡车叶轮、柴油涡轮增压器等。

高温合金熔铸事业部主要产品为粉末高温合金母合金、单晶高温合金母合金、定向高温合金母合金、等轴晶高温合金母合金、变形高温合金母合金、大型高温合金铸件等,用于生产航空发动机涡轮叶片、导向叶片、复杂结构件及整铸涡轮,航空发动机粉末盘、航空航天等各领域结构锻件、饼材、环件,汽车/舰船/燃机用涡轮增压器用整铸涡轮,核燃料组件,生物医用植入假体等。

橡胶与密封材料事业部主要产品为弹性元件、减振器、橡胶复合型材等橡胶制件,航空橡胶密封剂及橡胶胶料等,用于直升机旋翼系统、航空航天等各领域减振器件、高铁车辆转向架及电气吊装减振、重型卡车悬挂;航空发动机橡胶密封、核工业橡胶密封、化学工业橡胶密封;飞机整体油箱、机身需要高温密封部位、电子电器灌封、飞机座舱玻璃密封、新能源光伏领域高性能有机硅密封、薄膜电池丁基密封,复合材料成型真空袋丁基密封等。

飞机座舱透明件事业部主要产品为有机玻璃透明件和无机玻璃透明件,包括有机整体圆弧风挡、气泡式座舱盖、整体座舱盖、各种观察窗玻璃、灯罩,无机复合电加温风挡等,主要用于歼击机座舱,直升机、通用飞机、特种飞机驾驶舱以及观察窗等。

盈利能力上,公司橡胶与密封件产品和透明件产品毛利率较高。2022年,公司橡胶与密封件产品和透明件产品毛利率分别为56.47%和48.26%,钛合金铸件产品毛利率22.28%,高温合金母合金产品毛利率12.68%。从毛利贡献上看,2022年,公司橡胶与密封件产品实现毛利3.68亿元,占公司毛利的47%;透明件实现毛利1.84亿元,占公司毛利的23%;钛合金铸件和高温合金母合金分别实现毛利1.26亿元和0.90亿元,占公司毛利的16%和11%。

公司军品业务收入占比约为70%,收入主要来自航空和航发领域。2022年,公司对航空工业下属公司和中国航发下属公司销售收入分别为9.34亿元和6.74亿元,分别占公司营收的40%和29%。

1.3 收入保持较快增速,盈利能力基本稳定

近几年,公司收入保持较快增速。2019-2022年,公司收入从13.25亿元增长至23.35亿元,复合增速21%。2020年,公司实现归母净利润2.83亿元,同比下滑15%,2021年和2022年,公司归母净利润分别为3.75亿元和4.42亿元,同比增速分别为33%和18%,与同期营收增速基本相当。

2020年,由于调整前期累计销售价差冲减收入影响,毛利率同比下降,剔除该事项影响,公司主营业务毛利率39.44%,与2019年主营业务毛利率38.99%相比基本持平。2021年,由于执行调整后军审价格及产品结构变化,橡胶与密封件业务毛利率与透明件业务的毛利率均有降低,钛合金铸件业务由于成本上升毛利率也出现了降低,公司综合毛利率34.29%。2022年,公司毛利率33.79%,净利率18.95%,同比基本持平。

公司费用率基本稳定,研发投入持续提升。2019-2022年,公司四费费率在11%左右,费用率基本稳定,2023H1,公司四费费率降至9.59%。2022年,公司研发费用率8.01%,同比提高1.45pcts,由于美元升值产生汇兑净收益,公司财务费用率为负,为-0.64%,同比降低1.05pcts。

1.4 产能利用率持续高位,募投项目建设缓解产能压力

产能利用率持续高位。钛合金铸件产能中,由于国际宇航产品订单减少,公司自2020年开始将部分产能转换用于生产其他产品,由于产品存在差异,产能未能等量转换,导致2021年航空高端钛合金铸件产能有所下降。2022年钛合金铸件中单价较高的大件产品销量上升,导致按件统计的产能、产量和销量下降。钛合金铸件产能利用率近三年均在90%以上。

橡胶密封材料及制品产能中,2022年密封罩产品销量较2021年增加2457.52千件,该产品生产可以通过增加模具中密封罩的数量从而提高设备使用效率,从而提升产能、产量。近三年,公司橡胶密封材料及制品产能利用率基本在100%以上。

透明件产能中,公司2021年产能相比2020年提升了44%至1.31千件,但近三年产能利用率也在90%以上。

高温合金母合金产能中,公司拥有产能4500吨,2021年产能利用率在90%以上。2022年,由于高温合金熔铸事业部于2021年底开始进行生产工艺升级,包括原材料、辅助材料、工装制件的选型与优化,更加严格的设备维保与定期检修,流程与工序再造,现场精益改善与推进并进行生产工艺试验,工艺升级占用部分产能,2022年产量3415吨,产能利用率76%。

公司拟通过IPO募投项目进行橡胶与密封件、透明件、高温合金母合金以及钛合金精密铸件产能建设:

(1)航空高性能弹性体材料及零件产业项目:瞄准现役及下一代航空发动机、飞机及其他重要装备对橡胶与密封材料的研发和保障需求,新增自动化程度较高的航空高性能弹性体材料及零件生产线,产品主要为直升机用弹性元件及各类飞机用减振器、橡胶制品和密封剂。

(2)航空透明件研发/中试线项目:针对军用飞机座舱透明件的保障和研发需求,将建成透明件研发中试线4条,增加先进座舱透明件交付能力,切实保障飞机对座舱透明件的研发和需求。

(3)大型飞机风挡玻璃项目:目前国内尚无能够为大型民用飞机配套生产风挡玻璃的单位,C919采用美国PPG公司知识产权保护的承载式主风挡玻璃组件。针对民用大型飞机风挡透明件的研制需求,建设大型飞机风挡透明材料、透明件制造工艺的成套技术体系,新增大型飞机风挡玻璃透明件研制线1条,实现高质量国产化客机风挡玻璃的国产化。

(4)航空发动机及燃气轮机用高性能高温母合金制品项目:针对航空发动机的研发和保障需求,将新增3条母合金研发中试线,1条大型复杂高温结构件模具研发中试线,建成国内领先的航空高温合金母合金研发与中试线基地。

(5)航空航天钛合金制件热处理及精密加工工艺升级项目:钛合金精密制件已由毛坯状态交付逐步向零件精加状态交付、甚至总包装配交付转化。公司主要航天各大型号产品及大部分国际航空产品均实现精加状态交付,航空发动机及航空飞机主要型号任务也面临现有产品逐步转化为精加工状态交付的迫切需求。项目建成将大幅提升型号任务保障能力,促进新型钛合金研制及其精密成型技术的发展。

钛合金精密铸造:航发精密铸件主要承制单位,技术构建竞争壁垒

2.1 前身为航材院钛合金研究室,国内国际主要航空钛合金铸件生产商

公司钛合金精密铸造事业部(原百慕高科)前身是航材院钛合金研究室。百慕股份设立于2000年,成立初期主要从事钛合金高尔夫球头的生产并成为亚洲最大的钛合金高尔夫球头OEM,产品主要销往欧美、日本和中国台湾。公司同时从事航空钛合金材料和铸造技术研究,研制出国内第一个飞机发动机钛合金中介机匣铸造件。

聚焦航空航天钛合金铸件业务。2002年,公司进入国际民用航空制造业,开始为法国赛峰集团研制生产CFM 56发动机机匣支板。此后,公司航空钛合金铸件业务占比上升,高尔夫球头业务占比下降。2016年中国航发集团成立后,在“动力强军、科技报国”的战略引领下,公司聚焦航空航天用钛合金铸件业务,终止高尔夫球头业务。

国内国际市场并重,优质钛合金铸件广受客户认可。国内业务方面,公司主要从事国产发动机、飞机钛合金铸造结构件以及导弹零部件的研制和生产,主要客户为中国航发、航空工业、航天科工等军工集团。国际业务方面,公司主要生产国际民用航空发动机钛合金中介机匣、发动机套件等。公司产品覆盖了我国目前军用航空发动机的绝大部分型号,并成为空客、赛峰、罗罗、GE航空、霍尼韦尔等世界知名航空器、航空发动机制造商的主要供应商或战略合作伙伴,深度融入国际航空制造业供应链。

2.2 钛合金精密铸造事业部为国内航空钛合金铸件龙头

钛合金熔炼技术复杂、加工难度大,目前,世界上仅美国、俄罗斯、日本、中国四个国家掌握完整的钛工业生产技术。钛合金精密铸造是钛合金零件近净成型的先进方法,可保证零件的结构完整性、简化机加工量、减少或省去零件组焊、提高装配效率、稳定质量,同时降低用钛成本。

(具体请参考:钛合金深度之一:国内钛材产量约占全球一半,航空航天钛材需求快速增长;钛合金深度之二:航空航天钛材行业集中度高,需求增长及国产替代促发展)

钛在高温下具有极高的化学活性,液态金属成形过程中质量控制难度极大。目前世界上只有少数几个国家掌握钛合金精密铸造技术。异型薄壁钛合金精密铸造技术代表了钛合金精密铸造技术的高难度、高水平。20世纪80年代中期,美国PCC、Howmet等公司开始研究大型薄壁钛合金整体结构件的精铸技术,并相继建立和扩大了大型薄壁钛合金整体结构件精铸的生产条件和规模,成功研制了F-100、CFM-56、CF6-80、F-119等发动机的中介机匣、风扇机匣、高压压气机机匣等大型薄壁整体精铸钛合金件。

国内钛合金精密铸造方面,公司钛合金精密铸造事业部(原百慕高科)、安吉精铸、沈阳铸造所、中船725所等的钛合金铸造水平较高,已有较完整的科研生产线。

公司钛合金精密铸造事业部(原百慕高科)是中国钛合金精密铸造的技术发源地、行业领导者,是亚洲最大、国际知名的钛合金精密铸造产业基地。钛铸件产品包括航空类钛铸件、航天类钛铸件以及泵阀类钛铸件等,航空类钛铸件产品用于军用、民用飞机发动机、机身等。目前,公司钛合金精密铸造事业部已成为国内航空航天钛合金铸造产品的主要供应商。

国际业务方面,航材院铸钛事业部(原百慕高科)是国内唯一承担国际宇航钛合金铸件批产供应商。铸钛事业部(原百慕高科)是法国SNECMA公司的正式供应商,从跟法国SNECMA公司的合作开始进入国外宇航领域,已成为CFM 56-7发动机支板的主要供应商,占有60%市场份额;并且进入新一代LEAP发动机开发项目,成为LEAP-1A、1B、1C的40余个钛合金铸件的供应商,其中在LEAP-1C机匣及套件上是唯一供货商。此外,GE、空客的多个钛合金铸件已进入批产,同时在开发新机型钛合金铸件。

镇江政府与航材院共同设立镇江基地,以航发钛合金整体机匣精密铸造为主要业务。航空发动机的大型薄壁钛合金整体机匣采用精密铸造技术,该技术是钛合金铸造技术发展的重要标志。2017年,中国航发北京航空材料研究院与镇江市政府合作共同投资设立航发优材(镇江)钛合金精密成型有限公司(简称“镇江基地”),项目规划总投资10亿元,建设生产厂房4.3万平方米。镇江基地已与英国罗罗公司形成战略合作,全面开展未来双通道大型客机发动机机匣研制攻关。镇江基地投资目标建成国际先进、国内领先、具备批产交付能力的钛合金整体机匣精密成型及配套件产业化规模生产基地。

安吉精铸前身为国营3017厂,是中航工业集团下属唯一的专业化铸造企业,主要为不同类型的飞机、航空发动机、机载设备提供各类钛合金、铝合金、高温合金、镁合金、耐热钢、不锈钢、结构钢、铜合金和合金铸铁等优质铸件产品,拥有精铸铝、精铸钛、精铸钢、高温合金、半精铸镁、铸铝等铸造生产线。公司拥有熔模精密铸造、离心铸造、陶瓷型铸造、冷凝树脂砂铸造、金属铸造等各类工艺方法,大型复杂钛合金整体精密铸造技术达到国内领先水平。安吉精铸生产的钛合金铸件主要有垂尾、二支点壳体、转弯段、内环前段、后盖、后通风器主体、中央齿轮机匣和发动机系列中介机匣等。

沈阳铸造研究所成立于1957年,2017年更名为沈阳铸造研究所有限公司,是国家级铸造技术专业研究机构,现有职工519人。沈阳铸造所设有钛合金铸件生产基地,其钛合金技术产业部是1965年由国家投资兴建的我国第一个钛合金铸造材料、工艺、设备研究和生产基地,具备年产400吨优质钛合金铸件的生产能力。沈阳铸造所公司承担了大量航天科研生产任务,为火箭、卫星、宇宙飞船、舰船等领域提供了大量高、精、尖钛合金铸件。民用方面,公司生产的TIH、TCZ系列钛合金离心泵、J41W-16Ti系列钛合金截止阀、Q41-16Ti系列钛合金球阀等产品已遍布全国各地,并出口国外。

中船725所成立于1961年,是专业从事舰船材料与工艺及应用性研究的军工科研事业单位,是海军各型号的材料技术责任单位,构建了海军武器装备的基本材料体系,有效保证了装备工程对材料技术的需求。中船725所钛产品包括钛合金构件、铸件和海绵钛等,业务分别由双瑞万基和双瑞精铸承担。双瑞精铸成为具备年产5000吨钛及钛合金铸件、板材、带材、钛焊管的生产能力。在航空航天及舰船用钛合金铸件方面,双瑞精铸产品用于高分四号遥感探测卫星、载人深海潜水器“蛟龙号”等领域。

2.2 钛合金铸件服务国内国际两个市场,镇江钛合金公司有望注入

公司钛合金铸件包含军用、民用两类产品,覆盖国内、国际两个市场。公司航空航天钛合金精铸件技术领先,例如,公司航空发动机机匣铸件可以实现最大尺寸1600mm、最小壁厚2mm、最大重量300kg,表面粗糙度和尺寸精度均能满足客户需求。国内市场,航空航天装备为国防和军队改革的重点领域,各大型号任务量提升增加了钛合金精密铸件需求,公司在国内市场竞争优势显著,军品钛合金铸件有望随需求提升保持较快增长;海外市场,国际客户“双流水”供应商制度为公司提供更多市场机遇,随着公司钛合金铸件产能提升和市场开拓,国际市场空间广阔。

2022年,公司钛合金铸件业务收入5.67亿元,其中军品收入4.03亿元,占比71%,民品收入1.63亿元,占比29%。

公司钛合金铸件业务下游以中国航发、航空工业、航天科工等国内客户和赛峰、空客等国际客户为主。2022年,公司对中国航发、航空工业、航天科工三大客户的钛合金铸件销售收入分别为1.77亿元、1.32亿元和1.13亿元,合计占公司钛合金铸件销售收入的75%;对赛峰和空客的钛合金铸件销售收入分别为1.01亿元和0.20亿元,合计占公司钛合金铸件销售收入的21%。

毛坯件交付向精加工交付转化,产品价值量有望提升。钛合金精密制件已经由毛坯状态交付逐步向零件精加状态交付、甚至总包装配交付转化。目前,公司主要航天各大型号产品及大部分国际航空产品均已实现精加状态交付,航空发动机及航空飞机主要型号任务也面临逐步转化为精加工状态交付的迫切需求。公司募投项目“航空航天钛合金制件热处理及精密加工工艺升级项目”将提升公司精加工和半精加工能力,随着更多钛合金制件交付向精加工状态转化,产品价值量和公司盈利能力有望提升。

航材院与镇江新区管委会合作建设的镇江钛合金公司有望注入上市公司。2017年9月,镇江钛合金公司成立,镇江新区产业投资公司江苏大路航空产业发展有限公司持有镇江钛合金公司100%股权,双方约定在镇江钛合金公司设立后24个月内,双方报经上级单位(部门)同意后,镇江新区管理委员会通过无偿划转程序将镇江钛合金公司77%股权划转给航材院。2021年12月,航材院出具《承诺函》,不可撤销的同意并承诺:在航材院取得镇江钛合金公司控股权后一年内,在符合法律规定的条件下向公司提议在履行相关决策审批程序后将镇江钛合金公司控股权注入上市公司。

高温合金母合金:拥有各类高温合金研制生产能力,产品覆盖国内全部批产航发

3.1 国内高温合金研发领军单位,拥有各类合金及铸件研制生产能力

公司高温合金熔铸事业部前身为航材院熔铸中心,创建于1997年,是国内专业的高温合金母合金研发、生产基地之一,拥有完整的铸造、粉末、变形等高温合金母合金研发、生产制造体系,承担各种高温合金母合金产品的技术研发、规模化生产,涉及主要高温合金牌号60余种(其中含航发用高温合金牌号40余种),是国内技术领先的高温合金母合金和大型等温锻造用高温合金铸件的研发生产中心。

研制生产能力覆盖各类高温合金。高温合金按制备工艺可分为铸造高温合金、变形高温合金和粉末高温合金。公司高温合金母合金事业部拥有等轴晶、定向晶和单晶三类铸造高温合金、变形高温合金和粉末高温合金母合金研制生产能力,并且拥有大型高温合金铸件生产能力。公司高温合金产品主要用于生产航空发动机涡轮叶片、导向叶片、复杂结构件及整铸涡轮,航空发动机粉末盘、航空航天等各领域结构锻件、饼材、环件,汽车/舰船/燃机用涡轮增压器用整铸涡轮,核燃料组件,生物医用植入假体等。

3.2 高温合金主要用于“两机”领域,公司产品覆盖国内全部批产航发用高温合金母合金

高温合金母合金是制造航空航天发动机热端部件的关键材料,在先进的航空发动机中,高温合金用量占发动机总重量的40%-60%,主要用于涡轮叶片、涡轮盘、导向叶片、燃烧室、加力燃烧室、部分机匣等热端部件。发动机的性能水平在很大程度上取决于高温合金材料的性能水平。高温合金一般以镍、钴、铁为基,在约600℃以上高温环境下抗氧化或腐蚀,并在一定应力作用下长期工作的合金。高温合金自诞生以来从传统的铸造高温合金和变形高温合金,发展出粉末高温合金、氧化物弥散强化合金、金属间化合物等新型高温合金。

国内高温合金目前供需不匹配,自给率约为50%,进口替代空间巨大。从产业规模上看,世界高温合金年产量约为20万吨。其中,美国的年产量最大,达到8万吨左右;其次是日本和德国,年产量分别为4万吨和3万吨左右。我们对于国内高温合金的供需情况进行了梳理,国内航空发动机、燃气轮机、化工冶金以及汽车涡轮增压等领域对于高温合金的年需求超过3万吨。在供给方面,当前国内高温合金的年产量约为1.6万吨。因此,国内高温合金自给率约为50%。

(具体请参考:高温合金深度之一:需求篇——航空发动机和燃气轮机为主体,需求快速增长;高温合金深度之二:供给篇——冶炼企业数量逐渐增多,需求驱动产能不断提升)

高温合金自给率提升需求迫切,2025年自给率目标达80%。国家层面对高温合金的总体目标是,2025年实现国内航空发动机、燃气轮机、海洋工程装备、石油化工、超超临界机组和汽车发动机等国产高温合金自给率达到80%;产业规模超过日本和德国。国内高温合金企业有望充分受益于材料自给率的提升。

除国内高温合金自给率提升带来的需求增长外,国内军机列装、实战化训练以及商发、多型号国产燃机的进入批产阶段都将提升国内高温合金需求。国内军机列装方面,我国军机数量补齐和升级换代需求迫切,歼-10C、歼-11系列战机以及歼-20、运-20已换装国产航发;实战化训练方面,实战化训练提升了对于航空发动机和其中涡轮盘、压气机盘和涡轮叶片以及其他高温零部件等易损易耗件的替换和维修需求;在民用领域,国产客机C919陆续交付,商发研制持续推进,东方电气自主研发的首台F级50MW重型燃机于2022年11月成功下线、发运交付,中国航发燃机的QD70、QD185、QJ/QD280以及R0110等多型号燃机预计在2025年前实现批产或小批产。

公司处于高温合金产业链上游,并具有一定产业链中游铸件的研制生产能力。公司高温合金母合金业务主要产品包括等轴晶高温合金母合金、定向高温合金母合金、单晶高温合金母合金、粉末高温合金母合金等。其中,各类母合金业务处于高温合金产业链上游,公司具有一定铸件研制生产能力,铸件业务处于高温合金产业链中游。

国内目前从事高温合金生产的企业数量有限,主要包括特钢生产企业、科研院所及相关企业、少量民企等。特钢生产企业以抚顺特钢、宝武特冶、长城特钢等企业为代表,以量大易规模化生产的高温合金产物为特点,产品以变形高温合金为主;科研院所及相关企业以航材股份、钢研高纳、中科院金属所为代表,其特点为产品覆盖面广、部分具有生产定向晶/单晶等高温合金的技术水平与研发能力。民企数量较少,如图南股份、隆达股份、中航上大等,凭借各自特色与优势成功进入了高温合金行业。

公司高温合金母合金事业部在国内独家研制并批产了国内先进发动机所用的定向高温合金母合金、单晶高温合金母合金、金属间化合物合金、粉末高温合金母合金。高温合金母合金产品覆盖国内全部批产的航空发动机用高温合金母合金,在国内具有较强的竞争优势,技术处于国内领先地位。

3.3 军工民用双轮驱动需求增长,产能和盈利能力有望迎来双提升

公司高温合金母合金业务在军工民用双轮驱动下收入快速增长。2022年,公司高温合金母合金业务收入7.13亿元,同比增长38%,其中,军品收入3.93亿元,占比55%,民品收入3.20亿元,占比45%。高温合金母合金业务毛利率基本稳定,2019-2021年毛利率在14%以上,2022年受原材料价格上涨等因素影响毛利率有所下滑,为12.68%。

高温合金军品主要是定向晶母合金和等轴晶母合金,民品以等轴晶母合金为主,包含定向晶母合金、粉末高温合金等产品。2022年,军品收入中,公司定向晶母合金收入2.50亿元,占比64%。高温合金民品包括等轴晶母合金、定向晶母合金、粉末高温合金和大型铸件等,2022年,民品收入中,等轴晶母合金收入2.36亿元,占比74%,粉末高温合金收入0.49亿元,占比15%,大型铸件收入0.29亿元,占比9%。

公司高温合金母合金产品下游客户主要在航发领域、汽车/舰船用涡轮增压器领域以及生物医用领域等。其中,在汽车/舰船用涡轮增压器领域以及生物医用领域,公司高温合金母合金主要客户为范尼韦尔和无锡卡仕。2022年,公司对中国航发下属公司、范尼韦尔和无锡卡仕的高温合金母合金销售收入分别为4.40亿元、1.52亿元和0.43亿元,分别占公司高温合金母合金收入的62%、21%和6%。

范尼韦尔成立于2006年,由康明斯(中国)投资有限公司和无锡动力工程股份有限公司共同投资创建。范尼韦尔专业从事涡轮部件的研发与生产,主要服务于工程机械、汽车、轮船等涡轮增压行业,目前生产和开发大马力、重型、中型和轻型全系列涡轮产品,产品配套ABB、博马、博格华纳、康明斯、大陆、三菱重工等全球著名涡轮增压品牌。2019年10月,范尼韦尔迎来了第1500万件涡轮下线。

无锡卡仕成立于2018年,隶属无锡万迪动力集团。2006年,无锡万迪动力集团下属的无锡动力工程股份有限公司与康明斯(中国)投资有限公司共同投资建立无锡范尼韦尔工程有限公司,专注于精密铸造技术在涡轮增压器涡轮生产方面的应用和提升。无锡卡仕精密科技有限公司的前身是无锡范尼韦尔工程有限公司的非涡轮业务部,旨在为医疗等行业提供更多有价值的服务。目前,无锡卡仕主要产品涵盖各类人工关节植入物毛坯铸件以及其他耐高温、耐腐蚀的精密铸件产品,已成为为国内领先的人工关节植入物毛坯铸件供应商。

产能利用率保持高位,募投项目有望大幅提升高温合金产能。2020年和2021年,公司高温合金母合金产能利用率均在90%以上,2021年底开始,高温合金生成工艺升级占用部分产能导致2022年公司高温合金母合金产量下降19%至3415吨。公司募投项目“航空发动机及燃气轮机用高性能高温母合金制品项目”将新增3条母合金研发中试线、1条大型复杂高温结构件模具研发中试线,以满足“两机专项”高温合金母合金自主研发、自主保障要求,加快实现先进高温合金材料国产化。

新设备投运,公司高温合金母合金盈利能力有望提升。2019-2022年,公司高温合金母合金毛利率在12%-15%,低于图南股份2019年铸造高温合金母合金35.37%的毛利率和隆达股份高温合金30%左右的毛利率(2022年毛利率23.40%)。随着公司新设备投运,公司高温合金母合金生产效率、成材率有望提升,进而提升公司高温合金母合金的盈利能力。

橡胶与密封材料:军用领域竞争优势显著,民用领域国产替代空间广阔

4.1 前身为航材院橡胶与密封研究所,产品包括橡胶胶料、密封剂及各种橡胶制品

公司橡胶与密封材料事业部的前身是航材院橡胶与密封研究所,创建于1956年,是国内专业从事航空橡胶与密封材料研究及应用的机构,是我国国防工业系统中专业从事航空橡胶与密封材料研究与应用研究单位,可提供从密封与减振方案设计、材料选型、密封与减振制件生产、性能考核评定到使用寿命预测的全流程服务,掌握的多项核心技术填补国内空白,达到国际先进、国内领先水平。

公司橡胶与密封件业务主要产品包括橡胶胶料、密封剂以及各种形式的橡胶制品(如橡胶密封圈、密封垫、橡胶板、密封型材、减振器、橡胶弹性元件等)。下游客户主要为军民用飞机主机厂、航空发动机主机厂以及航天、船舶、兵器、电子、核工业、高铁、重卡、新能源光伏电池等高端武器装备和民用装备的加工单位。

4.2 弹性元件用于直升机旋翼系统,橡胶密封材料及制品用于国内几乎所有飞机型号

橡胶与密封材料事业部主要产品为弹性元件、减振器、橡胶复合型材等橡胶制件,航空橡胶密封剂及橡胶胶料等,主要用于直升机旋翼系统、航空航天等各领域减振器件、高铁车辆转向架及电气吊装减振、重型卡车悬挂;航空发动机橡胶密封、核工业橡胶密封、化学工业橡胶密封;飞机整体油箱、机身需要高温密封部位、电子电器灌封、飞机座舱玻璃密封、新能源光伏领域高性能有机硅密封、薄膜电池丁基密封,复合材料成型真空袋丁基密封等。

4.2.1 弹性元件:公司在国内最早掌握直升机旋翼弹性元件技术

在直升机领域,弹性元件用于旋翼系统。旋翼是直升机的核心部件,既是直升机的升力面,也是直升机的操纵面,旋翼技术的发展历程代表了直升机技术的发展历程。直升机旋翼系统主要由中心件、桨毂和桨叶等几部分组成。桨毂负责把中心件和桨叶连接起来,一方面,桨叶通过桨毂实现挥舞、摆振和扭转运动;另一方面,桨毂要承受和传递桨叶上的各种力和力矩。因此,桨毂系统的研发是直升机发展的关键技术和难题之一,直升机更新换代的重要标志之一就是旋翼(桨毂)取得突破性进展。

球柔性旋翼构型是直升机旋翼构型发展的主流之一。球柔性旋翼的每个桨毂支臂都通过弹性轴承实现桨叶的挥舞、摆振、变距运动。一般全金属铰接式旋翼采用独立的挥舞铰、摆振铰、变距铰,球柔性旋翼与金属铰接式旋翼相比大大减少了零件数量,结构更加简化,减轻了桨毂重量,具有更长寿命和更高可靠性,维护简单。法国自20世纪80年代中期开始,先后在超美洲豹、EC120、EC155、EC225、NH90等直升机上使用球柔性旋翼。英国和意大利联合研制的EH101、意大利和美国贝尔直升机公司联合研制的AB139等直升机也使用这种旋翼。国内由中法联合研制的5.5吨级某型号直升机,也采用了与EC155相近的球柔性旋翼构型。

公司经过三十年橡胶弹性元件的研发投入和技术积累,打破了国外长期以来的技术封锁,使我国成为继美国、法国之后第三个掌握直升机旋翼弹性元件制造技术的国家。弹性元件作为球柔性旋翼的核心关键部件,决定了整个球柔性旋翼系统的成败。国外对直升机旋翼系统用弹性元件技术一直进行封锁。航材院成功研制直升机系统弹性轴承和频率匹配器,是世界上除美国、法国外第三家拥有该项技术的国家。

4.2.2 减振器:公司系列化减震产品在航空航天等领域获得重要应用

航材院从1980年开始进行高阻尼硅橡胶和阻尼减振器的研究工作,积累了良好的技术基础,具备了单个载荷从十几克到吨级的系列化阻尼减振产品的设计制造能力,形成的系列化减振器产品在航空航天及高性能武器装备领域获得了重要应用。减振器采用SE系列高阻尼硅橡胶胶料,具有阻尼性能好、高低温环境适应性好、耐候性好等特点,减振效率最高可达90%以上,减振器在使用温度范围内(-55℃-85℃)性能稳定,其使用寿命可达10年以上。

采用SE系列硅橡胶胶料成形的减振产品,广泛应用于航空、航天、兵器、电子、船舶、核工业等武器装备领域的仪器、仪表、机箱、机柜的减振和缓冲。

4.2.3 密封剂和密封件:国内航空密封剂主要供应商,系列化产品满足航空需求

密封在航空航天领域有广泛应用。例如Trelleborg给出了其航空密封的解决方案,包括机身、发动机系统、飞行控制系统、启动器、机轮刹车系统、起落架等。

(1)密封剂

飞机结构用密封剂按使用部位分类,主要包括飞机整流罩、起落架、整体油箱密封剂、机体结构防腐密封剂、口盖、座舱等部位用密封剂。飞机结构密封剂遍布飞机机体,主要使用在飞机结构件接缝、间隙、贴合面、孔洞或紧固件等处,固化后形成有弹性的密封层,阻止飞机燃油泄漏、防止飞机结构受到环境腐蚀、外界雨水等渗入结构内部,起密封、隔离和整形等各种作用。优异的密封剂材料性能和良好的施工工艺可以很好保护飞机的结构材料,可起到延长飞机结构寿命的作用,对于飞机整机延寿也非常重要。

结构密封剂材料如果用相应的低密度密封剂材料,可实现20%-30%的有效减重,减重最高可达500kg。因此,飞机结构密封剂材料也是飞机减重、提升飞机整体飞行性能的重要方向,对于新一代战机、舰载机、大型运输机、远程轰炸机等都是非常迫切需要的。

目前,飞机结构密封剂材料主要为聚硫/改性聚硫类密封剂。这些密封剂一般由基膏和硫化膏两组分组成,因此,也被称为双组分密封剂。我国航空密封剂材料已经取得了长足发展,从70年代前仿制苏联材料到80年代参考美、欧先进技术,再到目前的自主研发品种齐全、性能稳定、可靠适用的密封剂材料。经几十年空军和民航的使用证明,国产的密封剂材料可满足当前军事和航空运输机种的使用需求。

(2)密封件

橡胶密封件的应用包括航空发动机密封、飞控系统密封、液压驱动密封、座舱盖密封、加油密封、舱门密封、整流罩密封、防火密封、机窗密封、机舱内部密封等。

发动机密封系统,包括风扇叶片环形填料密封、风扇罩和反推系统、热交换器、可变放气活门密封件、驱动轴、进气口、整流罩和联轴器系统。材料可使用高温性能的硅橡胶(温度可达270℃)和Isolast全氟橡胶(温度可达300℃),密封件可采用阻燃面料加固。

座舱盖密封件包括座舱盖密封和风挡玻璃充气密封。弹性体产品需要定制设计以确保理想的密封效果和安全性,通常使用硅橡胶。液压驱动密封主要是活塞和活塞杆沟槽密封件,在辅助动力系统、动力传动装置、联轴器、泵和马达等广泛应用。

航空密封剂方面,公司是国内主要供应商,在过去的多年的研发历程中研制了多代各牌号密封剂,从XM系类到HM系类,性能不断提高,种类不断细化,目前主要是HM系列产品。封严结构材料方面,公司实现国内军用飞机封严结构材料首次批量装机应用,填补了我国在该领域的材料及制造技术空白,在国内首次实现了高刚度、高弹性、形状记忆这一结构材料功能一体化材料突破,打破了国外在该材料领域的技术封锁和垄断。

4.2.4 公司在航空橡胶与密封材料领域竞争优势显著

公司橡胶与密封材料事业部主要产品包括特种橡胶、航空密封剂、橡胶弹性元件等,主要应用于航空各大主机/附件厂,同时应用于航天、船舶、兵器、电子、核工业等国防领域和高铁、重卡、新能源光伏电池等高端民品领域。公司承担了国内几乎所有飞机型号的多种用途橡胶密封材料及制品的研制任务,生产的百余个橡胶牌号基本满足我国军工领域武器装备需求,生产的航空密封剂产品占据我国航空密封剂主干材料的全部牌号。

弹性元件方面,公司参与大部分军用直升机弹性元件的立项研制,成功研制出抗疲劳天然橡胶材料和宽温域高阻尼硅橡胶材料等减振降噪关键材料,率先在国内研制直升机旋翼弹性元件,填补了国内空白,使中国成为世界第三个掌握该项技术的国家。目前,公司的橡胶弹性元件产品的生产技术和工艺流程已应用于多种型号军用和民用直升机。

密封剂方面,公司参与研制了国内大部分飞机型号的多种用途(整体油箱密封、飞机防腐密封、口盖密封、座舱密封和电气系统密封等)的密封剂和配套材料,完成了大量航空密封剂预研任务,具有丰富的航空密封剂研制、生产、应用的经验和雄厚的技术储备。拥有完整的航空密封剂研制、生产和检测设备与手段。公司研制的民机用密封剂产品已进入中国商飞合格物料清单,应用于C919国产大飞机整体油箱和机身通用密封。

封严结构材料方面,公司实现国内军用飞机封严结构材料首次批量装机应用,填补了我国在该领域的材料及制造技术空白,能够实现封严材料从研发、关键技术突破、批量供应及装机应用的全流程服务。公司进一步推广应用于其他多种飞机。

橡胶型材方面,公司于1999年与美国K-TA公司合作,建立符合国际宇航标准的橡胶紧箍件生产线,合作生产了满足波音、空客、普惠、斯奈克玛等民机和发动机制造商规范要求系列紧箍件,并大批量应用于国外各种民机。目前已形成年产600万件的专业化生产能力,产品主要出口美国,符合MS21919、AS21919、MIL-C-85052等要求。

国内除公司外,中蓝晨光和西橡院等占据一定的密封剂、特种橡胶市场。中蓝晨光化工研究设计院有限公司和中昊晨光化工研究院有限公司分别成立于1988年和1965年,两家公司均隶属中国蓝星(集团)股份有限公司,专业从事有机硅、氟硅等产品的生产开发。中蓝晨光成立至今,先后承担了各类国家重点研究项目600余项,其中,国家“863”高技术项目6项,“973”高技术项目1项,国家科技攻关项目40余项,取得各类科研成果540余项,获各种国家级、省部级成果奖励316项次,其中国家级奖励63项。中蓝晨光在飞机现用的单组份有机硅密封剂领域占据较高的市场份额。

西北橡胶塑料研究设计院有限公司是国内专业从事橡胶密封制品、特种橡胶制品、橡胶专用材料研发与生产的科技型企业。公司成立于1965年8月,前身为西北橡胶工业制品研究所,是原化工部直属的科研院所,1999年7月转制为科技型企业,2014年更名为西北橡胶塑料研究设计院有限公司,2018年随中国昊华化工集团股份有限公司下属10余家科技型企业整体上市。西橡院产品配套领域涉及隧道工程、煤炭、油田、化纤、电力、建筑、交通运输等众多领域。

4.3 军品收入快速增长,民品国产替代空间广阔

公司橡胶与密封材料收入中军品占比80%左右,保持较快增速。2020年,橡胶与密封件业务军审定价冲减前期累计价差冲减收入1.11亿元,造成军品收入同比下滑。2021年,公司橡胶与密封件收入5.55亿元,较2020年剔除收入冲减影响后增长22%;2022年,公司橡胶与密封材料业务收入6.52亿元,同比增长18%,其中,军品收入5.50亿元,同比增长27%,占比84%;民品收入1.02亿元,同比下滑17%,占比16%。2022年,公司橡胶与密封材料产品毛利率达56.47%,同比提升3.31pcts。

民航、高铁、重卡等领域国产替代空间广阔。民用领域,橡胶与密封材料可用于高铁车辆转向架及电气吊装减振、重型卡车悬挂等,还可用于民航飞机油箱、机身、座舱玻璃等的密封、核工业橡胶密封、新能源光伏领域高性能有机硅密封等,下游涵盖民航飞机、高铁、重卡、核工业、新能源光伏电池等领域。

公司橡胶与密封材料业务下游客户以航空工业下属公司、客户001、中国航发下属公司等为主,2022年,公司橡胶与密封材料业务对航空工业下属给公司、客户001、中国航发下属公司的销售收入分别为4.38亿元、0.74亿元和0.57亿元,合计占公司橡胶与密封材料业务收入的87%。

航空透明件:配套主要歼击机型号,直升机和民航等有望贡献新增量

5.1 前身为航材院透明件研究所,专业化研制航空有机、无机玻璃

公司飞机座舱透明件事业部的前身是航材院透明件研究所,创建于1962年,是我国最早从事航空座舱透明材料应用研究与研制的专业化研究机构,是国防科工局定点航空透明件研发生产的核心基地,承担了战斗机、教练机、运输机、特种飞机、直升机、航天器、车辆等各种复杂外形、多功能复合透明件的研制工作,产品广泛应用于航空航天等高端装备领域。

公司透明件业务主要产品包括航空用有机和无机玻璃透明件产品,下游客户主要为国内军民用飞机主机厂。透明件产品主要包括无机玻璃透明件和有机玻璃透明件,是结构承载部件,同时须具备为飞行员/驾驶员提供清晰的视野、保护飞行员/驾驶员人身安全等功能,是战斗机、直升机、运输机、特种飞机等的关键结构功能件。随着技术发展,透明件产品还需具备防弹、电磁屏蔽、防眩光、减少镜面反射等功能。

在有机玻璃透明件方面,飞机座舱透明件事业部可实现大曲率复杂外形透明件的结构、外形、电磁屏蔽等功能的设计、制造、评估。在有机玻璃透明件维修方面,事业部可以对透明件的各类故障,如划伤、磕碰、光学问题,进行现场研判和外场修复。无机玻璃透明件方面,飞机座舱透明件事业部通过超轻薄型风挡玻璃的制造技术攻关,实现了该技术在目前国内主力直升机机型装机验证和批产交付,在功能如抗鸟撞、电磁屏蔽等不减反增的情况下,显著降低了风挡的重量。

5.2 公司为国内航空透明件领军企业,座舱透明件产品涵盖国内主要歼击机型号

5.2.1 战斗机、运输机、直升机对座舱透明件要求一般不同

(1)战斗机座舱透明件

座舱盖通常由中央的透明件和四周的金属框架组成,透明件占整个座舱盖面积的90%以上,是座舱盖的关键部件。座舱透明件一般前面部分称作风挡,后面部分称作座舱盖,对飞机和飞行员的安全有重大影响。在飞行过程中,座舱透明件能承受各种载荷作用,特别是风挡要能抵挡外来物主要是鸟的撞击,同时还必须为飞行员提供清晰的视野,战斗机座舱透明件要求结构强度高、飞行员的视野宽,有良好的冲击韧性和光学质量,并能经受恶劣的飞行环境。

早期的战斗机座舱透明件要求能防弹以保护飞行员,无任何功能膜层,随着武器系统的发展,不再需要防弹功能,后来的座舱透明件主要要求防鸟撞、隐身、视野广等多种功能,采用了耐磨抗划伤、隐身等功能膜层。

航空有机玻璃具有透光率高、比重小、易加工等优良的性能,因此广泛用来制作各种飞机的座舱盖、风挡和观察窗等透明部件。但是航空有机玻璃表面硬度不高,容易引起划伤、擦伤,其对缺口和应力集中相当敏感,零件中的内应力或装配应力稍大,就会诱发银纹,甚至裂纹。在飞行过程中承受着交变的气动载荷、温度载荷及座舱增压载荷的作用,因此不可避免的遭遇自然老化、疲劳等不同形式的破坏和损伤。

战斗机座舱透明件早期采用有机玻璃,厚度在6-35mm,后来采用有机玻璃/胶片/聚碳酸酯层合结构(层合结构由外层的A、中间层的B和内层的C层合而成,一般用“A/B/C”表示由外到内的层合顺序)。

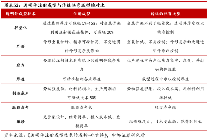
飞机透明件属于大尺寸构件类型,板材热弯成型技术为制作传统飞机透明件的常用方法。在成型过程中存在30多项关键工序,整个生产过程比较复杂且各个工序具有生产周期长、劳动密集等特征,从而使得制作成型投入成本较大;另外,透明件的力学性能和光学性能在多个复杂工序生产过程中容易受到不利影响,如骨架连接时的钻孔引进集中力和热弯成型过程中压、拉应力,均可造成透明件失效,并对降低其使用寿命。

透明件注射成型技术是通过成型模具和注塑机将树脂粒料直接制作成型,具有设计自由度大、生产速度快、自动化程度高、投入成本低以及制作周期短等特点,可以满足尺寸精度要求高、成型结构复杂的带镶嵌件的构件。

航空透明件产品主要包括无机玻璃透明件和有机玻璃透明件。飞机座舱盖透明件为有机玻璃透明件,能保护飞行员免受迎面高速气流的吹袭和外部环境的威胁,免于外来物撞击,为飞行员提供舒适密闭、宽敞明亮、视觉清晰的活动空间。同时,飞机座舱盖透明件应具备一定的强度和刚度,能够承受气动载荷、座舱增压载荷和高低温交变热载荷的作用,也是飞行员地面进出座舱和应急弹射救生通道。

无机玻璃透明件主要用于维持气动外形,满足驾驶舱采光要求,实现风挡玻璃全视野的除雾和防冰、宽频高屏蔽效能的电磁屏蔽及抗鸟撞等特殊功能和性能。在各种工况下为驾驶员提供清晰的外部视野,保护驾驶员免受外界环境影响。

(2)运输机风挡

运输机风挡是关键功能结构件,材料要求有良好的光学性能、足够的强度和刚度、较长的使用寿命等,同时具有防冰除雾、泄静电、电磁屏蔽等功能。早期运输机曾采用单层无机玻璃作风挡,虽有较好的硬度、光学性能及化学稳定性,但脆性大、抗冲击性能差。为提高电加温风挡玻璃的抗鸟撞能力,其结构改为三层或多层无机/无机层合结构。为了减轻风挡玻璃重量,又研制出了有机/无机层合结构,即无机玻璃作为外防护层,有机玻璃、聚碳酸酯或其他材料作内承力层,两层之间用弹性中间层材料粘接得到三层或多层复合结构。

风挡玻璃结构外,功能也有很大改进,由原来的机械雨刷器结构改为可以电加温、自动除雾除霜并具有电磁屏蔽功能的新层合结构。国外大型运输机如美国B52-G/H、C-5、C-17、C-130、C-141A、KC-135、波音737、747、767、777、MD-82、MD-90,法国空客A-320、A-380,俄罗斯IL-76,欧洲安-225等都采用了有机/无机层合风挡玻璃。国内的运-7新型、运-8、运-10、运-12、ARJ-21等飞机上也有部分应用。

(3)直升机风挡

与固定翼飞机风挡相比,因直升机无气密要求,在设计时无需考虑气密疲劳试验。固定翼飞机风挡为关键件,而直升机风挡为一般功能件。

直升机在飞行过程中,风挡外表面由于低温环境中遇冷水滴撞击会出现结冰现象,内表面温度一旦低于座舱露点则会起雾,电加温风挡要求具有防冰和除雾的设计。直升机风挡玻璃在飞行过程中承受交变的气动载荷、电加温产生的热载荷,以及由于玻璃和骨架强制装配所产生的装配应力等等。这些载荷和应力作用在玻璃边缘产生较大的工作应力。在直升机电加温风挡中的研究集中在风挡材料性能的研究,电加温控制等以及针对直升机风挡的鸟撞、失效及预防等研究。

5.2.2 公司座舱透明件产品涵盖国内主要歼击机型号

国内飞机座舱透明件研制、生产厂商主要有公司飞机座舱透明件事业部、航玻新材以及江苏铁锚玻璃等。

公司是航空玻璃领军企业,承担着我国主要歼击机型号透明件的研制,在新研直升机透明件市占率较高。公司飞机座舱透明件事业部经过六十多年的积累,在航空用有机玻璃透明件和无机玻璃透明件制造及透明材料性能分析和应用研究领域拥有较大优势,已成为国内该领域的领军企业。有机玻璃透明件方面,飞机座舱透明件事业部承担着我国主要歼击机型号透明件的研制,并且在新型透明材料研制应用、新型制造工艺研究方面处于国内领先地位。无机玻璃透明件方面,飞机座舱透明件事业部在主力新型直升机前风挡透明件研制方面竞争优势明显,参与了新研直升机的研制和生产任务,在新研直升机透明件市场的市占率较高。

航玻新材隶属于中国建材总院,主营业务以无机层合玻璃为主,主要为大型运输机、轰炸机和部分直升机型号配套。中国建材总院于1958年研制成功了我国第一块飞机防弹玻璃,之后又相继研制成功30多个品种、60多种规格的航空玻璃,满足了包括歼击机、轰炸机、运输机等国产全部机种的配套需要。2016年7月6日,运-20正式列装空军,其风挡玻璃由中国建材总院研制,具有三层化学增强层和结构,是目前国内面积最大的曲面电加温飞机风挡玻璃。航玻新材(玻璃院)成立于2000年,由中国建材总院100%控股,玻璃院将航空玻璃业务整建制划转航玻新材。

根据中国建材信息总网2020年9月报道,玻璃院主营业务为航空玻璃,主要配套军机,在民机上应用很少,导致玻璃院的业务体量小,很难突破一个亿的产值。为做大做强航空玻璃业务,玻璃院将全面进军民用领域航空玻璃市场,参与ARJ21、C919和CR929等大飞机玻璃的研发工作,开展铝硅原片玻璃、聚氨酯胶片等主材料、驾驶舱主风挡和侧风挡、客舱舷窗玻璃的设计与制造、性能符合性验证、安全可靠性考核及评价、标准体系建立及适航取证等系列工作。力争到2035年,实现大飞机玻璃全部国产化,打破西方国家长期的技术垄断。力争2025年建成一条符合工业4.0级的自动化玻璃深加工产线,具备20万平米/年高端深加工玻璃产品生产能力。

江苏铁锚玻璃进军航空领域,参与部分运输机与直升机玻璃研制。江苏铁锚玻璃成立于2001年,是汽车玻璃、轨交车辆玻璃和特种玻璃的专业生产厂家,是国内生产安全玻璃的骨干企业。根据铁锚玻璃官网信息,其轨交前窗玻璃国内市占率在70%以上;汽车玻璃市占率不断攀升,近几年的销售额增速达30%。近几年,铁锚玻璃进入航空玻璃领域,参与了部分运输机与直升机的研制。2017年,铁锚玻璃在海安市自建新厂区约30000m2用于投资建设飞机特种玻璃及SPD智能变色玻璃制造项目。2022年11月,铁锚玻璃的有机高分子航空玻璃产业化项目环评获受理,根据环评报告,项目总投资2.2亿元,施工工期6个月。

5.3 航空装备升级换代和市场拓展带动公司透明件业务成长

公司透明件产品主要用于国内航空领域,近几年保持较快增速。2022年,公司透明件收入3.82亿元,同比增长10%。透明件产品具有较高毛利率,2022年公司透明件产品销售毛利率为48.26%。

由于公司透明件业务产品主要是航空用有机和无机玻璃透明件,下游客户主要是国内军民用飞机主机厂,客户较为集中。2019-2022年,公司透明件前两大客户,航空工业下属公司和客户001合计占公司透明件销售收入的99%左右。2022年,公司对航空工业下属公司和客户001的透明件销售收入分别为3.34亿元和0.42亿元,分别占公司透明件销售收入的87%和11%。

航空装备升级换代对透明件要求持续提升,除歼击机外,公司透明件产品在其他机型的市占率有望提升,此外,公司透明件产品价值量有望提升。例如,运输机风挡从单层无机玻璃向多层复合结构发展,公司在多层复合结构透明件方面有丰富的经验积累;公司参与了新研直升机的研制和生产任务,在主力新型直升机前风挡透明件研制方面竞争优势明显,随着新型直升机列装,无机玻璃透明件产品收入有望快速增长。价值量方面,随着国内航空装备升级换代,对座舱透明件隐身性能、光学性能等的要求持续提升,公司航空透明件价值量有望提升。

民航领域也有望成为公司透明件业务增长点。公司参与了国产大型客机、大型水陆两栖飞机AG 600等民用航空透明件研制。前风挡无机玻璃板材制造工艺已通过PCD适航认证,风挡试验件通过了地面试验考核,有机玻璃板材和客舱观察窗的制造均已通过适航认证。随着C919、ARJ21等国产民用飞机量产,以及其国产化率的提升,公司有望取得及逐步提升民用航空透明件业务订单。

盈利预测与估值

公司是航空航发材料龙头,军品收入占比约为70%,2022年,公司对航空工业和中国航发的销售收入分别为9.34亿元和6.74亿元,占公司营收的40%和29%。展望未来,公司钛合金铸造业务以航发中介机匣为优势产品,业务服务国内国际两个市场,军品钛合金铸件有望随需求提升保持较快增长,国际客户“双流水”制度为公司提供更多市场机遇;高温合金母合金产品覆盖国内全部批产航发,并用于涡轮增压、生物医疗领域,随着募投项目投产、新型设备投运,公司高温合金产能和盈利能力有望迎来双提升;橡胶与密封件业务中,弹性元件用于直升机旋翼系统,橡胶密封产品用于国内几乎所有飞机型号,民航、高铁、重卡、新能源等民用领域国产替代空间广阔;航空透明件产品配套国内主要歼击机型号,直升机和民航等有望贡献新增量。

我们预计公司2023-2025年归母净利润为5.97、7.95和9.92亿元,对应当前股价PE估值为47、35、28倍,首次覆盖,给予“买入”评级。

军品市场需求不及预期;民品市场拓展不及预期;产品或原材料价格波动超出预期等。

证券研究报告《中邮证券-航材股份(688563):航空航发材料龙头,四大事业部并驾齐驱》

对外发布时间:2023年9月8日

报告发布机构:中邮证券有限责任公司

分析师:鲍学博  SAC编号:S1340523020002

分析师:马强  SAC编号:S1340523080002

法律声明:

本订阅号所载内容所指的证券或金融工具的价格、价值及收入可涨可跌,以往的表现不应作为日后表现的显示及担保。本订阅号所载内容并非投资决策服务,仅供订阅人参考之用,不是也不应被视为出售、购买或认购证券或其它金融工具的要约或要约邀请。订阅人不应单纯依靠本订阅号所载内容而取代自身的独立判断,应根据自身能力自主审慎决策,并自行承担投资风险。本订阅号所载内容不表明其对产品或者服务的风险和收益做出实质性判断或者保证,中邮证券不对使用本订阅号所载内容产生的任何直接或间接损失或与此有关的其他损失承担任何责任。

加载中...