新浪财经

广东一高校食堂档口因不涨价被罚:中止承包协议、多部门进驻学校调查

上游新闻

关注

9月4日,有网友爆料,广州华立学院食堂内一档口因每份饭售价低于13元不涨价结果收到300元处罚,引发关注。9月7日,广州华立学院在学校官网发布通告,通告中称,该校已与食堂承包方中止承包协议,同时,广东省教育厅、广东省市场监督局等政府有关部门派出工作组进校核查有关情况。

通报如下:

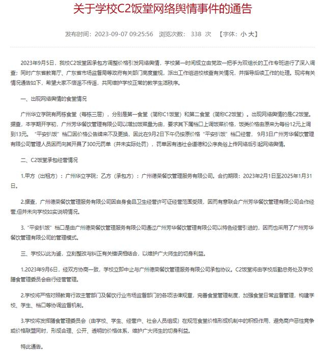
2023年9月5日,我校C2饭堂因承包方调整价格引发网络舆情,学校第一时间成立由党政一把手为双组长的工作专班进行了深入调查;同时广东省教育厅、广东省市场监督局等政府有关部门高度重视,派出工作组进校核查有关情况,并指导后续工作的处理。现将有关情况通告如下,希望大家不信谣不传谣,共同维护学校正常的教学生活秩序。

一、出现网络舆情的食堂情况

广州华立学院有两栋食堂(每栋三层),分别是第一食堂(简称C1饭堂)和第二食堂(简称C2饭堂)。出现网络舆情的是C2饭堂。据查,本学期开学初,广州芳华餐饮管理有限公司以增加饭菜量为由,要求其下属档口上调饭菜价格,饭类价格由原来为每份12元上调到13元。“平安扒饭”档口因价格公告牌来不及更换,因此在9月2日下午仍按原价格“平安扒饭”档口经营, 9月3日广州芳华餐饮管理有限公司管理人员因而向其开具了300元罚单(并未实际处罚),罚单因有违社会道德和公序良俗上传网络后引起网络舆情。

二、C2饭堂承包经营情况

1.甲方(出租方):广州华立学院;乙方(承包方):广州德荣餐饮管理服务有限公司。合约期限:2023年2月1日至2025年1月31日。

2.据查,广州德荣餐饮管理服务有限公司因自身食品卫生经营许可证经营范围受限,因而有意联合广州芳华餐饮管理有限公司合作经营,但并未向学校如实说明情况。

3.“平安扒饭”档口是由广州德荣餐饮管理服务有限公司通过广州芳华餐饮管理有限公司以特色经营引进的,因而也采用了广州芳华餐饮管理有限公司的管理模式。

三、学校以此为鉴,立刻整改与纠正有关错误相结合,以维护广大师生的切身利益。

1.2023年9月6日,经双方协商一致,学校立即中止与广州德荣餐饮管理服务有限公司承包协议。C2饭堂将由学校后勤总务处及学校膳食管理委员会自行经营管理。

2.学校将严格对照教育行政主管部门及餐饮行业市场监督部门的各项法律规章,完善食堂管理制度,加强食堂日常监督管理,构建学校、学生、档口等协调监督机制。

3.学校将发挥膳食管理委员会(由学校、学生、经营户、社会人员组成)在规范食堂价格形成机制中的积极作用,避免商户恶性竞争或价格联盟同时,形成合理、公开、透明的价格体系,维护广大师生的切身利益。

特此通告。

广州华立学院

2023年9月7日

综合自:燕赵都市报纵览新闻、广州华立学院官网

编辑:高鑫

责编:周尚斗

审核:冯飞

加载中...