新浪财经

重磅!2023年中国及31省市工业机器人行业政策汇总及解读(全)政策引导与扶持行业长期发展

前瞻网

关注

转自:前瞻产业研究院

行业主要上市公司:机器人(300024);新时达(002527);埃斯顿(002747);汇川技术(300124);埃夫特(688165)等

本文核心数据:国家政策;31省市政策;政策历程图;重点政策解读

1、政策历程图

在我国的战略规划中,“智能制造、机器人”的概念在“十五”的规划中提出对机器人技术进行攻坚,“十四五”对于工业机器人的规划更加明确,提出要建立一批先进的制造业集群,包括产业园区、产业集群等,对于机器人核心技术进行重点突破。

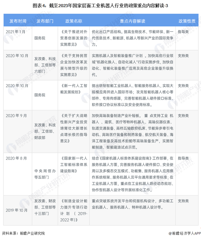
2、国家层面工业机器人行业政策汇总及解读

——国家层面工业机器人行业政策汇总

目前我国机器人行业发展已经处于关键阶段,随着我国人口红利消失殆尽,以及资源环境约束压力下的粗放式发展难以为继,核心技术的突破成为了行业突破瓶颈的重中之重。

机器人产业的发展受到我国政府的高度重视,已成为国家政策重点支持领域。机器人主要制造商和国家纷纷加紧布局,抢占技术和市场制高点,而中国作为未来全球最大的机器人市场,不仅要把机器人水平提高上去,而且要尽可能多地占领市场。因此,国家提出了一系列与机器人相关的发展战略与规划。

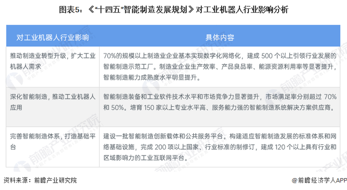
——《“十四五”智能制造发展规划》对工业机器人行业发展的影响

2021年12月,工业和信息化部等多部门印发《“十四五”智能制造发展规划》。《智能制造规划》提出,到2025年,规模以上制造业企业大部分实现数字化网络化,重点行业骨干企业初步应用智能化;到2035年,规模以上制造业企业全面普及数字化网络化,重点行业骨干企业基本实现智能化。

——《“十四五”机器人产业发展规划》对工业机器人行业发展的影响

2021年12月,工业和信息化部等15部门联合印发了《“十四五”机器人产业发展规划》(以下简称《规划》),到2025年,我国机器人产业营收年均增速超20%,到2035年,机器人将成为人民生活重要组成部分。

当前,机器人产业蓬勃发展,正极大改变着人类生产和生活方式,为经济社会发展注入强劲动能。“十四五”时期是我国开启全面建设社会主义现代化国家新征程、向第二个百年奋斗目标进军的第一个五年。为推动“十四五”发展目标落实落地,《规划》部署了提高产业创新能力、夯实产业发展基础、增加高端产品供给、拓展应用深度广度、优化产业组织结构等五项主要任务。

3、各省市层面工业机器人行业政策汇总

——31省市工业机器人行业政策汇总

“十四五”规划和2035年远景目标纲要提出,要重点发展工业机器人等前沿科技和产业变革领域。各省市也围绕“十四五”规划,纷纷出台关于促进工业机器人行业发展的地方建设规划。

——31省市工业机器人行业发展目标解读

通过我国各省份的政策规划,可以明确我国主要省份对于工业机器人行业的发展方向。“十四五”期间,中国各省份均持续推进工业机器人机器相关产业的建设,对制造业进行了细致的战略规划。产业链方面,将工业机器人上游行业核心零部件作为重点突破对象,加速进行技术突破。

更多本行业研究分析详见前瞻产业研究院《中国工业机器人行业市场前瞻与投资战略规划分析报告》。

同时前瞻产业研究院还提供产业大数据、产业研究报告、产业规划、园区规划、产业招商、产业图谱、智慧招商系统、行业地位证明、IPO咨询/募投可研、IPO工作底稿咨询等解决方案。在招股说明书、公司年度报告等任何公开信息披露中引用本篇文章内容,需要获取前瞻产业研究院的正规授权。

更多深度行业分析尽在【前瞻经济学人APP】,还可以与500+经济学家/资深行业研究员交流互动。

加载中...