新浪财经

重磅!2023年中国及31省市奶粉行业政策汇总及解读(全)

前瞻网

关注

转自:前瞻产业研究院

行业主要上市公司:蒙牛乳业(02319.HK);贝因美(002570.SZ);伊利股份(600887.SH);雅士利国际(01230.HK);中国飞鹤(06186.HK)等

本文核心数据:国家层面奶粉行业政策;地方层面奶粉行业政策

1、 政策历程图

奶粉行业的政策演变路径相对比较清晰,从1980年开始,国家大力推动包括奶粉行业的乳制品行业不断发展,但2008年出现较为轰动全国的奶粉污染事件,致使一部分婴幼儿出现了泌尿系统等身体健康问题。这也使得全国消费者对于国产奶粉的信心跌落谷底,故2008-2016年,国家一直在致力于通过政策调控,保障乳企的运作和提高民众对于国产奶粉的信心。到2017年,国家将奶粉行业的政策重心重新放在提振中国奶业发展的路途中去,但依旧实施严格的行业监察制度。

2、国家层面政策汇总及解读

——国家层面奶粉行业政策汇总

中国奶粉行业从鼓励奶业配方品质和竞争力的发展,到明确我国奶业发展是健康中国的不可或缺产业的战略定位,再到不断严苛的奶粉行业法律法规,这一步一步的规划内容都标志着,国产奶粉将在政策规划的推动下,将一步步迈向国产奶粉品质和安全性的提升道路中去。

随着奶粉行业发展趋向规范化,近年来,奶粉行业主要政策重点在于促进行业发展,提高生产力。

——国家层面奶粉行业重点政策解读

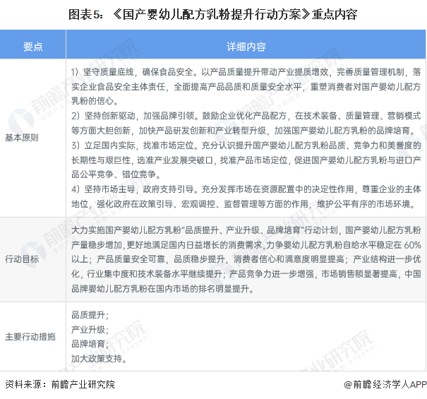
婴幼儿配方奶粉一直是社会也是国家关注的重点领域,同样是奶粉市场中最关键的一部分。2019年,国家发展改革委、工业和信息化部、农业农村部、卫生健康委、市场监管总局、商务部、中国海关总署等国家七部委发布《国产婴幼儿配方乳粉提升行动方案》,该行动方案从“品质提升、产业升级、品牌培育”三大行动计划出发,推动国产婴幼儿配方乳粉产量稳步增加。

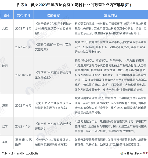
3、各省市层面的政策汇总及解读

——31省市奶粉行业政策汇总

根据自身的畜牧业发展潜力、食品加工制造能力等因素的不同,各省市对于奶粉行业的政策的积极度也不一样。目前,各省市奶粉行业政策重点大多主要集中在发展婴幼儿配方奶粉,实施婴幼儿配方乳粉提升行动。

——31省市奶粉行业发展目标解读

目前,中国各省市奶粉行业政策重点主要集中在重点开发婴幼儿配方奶粉上:

更多本行业研究分析详见前瞻产业研究院《中国奶粉行业深度调研与投资战略规划分析报告》。

同时前瞻产业研究院还提供产业大数据、产业研究报告、产业规划、园区规划、产业招商、产业图谱、智慧招商系统、行业地位证明、IPO咨询/募投可研、IPO工作底稿咨询等解决方案。在招股说明书、公司年度报告等任何公开信息披露中引用本篇文章内容,需要获取前瞻产业研究院的正规授权。

更多深度行业分析尽在【前瞻经济学人APP】,还可以与500+经济学家/资深行业研究员交流互动。

加载中...