新浪财经

急救开「去乙酰毛花苷」,不注意这点差点出事!

市场资讯 2023.09.02 21:59

转自:医学界

仅供医学专业人士阅读参考

每天学个热搜药

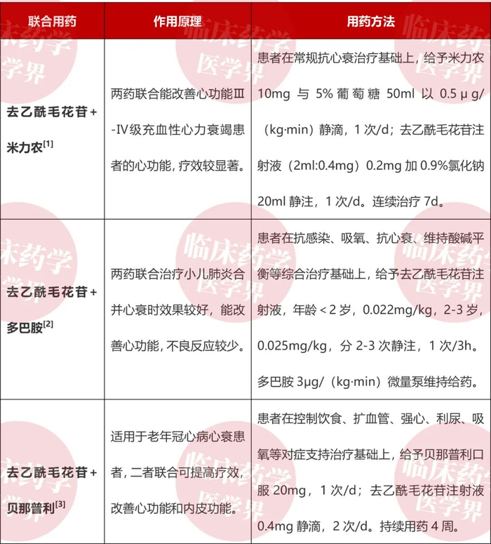
去乙酰毛花苷属于传统洋地黄类强心药物,注射给药起效快,常用于缓解心衰症状。界小药对本品联合用药方面做了一些总结,以供临床参考。

去乙酰毛花苷的3种联合用药

表1 去乙酰毛花苷的联合用药

去乙酰毛花苷的使用须知

特殊人群用药:老年人肝肾功能不全,对去乙酰毛花苷(点击获取完整用药信息)耐受性低,须减少剂量。小儿常用量:按下列剂量分2-3次、间隔3-4小时给予。

早产儿和足月新生儿或肾功能减退、心肌炎患儿:肌内或静脉注射按体重0.022mg/kg;2周-3岁:按体重0.025mg/kg[4]

注意事项:

1、用5%葡萄注射液稀释后缓慢静脉注射。

2、静脉注射(成人):用5%葡萄糖注射液稀释后缓慢注射,首剂0.4-0.6mg,以后每2-4小时可再给0.2-0.4mg,总量1-1.6mg(强心苷剂量计算应按标准体重,因脂肪组织不摄取强心)。

3、静注时稀释后缓慢静注时间大于5分钟。该点要特别注意,曾发生过医院在注射去乙酰毛花苷时速度过快(两分钟不到),违反药物使用规范导致患者面色青紫,自主呼吸消失,心跳骤停,抢救无效死亡的案例[4]。

▌可能的药物相互作用:(1)β受体阻滞剂与去乙酰毛花苷同用,有导致房室传导阻滞,发生严重心动过缓的可能,应重视;(2)与维拉帕米、地尔硫䓬、胺碘酮合用,由于降低肾及全身对去乙酰毛花苷的清除率而提高其血药浓度,可引起严重心动过缓。

8种情况慎用:1、低钾血症;2、不完全性房室传导阻滞;3、高钙血症;4、甲状腺功能低下;5、缺血性心脏病;6、急性心肌梗死早期;7、心肌炎活动期;8、肾功能损害。

有彩蛋,别走!

上周界小药独自值班时,遇到了以下问题:

★ 去乙酰毛花苷、胺碘酮......用「盐配」还是「糖配」?★ 去乙酰毛花苷注射液 vs 地高辛,有何区别?

★ 去乙酰毛花苷0.4mg静推后患者死亡?需注意哪些用药细节?

值班最怕遇到紧急情况,翻书来不及,问人更是见不到影子,而急症凶险,1秒就能定生死!

1秒就能解决你的临床问题,“手忙脚乱”、“大脑空白”都退退退!

现在就来试一试?

↓ ↓ ↓

参考文献:

[1]张明强.磷酸二酯酶抑制剂联合去乙酰毛花苷注射液治疗心功能Ⅲ-Ⅳ级慢性心力衰竭患者疗效观察[J].首都食品与医药,2019,26(16):66.

[2]张丽娜.多巴胺联合去乙酰毛花苷注射液治疗肺炎合并心衰患儿的效果[J].河南医学研究,2020,29(9):1645-1646.

[3]孙小蕴,肖露露.去乙酰毛花苷联合贝那普利对老年冠心病心衰患者心功能、内皮功能等的影响[J].四川生理科学杂志,2022,44(2):236-238,235.

[4]去乙酰毛花苷注射液说明书.

加载中...