新浪财经

重磅!2023年中国及31省市烘焙食品行业政策汇总及解读(全)蛋糕烘焙店作为便民生活圈一部分鼓励发展

前瞻网

关注

转自:前瞻产业研究院

烘焙食品行业主要上市公司:元祖股份(603886)、桃李面包(603866)、来伊份(603777)、广州酒家(603043)、麦趣尔(002719)、桂发祥(002820)、一鸣食品(605179)、三只松鼠(300783)、立高食品(300973)等

本文核心数据:中国烘焙食品国家政策汇总;中国烘焙食品各省市政策汇总;各省市烘焙食品发展目标

1、政策历程图

在“十二五”和“十三五”规划中,国家重视食品行业规范化发展,重点推动食品安全法律法规完善。“十四五”规划中,提出制止餐饮浪费行为,推动居民形成良好的饮食习惯。同时,推动商业创新,推动企业提供优质消费品,满足消费者个性化、差异化需求,烘焙行业将迎来产品和模式创新发展。

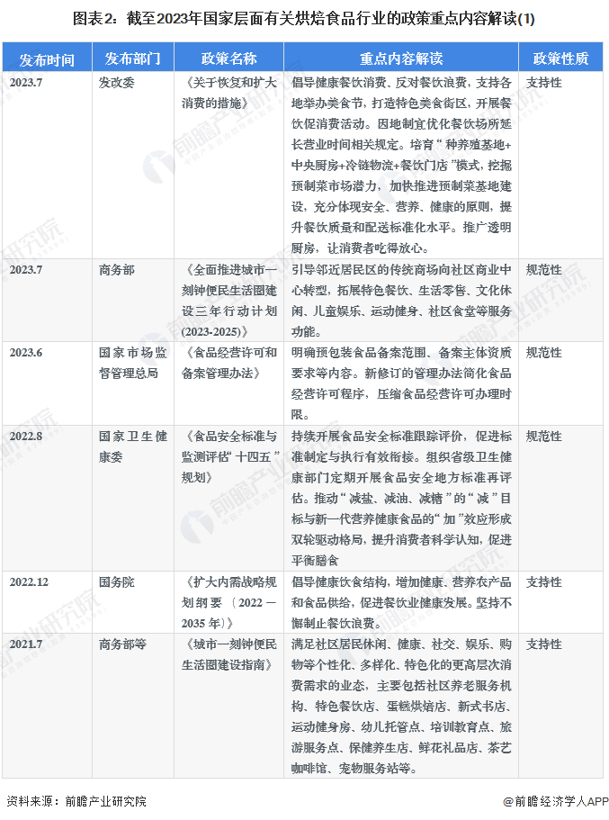
2、国家层面政策汇总及解读

——国家层面烘焙食品行业政策汇总

国家层面烘焙相关政策数量较多,大部分为规范性文件,重点规范行业生产经营。2021年商务部发布《城市一刻钟便民生活圈建设指南》,蛋糕烘焙店将作为便民生活圈的一部分进行布局,满足居民休闲娱乐需求。

截止2023年8月中国烘焙食品行业相关政策汇总解读如下:

——《城市一刻钟便民生活圈建设指南》政策解读

2021年7月,商务部等多部门联合公布《城市一刻钟便民生活圈建设指南》,提出提高居民生活便利性,建设集休闲、娱乐、购物等多功能的社区商圈,鼓励发展蛋糕烘焙店等生活品质提升类业态。

3、各省市层面的政策汇总及解读

——31省市烘焙食品行业政策汇总

“十四五”期间,众多省市也颁布政策推动烘焙食品相关行业发展,重点包括发展烘焙食品上游钨丝、金刚石行业,推动中游烘焙食品相关超硬材料基地和下游光伏产业建设。主要省市烘焙食品行业相关政策汇总如下:

——31省市烘焙食品行业发展目标解读

“十四五”期间,我国主要省份也提出了烘焙食品行业具体的发展目标,包括推动烘焙行业发展壮大、发展本省市特色产品、推动行业准入改革等。主要省市烘焙食品行业发展目标汇总如下:

更多本行业研究分析详见前瞻产业研究院《中国烘焙食品行业品牌竞争与消费需求投资预测分析报告》。

同时前瞻产业研究院还提供产业大数据、产业研究报告、产业规划、园区规划、产业招商、产业图谱、智慧招商系统、行业地位证明、IPO咨询/募投可研、IPO工作底稿咨询等解决方案。在招股说明书、公司年度报告等任何公开信息披露中引用本篇文章内容,需要获取前瞻产业研究院的正规授权。

更多深度行业分析尽在【前瞻经济学人APP】,还可以与500+经济学家/资深行业研究员交流互动。

加载中...