新浪财经

灾害民生保险:覆盖31个省,保障5.7亿人!

媒体滚动 2023.09.01 15:01

转自:中国应急管理

近日,受台风天气影响,华北、黄淮等地出现极端降雨,在多地接连引发洪涝和地质灾害,给经济发展和群众生产生活造成巨大损失与伤害。据福建省应急管理厅数据,仅在福建省,台风“杜苏芮”就造成了逾147亿元的直接经济损失。

面对灾情,作为社会“稳定器”的保险业发挥出了重要作用。据国家金融监督管理总局信息,截至8月8日10时,河北等16个受灾地区的保险机构收到保险报案20.79万件,估损金额71.31亿元。目前已赔付案件6.86万件,赔付金额4.32亿元。

除了人们熟悉的车险、财险等,自然灾害民生保险也崭露头角。记者了解到,近日,各地方在经历暴雨灾害后已启动灾害民生保险理赔程序。例如,北京市门头沟区预计理赔遇难人员11人,赔付金额110万元。重庆市万州区暴雨灾害目前已理赔19人,赔付金额190万元;正在理赔3人,待赔付金额30万元。各地房屋受损等理赔鉴定工作正在展开。记者在日前应急管理部组织召开的自然灾害民生保险政策研讨会上获悉,全国31个省(自治区、直辖市)均开办有灾害民生类保险,覆盖217个地市的1100个区县,保障人数约5.7亿。

当前,保险正在减灾救灾工作中发挥着重要作用,其风险转移、风险分担和损失补偿的功能,不仅能够转变传统单一的政府救灾救助模式,完善政府救助、保险保障、社会救济、自救互救“四位一体”的自然灾害救助机制,还能加快建社会力量和市场机制参与的自然灾害应急管理体系,提升灾害救助质量和水平,帮助受灾群众快速恢复生产生活。

高位推动灾害保险工作机制健全

一般意义上,灾害保险是指政府运用保险机制,通过制度性安排,将因发生台风、洪水、龙卷风、暴风、雷击、暴雨、暴雪、森林火灾等自然灾害及其引起的洪涝、泥石流、滑坡、崩塌等次生或衍生灾害可能造成的财产损失和人员伤亡的风险,通过保险形式进行风险分散和经济补偿,在一定程度上可减轻政府和财政负担,有效保障人民群众的生命财产安全。

作为转移、分散灾害风险的有效手段,灾害保险是世界上许多国家自然灾害风险管理体系的重要组成部分。我国是自然灾害最为严重的国家之一,一直以来,党中央、国务院对发挥保险等市场机制在防灾减灾救灾中的作用高度重视。

党的十八届三中全会明确提出“完善保险经济补偿机制,建立巨灾保险制度”,之后我国巨灾保险发展取得快速进展。2014年国务院印发《关于加快发展现代保险服务业的若干意见》,明确提出:将保险纳入灾害事故防范救助体系,围绕更好保障和改善民生,以制度建设为基础,以商业保险为平台,以多层次风险分担为保障,建立巨灾保险制度。研究建立巨灾保险基金、巨灾再保险等制度,逐步形成财政支持下的多层次巨灾风险分散机制。鼓励各地根据风险特点,探索对台风、地震、滑坡、泥石流、洪水、森林火灾等灾害的有效保障模式。制定巨灾保险法规。建立核保险巨灾责任准备金制度。建立巨灾风险管理数据库。2016年12月印发的《中共中央国务院关于推进防灾减灾救灾体制机制改革的意见》中明确提出,“强化保险等市场机制在风险防范、损失补偿、恢复重建等方面的积极作用,不断扩大保险覆盖面,完善应对灾害的金融支持体系。加快巨灾保险制度建设,逐步形成财政支持下的多层次巨灾风险分散机制”。2017年1月,国务院办公厅发布《国家综合防灾减灾规划(2016—2020年)》,提出要完善中央层面自然灾害管理体制机制,积极引入市场力量参与灾害治理,培育和提高市场主体参与灾害治理的能力,鼓励各地区探索巨灾风险的市场化分担模式,提升灾害治理水平。

2021年12月,国务院印发的《“十四五”国家应急体系规划》明确提出要强化保险等市场机制在风险防范、损失补偿、恢复重建等方面的积极作用,探索建立多渠道多层次的风险分担机制,大力发展巨灾保险。2022年6月,国家减灾委员会发布的《“十四五”国家综合防灾减灾规划》中提出,目前我国自然灾害保险在灾害风险评估和灾害防治中作用发挥有限,亟须开展系统的服务能力建设和引导,促进全社会不断提高灾害风险管理水平。

现阶段三种主要灾害保险模式

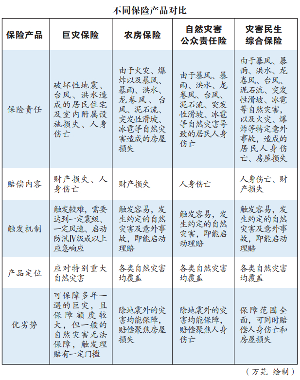
近年来,我国积极开展自然灾害保险的实践探索,并取得了一定成效。在具体实践中,具体保险品种包括巨灾保险、农房保险、农业保险、民生保险等在救灾救助和灾后恢复重建等方面发挥了有益作用,有效分散了灾害风险,提高了灾后受灾群众的救助水平,帮助受灾群众快速恢复生产生活。自应急管理部成立以来,高度重视灾害保险相关工作,要求加强对地方的指导,支持各地探索开展灾害保险相关工作。目前,全国范围内由应急管理部门参与或牵头开展的灾害类保险主要有三种模式。

巨灾保险

2008年,汶川地震和南方低温雨雪冰冻灾害两次巨灾给政府财政造成了不小的压力,而彼时国内保险机构赔付率却不足5%,相较于国外巨灾之后,保险赔款可承担30%以上的损失补偿,保险业发达的国家甚至可达50%以上的高比例,我国灾害保险覆盖率与巨灾保险制度的建设工作无疑仍存在巨大的进步空间,这一情况引起了政府对建立巨灾保险制度的高度重视。

从2014年起,巨灾保险在部分省市开展试点,例如云南大理、四川的住宅地震保险,宁波、深圳、厦门等地的民生保障性巨灾保险,广东、黑龙江等地的指数型巨灾保险,在机制上主要以政府出资、保险公司联合承保的方式运行,提高了当地居民和社会抵抗巨灾风险和损失的能力。

2016年5月,保监会、财政部联合印发《建立城乡居民住宅地震巨灾保险制度实施方案》,地震巨灾保险制度和产品在四川、云南等省份落地实施。机构改革前,巨灾保险相关任务由保监会、财政部、中国地震局牵头;机构改革后,相关工作职责调整为银保监会、财政部、应急管理部、中国地震局牵头。2020年发布的“十四五”规划中,明确提出“发展巨灾保险,提高防灾、减灾、抗灾、救灾能力”。目前,金融监管总局已指导地方性巨灾保险试点在全国15个省市落地,积极探索实施差异化的综合性巨灾保险试点,有效发挥了保险灾害损失补偿作用。保障范围也逐步向台风、洪水等灾害扩展,形成综合性的风险解决方案。据统计,2012年北京“7·21”特大暴雨,保险业累计赔付16.2亿元,占直接经济损失的13.9%;2013年“菲特”台风,保险业累计赔付超64亿元,占直接经济损失的10%以上;2021年河南强降雨,保险业预计赔付超124亿元,占直接经济损失的比例超过了11%。

尽管当前我国已有15个省市开展了试点,然而由于政策、资金、产品等原因,巨灾保险发展仍存在一些短板。例如,当前的巨灾保险以地震为主,针对台风、洪水、突发卫生事件等多灾因的保险保障还不够完善,不能完全满足社会需求;触发较难,一般的自然灾害无法保障,触发理赔有一定门槛,需要达到一定震级、一定风速、启动防汛Ⅳ级应急响应或以上;保障区域不够平衡,如地震巨灾保险主要集中在四川等个别地区,其他地震高风险地区投保面明显过低;保险覆盖还不全面,群众的风险意识和自主投保意识不明确,保险覆盖面远低于国际平均水平,巨灾保险在巨灾风险管理体系中的作用发挥还不充分等。

农房保险

我国是世界上自然灾害最为严重的国家之一,而农村地区基础设施较城市薄弱,抗灾抗损能力也更为脆弱。2006年,为转移台风侵袭带来的重大灾害损失,浙江、福建两省开始大规模试点农房保险。2012年12月,民政部会同财政部、保监会联合印发了《关于进一步探索推进农村住房保险工作的通知》,通过召开专题会议等指导各地推进政策性农房保险,帮助受灾群众开展倒损房屋重建和修缮。各省(自治区、直辖市)均开展了政策性农房保险或相关试点,有效减轻了受灾群众重建压力。

农房保险聚焦由于火灾、爆炸以及暴风、暴雨、洪水、龙卷风、台风、泥石流、突发性滑坡、冰雹等自然灾害造成的房屋损失,保险费用由财政承担或由财政补助、农户分担,赔付额度一般为1万元至3万元。近年来,随着全面打赢脱贫攻坚战和巩固完善脱贫攻坚成果的深入推进,农村住房抗灾能力得到较大提升,因灾倒损房屋数量大幅下降(2021年、2022年分别因灾倒塌房屋16.2万间、4.7万间,与近5年均值相比分别下降18.6%、63%)。

2021年9月12日,贵州省习水县普降大雨。山洪将该县二郎镇大桥村村民张德明家的房屋冲垮,家中财产全部损毁。灾情发生后,该县应急管理局立即对接保险公司进行保险勘查,兑现理赔金3.23万元,其中,政策性农房灾害保险房屋理赔1.5万元。事后,张德明感慨:“感谢党和政府,要是没有保险和政府帮助,我家的新房根本建不起来。”

相较于巨灾保险触发机制较为困难这一问题,农房保险虽然更容易被触发,却面临保障范围过窄、保险赔付率不高、农村地区群众投保意愿不强等问题。农村住房保险工作技术性强,涉及面广,如何进一步探索推进农村住房保险工作,在农户自主自愿的前提下,逐步扩大农村住房保险的覆盖面,不断提高农村住房风险保障水平,避免因灾返贫是当前亟待解决的问题。

自然灾害民生综合保险

我国灾害民生保险最早是于2006年在福建省龙岩市上杭县试点开办的自然灾害公众责任保险。自然灾害公众责任保险由应急管理、民政或财政等政府主管部门投保并作为被保险人,为承保范围内的居民(含户籍人口及流动人口)提供风险保障。保险责任主要为自然灾害造成居民人身伤亡时,保险公司负责赔偿相关救助金。2007年,自然灾害公众责任保险在龙岩全市铺开,随后逐步在福建全省、全国推开,成为备受群众欢迎和认可的“民生工程”,2008年被中国保险行业协会、中国保险学会、《中国保险报》评为“最佳责任保险产品”。

各地也探索发展了各种形式的自然灾害民生综合保险,具体名称有灾害民生综合险、公众责任保险、公共安全救助保险、“一元险”“两元险”等,主要保障因洪涝、台风、地震、滑坡等常见自然灾害和特定意外事故导致的人身伤亡、房屋损毁、基本财产损失、基本生活救助等,保费由财政出资,覆盖本行政区域内全部户籍人口和常住人口,针对自然灾害、特定意外事故、见义勇为等导致的人身伤亡、房屋损毁、基本财产损失、基本生活救助开展理赔的保险产品。

相较于巨灾,小灾更具有普遍性,对群众生产生活的影响更加频繁。相较于农房保险,自然灾害民生保险具有低保额、广覆盖,保障内容全面,责任清晰,启动快等优势,实现了多灾种、多层次的综合保障,有效弥补了原农房保险的短板不足,对其他不具备兜底保障功能的险种起到了补充和完善作用。同时,灾害民生保险属于巨灾保险范围之内、较低保障层次的保险形式,主要聚焦一般性、常规的自然灾害对受灾群众造成的影响,主要保障受灾群众基本生活保障,能够有效帮助受灾群众尽快恢复生产生活,最大限度避免因灾致贫返贫。

2022年5月27日凌晨,福建省武平县十方镇中和村发生山体滑坡,导致8人死亡。灾害发生后,中国人保第一时间启动了重大灾害应急预案,协同武平县应急管理局做好善后事宜,及时开展查勘理赔工作。5月29日14时,中国人保快速赔付了合计144万元的保险赔付金额。

和巨灾险、农房险相比,自然灾害民生保险更贴合基层实际,更具推广性。”中国人民大学公共管理学院研究员王宏伟说。

机构改革以来,灾害民生类综合保险覆盖范围进一步扩大。目前,全国31个省(区、市)均开办有灾害民生类保险,覆盖了217个地市的1100个区县,保障人数约5.7亿人。山东、福建、北京、湖北、重庆、天津、浙江、江西、湖南、广东10个省份的县区覆盖率达到50%以上,其中山东实现了全省覆盖。

“某地因灾倒塌几间房屋,既达不到各级启动救灾响应的条件,也达不到巨灾保险理赔条件,难以单独安排资金予以救助,算是局地小灾,但对受灾群众而言就是大事。”应急管理部救灾和物资保障司救灾处相关负责人谈到,“新时代救灾工作就是要着眼于受灾群众的实际需要,更加精准化精细化,这就体现出了灾害民生保险的优越性。”

此外,自然灾害民生保险还有一个很重要的功能就是风险预防。灾害民生类保险面向广大群众投保,承保机构借助经营网点和宣传培训优势,开展多种形式的灾害预防宣传教育活动,提升公众防灾知识普及和自救互救技能,不断增强居民防灾减灾意识。同时,承保机构为降低灾害风险,加大资金技术投入,运用物联网、智能AI等科技手段,全面支撑针对各类自然灾害的风险评估、风险分级、隐患排查、风险预警、安全教育培训等工作,推动公共安全治理模式向事前预防转型。

当前,一些预算充足的地市已经全部涵盖三种保险,有些地市预算不充足,只安排一种到两种。自然灾害民生保险的地域覆盖仍不均衡。部分地区的投保强度与灾害风险程度不匹配。