新浪财经

重磅!2023年中国及31省市代糖行业政策汇总及解读(全)控糖政策鼓励健康代糖发展

前瞻网

关注

转自:前瞻产业研究院

行业代表性上市公司:三元生物(301206)、保龄宝(002286)、华康股份(605077)、百龙创园(605016)、晨光生物(300138)、金禾实业(002597)、莱茵生物(002166)等

本文核心数据:中国代糖国家政策汇总;中国代糖各省市政策汇总;各省市代糖发展目标

1、政策历程图

从“十二五”规划到“十四五”规划,国家政策均支持符合健康需求的代糖产品发展。政策重点鼓励多元醇、功能糖等产品研发和生产。中国代糖政策演变如下:

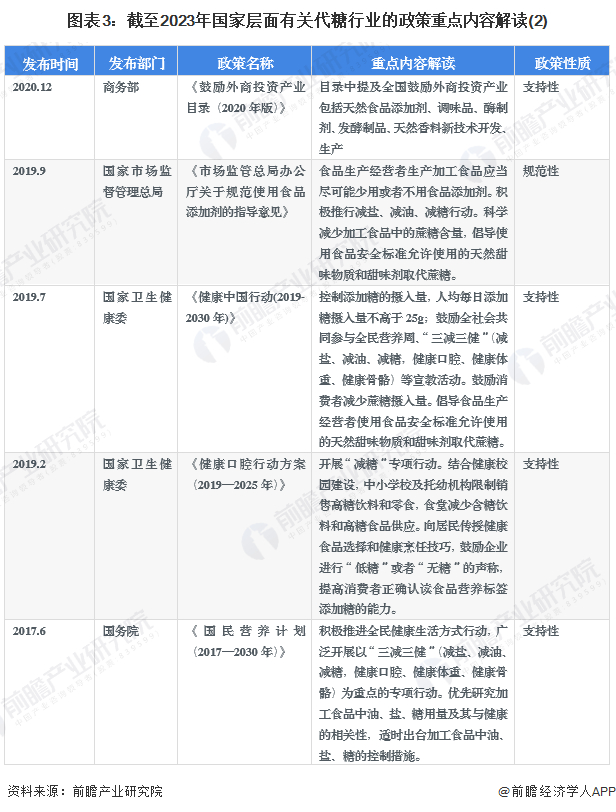
2、国家层面政策汇总及解读

——国家层面代糖行业政策汇总

近年来,为提升国民健康水平,国家颁布多项政策提出“减糖”行动,倡导使用符合规定的天然代糖产品。同时,代糖作为一种食品添加剂受到越来越多国家政策法规的约束,产品生产、添加等环节逐渐规范化。

截至2023年7月中国代糖行业相关政策汇总解读如下:

——《健康中国行动(2019-2030年)》解读

健康中国战略是国家的重大部署,通过健康知识普及、提倡良好生活习惯、做好慢性病干预等方面,提升居民健康水平。《健康中国行动(2019-2030年)》明确提出,减少居民糖摄入,提倡减糖饮食,鼓励政策主要内容如下:

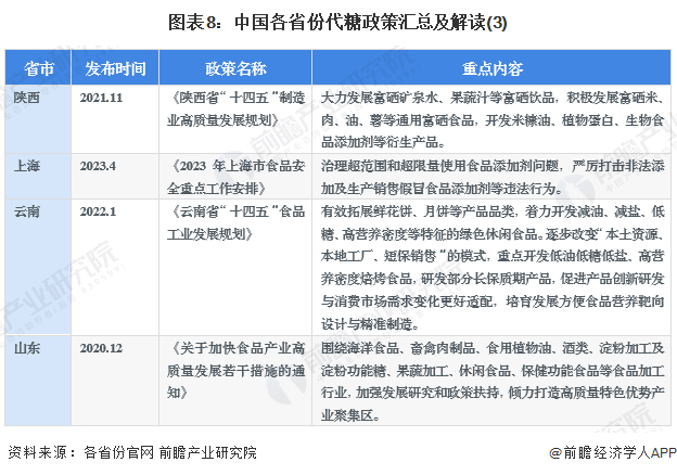
3、各省市层面的政策汇总及解读

——31省市代糖行业政策汇总

“十四五”期间,各省市积极深化减糖行动,鼓励研发天然甜味剂和健康代糖,同时推动下游无糖/低糖类食品饮料等行业发展。主要省市代糖行业相关政策汇总如下:

——《广西糖业发展“十四五”规划》解读

2022年1月,广西省发布《广西糖业发展“十四五”规划》,提出引导食糖向功能糖、营养糖等特色糖方向转化,鼓励蔗渣生产木糖醇、木聚糖、阿拉伯糖等产品。政策主要内容如下:

——31省市代糖行业发展目标解读

“十四五”期间,我国主要省份也提出了代糖行业相关发展目标,包括发展研发天然甜味剂和健康代糖;安徽等省份则鼓励研发无糖、低糖食品,北京等省市推动深化减糖行动,这些发展目标都将间接推动代糖行业的发展。主要省市代糖行业发展目标汇总如下:

更多本行业研究分析详见前瞻产业研究院《中国人工甜味剂(代糖)行业市场前瞻与投资战略规划分析报告》。

同时前瞻产业研究院还提供产业大数据、产业研究报告、产业规划、园区规划、产业招商、产业图谱、智慧招商系统、行业地位证明、IPO咨询/募投可研、IPO工作底稿咨询等解决方案。在招股说明书、公司年度报告等任何公开信息披露中引用本篇文章内容,需要获取前瞻产业研究院的正规授权。

更多深度行业分析尽在【前瞻经济学人APP】,还可以与500+经济学家/资深行业研究员交流互动。

加载中...