新浪财经

【最全】2023年电生理器械行业上市公司全方位对比(附业务布局汇总、业绩对比、业务规划等)

前瞻网

关注

转自:前瞻产业研究院

行业主要上市公司:微电生理(688351);乐普医疗(300003);惠泰医疗(688617);康沣生物-B(06922)等

本文核心数据:营业收入;业务占比;专利信息;员工构成等

1、电生理器械产业上市公司汇总

电生理器械(心脏电生理介入器械)是指应用于电生理手术中,发挥着诊断心律失常、治疗快速性心律失常(尤其是房颤)作用的医疗器械。目前,我国电生理器械产业的上市公司数量较少,涉及电生理诊断与治疗器械的企业包括祥生医疗开立医疗、微电生理、乐普医疗、惠泰医疗、康沣生物。

2、电生理器械行业上市公司基本信息对比

从电生理器械行业的上市企业已有公开信息分析,注册资本最多的是乐普医疗,而成立时间最早的是祥生医疗,招投标信息最多的则是开立医疗。

从电生理器械行业的上市企业研发投入来看,2021-2022年研发投入最多的是乐普医疗,研发投入占比最高的是微电生理。

从电生理器械行业的上市企业专利信息和人员结构分析,专利信息相对较多的企业是开立医疗,其中发明公布专利406条;员工总数最多的则是乐普医疗,截至2022年底员工总数为10652人;技术人员相对较多的同样是乐普医疗,技术人员占比最大的则是康沣生物。

3、电生理器械行业上市公司业务布局对比

电生理器械行业上市公司中,乐普医疗的相关业务部门营收最高;微电生理的电生理器械业务占比最高;诊断设备制造商祥生医疗80%左右的业务来自境外,是其中全球化程度最高的企业。

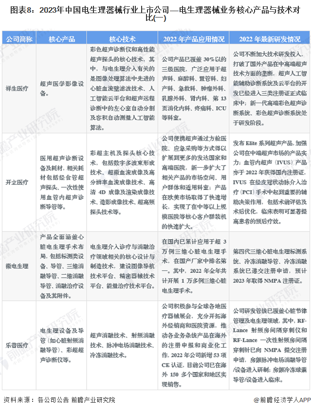
4、电生理器械行业上市公司电生理器械业务核心产品与技术对比

目前,我国电生理器械行业的龙头上市公司是微电生理,企业在国内已累计应用于超3万例三维心脏电生理手术,手术数量排名第三,在国产厂家中排名第一。

5、电生理器械行业上市公司电生理器械业务规划对比

2023年,中国电生理器械行业上市公司总体发展战略规划围绕丰富产品矩阵和提高市场占有率展开;研发创新战略规划围绕各公司重点产品、重点技术及未来业务发展方向展开,具体如下表所示:

更多本行业研究分析详见前瞻产业研究院《全球及中国电生理器械行业发展前景与投资战略规划分析报告》。

同时前瞻产业研究院还提供产业大数据、产业研究报告、产业规划、园区规划、产业招商、产业图谱、智慧招商系统、行业地位证明、IPO咨询/募投可研、IPO工作底稿咨询等解决方案。在招股说明书、公司年度报告等任何公开信息披露中引用本篇文章内容,需要获取前瞻产业研究院的正规授权。

更多深度行业分析尽在【前瞻经济学人APP】,还可以与500+经济学家/资深行业研究员交流互动。

加载中...