新浪财经

【最全】2023年潮玩产业上市公司全方位对比(附业务布局汇总、业绩对比、业务规划等)

前瞻网

关注

转自:前瞻产业研究院

行业主要上市公司:泡泡玛特(09992);华立科技(301011);星辉娱乐(300043)等

本文核心数据:行业上市公司营业收入;相关业务占比;相关业务收入

1、潮玩产业上市公司汇总

近年来,我国潮玩行业快速发展。目前,我国潮玩产业的上市公司数量仍相对较少。其中,主营业务包括潮玩的上市公司包括:泡泡玛特、华立科技、星辉娱乐等。

2、潮玩行业上市公司基本信息对比

从潮玩行业的上市企业布局和已有公开信息分析,注册资本最多的是奥飞娱乐,其次是星辉娱乐;成立时间最早的是高乐股份,其次是实丰文化

从潮玩行业的上市企业已有的公开信息分析,员工总数最多的企业是奥飞娱乐,员工总数为3068人;技术人员相对最多的也是星辉娱乐,技术人员总数为873人。

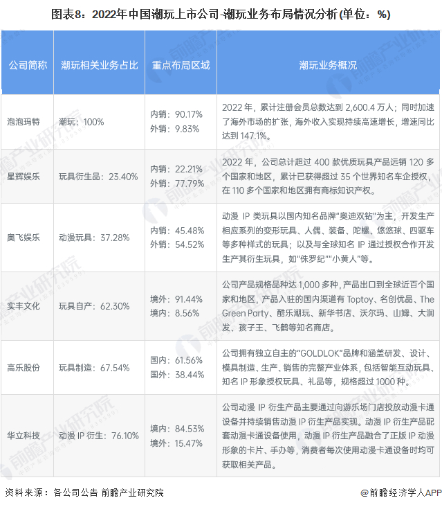
3、潮玩行业上市公司业务布局对比

潮玩行业的上市公司中,不同公司业务区域布局存在较大差异,其中泡泡玛特境内业务占比最大,同时泡泡玛特的潮玩相关业务占比也最高。

4、潮玩行业上市公司潮玩相关业务业绩对比

从上市公司潮玩相关营收来看,2022年,泡泡玛特的潮玩相关业务营收超46亿元;从上市企业相关业务毛利率情况来看,泡泡玛特、星辉娱乐业务的毛利率相对较高。

5、潮玩行业上市公司潮玩业务规划对比

更多本行业研究分析详见前瞻产业研究院《中国潮流玩具(潮玩)行业市场前瞻与投资战略规划分析报告》。

同时前瞻产业研究院还提供产业大数据、产业研究报告、产业规划、园区规划、产业招商、产业图谱、智慧招商系统、行业地位证明、IPO咨询/募投可研、IPO工作底稿咨询等解决方案。在招股说明书、公司年度报告等任何公开信息披露中引用本篇文章内容,需要获取前瞻产业研究院的正规授权。

更多深度行业分析尽在【前瞻经济学人APP】,还可以与500+经济学家/资深行业研究员交流互动。

加载中...