新浪财经

一键收藏!二外2023级新生报到指南

北京日报

关注

Hi!又到了一年一度的开学季

2023级的萌新BISUer们

是否准备好来到美丽的二外

开启全新的学习生活了呢?

这有一份本科生和研究生入学报到指南

别忘了来领取哦!

根据学校实际情况,学生本人和家长可以入校,家长车辆无法入校,请尽量乘坐公共交通工具。学生需凭录取通知书和身份证入校,家长在“二外长安”公众号按学院预约入校。学校会做好校内志愿服务工作,协助新生顺利完成入学报到流程。如有调整,请以最新通知为准。

入学前和在校期问有任何学习、生活问题请拔打各学院学工办电话进行咨询或者拨打学校接诉即办电话:65778001

来校交通路线

地铁:地铁八通线到“传媒大学”站出B口,向东步行700米即到达学校南门。

地铁6号线到“褡裢坡”站出D口,向南步行1公里到达学校北门。

公交车:乘坐397路、475路、506路、666路公交车到茶家坟站下车,过天桥向西步行400米即到达学校南门。 

新生入学安排

时间:8月16日-21日

二外迎新网 http://yx.bisu.edu.cn填写个人信息

8月24日

 新生报到及京外生源户口迁移

时间:8:00—17:00

地点:求是楼前

京外生源户口迁移:总报到处报到后,自愿将户口迁入学校集体户的京外生源,将户口迁移证(提前在迁移证右上角用铅笔标清学院,学号,联系方式)交总报到处旁安稳处户籍科工作台。

学校8:00-12:00提供往返梆子井公寓摆渡车,乘车地点:明德楼北门。

 国际学生报到

时间:8:00—17:00

流程:

首次入校

首次入校学生请持有效护照和录取通知书(新生)/或在读证明(老生)入校。

入校当天

入校当天请确认个人身体健康状态良好(能参与正常学习)。

入校报到

入校后请先到各自学院报到(了解学院办公地点、联系人信息及课程相关信息并加入“2023-2024学年”国际学生微信群)。

办理住宿

(已申请校内住宿的学生)请到2号学生宿舍前台办理住宿(选择校外住宿学生请在入住24小时内在当地社区派出所办理临时住宿登记)。

学生卡办理

请到校园卡办理中心(人文楼324办公室)办理学生卡(学生卡充值请到校园3号食堂1层的“校园卡充值”窗口办理)。

特殊情况

无法在报到日到校注册的学生,请务必联系学院老师告知个人特殊情况,并请在校历开学前两周的工作日(工作时间)内完成本学期的报到或休学申请手续。

Registration Process: For first-time students on campus, please present a valid passport toghter with your admission letter (for new students)/or proof of enrollment (for old students) to enter the university campus. On the day of enrollment, please confirm that your personal health is in good condition (able to participate in normal learning). Please first report to your respective (major) school for enrollment of this term (learn about your school's office location, tutor contact information, and course related information, and join the "2023-2024 Academic Year International Student WeChat Group”); (Students who have applied for campus accommodation) Please go to the front desk of Student Dormitory No. 2 to apply for campus accommodation (for students who choose to stay off-campus, please register at the local community police station within 24 hours of move-in for temporary residence registraion); Please go to the Campus Card Center (at Office 324, Renwen Building ) to apply for a student card (for student card recharge, please go to the "Campus Card Recharge" window on the first floor of Canteen No.3 on campus). For study-visa and student insurance related inquiries, please go to the Office 111, Mingde Building, BISU. Students who are unable to register at your school on the registration date must contact your school teachers (tutors) to inform them of your special circumstances, and complete your registration or suspension application procedures for this semester within the first two weeks of the University Acadameic Calendar (working days at working hours).

中国传媒大学(英语)互联网电视培生报到

时间:8:00-10:00

地点:求是楼前广场英语学院报到处报到

 新生家长会

详见迎新网

http://yx.bisu.edu.cn/ListLJw34Jmu~aagaadac.html

8月25日

 开学典礼

时间:7:30—8:30

地点:学校操场

8月26日

 中央财经大学金融学、财务管理双培生报到

时间:8:00-10:00

地点:经济学院双培生在知行楼100报到;

商学院双培生在知行楼203报到

本科新生体检安排表(8月26日)

8月27日

研究生新生和2018级贯培生体检安排表

8月26日、27日体检注意事项

(1)如不能参加体检,请自行到二甲以上医院体检(体检项目见下表)。

(2)正常饮食,不用空腹。

(3)按分配时间体检,避免人员聚集。

(4)各学院8月25日下午到校医院二楼保健科领取新生体检表发放给学生。体检费135元,在校医院缴费(微信、支付宝及现金均可支付)。

(5)国际学生体检:自行预约。地点:和平里北街20号(010-64274239) 

  预约到“北京国际旅行卫生中心”进行入境体检。体检地址: 北京市海淀区德政路10号, 咨询电话: 010-82403675

网上预约体检链接Link:http://yuyue.beijingithc.org.cn/ (体检费学生自理,需要学生先办理中国手机号)

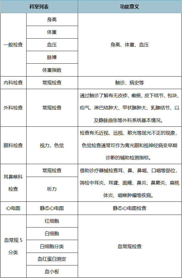
北京第二外国语学院新生体检明细表

8月28日-9月10日

2023级本科生军训。

9月2日

北京外国语大学国际政治(中华文化与小语种)双培生报到

时间:9:00-10:00 

地点:政党外交学院双培生在竞先楼b101报到

新生入学安全提示

亲爱的同学,你知道吗?新生入学是盗窃、诈骗等案件的高发期。请仔细阅读以下内容,这将对你平安、快乐地融人校园学习生活大有帮助!

一、保护个人财产安全

大额现金请及时存入银行,随用随取。使用 ATM 柜员机取款时,应留意身边是否有人在窥视,取款小票和银行卡应随手拿走。现金、银行卡、身份证应随身携带或分开放置,不用自己的生日、学号、电话号码作提款密码,更不能将密码告诉他人。不要相信任何人以所谓的“师兄”、“师姐”、“老师”等各种名义到宿舍上门推销的各种所谓必须购买的物品,避免上当受骗。

二、防范网络电信诈骗

严守个人信息,更不要将家庭信息告诉他人,不经信来历不明的微信、短信和电话,更不要轻信他人电话诱导随意到 ATM 柜台上操作转账,谨防电信诈骗。遇到对方提出转账、汇款的要求时,不管对方是谁,处于何种情况,都要打通电话核实是否本人,打不通电话决不汇款转账。

以下“八个凡是”均属于诈骗,坚决不要相信:

(1)凡是自称公检法要求汇款的;

(2)凡是叫你汇款到安全账户的;

(3)凡是通知中奖、领奖要你先交钱的;

(4)凡是通知家属出事要先汇款的;

(5)凡是在电话中索要银行卡信息及验证码的;

(6)凡是让你开通网银接受检查的;

(7)凡是自称领导要求汇款的;

(8)凡是陌生网站要登记银行卡信息的。

三、注意宿舍安全隐患

宿舍无人时,要将宿舍门锁好。手机、笔记本电脑等便携电子产品应妥善保管,不要随意放在桌上、床上等显眼的位置,柜子、抽屉要及时上锁。晚上睡觉之前将窗、阳台门、寝室门等锁好,发现门窗及门锁损坏,要及时向宿舍管理员报修。

宿舍床位请勿使用床围,宿舍内禁止吸烟,禁止使用明火,禁止使用违章电器,禁止电动自行车、平衡车进入宿舍停放充电。

不要私拉乱按电线,不存放易燃易爆物品。购买电源插板时要购买有3C 认证的合格产品。使用电脑或手机充电时,在人员长时间离开情況下,须将其从电源上拔掉,以避免过热引发火灾。晾衣时及时清理积水,防止摔伤,杜绝因此造成的电路短路进而引发的火灾。

四、严格遵守交通法规

注意交通和出行安全。校内住宿的学生不予办理机动车出入证。原则上学生驾驶非机动车辆禁止入校,不予办理非机动车出入证。外出时,不要乘坐非法运营车辆(如摩的、黑出租车等),以保证出行安全。

牢记以下报警电话,以备紧急情况下快速报警。

安全稳定工作处

平安校园管理服务中心:

010-65778011

学校接诉即办电话:

65778001

三间房派出所:

010-65420101、 010-65420110。

大学生活即将开启

愿各位同学们在北二外

探索星辰大海

拥抱无限可能

北京第二外国语学院

翔宇东方新闻社出品

来源 | 党委学生工作部

加载中...