新浪财经

重磅!2023年中国及31省市边缘计算行业政策汇总及解读(全)产业向高端化和差异化发展

前瞻网

关注

转自:前瞻产业研究院

行业主要上市公司:中国移动(600941.SH)、中国联通(600050.SH)、中国电信(601728.SH)、阿里巴巴(09988.HK)、腾讯控股(00700.HK)、百度集团(09888.HK)、联想集团(00992.HK)、网宿科技(300017.SZ)、金山云(03896.HK)等

本文核心数据:中国边缘计算行业政策;各省市边缘计算行业政策;政策解读

1、政策历程图

“十二五”时期,新一代信息技术仍未发展成熟,主要集中在物联网、云计算、数字虚拟等领域的发展;2017年,《“十三五”国家战略性新兴产业发展规划》提出构建万物互联、融合创新、智能协同、安全可控的新一代信息技术产业体系,万物互联的需求推动边缘计算技术及产品的发展。“十四五”时期,各部门推出大量支持边缘计算技术、行业应用相关政策,边缘计算产业迎来前所未有的发展机遇。

2、国家层面政策汇总及解读

——国家层面边缘计算行业政策汇总

“十四五”时期,国务院、工信部等国家主管部门提出各项政策支持边缘计算技术发展,鼓励边缘计算在新能源汽车、医疗、工业互联网等领域的应用。截至2023年6月国家层面边缘计算行业政策汇总如下:

——国家层面边缘计算行业规划汇总

边缘计算发展规划主要集中在技术研发、云边融合、基础设施建设及边缘计算行业应用等领域,在数字化转型驱动下,边缘计算产业迎来新的发展机遇。截至2023年6月国家层面边缘计算行业规划汇总如下表所示:

——“东数西算”下边缘计算发展机遇

2021年5月,《全国一体化大数据中心协同 创新体系算力枢纽实施方案》提出在京津冀、长三角、粤港澳大湾区、成渝,以及贵州、内蒙古、甘肃、宁夏等地布局建设全国一体化算力网络国家枢纽节点,发展数据中心集群,引导数据中心集约化、规模化、绿色化发展。国家枢纽节点之间进一步打通网络传输通道,加快实施“东数西算”工程,提升跨区域算力调度水平。

2022年2月,国家发改委等部门同意在京津冀、长三角、粤港澳大湾区、成渝、内蒙古、贵州、甘肃、宁夏8地启动建设国家算力枢纽,并设立10个国家数据中心集群,“东数西算”工程正式启动,构建全国一体化大数据中心协同创新体系。

目前,我国边缘算力还处于起步阶段,但在工信部公布的“2021 -2022年国家新型数据中心典型案例名单”中,已有 17个边缘数据中心入选。随着“东数西算”工程的推进,以及多元算力适配与调度、算网融合等关键技术的突破,全国算力网络一体化格局将加速形成,我国边缘算力将迎来持续发展机遇。

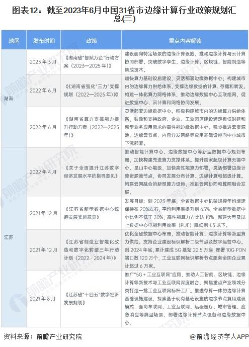
3、31省市层面的政策汇总及解读

——31省市边缘计算行业政策汇总

基于国家边缘计算相关政策和规划,各省市在工业互联网、数字经济发展等相关政策和规划中纷纷提出支持和鼓励边缘计算发展,中国各省市边缘计算相关政策和规划汇总如下表所示:

——31省市边缘计算行业发展目标解读

从地方层面政策去看,“十四五”期间,各省市边缘计算发展规划集中在完善算力基础设施,支持边缘数据中心建设,部署边缘计算节点,加速边缘计算5G+交通、5G+智慧医疗、5G+水利等行业应用落地。

更多本行业研究分析详见前瞻产业研究院《中国边缘计算行业市场前瞻与投资战略规划分析报告》。

同时前瞻产业研究院还提供产业大数据、产业研究报告、产业规划、园区规划、产业招商、产业图谱、智慧招商系统、行业地位证明、IPO咨询/募投可研、IPO工作底稿咨询等解决方案。在招股说明书、公司年度报告等任何公开信息披露中引用本篇文章内容,需要获取前瞻产业研究院的正规授权。

更多深度行业分析尽在【前瞻经济学人APP】,还可以与500+经济学家/资深行业研究员交流互动。

加载中...