新浪财经

2023年全球锰业发展现状与竞争格局分析 市场规模有所回升【组图】

前瞻网

关注

转自:前瞻产业研究院

锰业主要上市公司:南方锰业(01091.HK);中钢天源(002057.SZ);湘潭电化(002125.SZ);红星发展(600367.SH);鄂尔多斯(600295.SH)等

本文核心数据:全球锰矿资源储量分布;全球金属锰产量;全球锰业市场规模;全球锰业代表性生产商锰矿产量

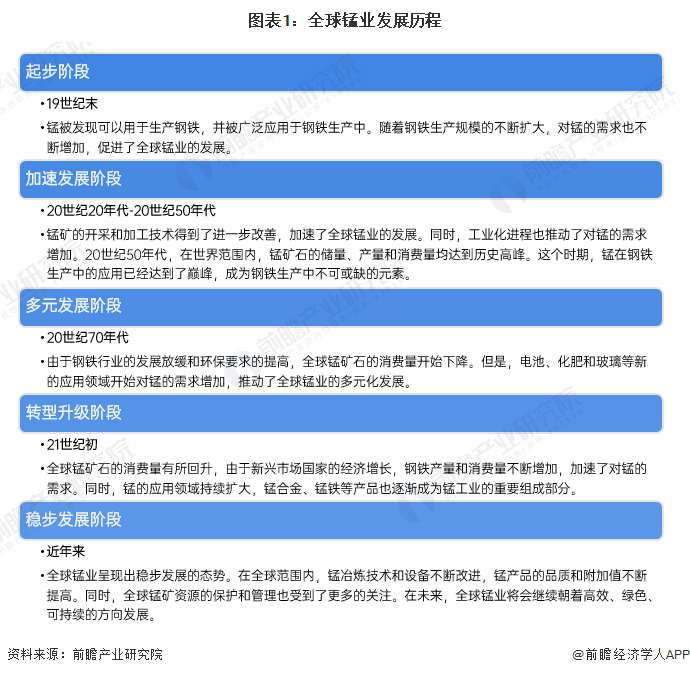
全球锰业发展历程:锰系产品品质不断提升

全球锰业发展历程可以追溯到19世纪末,锰被发现可以用于生产钢铁,促进了全球锰业的发展。随着全球工业化进程的加快,锰已成为钢铁生产中不可或缺的元素。同时,锰的应用领域拓展至电池、化肥等领域,全球锰业多元化发展。至今,全球锰业冶炼技术和设备不断改进,锰产品的品质和附加值不断提高。以下是全球锰业发展的主要历程:

全球锰业发展现状

1、锰矿资源分布:南非储量最高

据美国地质勘探局(USGS)统计,截至2022年底,全球已探明的具有商业价值且可供开发的锰矿储量约为17亿吨,较2021年增加2亿吨,主要为中国锰矿储量提升。

全球锰矿资源丰富,但各地区资源分布不均,南非锰矿储量最高,达6.4亿吨,约占全球总量的37.65%。此外,全球锰矿石品位差异也较大,富锰矿集中在南非、加蓬、巴西、印度和澳大利亚,品位一般在35%-50%;中国、乌克兰、加纳等国以低品位锰矿为主,品位大多低于30%。

2、金属锰产量:2022年约2000万吨

据USGS数据,2011-2022年,全球金属锰产量呈现出波动增长态势,2022年全球金属锰产量约为2000万吨,较2021年减少10万吨,小幅下降0.5%。

3、市场规模:2022年全球锰业逐渐回温

据统计,2015年,全球锰业市场规模为194.57亿美元;2015-2018年内,市场规模逐年上升,到2018年已增至289.54亿美元。然而,2019年之后,因受疫情影响,全球锰业市场规模连续三年下降,2021年已降至218.67亿美元。Mordor Intelligence表示,随着全球经济逐渐复苏,全球锰业将逐渐回温,增速大于10%,初步测算,到2022年,全球锰业市场规模将回升至242.33亿美元。

全球锰业竞争格局:Eramet·Comilog的锰矿产量最高

目前,97%以上的锰矿资源集中在南非、中国、澳大利亚、巴西、乌克兰、加蓬和加纳,全球锰矿生产商也主要集中在南非、澳大利亚、加蓬和巴西,包括South32、埃赫曼·康密劳(Eramet·Comilog)、英美资源集团(Anglo American)、朱比特(Jupiter)、淡水河谷(Vale)等企业。

2022年,Eramet·Comilog的锰矿产量达750万吨,排名第一;South32紧随其后,锰矿产量为561.2万吨;Anglo American和Jupiter的锰矿产量分别为374.0万吨和339.4万吨。

注:Jupiter年结日为2月28日,其2022年锰矿产量为2021年12月1日至2022年11月31日的累计数据。

更多本行业研究分析详见前瞻产业研究院《中国锰业市场前瞻与投资战略规划分析报告》。

同时前瞻产业研究院还提供产业大数据、产业研究报告、产业规划、园区规划、产业招商、产业图谱、智慧招商系统、行业地位证明、IPO咨询/募投可研、IPO工作底稿咨询等解决方案。在招股说明书、公司年度报告等任何公开信息披露中引用本篇文章内容,需要获取前瞻产业研究院的正规授权。

更多深度行业分析尽在【前瞻经济学人APP】,还可以与500+经济学家/资深行业研究员交流互动。

加载中...