新浪财经

对二甲苯(PX)期货合约规则要点提示

市场资讯 2023.08.17 08:32

华融融达期货

PX期货即将在郑州商品交易所上市,PX作为国际化的明星期货品种PTA的上游原料,它的上市必将引起市场和行业的广泛关注。为了让大家更好的了解掌握PX的相关知识,在之前的文章中,对PX产业链、全球供需、主要价格影响因素等内容进行了介绍,欢迎查阅往期文章。今天我们来学习PX期货的相关规则要点。

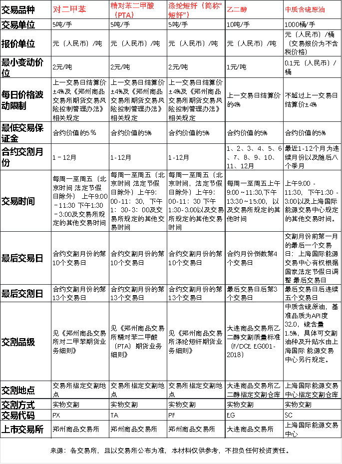
px合约规则要点提示:

交易单位(5吨/手),PX、PTA以及短纤,这三个上下游产业链品种保持一致,方便相关企业机构套保套利。同样出于这样的目的,最小变动单位也是保持一致2元/吨。除此之外,报价单位、合约交割月份、交易时间、最后交易日、最后交割日、交割方式均保持一致。

交割规则上有些明显的差异

1)对二甲苯(PX)交割方式可适用于期货转现货、仓库标准仓单交割和厂库标准仓单交割;PTA作为国际化品种,可以实行完税交割和保税交割;短纤期货没有仓库交割。

2)对二甲苯(PX)、PTA以及涤纶短纤的标准仓单为通用标准仓单。通用标准仓单是指标准仓单持有人按照交易所的规定和程序可以到仓单载明品种所在的交易所任一仓库或厂库选择提货的财产凭证。非通用标准仓单是指仓单持有人按照交易所的规定和程序只能到仓单载明的仓库或厂库提取所对应货物的财产凭证。

3)仓单注销月的差异较为明显,PTA仓单一年注销一次,短纤一年注销3次,PX一年注销6次。

4)品牌交割上,短纤和PTA均是品牌交割。

5)客户资质方面,PX作为危化品,不具备对二甲苯生产、储存、使用、经营或者运输资质的客户,不得参与对二甲苯期货交割。

重要提示:有关合约和规则均有交易所设置,若文中有不妥甚至错误之处,以所公布为准,本报告所提供的信息仅供参考,不作为投资决策的依据,客户应自主做出期货交易决策,独立承担期货交易后果。

韩冰冰

华融融达期货能化研究员

投资咨询证号

Z0016290

从业资格证号

F3083959

加载中...