新浪财经

中融信托紧急声明!已举报!

市场资讯

关注
听新闻

中融信托:有不法分子冒用公司名义实施诈骗

中融信托官网14日发布通知称,近期,发现有不法分子伪造公司公章、公函等文件,冒用公司名义,以公司无法继续经营发送清退公告、建立专项退还小组为客户进行退返等形式,诱骗客户访问非法网站、加入QQ群等实施诈骗。上述行为与公司无关,且涉嫌伪造印章罪、诈骗罪等刑事犯罪,公司已向国家反诈中心进行举报。

中融信托称,为维护广大投资者及我司的合法权益,特严正声明如下:

一、访问非法网站、加入QQ群等存在被诈骗的风险,提请投资者密切关注我司官方信息披露途径(官网www.zritc.com、官方app“中融财富”),涉及我司信息以官方披露信息为准。

二、我司对非本公司从事的商业活动不承担任何法律责任,建议因访问非法网站、加入QQ群等受到损失的投资者尽快向有权机关报案,以维护自身的合法权益。

三、提醒广大投资者提高警惕,不要轻信,以免造成财产损失。如发现类似情形,可将相关信息反馈至我司邮箱zritc@zritc.com或致电我司客服热线95037进行核实。

四、上述行为已严重侵害我司及投资者的合法权益,请不法分子立即停止违法行为,我司将保留追究相关人员法律责任的权利。

两家A股公司官宣“踩雷”

8月11日晚间,金博股份南都物业双双公告:中融信托旗下产品逾期。

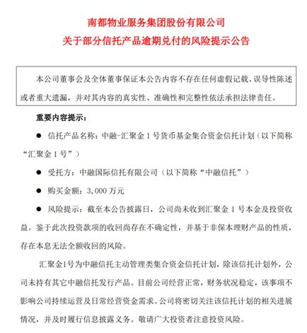
南都物业在公告中表示,公司购买了3000万元的中融-汇聚金1号货币基金集合资金信托计划,但截至公告披露日,公司尚未收到本金及投资收益。鉴于此次投资款项的收回尚存在不确定性,并基于非保本理财产品的性质,存在本息无法全额收回的风险。

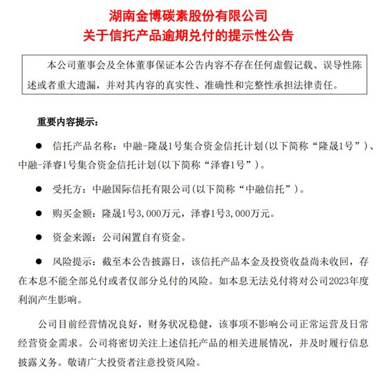
相比南都物业,金博股份购买的金额也更大一些。金博股份在公告中表示,公司共购买了中融信托6000万元的产品,每只各3000万元。截至公告披露日,该信托产品本金及投资收益尚未收回,存在本息不能全部兑付或者仅部分兑付的风险。如本息无法兑付将对公司2023年度利润产生影响。

五矿、光大紧急辟谣

天眼查显示,中融信托背后主要有四大股东,分别是经纬纺织机械股份有限公司、中植企业集团有限公司、哈尔滨投资集团有限责任公司和沈阳安泰达商贸有限公司,其中前两大股东持股比例分别为37.47%和32.99%。

而在中融信托逾期兑付的消息之外,光大信托和五矿信托也出现逾期兑付的传言。对此,两家公司也是毫不含糊,双双紧急辟谣。

光大信托公告中表示,就近日网络流传的关于光大信托产品兑付的不实言论,我司作出严正申明:公司管理的信托产品运营正常,均按照信托合同约定进行管理和信托利益分配,对于不实言论和传言公司将依法保留追究法律责任的权利!

五矿信托亦发出声明表示,近日,公司监测到“五矿信托产品停兑”的相关不实言论,公司对此高度重视,已就不实言论采取法律手段,追究造谣者法律责任,以维护公司合法权益。五矿信托称,公司一直秉承投资人利益最大化原则,严格落实监管要求,合规开展经营活动,为客户提供优质产品,从未发行资金池类产品,各项工作正常有序推进,经营保持稳健。

(来源:证券时报)

 

加载中...