新浪财经

政治局会议对铁矿影响及未来铁矿石价格趋势展望

市场资讯 2023.08.10 08:08

五矿期货微服务

黑色分析师

赵 钰

从业资格号:F3084536

交易咨询号:Z0016349

报告要点

POINTS

下半年铁矿库存重新累积,预计现货价格区间85-115美元/吨,期货价格在670-900元/吨之间宽幅波动。下游产业可在价格区间上限附近减少库存,在价格下限附近增加库存。明年上半年铁矿供需格局略有改善,因此在今年铁矿价格大幅下跌后,可在年底附近增加铁矿存货,布局明年年初价格牛市。

01

7.24政治局会议传递信号

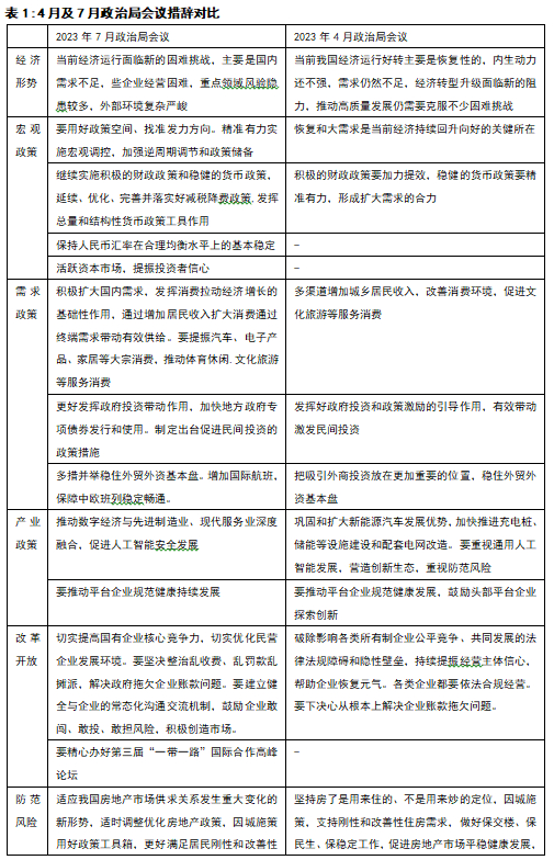
中共中央政治局7月24日召开会议,分析研究当前经济形势,部署下半年经济工作。对于当前经济现状,会议指出,当前经济运行面临新的困难挑战,主要是国内需求不足,一些企业经营困难,重点领域风险隐患较多,外部环境复杂严峻。疫情防控平稳转段后,经济恢复是一个波浪式发展、曲折式前进的过程。我国经济具有巨大的发展韧性和潜力,长期向好的基本面没有改变。从政府角度看经济,可以看出对当前社会总需求不足问题有着清晰认识,正视经济恢复过程存在曲折和挑战,稳中求进的态度和决心没有改变。

在具体政策方面,基本围绕对当前经济所处阶段、存在问题精准施策。宏观政策方面,本次会议增加对汇率和资本市场的表述:“要保持人民币汇率在合理均衡水平上的基本稳定。要活跃资本市场,提振投资者信心。”今年二季度以来,人民币双向波动弹性加大,二季度末美元强势,人民币较快贬值,对以人民币计价的大连商品交易所铁矿期货有一定支撑作用,抬高了价格中枢。从政策态度角度,人民币汇率有望保持稳定,若下半年汇率不再急速贬值,甚至由贬值转至轻微升值,则内盘铁矿价格中枢随之下移。

在扩大需求方面,会议强调,“要积极扩大国内需求,发挥消费拉动经济增长的基础性作用,通过增加居民收入扩大消费,通过终端需求带动有效供给,把实施扩大内需战略同深化供给侧结构性改革有机结合起来。要提振汽车、电子产品、家居等大宗消费,推动体育休闲、文化旅游等服务消费。”今年以来,汽车消费尤其是新能源汽车消费增长较快,1-6月新能源汽车产量累计增长42.36%,新能源汽车销量累计增长44.12%。全部汽车产量累计增长9.3%,销量累计增长9.8%。可以预见,下半年提振汽车消费的政策措施仍将持续,全年全部汽车产销有望增长10%,带动钢铁消费增长0.23%(汽车消费占钢材消费2.3%),继而提高铁矿消耗量。

会议提出,“要更好发挥政府投资带动作用,加快地方政府专项债券发行和使用。要制定出台促进民间投资的政策措施。要多措并举,稳住外贸外资基本盘。要增加国际航班,保障中欧班列稳定畅通。”今年上半年,国内新增专项债发行额约2.3万亿,占全年发行限额3.8万亿的60.55%,新增专项债券中,有接近80%的资金投向基础设施建设。按照限额计算,今年下半年新增专项债还有1.5万亿的发行额度。随着专项债券发行和使用提速,下半年基础设施建设增长有望保持较高增速。

在防风险方面,会议提到房地产、地方债务、金融监管,对房地产行业的表述与以往发生较大变化,“要切实防范化解重点领域风险,适应我国房地产市场供求关系发生重大变化的新形势,适时调整优化房地产政策,因城施策用好政策工具箱,更好满足居民刚性和改善性住房需求,促进房地产市场平稳健康发展。要加大保障性住房建设和供给,积极推动城中村改造和“平急两用”公共基础设施建设,盘活改造各类闲置房产。”房地产供求关系发生重大变化,目前一线城市中北京、深圳、广州相继表态,将适时优化房地产政策,向市场释放更加积极信号。预计一线及二线热点城市在认房认贷、首付比例、税费减免等方面会做出相应调整。此外,在政府主导的投资方面,城中村改造有望积极推进。地产在钢材消费中占比约38%,是第一大用钢领域,地产销售、投资、开发的改善,将给钢材消费带来积极影响,进而增加铁矿石消耗。不过,政策落地需要一定时间,短期改善可能并不明显。

02

对下半年铁矿价格趋势展望

根据第一部分对政治局会议相关精神的解读,结合铁矿石行业基本面形势,我们从供应、需求、库存、替代品废钢、汇率等角度,对下半年铁矿价格做出相对量化的分析。

供应端

供应可分为国产矿、海外主流矿和海外非主流矿三种来源。今年国产矿产量维持稳定,大幅增产概率不大,若未出现重大安全事故情况下,预计全年产量较去年增加300-400万吨,增量主要来自华北产区。

海外主流澳洲、巴西矿山生产平稳,受天气影响有限,预计今年大部分都能完成年度目标,且处于目标区间的中上沿。

海外非主流矿山稳中有增,其中印度增量较为显著。海外矿下半年仍能保持强劲生产发运。综合三种供应来源,预计全年铁矿总供应量较去年增加5000万吨,由于上半年进口量同比大增8.2%,预计下半年同比去年同期增加750万吨或1.07%。

需求端

国内需求很大程度上受制于产业政策,即粗钢是否压减。目前有消息称宝武收到产量指导,其他钢厂亦有相似指导。由于未有明确文件发布,尚不确定窗口指导是针对产能、粗钢产量、或是生铁产量,产量控制以去年还是前年为基准,以平控还是减量方式生产。我们假设按照以往的政策思路,粗钢产量不超过去年,在这种情形下,考虑了废钢调节因素后,生铁产量的减量在【-2%,-7%】区间,合理同比减量在-5%左右,环比减量-15%。需求环比和同比均会下滑。

铁矿的需求是钢铁产量,从钢铁最终需求去看,粗钢产量也有减产的必要。钢铁产量的最终需求是地产、基建、机械、汽车等行业。今年地产用钢积重难返,在去年大降的基础上仍有10%以上的降幅。非房地产行业基建、机械、汽车等行业用钢增量难以弥补地产用钢的收缩,使国内钢材需求总体呈小幅负增长。虽然政治局会议给地产行业传递出积极信号,但政策出台到落地形成实物工作量需要一定时间,预计一、二个季度内房地产较难有扭转乾坤的转变。

铁矿的海外需求方面,各国情况略有不同,考虑到印度仍然保持高速增长,其他国家的生铁减产冲击逐渐减弱,并缓慢恢复增长,那么中国以外的地区,即海外生铁产量预计增长0.1%,对全球铁矿需求支撑较为有限。

库存

上半年铁矿库存处在合理区间,若下半年供需格局转宽松之后,港口库存将大幅累积至2021年末水平。好在今年钢厂库存始终不高,不会发生甩货主动去库存行为。

废钢

从资源量上看,国内废钢并不稀缺,我国废钢回收加工较小较分散,体系不完善,因而回收效率不高,同时供应情况受价格波动影响很大。在成本优势不明显的情况下,钢厂减产时废钢在一定程度上可以缓解铁矿需求减量。

汇率

人民币双向波动弹性加大,二季度末美元强势,人民币相对贬值,对以人民币计价的大连商品交易所铁矿期货有一定支撑作用,抬高了价格中枢。若下半年汇率由贬转升,有望拉低内盘价格中枢。

小结:综合而言,供应增加需求减少的供需关系令下半年铁矿重回累库,价格承压,价格区间在【85,115】美元之间宽幅波动。时间上越靠后铁矿的利空风险越大。同时需注意汇率变动对内盘价格影响。考虑到7.24政治局会议对信心的提振作用,大宗商品价格可能在预期带来上涨和现实引发下跌之间震荡,期货价格【670,900】之间宽幅波动。

03

明年上半年铁矿价格趋势展望

在下半年临近年底时,我们需要对明年价格有个展望,以便提前布局、提前应对。对于明年上半年铁矿价格,我们较为看好,原因有以下几个方面:

(1)今年产业层面有“粗钢平控”政策,对于铁矿需求是较大利空,进入新的一年之后,控产政策对钢厂压力暂时解除,钢铁企业更有意愿复产扩产,提高产能利用率以增加产量,对于原料铁矿石的消耗将会大幅增加。行动稍早的企业甚至会在前一年的12月开始备库,增加采购增加库存,因此年末及明年年初的铁矿需求相对较好。

(2)钢铁企业在2022-2023年始终保持对原料的低库存策略,“降成本、低库存、保生产、保现金流、保生存”成为钢企经营常态。在库存极低的情况下,一旦需求有边际改善,将会引发被动去库-价格上升-主动补库-价格继续上升的补库上涨周期,对于价格的拉动作用将会很大。

(3)7.24政治局会议对经济形势和下半年工作做了部署。房地产行业迎来政策底部,从政策底到市场底需要半年时间,预计明年地产企业资金有较好改善,新开工增速有望大幅增加,对于明年的建筑材需求有较大利好。此外,会议提出支持汽车及先进制造业政策,利好明年的工业材需求。

2021-2023年政策对房地产行业态度以防风险为主,经过三年结构调整,钢铁的下游需求中地产行业占比正在减少,制造业、能源用钢占比增加,符合我国由制造大国向制造强国转变,走上高质量发展道路的政策。在此背景下,汽车制造业和能源行业的高速发展,尤其是新能源车和以风电、光伏、水电、核电为代表的新能源行业快速增长,有望提高钢材消费。若明年钢材消费情况好转,钢铁企业势必会加大生产力度,从而带动铁矿需求。

小结:因此在下半年铁矿价格大幅下跌后,可在年底附近增加铁矿存货,布局明年年初价格牛市。

免责声明:本报告信息均来源于公开资料或实地调研,我公司及研究人员对信息的准确性和完整性不作任何保证,本报告中的信息、观点均反映报告初次公开发布时的判断,可能会随时调整;报告中的信息及观点不构成投资要约或买卖建议,投资者据此作出的投资决策及结果与本公司和作者无关。投资有风险,入市需谨慎。

加载中...