新浪财经

重磅!2023年定州市义务教育招生入学工作的通知来了

媒体滚动 2023.07.31 00:37

转自:定州发布

为进一步规范义务教育招生秩序,营造学生健康成长的良好教育生态,促进教育公平,提高教育质量,7月30日,结合我市实际,市教育局发布《关于做好2023年义务教育招生入学工作的通知》,对2023年义务教育招生入学工作进行了安排部署。

合理确定入学对象

小学:辖区内年满6周岁(2017年8月31日之前出生)的儿童。(1)具有辖区内户籍的和监护人具有辖区内合法房产并实际居住半年以上的,辖区学校要优先安排。(2)适龄儿童父母在辖区内租房入住半年以上,且有合法稳定工作的,由居住地中心学校按照“相对就近”的原则统筹安排。(3)在市直小学招生辖区内租住的,由租住地所属城区中心学校按照“相对就近”的原则,统筹安排。

初级中学:(1)辖区内六年级学生,由辖区内初级中学组织入学。(2)在市直或民办小学六年级就读,申请升入居住地初中的,由居住地中心学校统筹安排。(3)未在户籍所在地小学六年级就读,申请升入户籍所在地初中的由户籍所在地中心学校统筹安排。(4)市外就读小学,来我市务工随迁子女申请在我市就读初中学校的,由市教育局统筹安排。(5)因监护人实际居住地搬迁,需要到城区学校就读初中学校的(不含三城区之间),由居住地中心学校根据辖区内初中学校空余学位情况统筹安排。

优抚对象:在儿童福利机构被收留抚养的孤儿、现役军人子女、烈士子女、公安英模和因公牺牲伤残警察子女、华侨、港澳台籍、引进人才子女、高层次人才随迁子女和国际学生。

规范办理入学手续

小学:(1)具有辖区户籍的。需提供其父母或其他法定监护人户籍证明及适龄儿童的户籍证明材料,由划片学校审核,安排入学。(2)具有辖区内合法房产并实际居住的。属于本市户籍的,需提供其父母或其他法定监护人户籍证明及辖区内名下合法的房产、水电费、物业费等证明材料,以及适龄儿童的户籍证明;属于市外户籍的,需提供辖区内其父母名下合法的房产、水电费、物业费等证明材料和辖区内户籍部门办理的居住证(适龄儿童父母一方的)及适龄儿童的户籍证明等材料,由划片学校审核,安排入学。(3)因原居住小区拆迁改造而在外租房居住或投亲靠友的,需提供拆迁协议和临时居住地居委会开具的居住证明,由临时居住地中心学校审核,按照“相对就近”原则统筹安排入学。(4)在市区租房务工的,需提供辖区内法律认可的租住合同和务工证明等材料,以及适龄儿童的户籍证明材料,由租住地中心学校审核。符合条件的,由中心学校按照“相对就近”原则统筹安排入学。

初级中学:(1)具有辖区学籍的六年级学生,由初级中学发放入学通知书,学生携带《学生基本信息表》按规定的时间统一办理入学手续。(2)回户籍地就读的,携带《学生基本信息表》和户口本按规定的时间到户籍地中心学校指定的初中学校办理入学手续。(3)市直学校六年级学生。实验小学六年级学生,可以携带《学生基本信息表》和户口本到户籍地中心学校指定的初级中学办理入学手续,也可以携带《学生基本信息表》和其父母名下合法的房产、水电费、物业费等证明材料,到实际居住地中心学校指定的初级中学办理入学手续;长胜园子弟学校六年级学生,原则上在本校直升初中部,也可以携带《学生基本信息表》和其父母名下合法的房产、水电费、物业费等证明材料,到实际居住地中心学校指定的初级中学办理入学手续。(4)民办小学六年级学生,可以携带《学生基本信息表》和户口本到户籍地中心学校指定的初级中学办理入学手续,也可以携带《学生基本信息表》和其父母名下合法的房产、水电费、物业费等证明,到实际居住地中心学校指定的初级中学办理入学手续。(5)因监护人实际居住地搬迁需到城区学校就读初中学校的,需携带《学生基本信息表》和实际居住地其父母名下合法的房产、水电费、物业费等证明,由实际居住地中心学校,按照“相对就近”原则统筹安排到辖区有空余学位的初中学校。

优抚对象:(1)在儿童福利机构被收留抚养的孤儿,由儿童福利机构持相关证明材料,小学到定州市东关小学入学,初中到定州市第五中学办理相关入学手续。(2)现役军人子女、烈士子女、公安英模和因公牺牲伤残警察子女需提供相关部门出示的有关证明材料及适龄儿童、少年的户籍证明等材料到教育局进行审核。符合条件的,由教育局按照就近就便的原则统筹安排。

相关证明材料:辖区内户籍,为2023年1月1日前注册为辖区户籍;合法房产,为2023年1月1日前办结的房产或具有法律效力的购房合同、协议等原件;《学生基本信息表》由学籍所在学校学籍网打印,由所在班主任核实并注明该生户籍和实际居住地详细信息并签字确认,加盖学校公章,交由学生妥善保存,并告知学生丢失不补。初中学校办理入学手续时,进行信息核实并存档。

对招生过程中提供虚假材料,伪造相关证件、发票、合同等材料的学生,取消该生该校入学资格,列入“诚信记录”,情节严重的提交公安部门处理。对提供虚假学生基本信息的班主任和校长等责任人给予纪律处分。

保障特殊群体受教育权利

(一)保障随迁子女入学权利

定州户籍的进城务工人员随迁子女以合法稳定的居住(实际居住半年以上)为主要入学依据;非定州户籍的以在我市户籍部门办理的居住证为主要入学依据。符合条件的由中心学校按照相对就近原则统筹安排。学校要实行随迁子女与本地学生混合编班和统一管理,加强随迁子女教育管理服务,保障随迁子女平等接受教育。

(二)做好残疾儿童少年入学工作

对于残疾儿童少年,各学校要优先采用普通学校随班就读的方式,就近安排适龄残疾儿童、少年接受义务教育;适合到特教中心就读的儿童,特殊教育中心要摸清底码,加大政策宣传力度,扩大招生规模;凡因残疾程度较重不能进入学校或特教中心就读的,均采取送教上门的形式实施教育,并纳入特殊教育学校在籍学生管理。对于入学安置有争议的,要经市残疾人教育专家委员会对其接受义务教育的能力进行评估认定,按照“一人一案”原则,提出入学安置意见,明确适龄残疾儿童、少年接受义务教育的方式和具体就读(送教)学校。除经评定不具备接受教育能力的儿童、少年外,做到应入尽入。各中心学校要摸清辖区内所有残疾儿童入学情况,分别建立随班就读、特教入学、送教上门和不具备学习能力的儿童就学台账,依法保障残疾儿童受教育的权利。

(三)做好留守儿童入学工作

对于农村留守儿童,各学校要不断完善措施,优先安排住宿,做好农村留守儿童就学保障和关爱服务工作。对于不在学校就读的农村留守儿童逐一核查,及时联系并做好劝返、登记和书面报告工作,切实做好留守儿童入学保障工作。

定州市2023年初级中学招生计划

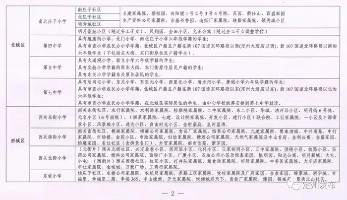
定州市2023年三城区学校招生划片范围

定州市2023年义务教育招生工作日程安排

查看定州市教育局

《关于做好2023年义务教育招生入学工作的通知》全文

政策咨询电话:2105629

编辑:张梦倩

审核:鲁丽华

加载中...