新浪财经

【行业深度】洞察2023:中国精准医疗行业竞争格局及市场份额(附市场集中度、竞争派系、创新榜单等)

前瞻网

关注

转自:前瞻产业研究院

行业主要上市公司:中源协和(600645);南华生物(000504);华大基因(300676);迪安诊断(300244);冠昊生物(300238);艾德生物(300685);达安基因(002030);贝瑞基因(000710)等

本文核心数据:上市企业业务概况及占比;上市企业销售区域;企业竞争力等

1、中国精准医疗行业竞争派系

精准医疗行业可以分为预防、诊断、治疗三大细分市场,其中,精准预防包括细胞储存、基因检测、健康管理;精准诊断包括基因诊断、免疫诊断、分子诊断;精准治疗包括基因治疗、免疫治疗、细胞治疗、康复治疗。

结合不同领域不同细分市场来看,中国精准医疗行业竞争格局主要分为五个派系。在基因检测、诊断领域,华大基因、贝瑞基因等占据领先地位;在其他诊断领域(如伴随诊断),泛生子、燃石医学等企业悄然崛起;在第三方检测服务领域,迪安诊断、金域医学占据主要市场;在细胞储存、细胞治疗领域,南华生物、冠昊生物等巨头逐渐布局;在免疫治疗、康复治疗领域,药明巨诺、复兴凯特等已有上市产品。

2、中国精准医疗行业十大创新企业

2023年1月,华夏大健康金手杖奖名单中,诺辉健康、博奥晶典、零氪科技、深睿医疗、迈迪顶峰、诺诚健华、燃石医学、科亚医疗、亚盛药业、泛生子入选“2022年度精准医疗十大创新企业榜单”(排名不分先后)。

3、中国精准医疗行业市场集中度

整体来看,我国精准医疗行业涉及细分领域众多,在不同领域企业、机构数量及发展水平也不尽相同,这也推动了我国目前较为分散的市场格局,市场集中度低。但从细分市场来看,部分市场已经涌现出了一批优势企业。因此,综合来看,我国精准医疗市场目前呈现整体集中度低,部分细分市场集中度高的态势。

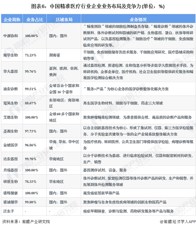
4、中国精准医疗行业布局及竞争力分析

精准医疗行业的上市公司中,中源协和、华大基因、迪安诊断、艾德生物、圣湘生物、贝瑞基因、诺辉健康、诺诚健华的业务区域均有国内和国外布局,中源协和、艾德生物、贝瑞基因、诺辉健康的精准医疗业务占比达到100%。

5、中国精准医疗行业竞争状态总结

从五力竞争模型角度分析,目前,我国精准医疗行业属于战略性新兴行业,替代品威胁较小;整体市场集中度较小,但部分细分市场集中度较高;上游供应商一般为技术研发和生产企业,议价能力较强;下游终端用户主要是居民,议价能力一般;同时,因行业存在严格的准入资质以及资金、技术门槛较高,潜在进入者威胁较小。

更多本行业研究分析详见前瞻产业研究院《全球精准医疗行业发展前景预测与投资战略规划分析报告》。

同时前瞻产业研究院还提供产业大数据、产业研究报告、产业规划、园区规划、产业招商、产业图谱、智慧招商系统、行业地位证明、IPO咨询/募投可研、IPO工作底稿咨询等解决方案。在招股说明书、公司年度报告等任何公开信息披露中引用本篇文章内容,需要获取前瞻产业研究院的正规授权。

更多深度行业分析尽在【前瞻经济学人APP】,还可以与500+经济学家/资深行业研究员交流互动。

加载中...