新浪财经

【最全】2023年再生资源行业上市公司全方位对比(附业务布局汇总、业绩对比、业务规划等)

前瞻网

关注

转自:前瞻产业研究院

本文核心数据:再生资源行业上市公司业务布局;再生资源行业上市公司业绩对比

再生资源行业上市公司汇总

再生资源产业链主要包括废旧资源原料回收、资源化加工处理和资源再利用三个环节。再生资源原料通常由各类回收网点、第三方回收机构或其制造商进行回收,而后收集到的再生资源原料运送中游企业进行处理加工,最后再生资源终端产品出售至相关制造业或材料企业。根据中国循环经济协会,从再生资源品类角度,可将再生资源行业拆分成12个细分行业,包括汽车拆解、废电拆解、电池回收、废危资源化等。

再生资源资源化加工处理上市企业主要包括:启迪环境(000826)、格林美(002340)、中再资环(600217)、英科再生(688087)、贵研铂业(600459)、骆驼股份(601311)、金田股份(601609)等。

再生资源行业上市公司业务布局对比

从再生资源代表性企业重点区域布局来看,不同品类再生资源区域布局有所不同,其中再生塑料龙头企业英科再生区域布局较广,涵盖中国、北美、日本、东南亚、西欧、东欧、中南美以及大洋洲地区;电子废弃物、生活垃圾处理、固体废弃物资源化处理等领域企业区域布局以企业生产基地建设区域为主。

从企业细分业务产品布局来看,报废汽车、废电拆解、再生金属等领域上市企业较多,如格林美、中再资环、天奇股份等;同时,企业通过布局再生资源拆解装备业务、稀贵金属回收利用业务等,以实现产业链一体化和业务多元化。再生金属及非金属类再生资源企业业务多元化布局较少,企业以布局产业链一体化为主,如怡球资源、英科再生、松炀资源等。

再生资源行业上市公司再生资源业务业绩对比

从各企业再生资源业务主要产品销售收入情况来看,2022年,金田股份再生资源销售收入全行业领先,铜及铜合金产品(含铜线/排)产品销售收入达908.4亿元;其次为怡球资源和格林美,再生资源主要产品/业务销售收入分别为76.57亿元和75.95亿元。

此外,2022年,各企业通过新建再生资源产能、横向收购等,扩大业务区域布局、增强企业竞争力,以抢占市场份额,如清新环境收购宣城市富旺金属材料有限公司、英科再生加速推进越南、马来西亚产线建设。

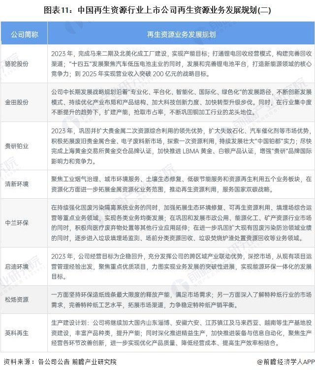
再生资源行业上市公司业务规划对比

2021年以来,我国提出各项再生资源相关发展规划,提出大力发展循环经济,全面提高资源利用效率,我国废旧物资循环利用政策体系进一步完善,资源循环利用水平进一步提升。再生资源回收、销售总额均保持较快增长。

从各品类再生资源企业发展规划来看,“十四五”期间,报废汽车拆解、废电拆解等领域将进一步提高拆解装备机械化、自动化水平,提升拆解产物深加工综合利用率,提升产品附加值,扩大加工量,早日形成规模效益;受“全面禁止进口固体废物”政策影响,再生资源原料获取难度加大,再生金属、再生塑料等品类再生资源代表性上市企业将进一步加速布局产业链一体化,继续向产业链上游布局原料回收和采购、向下游拓展市场渠道,推动再生资源产业高质量发展。

更多本行业研究分析详见前瞻产业研究院《中国再生资源行业发展前景与投资战略规划分析报告》。

同时前瞻产业研究院还提供产业大数据、产业研究报告、产业规划、园区规划、产业招商、产业图谱、智慧招商系统、行业地位证明、IPO咨询/募投可研、IPO工作底稿咨询等解决方案。在招股说明书、公司年度报告等任何公开信息披露中引用本篇文章内容,需要获取前瞻产业研究院的正规授权。

更多深度行业分析尽在【前瞻经济学人APP】,还可以与500+经济学家/资深行业研究员交流互动。

加载中...