新浪财经

科普|漫谈相制相成的中医药对

东方网

关注

在中医临床处方中存在某些固定的药物组合,通常被称为“药对”或“对药”,是发挥治疗效应的独立单元。两种药物搭配组合,或可增强药物原有治疗功效,或可减轻原有药物之毒性。“七情”是中医术语,除用于描述人的情绪变化外,尚被中医药学家用于描述药物的性质,这在最早的中药典籍《神农本草经》已经有体现,其中有段话说:“药有阴阳配合——有单行者,有相须者,有相使者,有相畏者,有相恶者,有相反者,有相杀者,凡此七情,合和视之”,将药物与药物之间关系形象地描述为七情。

明代医学家李时珍编著的《本草纲目》对药物之间的“七情”进行了更加具体的说明:“相恶者,夺我之能也;相畏者,受彼之制也;相反者,两不可合也;相杀者,制彼之毒也”,进一步诠释了不同中药之间“相畏”、“相恶”、“相杀”、“相反”的配伍关系。在药物七情关系中,“相畏”、“相恶”、“相杀”都为 一种药物使另一种药物的某种效应受到制约或削弱,可以采用“相制”进行概括。

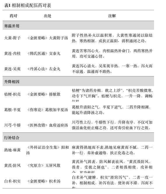
相制相成是中国传统的哲学思维,应用的中医药领域多指两味药共用,其中一味药可抵消另一种药的毒副作用,或两味药物相互制约,能够得以更好地发挥治疗效应,这在经典的中药配伍处方经常可以看到,而被中医称为“药对”或“对药”的相当一部分这种相互制约的关系,两味药配合使用符合传统哲学的“相制相成”思维。

一般认为,中药 “十九畏”是处方配伍禁忌,并被编成歌诀历代背诵。“十九畏”论述的矿物或动物药材现今已经很少使用,但其中的植物药配伍却一直被历代医家使用,如人参和五灵脂组成“药对”用于因气虚不能帅血之血瘀证所致的萎缩性胃炎,丁香和郁金组成“药对”用于寒气凝结导致的胃脘痛或呃逆,均能获得良好疗效。“十九畏”虽然是通常条件下的药物配伍禁忌,但中医学家在理解其相互制约关系的基础上,将之用于处方并获得显著的治疗效果,充分说明“相制相成”药物配伍原则具有重要的临床实践应用价值。

在中医积累的经验方剂及当代医者的临证处方中,伍用“相恶”、“相畏”、“相杀”关系的药物是重要的特色和规律。清代徐大椿《医学源流论》记载说:“圣人为之制方,——或以相辅者,或以相反者,或以相用者,或以相制者,故方之既成,能使药各全其性,亦能使药各失其性”, 诠释了“相辅”、“相反”、“相用”、“相制”的四个药物组方规律,其中“相辅”和“相用”是性质或效应相互促进的关系,可以采用“相辅相成”概括;而“相反”和“相制”则是性质或效应相互制约的关系,可以采用“相制相成”概括。需要进一步说明的是,由于汉字涵义的迁延,中药七情的“相反”与后世论述的药性“相反”是两种概念,七情“相反”药物配伍后表现为毒性增强, 与药性“相反”描述的药物之间相互制约关系不同。现代汉语中“相制”比“相反”描述范围更广,所以多数学者认为“相制相成”更能概括清代徐大椿论述的“相反”与“相制”两种药物配伍规律。

相制相成药对思维除了在临床处方中应用之外,还被中医药学家应用于药物的炮制。同样是清代徐大椿《医学源流论》归纳的药物炮制原则,“相反为制,相资为制,相畏为制,相恶为制,相喜为制” (此处的“制”为炮制之意)。如前所述,徐大椿在此处谈及的“相反”、“相畏”和“相恶”为“相互制约”的关系,符合“相制相成”的配伍规律。根据药物之间“相制相成”减轻被炮制药物偏性的方法在经典文献论述颇多,如临床使用的姜半夏为采用生姜炮制,明代李时珍《本草纲目》谓:“半夏有毒,须用生姜,取其相畏相制也”;“熟地拌砂仁”是利用砂仁减轻熟地黄滋腻之性的炮制方法,清代张德裕《本草正义》谓:“有制为熟地黄之法,以砂仁和酒拌之,蒸晒多次,——俾中虚者服之,不患其凝滞难化” 。根据这两部经典著作的论述,用生姜炮制半夏,或者用砂仁炮制熟地,均是采用两种具有相畏关系的药物组合形成药对,用一种药物来减轻被炮制药物的毒性或偏性,使其更加符合临床使用要求,也是“相制相成”思维的应用,充分体现了中国古代哲学思维在中医药实践中的指导意义。

作者:上海交通大学医学院附属第九人民医院,中医科,韩尽斌

加载中...