新浪财经

【建投黑色 】周期再探:钢铁行业的利润周期

市场资讯 2023.07.19 21:14
期货K线图

期货K线图

CFC金属研究

本报告观点和信息仅供符合证监会适当性管理规定的期货交易者参考。因本平台暂时无法设置访问限制,若您并非符合规定的交易者,为控制交易风险,请勿点击查看或使用本报告任何信息。对由此给您造成的不便表示诚挚歉意,感谢您的理解与配合!

作者 | 楚新莉  

期货交易咨询从业信息 | Z0018419

本报告完成时间  | 2023年7月18日

上一篇《周期初探:黑色系上中下游的库存周期》,我们探讨了黑色系上中下游的库存周期,本篇报告我们从利润角度切入,继续观察钢铁行业。利润是企业所追逐的对象,是企业可持续发展的基石。一方面从行业周期的角度看,利润可以前瞻判断库存周期所处的阶段;另一方面从商品研究的角度看,利润可以很好的反映出该商品在产业链中所处的估值状态。

一、利润与库存周期对应,两者嵌套产能周期

1.1利润周期与库存周期对应

企业生产是以利润的高低作为依据的,在理想的供需市场关系中,利润是其中重要的连接器。对于钢企来说,企业利润率的上升会带来产能利用率的上升,与此同时增加高品矿或者废钢的使用量,从而使得日产粗钢量大幅提升,此时恰好对应了库存周期中的主动补库阶段——利润总额不断积累,融资渠道畅通,钢厂现金流充沛,行业处于正反馈当中。而当钢厂的销售无法消化高产量,库存累积,利润则被挤压直至亏损,倒逼钢厂主动减产或停产。这时候钢厂的产能利用率下降,产量下降,行业处于负反馈当中,此时恰好对应库存周期中的主动去库阶段,直至下一轮需求刺激。

但在实际钢企行为当中,往往是复杂多变的。例如在 2016 年以前,钢企盈利率与高炉产能利用率走势基本一致,而 16 年后二者相关性减弱,原因在于供给侧改革后行政性干预会强制性压低产能利用率,即便利润很高钢企也被迫降低开工率。

1.2 利润周期与库存周期均嵌套于产能周期内

利润周期与库存周期均嵌套于产能周期内。利润周期决定了企业的开工行为,从而主导了库存周期,二者属于同一时间纬度。从周期理论得知,库存周期是嵌套在产能周期内的,产能周期意味着总体产能的波动,而利润周期决定了产能利用率的波动。相较于产能周期,利润周期更为短暂。 

产能周期并不代表着产能的变动周期,其背后是固定资产的投资变动,需求和供应均可推动新一轮的景气周期。以需求推动的产能周期,主要是设备的扩建和新建,产能上升;以供应推动的产能周期主要是设备的改建,产能没有明显的上升,但同样都能带来利润率的激活。产能周期不同阶段的利润周期是具有相当差异的。

1.3 利润和产能共同决定产量

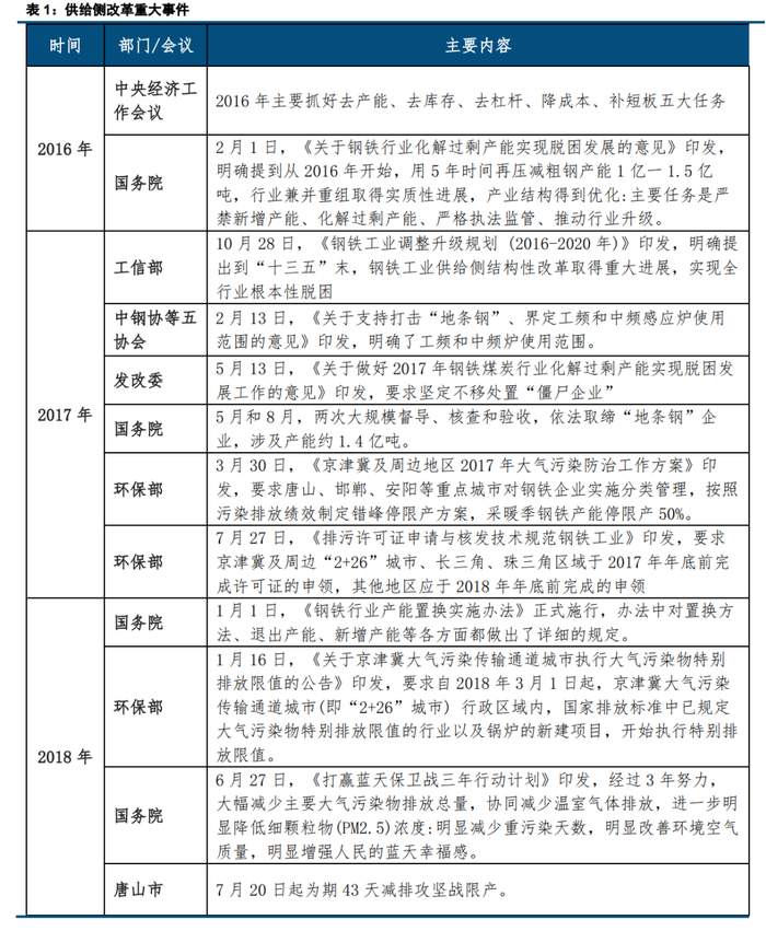
利润和产能共同决定产量,利润主要影响的是钢企短期的产能利用率,而产能是由产业景气度所决定的(市场和政府)。对于钢铁行业来说,2015 年之前是资本密集型产业,技术壁垒较低,其利润来源主要是基础冶炼利润和钢材轧制加工利润,准入门槛较低导致高利润下大量产能进入。这些产能分散较为混乱,产业集中度非常低,在低利润甚至亏损的情况下产能退出进展缓慢,11-15 年产能过剩问题更为严重。2016年供给侧改革以后,钢铁供应弹性大幅下降,一方面产能受到约束,另一方面产能利用率也受到行政性干预。 

需要注意的是供给侧改革的本质是要通过淘汰落后产能,促进兼并重组提高企业竞争力、优化行业生态环境以及使产量更贴近需求的一种方式。供给侧改革并不预示着绝对产量的下降,因为产量的变化更多取决于当时经济所处的大周期,最终决定于各种政策和经济环境。在这一轮供给侧改革中,政策引导钢企技改以提升效率和满足环保水平,在原有设施基础上利用新技术工艺进行改造升级,产能增量有限,而需求端受到棚改项目拉动,增量凸显。供需调整后,钢企利润重回高盈利状态,在这个阶段,粗钢产量没有大幅扩张。

1.4 利润周期是需求周期决定的

在钢铁行业大部分的运行时间内,利润率实质性的好转是需求端的推动带来的,因此利润率可以近似作为需求周期的替代观测指标。销售利润率是统计局口径利润总额除以营业收入。对于钢铁行业来说,下游流向比重最大的产业是地产(近些年来消费结构或开始变化),因此在过去二十多年,地产行业的兴衰对钢企利润率的走向起着决定性的作用。从图中可以看出,房地产开发中的新开工和施工同比变动与钢企销售利润率变动趋于一致。但有个阶段值得注意,09 年-16 年钢企的利润率是非常微薄的,即便地产新开工以及施工同比增速达到过去的水平,钢企利润率也难以抬头,原因就在于供应曲线没有受到约束。在这个阶段,行业壁垒相对较低,大量的中小型钢厂纷纷投产,产能迅速扩张,而此时需求端的拉动效用极低。16 年后政府对粗钢产能扩张进行行政性干预,供给弹性减弱,需求端对利润的指引作用重新开始显现。

二、2000年以来钢企经历了3轮利润周期

2.1 利润周期的回顾

1999-2004-2009 年(谷-峰-谷):朱镕基供给侧改革腾出空间,中国入世及住房市场化改革引爆需求。1997 年底中共十五届一中全会提出,要用三年左右的时间,通过改革、改组、改造和加强管理,使大多数国有大中型亏损企业摆脱困境,力争到 20 世纪末时大多数国有大中型骨干企业初步建立现代企业制度。供给侧改革结束了上一轮周期的末端,企业销售利润率 1999 年年末恢复到零轴以上,叠加需求的传导和影响(包括加入 WTO 以及启动住房市场化改革),2000 年后整个钢铁行业进入复苏阶段,行业销售利润率一路走高。完全竞争市场模型下,利润刺激投资增加,钢铁企业数量从 2001 年开始上升,2004 年初钢企销售利润率达到顶峰,将近 8%,随着利润达峰,供给曲线开始陡峭,加工企业数量大规模增加。2004 年-2007 年,虽然行业总利润一直保持上升,但企业的利润率下降,低效率的亏损企业增加,一部分落后产能开始淘汰,这是很典型的供给曲线转折的信号,供给侧改革所带来的行业红利基本结束。08 年金融危机以后,全球需求萎缩,销售利润率快速跌回至零,企业的累积净利润也呈现直线性的下降,亏损企业数量大幅度增加。

2009-2012-2015 年:4 万亿财政刺激托住总需求,同时滋生严重的产能、债务问题。这一轮利润周期的开启并不是由供给侧的出清驱动,而是政策引导基建大发展,叠加放开金融监管,钢铁行业信贷扩张、债务扩张、杠杆扩张,因此不仅仅包括 4 万亿带来的实际需求(基建房地产),还包括融资性的需求(钢贸商融资借道)。此轮周期需求短期集中释放,推动价格的上涨,产能进一步的扩张,钢铁行业的销售利润率回弹至 3% 左右。但是需求扩张带来的行业红利在 12 年消失,行业销售利润率降到 1. 5% 左右,大中型企业利润总额累积基本为 0。不过从企业数量上来看,在这个阶段,大部分企业即便不赚钱甚至亏损也不退出行业。原因有三,一是小型企业和大中型企业的不完全对称性。2012 年到 2015 年大中型企业的利润恶化,但行业的利润总额却保持良好,意味小企业获得了更多的利润,而大中型企业的利润却被大幅度摊薄。小企业的灵活性使它的成本要比大型企业要低很多,小型企业在质量、环保等因素上具有灰色地带,长期以来由于环保执法不严、污染违法成本低,偷排漏排等原因,小型钢企吨钢成本比大中型钢企低 100元,甚至两三百左右。当时我国官方统计的粗钢产量为 8.2 亿吨,而当中有接近 1 亿吨的地条钢未纳入统计范围,这 1 亿吨的地条钢主要就是小型钢企“贡献”的。表外产量严重影响了钢铁行业的供需格局,“劣币驱逐良币”现象突出,但由于大型企业通常是国企,承担更多民生等社会职责,所以企业单位数的锐减并没有发生。二、为了维持债务和杠杆的可持续性。4 万亿导致的结果是资本大量涌入国内,国内通胀压力增大,2011 年开始,人民银行开始大规模的加息,上调准备金,对钢铁行业的融资链条形成了一定的阻断,融资成本大幅度上升,同时房地产进入以“限购”、“限价”、“限贷”为主的全面调控阶段,利润率的上行阶段结束。于是钢铁行业债务的恶性循环开始,华东地区钢贸企业资金链断裂,出现大面积、集中地信贷违约和贸易违约的情形。钢厂与贸易商之间爆发信任危机,导致钢厂库存持续累积,钢厂资金回笼困难。而后银行开始严控对于钢铁企业的授信,据公开数据,14 年银行抽贷总额度达 1.5 万亿的 10%。在银行催债还息的压力下,钢厂不敢贸然停产。虽然亏损着,但继续生产还能保持一定的现金流。三、中国钢铁行业较为分散,集中度低,当行业利润不佳时集体主动性减产是实现行业利润最大化的选择,但当时个体钢厂深陷“囚徒困境”,维持产量甚至增产才是博弈下的占优策略,整体减产程度有限。

2016-2018-2020 年:供给侧结构性改革债务转移,大幅提升钢铁行业准入门槛。供给侧的改革叠加环保和地方政绩的整风运动,抹除结构性不对称竞争,行业销售利润逐渐恢复,足以覆盖债务成本,大中型企业的利润累积总额创出历史新高,行业累计利润总额也创出历史性的新高。企业数量大幅下降,行业准入门槛大幅上升,粗钢产量前十大钢铁集团产量占全国总量的比重(CR10)上升到 41.5%。大幅淘汰产能后需求端的刺激效用提升,16 年后,居民购房信心和预期回升,房企销售回款改善,房地产新开工和施工走高,钢企利润一路走高。进入 19 年后钢厂盈利率达峰回落,主要原因在于原料端价格的飙升,受到淡水河谷溃坝事故和澳洲飓风事件的影响,国内进口铁矿石现货贸易价从 1 月末的 670 元/吨,一路飙升至 7 月3 日的 964 元/吨,增幅达 43%,供应端的挺价行为导致钢厂利润一度下滑。

2020-2021-2023年:疫情导致中美供需错配,小周期脉冲后重回利润挤压逻辑。2020 年新冠疫情爆发,中国全面防疫的政策使得中国率先复工复产,国内需求自然复苏,房地产的旺盛需求一直延申至 2021 年上半年,欧美全民免疫+财政货币刺激的政策使得钢材直接出口和间接出口大增,迅速驱动了钢价的上移,2021 年 5 月钢企销售利润率重回 6% 的高位。然而 2020 年底山东和山西集中去 4.3 米焦炉产能,焦炭供需极度紧张;2020 年 10 月禁止澳煤通关,铁矿也因供应链的问题,使得价格较钢材更有韧性,原料端对于钢企利润的侵蚀愈发严重。进入 2022 年,随着海外疫情及宏观政策的退坡,叠加国内结构性问题的拖累,钢材下游需求预期转弱。截止 2023 年初,行业销售利润率目前已经跌破 0 轴,行业利润总额也来到近十几年最低的水平。虽然上游焦煤端的供应预期在今年 4 月份后逐渐宽松,但铁矿却因极低的库存挺价意愿较强,成材跌幅远大于原料端。

2.2 利润修复、见顶的逻辑

本节采用“库存+利润+朱格拉”嵌套周期模型来观察利润率变动背后的原因。

总结过去 20 多年的利润周期,我们发现钢企利润见顶的原因有:一、总需求放缓,房地产萎靡。2000年以来,每一轮利润周期的见顶几乎都与房地产新开工边际放缓有关。典例就如 2014-2015 年,地产新开工累积同比连续将近两年为负,是行业利润持续低迷的原因之一,目前的情况就总需求来看非常类似。二、产能过剩或产量层面供大于求,2016 年钢铁行业未整顿以前产能过剩是非常严重的,典例是 2015 年前,产能无法靠市场力量进行出清,是行业利润持续低迷的重要原因。三、原料成本的韧性挤压了钢厂的利润,典例是 2019 年,地产需求仍保持相对较高的增长,钢厂利润大幅下降,原因就在于铁矿供应端的扰乱大幅抬高了成本。 

钢企修复利润的途径有:一、总需求拉动地产和基建,09 年、16 年、20 年钢企利润得以见底回升与地产新开工的修复关系较大,特殊的是 20 年疫情导致的供需错配助推了钢企利润的上限。二、行政性手段淘汰产能,是指永久性地关停不符合环保标准的高炉,短期对供应影响巨大,2016 年供给侧改革大幅淘汰落后产能是行业利润大幅上涨的重要原因,目前产能结构较为良好,产能置换即可。三、停产和减产,高炉停产的成本极高,不包括二次点火的成本也高达几千万,因此停产几乎不可能。减产是指添加低品矿的使用量、减慢烧结速度、增加高炉检修频次等等,更符合钢厂的行为准则。但需要关注的是不同原因的减产对利润的修复程度是不同的,钢厂因盈利不佳而主动减产对利润的修复远不如行政性的粗钢压减。四、原料成本的下移,纵观 20 年,成本的下降并不能扭转行业利润的趋势,只能带来钢厂阶段性的利润修复,如 2021 年铁矿的暴跌(由于限产),今年 4 月煤焦供应释放所引发的下跌。利润修复的拐点只能靠总需求的托底或行政性手段严控产能限制产量的上限。

2.3 供应端调控于利润的意义

16 年供给侧改革开启,18 年后供给侧改革进入常态化,行政性政策对于行业的影响是愈来愈大的,本节通过回顾供给侧改革过程中供给端的变动对行业利润率的影响。 

回顾 16 年开启的供给侧改革,大致可以分为三个阶段: 

第一阶段去除僵尸产能,这对当期供应的影响是直接的,可在短期之内扭转供需平衡关系,扭转利润向下的趋势。 

第二阶段淘汰落后产能(中频炉),同时引导短流程电炉的使用,旨在改变铁矿的供需关系,驱动矿山利润向钢厂转移。 

第三阶段供给侧改革进入常态化,开启漫长的置换产能优化结构进程。社会阻力最小的就是进行环保不断升级,环保政策肩负着钢铁产业补短板以及间接去产能的作用。短期来看环保导致的限产对产量形成扰动,提振吨钢利润。例如 2021 年 3 月唐山减产以及下半年的粗钢产量平控政策均是行政性的压减,可以看到日均铁水明显下降,吨钢利润明显走扩,短期吨钢利润甚至可以达到 1000 元/吨以上,利润和铁水产量呈现负相关。2018 年主要是供给侧改革后的常态化限产,全年铁水产量与吨钢利润走势基本正相关,全年粗钢产量不减反增原因在于地产需求端尚有韧性,钢厂高炉生产受到限制,可以通过转炉增加废钢来提高粗钢产量,全年仍是需求主导供应的增减。因此也可推断今年是否有高强度的平控政策需要观测需求是否大幅低于预期,库存压力是否足够大,否则四季度可能也只是局部地区的调控。中期环保政策会增加钢厂经营成本,2022 年宝钢投入环保资金 159 亿元,公司全年钢材销量 4984 万吨,折算下来吨钢成本增加 320 元。长期来看环保政策大幅提升准入门槛,宝钢作为具有一定规模效应的龙头企业,固定设备的改建亦付出了大于公司净利润的开支。若环保不断升级,在当前行业普遍利润率为零的状况下,中小企业生存空间将进一步压缩,不具备条件的钢企被迫停产或进入重组流程,起到间接去产能的效果。环保政策会使产量与需求更加贴合,但并不主导行业利润的走向。

三、以史为鉴:本轮亏损VS2012-2015年,目前处于第4轮利润周期中端,利润受挤压阶段

从宏观层面来看,两轮钢铁利润下行周期均由房地产下行所带动。2010 年国务院相继出台“国十一条”、“新国十一条”等政策,并对二三线城市进行限购,受此影响地产销售增速下滑,资金回笼受阻,房企拿地和新开工转弱。2020 年,“三道红线”阻碍了房企的融资渠道,在房住不炒的背景下,多家房企发生债务危机,叠加疫情三年居民部门资产负债表严重受损,销售、融资、拿地、新开工集体转弱,对比来看本轮地产下行压力明显强于 2012 年。外需上,2013 年后美国逐渐走出金融危机,海外经济的恢复支撑了国内钢材的出口;而 2023 年欧美进入高利率时代,全球 PMI 均处于趋势性下行阶段,叠加逆全球化的盛行,钢材的出口在未来也不容乐观。

从行业层面来看,两轮下行周期中钢企销售利润率均大幅收缩,处于零值左右,行业亏损企业单位数大幅度增加,盈利率大幅下降,利润总额无法覆盖财务成本。2015 年前行业格局更为粗放,产能严重过剩,中频炉泛滥,地条钢充斥着市场,劣币驱逐良币的现象让大型钢企在价格竞争中处于明显劣势,凭借市场力量无法使得利润回归。16 年后政策上以巩固去产能成果,严防地条钢死灰复燃,严格控制产能置换为主,钢铁行业的产能已经相对健康,根据各地及中央企业发布的产能置换公告信息汇总整理,2017 以来至 2023年 4 月底,全国已公告的置换项目建设炼铁产能约 3.6 亿吨、炼钢产能约 4 亿吨,相应退出炼铁产能约 4.1亿吨、炼钢产能约 4.5 亿吨,置换比例为 1:1.1。从该角度来看,两轮亏损时的产能情况不同,另外还有一点不同,就是钢厂由于过去几年积累了高额利润,抗亏损能力较于 2012 年显著提升,钢企对于低利润的耐受度更大。

从产业层面来看,2012 年钢企利润不佳情况下,市场了钢铁产品质量良莠不齐,高端钢材占比较少。而经历了供给侧改革后,行业集中度有所提高,钢企为了增强自身竞争力,纷纷布局高端钢材、特殊钢材等具有一定垄断利润的品种。在基础加工和轧制利润较低、传统需求不旺的情况下仍保持了较高水平的铁水产量,这与表外需求流向不无关系。从五大钢材的库存量来看,供需矛盾并不像 2012 年那般尖锐,基本面并不支持钢材如 2012 年般持续性下跌。原料端来看,2012 年铁矿处于产能释放周期,供过于求的格局非常明显,而近年以来铁水产量居高不下,我国对铁矿的对外依存度依旧很高,铁矿挺价显著增强,这意味着本轮下行周期成本支撑强于 2012 年,且产业利润分配依旧是矿大于钢。

展望后市,当前钢铁行业亏损的原因既包括需求端地产下行,也包括原料端的韧性。房地产在当下房企、居民部门的困局下难以转势,意味着钢企利润率缺少转势向上的持续性动力。原料的韧性主要来源于缺少铁矿定价权,未来主要解决方向主要有加强铁元素的国内自给率以及引导短流程炼钢比例的提升,这是“十四五”规划中提到的重要内容。不过从今年甚至明年情况来看,不论基石计划还是废钢放开进口都收效甚微,短期我国的铁元素依然还是受制于人。而未来改善行业利润,一方面是转战高端品种钢,另一方面是继续深化供给侧改革。目前我们的供应端较 12 年有较大差别,供应无序扩张的现象已经不复存在,所以复刻 12-15 年熊市的可能性并不大。根据国家钢铁产业高质量发展指导意见,前 5 位钢铁企业产业集中度达到 40%,前 10 位钢铁企业产业集中度达到 60%,行业超低排放改造完成率达到 80%以上。从更长期行业发展来看,供给侧仍有深化改革的空间。 

综上,未来几年时间内,钢企利润率缺少向上动能,但行业负反馈价格深跌的可能性不大,预计行业利润率低位波动,短期钢价(普钢)基本锚定利润上下两百元进行波动。

加载中...