新浪财经

行业报告 | 2023年H1全球AIGC行业半年报

界面新闻

关注

01 行业信息速览

1.1 全球动态

OpenAI将发布模型商店,做平台抢占AI生态

6月21日,据The Information消息,OpenAI计划发布一个「模型商店」(marketplace),针对定制化模型/软件的交易市场,类似App Store,企业可以在这个市场里将根据自己需求定制的AI模型卖给其他公司。开发者是自己开发定制模型的公司,消费者是需要垂直、定制模型的企业。

TI采访的知情人士称,OpenAI希望这种类似App Store的交易市场能成为企业获取最新最前沿的LLM的途径。OpenAI的模型商店,将会与它的客户或技术合作伙伴(包括 Salesforce 和微软等)产生竞争。开发者使用OpenAI软件创建的chatbot,可以在这些应用商店上出售访问权限。

ChatGPT增长放缓

2023年上半年,ChatGPT的用户保持高速持续地增长,而从5月到6月,流量下降了约10%。

自2022年11月底以来,ChatGPT的访问量从零增长到2023年3月的超过15亿次

5月至6月,OpenAI开发者网站的访问量增加了3.1%

5月份插件发布和网页浏览并未带来爆发式增长

OpenAI、Anthropic和开源项目Vacuna在大语言模型中处于领先地位

Chatbot Arena(https://chat.lmsys.org/?leaderboard)是一个基于大众参与的大型语言模型(LLM)基准平台,通过匿名、随机的语言模型对决来进行评估。经过超过27,000次对决,OpenAI的GPT-4获得了第一名。

同时,由OpenAI的离职员工创立的初创公司Anthropic凭借其LLM版本Claude分别获得了第二名和第三名。令人出乎意料的是排名出现在第五名的Vicuna-13B。Vicuna是一个开源语言模型,由多所大学合作于三月份推出,它是基于Stable Diffusion进行开发的。Vicuna和其他开源模型的表现给人民带来了希望,即私营公司也有在这场技术军备竞赛中角逐的可能性。

Meta发布AI音乐生成器MusicGen

Meta发布了自己的AI音乐生成器。与谷歌几个月前发布的AI音乐生成器不同,这个是对公众开放的。

该工具名为MusicGen,可根据文本提示生成约12秒的音频。您还可以上传音频文件作为 MusicGen 跟随旋律的参考。Meta 表示,MusicGen已经接受了20,000小时的音乐训练,其中包括10,000首高质量的许可音乐曲目和来自Shutterstock和Pond5等媒体库的390,000首纯音乐曲目。

谷歌旗下AI团队DeepMind推出了AlphaDev及用于机器人的AI智能体RoboCat

谷歌旗下AI团队Deepmind在6月初推出了AlphaDev,这是一个可以自主发现更快排序算法的强化学习代理。AlphaDev先进的计算机科学算法超越了工程师和科学家数十年来的人类基准。

这些新算法已经成为两个标准C++编码库的一部分,并且正在全球程序员中每天被使用数万亿次。此外,AlphaDev还展示了在增强其他重要计算机科学算法(如哈希)方面潜力。

6月20日,DeepMind展示了用于机器人的AI智能体RoboCat。是一种能够进行自我改进的AI代理,本质上是由AI赋能的软件程序,相当于机器人的“大脑”,由其加持的机器人与传统机器人不同之处在于,RoboCat更具“通用性”,并可实现自我改进、自我提升。

IBM宣布扩大与Adobe的合作伙伴关系

6月25日,IBM在官网宣布扩大与Adobe的合作伙伴关系,帮助其生成式AI产品Adobe Sensei GenAI和 Adobe Firefly加速场景化落地和应用进程。通过扩大合作,Adobe 的企业客户将有机会接触到 IBM 咨询专家,包括 21,000 名数据、AI 

和体验顾问。同时IBM将推出新的Adobe咨询服务组合,包括提供安全、可靠的生成式AI环境,技术创新、功能迭代等,帮助其客户在日常工作、供应链、艺术创作过程中更好的应用生成式AI。

1.2 国内动态

美图发布大模型:奇想智能6月19日,美图发布了奇想智能(MiracleVision),一个“懂美”的AI视觉大模型。除此之外,还一口气官宣了另外6款涵盖视频、设计和数字人等领域的AI产品——AI视觉创作工具WHEE,AI口播视频工具开拍,桌面端AI视频编辑工具WinkStudio,主打AI商业设计的美图设计室2.0,AI数字人生成工具DreamAvatar,美图AI助RoboNeo。作为国内首个懂美学的AI视觉大模型,“融入了美图长期积累的美学认知”。以及团队搭建了基于机器学习的美学评估系统,为模型生成结果打上“美学分数”,从而不断地提升大模型对美学的理解。数据和评估结合,使得视觉大模型MiracleVision具备了独特的美学创作者生态。并且还有不少艺术家、设计师等具有深厚美学背景的专业人士,都共同参与到视觉大模型的建设中。 北京智源大会2023:“AI春晚”6月9日开幕的智源大会上,来自中美两国AI领域的顶尖人才们围绕着大模型和AGI的未来进行了讨论。由于非营利+科研型的特性,智源被业界视作“中国版的早期OpenAI”,这次大会上,参会阵容的豪华程度似乎也意味着,关于大模型的未来,到了需要建立全球性行业共识的时刻。与会者包括图灵奖得主Geoffrey Hinton、Yann LeCun、Joseph Sifakis和姚期智,Midjourney 创始人David Holz、OpenAI创始人Sam Altman等。发布了一系列重磅的人工智能大模型,其中包括“悟道3.0”,并且全面开源。

“悟道3.0”包括了一系列的大模型,如“悟道·天鹰(Aquila)”语言大模型系列,这是首个支持中英双语知识、商用许可的模型。

发布了“天秤(FlagEval)”大语言评测体系及开放平台,构建了“能力-任务-指标”三维评测框架,细粒度刻画模型的认知能力边界。

开源了“悟道·视界”视觉大模型系列,包含了国际领先的6项成果,如性能最强的开源CLIP模型EVA-CLIP,以及新鲜出炉的多模态输入并多模态输出的Emu多模态大模型等。

智源研究院构建了支持多种深度学习框架、多种AI芯片系统的大模型开源技术体系,可以说“悟道3.0”是迈向了全面开源的新阶段。

科大讯飞将发布讯飞星火认知大模型V1.5:6月6日,科大讯飞现发布公告,宣布该公司将在6月9日如期发布讯飞星火认知大模型的新进展,而且本次发布会将发布讯飞星火认知大模型 V1.5。据介绍,讯飞星火认知大模型V1.5开放式问答取得突破,多轮对话和数学能力再升级,文本生成、语言理解、逻辑推理能力持续提升。此外,星火认知大模型在学习、医疗、工业、办公等领域进一步的商业落地成果亦将同步发布。

华为云盘古大模型3.0正式发布:重塑千行百业华为云开发者大会2023上,华为常务董事、华为云CEO张平安宣布盘古大模型3.0正式发布。张平安表示,盘古大模型是一个完全面向行业的大模型 ,包括NLP大模型,多模态大模型,视觉大模型,预测大模型和科学计算大模型,针对政务、金融、制造、矿山等行业提供专用大模型,并可在各个垂直场景应用。

中国电信公布TeleChat大模型中国电信集团数字智能科技分公司副总经理张鑫近日公布中国电信版 ChatGPT 产品 TeleChat 大模型。据介绍,该模型支持输出代码、写演讲稿等,其公司研发目标是成为“百亿级 AI 服务商”,产品涵盖 AI 算法、平台、应用、硬件、大模型等,其他信息暂时没有公布。中国电信表示,面向未来,中国电信将进一步学习借鉴ChatGPT技术,用生成式AI技术为实体经济服务,通过加强与产、学、研、用等各界合作,加快推进数字中国建设,助力数字时代的中国式现代化。

02 行业概况

根据中国信通院数据测算,2022年我国人工智能核心产业规模(增加值)达到5080亿元,同比增长18%。AI赋能经济社会发展各领域,有望成为科技跨越发展、产业优化升级、生产力整体跃升新动能。

2022年中国AIGC行业市场规模仅为74亿元,市场呈现迅猛增长态势;AIGC正经历一个渗透率快速提升的阶段,为人工智能行业打开全新的成长空间。据Gartner测算,目前人工智能生成数据占所有数据比重不到1%,到2025年,人工智能生成数据占比将达到10%。

在数据、算法和算力三大要素的推动下,AI模型的智能化水平持续提升。随着AI技术的升级迭代、算法模型愈发成熟,AIGC加速向文本、图像、音视频等多个领域渗透,AIGC将迎来应用爆发期。据头豹研究院测算,2027年中国AIGC行业市场规模将实现跨越式增长至2674亿元,2022-2027CAGR为105%。

2.1 中国AI行业发展现状与部署

人工智能技术为千行百业赋能,实现各类应用场景落地,现阶段已发展成为主流趋势,AI技术商业价值不断增长,产品形态和应用边界也在持续拓宽。

据IDC,2022年中国人工智能行业应用渗透度排名前五的行业依次为互联网、金融、政府、电信和制造。医疗行业AI发展(21-22年渗透增速靠前,渗透率目前暂处较低水平)。

此外,AI为自动驾驶、交通物流赋予的价值也不容忽视,据麦肯锡预计,AI为交通领域预创造3800亿元经济价值。

据IDC,未来3年ARVR、视频分析、知识图谱、自然语言处理将成为AI单点技术主要发力点。

视频分析、ARVR与知识图谱需要基于强大的算力来满足渲染、实时视频分析、复杂计算场景需求,是主要的3个高算力消耗单点技术。

2.2 行业发展

• AIGC引领的人工智能产业革命是未来经济转型的核心驱动 •

ChatGPT 

作为人类第四次工业革命标志,人工智能终于获得硬件、算法、应用三重突破。核心CPU领域、GPU、ASIC芯片、云计算获得质的提升;算法层对自然语言处理(NLP)、计算机视觉(CV)、AI 大模型等实现对大数据运算,终端应用层井喷式革新:如传媒业推动广告媒体稿生产爆发,助力营销;赋能游戏行业降本增效、丰富文艺创作;赋能影视剧本创作;赋能零售金融、智能客服、智能投顾等场景;提升在线教育效率;赋能互联网电商广告投放与用户搜索;助推直播业扩张。传统软件获得革新。赋能智慧城市、智慧医疗领域。

• 数据规模持续扩张,算力供不应求 •

算法模型的复杂与参数规模的增长,推动算力需求旺盛。根据IDC与浪潮信息数据显示,2021年中国智能算力规模达155.2每秒百亿亿次浮点运算(EFLOPS),2022年智能算力规模将达到268.0EFLOPS,预计到2026年智能算力规模将进入每秒十万亿亿次浮点计算(ZFLOPS)级别,达到1,271.4 EFLOPS。

• 芯片决定算力规模,市场空间广阔 •

人工智能产业技术不断提升,产业商业化应用加速落地,推动全球AI芯片市场高速增长,IDC预计,到2025年人工智能芯片市场规模将达726亿美元。搭载率方面,未来18个月将持续增高。

• 从GPU主导到ASIC“百家争鸣”•

AI芯片主流架构类型包括GPU、FPGA和ASIC。以英伟达为代表的GPU芯片在我国市占率近90%,多用于图形图像处理、复杂的数学计算等场景,可较好支持高度并行的工作负载,常用于数据中心的模型训练,也可以用于边缘侧和端侧的推理工作负载。而ASIC架构的AI芯片由于高度定制可通过算法固化实现极致性能,未来将率先在推理侧展开对GPU的替代,顺应“先推理后训练”的发展路径,逐步实现国产AI芯片的多点开花。

• 大模型不断涌现,各方展开激烈竞争 •

大模型是用于深度学习任务的模型,其具备较大容量、海量参数、大算力等特点。大模型由早期的单语言预训练模型发展至多语言预训练模型,再到现阶段的多模态预训练模型,可实现处理多任务的目标。目前,类ChatGPT产品和主攻大型语言模型研发的海外独角兽企业已至少有7家,包括OpenAI、Anthropic、Cohere、Character.AI等,估值从10亿到290亿美元不等。其中,Anthropic打造的Claude聊天机器人已成ChatGPT最大的竞争者之一,甚至在一些竞赛成绩上超过了GPT-4。

• 终端应用层井喷式革新 •

据有关部门数据显示,中国人工智能核心产业规模目前超4,000亿元,企业数量超3,000家,领军企业覆盖无人机、语音识别、图像识别、智能机器人、智能汽车、可穿戴设备、虚拟现实等诸多领域,已经在智能芯片、开源框架等关键核心技术取得重要突破。据美国斯坦福大学《2021年人工智能(AI)指数报告》显示,2021年中国人工智能专利申请数占全球一半以上,发表的人工智能期刊论文占全球三分之一。

人工智能赋能千行百业,多领域融合成为可能。人工智能生成文本、代码、图像、视频等内容的能力持续提升,使其不仅在金融、医疗、政务、教育、法律等成熟领域应用,而且在物流、制造、能源、公共事业和农业等方面得到快速发展,创新应用场景逐步增多。

未来五年,随着人机交互、机器学习、计算机视觉、语音识别技术达到更为成熟阶段,人工智能将从单点技术应用迈向多种人工智能能力融合、从事后分析迈向事前预判和主动执行、从计算智能和感知智能迈向认知智能和决策智能。

传媒业革新

以ChatGPT为代表的AI工具在传媒业和游戏制作领域都展现出了巨大的潜力和应用前景。在传媒业中,AI可以提升编稿生产效率,高效提取关键内容并智能化编撰新闻资讯,从而提高新闻发布的及时性和多样性,同时降低工作人员的重复劳动。在小说、剧本创作领域,生成式AI工具的能力也能够拓宽文艺创作的视野,提供智能内容创作评估和创造更多元化的作品。

预测显示,在电影和营销领域,生成式AI创作将占据主导地位,为电影创作提供更多的内容生成。聚焦互联网广告市场,ChatGPT和生成式AI的应用将成为满足定制化广告需求的重要手段,并为互联网广告平台和媒体资源的发展提供广阔空间。在游戏制作方面,ChatGPT应用于游戏中可以创造逼真的场景、提升NPC智能程度,同时减少设计和开发成本。现代游戏中的AI方法包括决策树、(深度)神经网络、强化学习和遗传算法等,能够应用于图像增强、场景和故事生成、游戏关卡生成等方面。

影视行业:赋能剧本创作、编辑和用户分析

AI技术可以为媒体和影视行业快速创造出独特的内容。例如,可以运用AI 技术自动生成脚本、视频,自动编写资讯等。以及更高效地进行内容管理。在数字内容制作中,资产制作是基础,也是整个影视制作流程中最繁重的环节,传统制作主要依赖人工,耗时而效率低下。包括光线传媒、华策影视、凌云开等也在积极引进AIGC合作,或者通过子公司进行业务拓展。

互联网赛道革新

金融:赋能零售金融、智能客服、智能客服、智能投顾等场景

金融领域正步入数字化改革的关键阶段,AI技术在风险管理、市场营销、客户服务、投资咨询、赔付处理以及催收等多个金融环节中发挥了广泛作用。

在消费金融领域,ChatGPT能够依赖大数据分析,提供智能投资顾问服务,提升投顾服务的质量和效率同花顺的 i 问财投资对话机器人为例,在用户提问股票相关信息后,问财可以给出投资建议,并根据投资者的具体情况(是否持有、持有成本)进行反问以及开展多轮对话。

在线教育:改善服务,提升教学效率

以ChatGPT为代表的AI工具能够提升在线教育服务的精准度,推动在线教育行业的效率提升。ChatGPT可以为学生的英语作文提供个性化修改建议,设计针对学生的训练题库,智能回答学生的问题,提高在线教育服务的智能化、准确度和个性化程度;ChatGPT可以完成个性化教学计划的准备和数据的自动话统计分析,将在线教育工作者从繁重的工作中解放。

生成式AI为教育工作者提供了新的工具,培育了新的教育形式和模式,例如通过文稿生成的虚拟形象和声音制作的视频,提高课程录制的效率。

互联网电商:赋能广告投放与用户搜索

ChatGPT 具有学习广告投放大数据的能力,实现广告的智能创作和投放,降低广告成本,扩大广告触达范围。ChatGPT可以创建并优化产品的标题和描述,提升选品、投放和社交媒体营销等环节的运营效率,同时分析用户的历史数据并预测未来用户行为,提供个性化推荐,提升客服智能化水平,保持用户黏性。

互联网直播:助推直播人才补缺口

直播行业在中国已经发展成为推动经济复苏的重要领域。艾媒咨询的数据显示,2021年中国直播电商市场规模达到了12012亿元,预计2025年将达到21373亿元。

对于互联网直播,ChatGPT核心是能够快速生成文案,大大降低了主播的工作负担和入行门槛。艾媒咨询预测,中国的直播主播人才需求持续增长,预计在2023年将达到700万人。

未来AIGC有望首先在市场份额较大的直播平台上应用,如抖音、快手和淘宝直播等,提高主播的直播效率,使得面向多种产品的营销具有更加专业和科学的能力。其中,抖音、快手和淘宝直播等头部企业有望率先进行相关落地。

传统行业革新

传统办公:优化个人、企业办公流程

ChatGPT是可以提升个人和企业办公效率,优化OA软件的互动体验。它可以为Word文档提供语法建议和修改建议,对Excel可以解读数据并执行公式,对于给定主题可以生成页面内容概述,为PPT制作和设计提供指导。

微软推出了人工智能服务Copilot,将其嵌入到Office办公软件中。Copilot由GPT-4模型驱动,与实际业务场景结合,例如撰写、编辑、总结和创作文档,通过自然语言命令转化想法为设计好的PPT,快速创建数据可视化表格等。

微软还发布了Business Chat,可以汇集来自多个数据源的信息,帮助用户总结聊天内容、撰写电子邮件、查找关键日期,并制订计划。

金山办公表示WPS AI功能将逐步上线,已接入轻文档、WPS文字、WPS演示、WPS表格、PDF等组件。WPS AI可以直接向表格提问并生成结果,根据指令自动生成文字内容和PPT内容,具备较高实力在内容生成、辅助阅读和数据分析等方面。

传统行业软件服务商:ERP和企业云提高智能化程度

对于传统制造业,ChatGPT也能提升其智能化水平,从而实现降本增效。ChatGPT可以读取ERP数据,帮助员工以自然语言寻找所需信息,自动完成业务询价、订单数据录入等常规业务;此外,ChatGPT可以读取企业的生产和销售数据,为制造员工和制造过程参数提供最优化方案,提升生产线效率,并利用数据做出更优的业务决策;同时,ChatGPT能深度学习客户的偏好,对客户进行分类管理,为客户定制化服务提出建议,提供智能服务。

金蝶基于30年的企业知识库和服务经验,自主研发了组装式企业级PaaS平台金蝶云·苍穹。该平台具有与ChatGPT类似的意图识别能力和语言理解能力,可提供智能认知服务,也是中国ERP领域首个支持语言查询业务单据的企业级智能搜索功能。

与ChatGPT相比,金蝶云·苍穹更加安全可控。基于对国内企业业务场景和数据的深入了解,金蝶云·苍穹智能搜索功能能提供从关键词匹配、语义理解到数据检索等一系列服务,全方位满足企业多元化智能场景需求,帮助企业客户降本增效。

智慧城市:打造数字经济应用载体

智慧城市运用云计算、物联网、大数据、空间地理信息集成等数字技术,以推动城市规划、建设、管理和服务的智能化,是我国数字经济发展落地的重要场景。根据IDC预测,到2026年,由我国政府主导的智慧城市ICT市场投资规模将达到389亿元人民币,2022-2026年的CAGR为17.1%。

在2023年6月举行的十六届中国国际社会公共安全产品博览会上,商汤科技分享了AI大模型在智慧城市中的运用,为高效解决交通、公共安全等多元化城市管理难题带来全新路径,同时还将有效降低应用门槛,为智慧城市发展构建新一代AI基础设施。AI大模型将建设数字化转型基础设施,打造“AI+一网统管”的城市治理模式。

智慧医疗:打造严肃医疗和精准医疗的Al平台

易观分析在其发布的《2022 中国智慧医疗行业研究报告》中指出,2022年中国的智慧医疗行业预计达到 3766 亿元人民币的市场规模。ChatGPT可以提供更精确的个人医疗方案,人工智能技术将被广泛应用于诊断、治疗、患者服务等场景,为医疗人员提供强大的支持;智能机器人和智能设备也将广泛应用于医疗健康服务;物联网等新兴技术将实现患者、医生、医疗资源的线上服务,推动医疗行业的线上化。

预计随着技术的不断创新和发展,能自动记录并分析患者的过敏史,实现云端智能诊断,看病买药全流程的智能化将成为未来智慧医疗发展的主要优势。

• MLOps以数据为中心的技术路线是人工智能生产落地的重要推动力,为行业缔造更多商业价值 •

MLOps 是通过构建和运行机器学习流水线(Pipeline),统一机器学习(ML)项目研发 (Dev)和运营(Ops)过程的一种方法,目的是为了提高AI模型生产质效,推动AI从满足基本需求的“能用”变为满足高效率、高性能的“好用”以数据为中心的AI提高性能,降低成本,发展潜力巨大。而模型驱动的AI应用资源要求高,无法有效助力AI落地。平台为数据驱动的AI提供了一个统一、集成的环境,简化任务,降本增效作用显著。

对比以模型为中心的AutoML,以数据为中心的MLOps将数据的质量和数量置于主要位置,能提供更加有优势的解决方案,助力组织建立标准化管理体系,保障模型生产质量。

• AIGC正在加速市场认知,以向量数据库为存储的范式逐渐成为共识 •

向量数据库是专门用于存储、管理、查询和检索向量的数据库,广泛应用于人工智能、机器学习和数据挖掘等领域。它被视为大模型的"海马体"或"记忆海绵"。

时间边界的扩展是向量数据库的重要功能之一。它能够使大模型具备"长期记忆"能力。预训练的大模型在训练截止日之后无法获得最新信息,而向量数据库内嵌的最新信息向量能够极大地扩展大模型的应用边界。这使大模型能够保持准实时性,提高适用性,并实现动态调整。举例来说,在推荐系统中,通过向量数据库实时更新用户和产品的特征向量,大模型能够根据最新信息提供更精准的推荐。

空间边界扩展是向量数据库的另一个重要功能。它帮助解决了大模型泄露隐私的问题。预训练的大模型可能包含敏感信息,而向量数据库通过本地部署可以存储大量隐私数据,并在受保护的环境中为大模型提供访问权限,以避免泄露风险。这样,在不暴露公司隐私的情况下,大模型能够更好地支持公司的业务。

多模态搜索是向量数据库的特长。它能够处理和理解来自不同源头的多种模态信息,如文本、图像、音频和视频等。通过将不同模态数据向量化,向量数据库可以提供跨模态检索的能力。举个例子,用户可以使用不同语言进行图书搜索,而无需进行翻译。这是因为向量表示可以捕捉到语义相似性,使得不同语言的查询和内容能够匹配。

除了以上功能,近似搜索也给向量数据库带来了商业化潜力。推荐系统、图像检索、语音识别和生物信息学等领域都可以从向量数据库的近似搜索功能中受益。

03 近期交易概况

3.1 二级市场

伴随着ChatGPT、AIGC等概念的催化,2023年上半年AI板块股票走势较强,以英伟达为首的AI科技股市值短期内急剧飙升。目前,英伟达的市值距离1万亿美元只有咫尺之遥,正大步迈向美科技股第一梯队。英伟达之所以成为这股浪潮的最大受益者之一,是因其生产的GPU芯片被视为构建最强大的人工智能系统的关键。

除英伟达之外,其他AI相关概念股也突飞猛涨。截至目前,重资入局AI的微软股价2023年累计上涨近40%,苹果、谷歌母公司Alphabet和亚马逊公司的股价都已累计上涨超过35%。Meta也已经取得了三位数的涨幅,甲骨文的股价也在飙升。法国兴业银行的一份报告称,今年美国股市上涨的第一动力就是人工智能,这波热潮贡献了标普500指数今年最主要的涨幅,人工智能概念股票助推标普500指数上涨8%。

A股市场也乘上英伟达业绩意外强劲掀起的全球AI东风。Wind数据显示,今年上半年,A股ChatGPT指数涨幅达71.77%,资金流入规模十分可观,“AI+概念”相关板块涨幅均超过50%,成为A股今年市场上涨的主线。港股市场上AI概念股也迎来不同程度的增长。但随着时间,AI巨头的市场表现有所疲软,美股英伟达、微软纷纷创下的历史高点回调,港股AIGC概念股震荡下挫,美图跌超10%,商汤跌超4%,百度跌超1%。

6月,A股万兴科技、剑桥科技等多家本轮涨幅较大的公司股东均出现大笔减持。

6月20日,昆仑万维公告,实控人前妻李琼计划减持不超过3586.86万股。公告中还提及,为支持公司AGI和AIGC业务长期发展,李琼将减持股份税后所得50%以上金额出借给昆仑万维,借款利息为年利率2.5%。此举引发市场哗然,6月21日,昆仑万维直接跌停,跌幅20.01%。该公司因此次收到深交所关注函。wind数据显示,2023年以来,24家“AIGC概念股”合计遭遇67笔减持。整个板块减持频率较高。2023年一季度,AI板块203家上市公司中,有近半数公司归母净利润同比下降。

目前A股市场ChatGPT概念板块已经存在估值泡沫化迹象,整个板块市盈率已接近140倍。有不少AI概念股在相关技术上并没有太多突破,甚至业绩处于亏损状态,股价却先突飞猛进。然而,这并不能降低人工智能所带来的热度。AI技术将引发一场科技革命,大幅提升社会生产力。从长远来看,真正的AI不存在泡沫,而那些只进行炒作的伪AI公司才是造成泡沫存在的原因。

3.2 一级市场

2023年上半年,全球AIGC行业融资总额达1066.56亿元,融资次数共计78次。从全球融资规模来看,B轮及以后轮次(含战略投资)融资规模占比97.17%;全球最为领先的AIGC企业OpenAI凭借着103亿美元(约人民币745亿元)的B+轮融资,一跃成为2023上半年AIGC赛道获最大融资额的公司。其中微软主导的战略投资金额约占据100亿美元,而老虎环球管理、红杉资本等投资机构共投资3亿美元。OpenAI的估值在本轮融资后达到了270亿~290亿美元,成为了AIGC领域的领军企业。

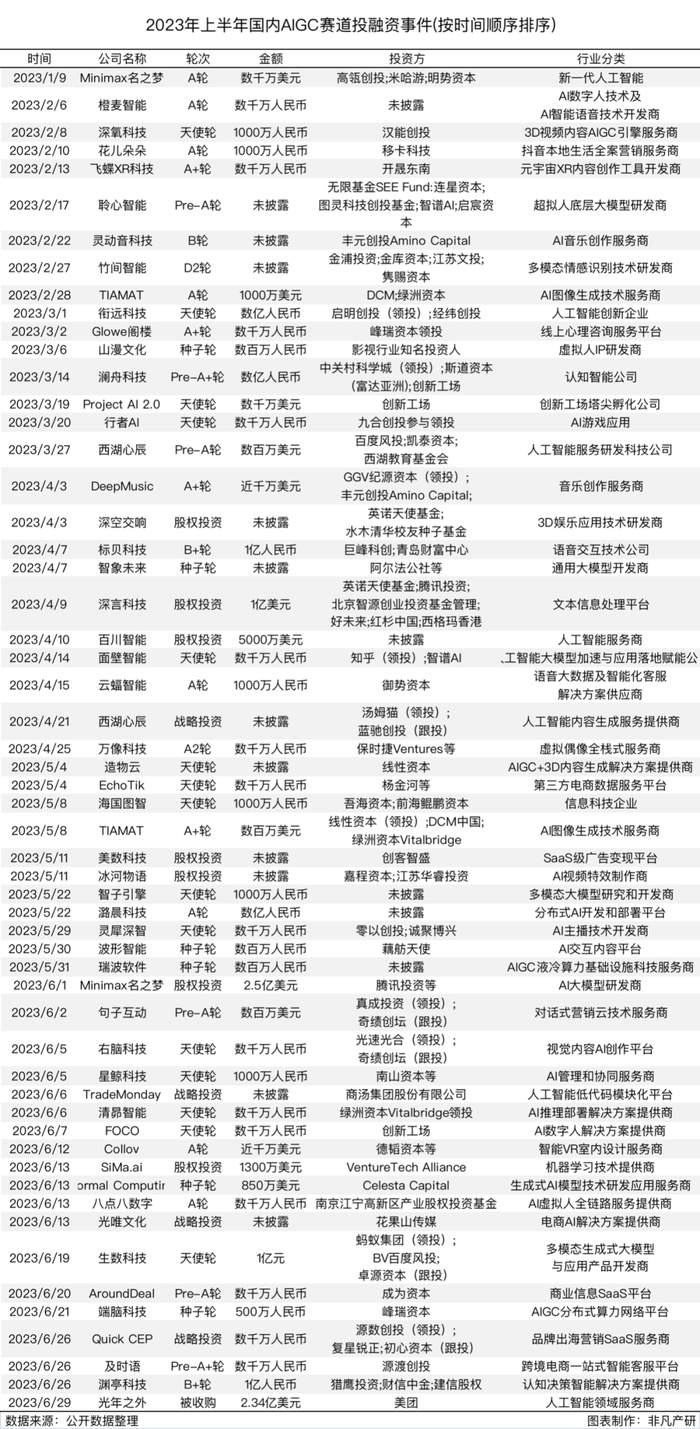
国内AIGC行业融资总额达62.39亿元,融资次数共计56次,上半年全国获最高融资金额的企业为Minimax名之梦,融资金额达2.5亿美元(约人民币17.96亿元)。上半年全国平均单笔融资规模为1.18亿元。国内巨头企业中,腾讯在短短2个月内投资了深言科技、光年之外、MiniMax三家企业;百度投资了西湖心辰、生数科技;阿里旗下的蚂蚁集团则投资了生数科技。

海外方面,微软领投了Inflection AI,也为OpenAI砸入了百亿美元融资。谷歌则是重点放在了生成式AI内容应用相关企业,如Versed、Runway。英伟达在今年上半年的投资表现同样亮眼,短短半年时间里,已接连投资Inflection AI、Runway、Synthesia三家生成式AI企业。

从2022年10月至2023年6月,国内AIGC赛道企业融资规模达66.9亿人民币,占比2020-2022年总计融资额的116.28%。AIGC赛道发展迅猛。

2023年1-6月全球AIGC企业融资中,中国成为AIGC融资最大的"诞生地",其中中国共有22笔融资,美国有21笔融资,英国有4笔。

在国内方面,光年之外是美团联合创始人王慧文创立的AGI(通用人工智能)公司,于2023年6月29日由美团以现金2.34亿美元(约合人民币16.91亿元)被全资收购。收购总代价包括:2.33673亿美元现金+承担3.66924亿债务+1元人民币,合计大约20.65亿元人民币。

此外,聚焦产业级多模态大模型的生成式AI创业公司生数科技也获得了来自蚂蚁集团领投,BV百度风投、卓源资本跟投的1亿元的天使轮融资,目前企业估值已达1亿美金。海外方面,生成式AI模型研发商Typeface成为2023年上半年公开披露消息中,唯一连续两次获得过亿元融资的企业,分别在今年2月和6月完成了人民币4.7亿元和7亿元的融资。

根据AIGC三层架构分别分为基础层、模型层、应用层,2023年上半年AIGC赛道国内投融资规模以模型层为主,占比最高,融资规模达43.09亿元,其次为应用层,融资规模达11.54亿元,而基础层所获融资金额占比最少,仅1亿元。

海外投融资规模根据三层架构分别为基础层2.39亿元、模型层935.82亿元、应用层134.13亿元,同样是模型层所获得融资金额占比达到最高。值得一提的是,国内应用层AI公司占比对比海外是相对较高的,可以看出国内AI应用场景相对较丰富,人工智能投资机会更加面向应用端。也说明垂直场景下的高质量数据要素的利用可以带来极大的价值。

2.2.1 国外投融资事件

Inflection X 微软等

2023年6月30日,人工智能初创公司Inflection获得13亿美元股权融资,成为生成式人工智能初创公司中融资第二多的公司,仅次于OpenAI。此轮融资由微软、英伟达和三位亿万富翁(Reid Hoffman、Bill Gates和Eric Schmidt)牵头,融资资金将用于支持Inflection自研的首款人工智能助手Pi的开发。Inflection AI是一家人机对话技术研发商,致力于根本上重新定义人机交互。其最新公布的人工智能模型Inflection-1在某些指标上表现优异,但在代码方面却输给了GPT-3.5,因此Inflection迫切需要更强大的模型以扩大竞争优势。公司的云计算合作伙伴是微软,而英伟达与Inflection也有紧密的合作关系。通过此次融资,Inflection将得到微软和英伟达在算力等方面的巨大支持。

Zenarate X Volition Capital等

2023年6月29日,人工智能教练平台Zenarate宣布完成1500万美元融资,由Volition Capital领投。此轮投资是在Zenarate被快速采用时期推动完成,该公司企业客户同比增长234%,其解决方案正在改变客服等员工的学习和执行方式。Zenarate为企业提供人工智能教练AI Coach平台产品与解决方案。其AI教练平台为企业员工提供逼真的客户聊天模拟,训练员工与潜在客户的对话能力。Zenarate使用领先的NLP自然语言处理和NLU自然语言理解技术,为代理提供逼真的模拟训练体验,员工只需使用他们自己的自然语言,无需任何技术脚本。“Zenarate AI Coach通过自动化流程、减少客户流失和提高员工敬业度来应对降低成本的挑战,同时IT成本可以忽略不计”,Frost & Sullivan行业总监Nancy Jamison认为。

MosaicML X Databricks

2023年6月27日,大数据公司Databricks宣布收购生成式人工智能初创公司MosaicML,交易金额达13亿美元,该交易为今年目前AIGC领域最大金额收购案。收购后,MosaicML 

将成为Databricks Lakehouse平台的一部分。

生成式AI初创公司MosaicML于2021年成立于旧金山,员工仅62人。公司刚成立不久便得到了知名风投DCVC、Lux Capital、Future Ventures等投资者3700万美元的融资。不同于主要面对消费端的ChatGPT,MosaicML聚焦于企业端的需求,其提供平台让客户都能够在安全环境中构建与训练AI模型,同时显著降低大语言模型使用成本。通过开源的深度学习库和推理训练服务,MosaicML提供了一系列工具供企业使用。

FLUX Inc. X DNX Ventures等

2023年6月23日,日本领先的AI平台开发商 FLUX Inc.宣布完成了约3200万美元的B 轮融资。本轮融资由DNX Ventures领投,Archetype Ventures、Japan Co-Investment、Aozora Corporate Investments、Salesforce Ventures、Sony Innovation Fund、SMBC Nikko Securities 和 NTT DoCoMo Ventures 跟投。此轮融资使 FLUX 的总融资额约达4000万美元,主要用于加速其无代码 AI 平台 FLUX AI 持续开发。

FLUX是一家日本初创公司,开发了无代码AI平台FLUX AI,提供了无代码解决方案,使企业能够在其业务中利用人工智能。FLUX的使命是通过简化技术,为客户最大化投资回报率。他使企业能够轻松利用预测分析、自然语言处理和大型语言模型等AI技术,无需事先具备编码技能或知识。

Eleven Labs X Nat Friedman等

2023年6月22日,AI语音合成软件研发商Eleven Labs宣布完成了1900万美元的股权融资,本轮投资方为Nat Friedman,Daniel Gross,Mike Kriege,Brendan Iribe,Andreessen 

Horowitz等。融资资金将用于持续研发如出版、游戏、娱乐或对话等技术。

Eleven 

Labs是一家定位为语音技术研究公司,主要为创作者和出版商开发AI语音软件,利用生成式AI技术复制声音或创建全新的合成声音。他们的语音技术主要应用于无障碍市场、有声书创建和游戏NPC角色配音等方面。

Versed X Gradient Ventures等

2023年6月20日,AIGC游戏生成服务提供商Versed宣布完成了Pre-Seed轮融资,总额为160万欧元,领投方为Google旗下AI产业风投基金Gradient Ventures,德国风投机构Cherry Ventures以及来自Unity、Twitch、Remote和Framer等公司的天使投资人跟投。

Versed是一家于2021年2月创立的初创企业,创始人为Unity开发者凯特·伯顿(Cat Burton)和Google前员工罗伯特·加尔(Robert Gaal)。Versed的目标是运用大语言模型来创建一个完整的RPG游戏,让用户只需输入少量文字描述而无需编程。

Synthesia X Accel等

2023年6月15日,一家总部位于英国的AI视频创作平台Synthesia完成了9000万美元的C轮融资,公司总估值达到10亿美元。这轮融资由Accel领投,NVentures、Kleiner Perkins、GV、Firstmark capital、Alex Wang、Olivier Pomel和Amjad Masad等投资者参与。新的资金将帮助Synthesia进一步简化视频制作流程。虚拟形象是指在预先录制或直播的视频中播放具有合成声音的逼真人物。近年来,AI驱动的虚拟形象创作公司筹集了数亿美元的融资。随着核心技术的不断改进,虚拟形象有望提供更加个性化的数字营销和培训体验,并降低视频制作成本。Synthesia致力于将AI技术引入企业视频制作,帮助用户在没有摄像机或麦克风等专业设备的情况下生成具有虚拟形象的工作室级视频。

Mistral AI X Lightspeed Venture Partners等

2023年6月14日,法国人工智能初创公司Mistral AI完成 1.05 亿欧元(1.13亿美元)种子轮融资,Lightspeed Venture Partners 领投,Xavier Niel、JCDecaux Holding、Rodolphe Saadé、Motier Ventures、La Famiglia、Headline、Exor Ventures、Sofina、First Minute Capital、LocalGlobe参投。本轮融资后估值为2.4亿欧元(2.6亿美元)。

Mistral 

AI正在组建一支世界一流的技术团队,来开发最好的生成式AI模型,由前DeepMind和Meta公司的研究人员组建的新公司,将在大型语言模型和生成AI的构建、培训和应用方面与OpenAI和谷歌竞争,开发生成式人工智能基础设施。在欧洲开展业务,总部在法国巴黎。计划于2024 年发布其第一个基于文本的生成AI模型。

Tavus X 红杉资本等

2023年6月7日,人工智能视频生成技术研发商Tavus完成顶级硅谷VC领投670万美元种子轮融资,投资方包括红杉资本、Accel Partners、Index Ventures、Lightspeed Ventures Partner和Y Combinator Continuity等硅谷主流投资机构。Tavus的创始人Hassaan Raza和Quinn Favret都是连续创业者,他们通过从自身痛点出发,创立了这家前沿应用企业。

阿尔法公社:Tavus将AI生成的个性化视频用在营销、销售、招聘等多个领域,将点击率,转化率等关键指标成倍提升,走出了生成式AI在视觉领域应用的新方向。

Beehive AI X Valley Capital Partners等

2023年6月6日美国人工智能数据分析平台提供商Beehive AI宣布完成510万美元的种子轮融资。本轮融资由Valley Capital Partners领投。此外,Valley Capital Partners的普通合伙人Mitchell Kokko加入了Beehive AI的董事会。Beehive AI是一个人工智能数据分析平台提供商,通过分析非结构化、开放式数据并结合定量数据,帮助全球主要企业提取新见解,帮助他们了解和服务客户,该平台允许客户上传他们自己在任何平台上收集的现有数据,或启动AI设计的问卷,提出开放式问题以征求客户的反馈,然后对数据进行量身定制的分析,并允许客户使用直观的可编程仪表板来探索洞察力。

Hyper X Two Sigma Ventures

2023年6月,美国旧金山虚拟形象平台Hyper宣布已完成360万美元的种子轮融资,由Two Sigma Ventures领投,MakersFund、AlexaFund、Trevor McFedries、Robin Raskza、Dan 

Romero参投。本轮融资将用于公司的现有业务开发和基于虚拟形象技术的新产品开发。

Hyper总部位于美国旧金山,是一家致力于虚拟角色技术的公司。目前,公司正在打造手机应用程序,以满足VTubers制作、使用虚拟化身的需求。Hyper AI是公司推出的一款工具,可用于创建角色。所创建的角色可用作个人聊天机器人、讲故事者,甚至可以在真人视频主播想要休息但粉丝不想休息时自行活动。

Etched.ai X Primary Venture Partners等

2023年6月5日,美国芯片初创公司Etched.ai宣布获得536万美元的种子轮融资,由Primary Venture Partners领投,MAX Ventures和前Ebay首席执行官Devin Wenig等跟投,使公司估值约为3400万美元。本轮融资将用于制造大型语言模型(LLM)的AI加速芯片以及进行RTL前端开发,同时建设规模化的初创团队。Etched.ai成立于加利福尼亚州,由哈佛大学的两位辍学生Gavin Uberti和Chris Zhu共同创立。公司的目标是构建超级智能硬件,专门设计用于语言模型推理的芯片。

8Flow.ai X Caffeinated Capital等

2023年6月5日,总部位于美国的AI初创公司8Flow.ai宣布完成了660万美元的种子轮融资。本轮由Caffeinated Capital领投,BoxGroup、Liquid2、HNVR、Trilogy、Nat Friedman、Michael Scarpelli、Dave Schneider、Howie Liu和Slavik Markovich等投资者参与了这轮融资。新的资金将用于优化公司平台的用户界面和交互体验。8Flow.ai致力于提供支持自我学习的工作流自动化引擎。这个引擎集成了Zendesk、ServiceNow和Salesforce Service Cloud等工具,帮助企业完成日常任务。同时,8Flow.ai计划利用企业数据来训练机器学习模型,生成由人工智能主导的定制化工作流程。

InstaVR X 未披露

2023年6月5日,VR企业培训平台InstaVR宣布完成了10亿日元的融资,使其总融资额达到了24.5亿日元。本轮融资资金将主要用于推进InstaVR Enterprise解决方案,促进VR培训业务的发展,以解决日本劳动力短缺问题。InstaVR成立于2015年12月,专注于提供VR解决方案,过去已向Aeon、FamilyMart等公司提供了VR培训解决方案。其同名平台InstaVR已被全球5万家公司采用。

Alltius X 100X Entrepreneur等

2023年1月,美国生成式AI公司Alltius完成240万美元Pre种子轮融资,融资由100X Entrepreneur、Blume Ventures和Stellaris Venture Partners领投,多个投资机构和天使投资人跟投,其中包括谷歌、推特、Cohesity、德意志银行和高盛的高管。资金将用于推动Alltius将大语言模型(LLM)引入企业,并注重准确性、安全性和数据保护。

Alltius是一家成立于2022年3月的美国生成式AI公司,创始人是卡内基梅隆大学和加利福尼亚大学的教授Vibs Abhishek和前波士顿咨询公司顾问及Clear产品总监Siddhant Mishra。

2.2.2 国内投融资事件

光年之外 X 美团

2023年6月29日,美团以20.6亿元全资收购AI创业公司光年之外。其中,现金部分为2.34亿美元(约合人民币16.91亿元),债务部分为人民币3.67亿元。

光年之外创立于2023年2月13日,是由美团联合创始人王慧文创立和控制的公司,用于打造中国版“OpenAI”,它是国内史上最快被收购的创业项目,同时这也是中国 

AI 大模型、生成式 AI 领域公开的最大一笔并购交易。这意味着,美团进入了ChatGPT热潮下的 AI 大模型领域。

渊亭科技 X 猎鹰投资等

2023年6月26日,认知决策智能解决方案提供商渊亭科技完成亿元级别B+轮融资。投资方为重庆制造业转型升级基金、财信中金管理的长沙天心基金等国家级和地方级基金。本轮融资资金将主要用于核心AI产品研发、国防业务拓展和团队建设。

渊亭科技成立于2014年,以知识图谱、图计算、机器学习、运筹优化为核心技术,打造了认知中台、决策中台、数据中台三大中台产品,重点服务于国防、政务、金融、工业互联网等行业。渊亭科技创始人兼CEO洪万福称,近一年内,公司对认知中台,主要包括图数据库、认知智能平台、智能问答平台进行了产品迭代。

及时语 X 源渡创投

2023年6月26日,跨境电商一站式智能客服平台及时语宣布完成了成数千万元Pre-A+轮融资,由源渡创投投资。本轮融资将用于跨境AI客服产品研发和销售团队建设。

及时语成立于2021年,依托AI技术,专注为跨境电商卖家提供智能客服SaaS平台。平台功能包括消息自动回复、IM聊单、情绪管理、订单管理、语种翻译等。公司已完成多个产品和技术方面的进展,拥有一支经验丰富的团队。将继续完善产品功能、优化模型,并拓展海外市场。

Quick CEP X 源数创投等

中国品牌出海营销SaaS服务商QuickCEP(快牛智营),于2023年6月26日完成新一轮数千万人民币战略融资,本轮融资由源数创投领投,老股东复星锐正、初心资本跟投,非凡资本担任独家财务顾问。这笔融资将用于开发大语言模型驱动的下一代CEP(Customer Engagement Platform)产品,并拓展海外业务。

QuickCEP是一家成立于2021年底的公司,团队在国内客服与营销SaaS领域拥有十多年的产品研发和市场经验,并成功带领团队和业务完成海外上市。他们的目标是为中国出海企业和海外企业提供全球客户互动营销平台的SaaS产品。

端脑科技 X 峰瑞资本

2023年6月21日,AIGC分布式算力网络平台端脑科技宣布完成了500万元的种子轮融资,本轮投资方为峰瑞资本。融资资金将主要用于算法研发、产品开发和团队扩充。

端脑科技专注于构建分布式算力网络平台,通过整合和优化分散的计算资源,为企业提供强大的计算能力支持。他们拥有AI技术在医疗领域的重大贡献,为国家重点研发计划开展AI在胎儿诊断方面的研究。其推理优化工具链MLGuider适配当前的主流硬件环境,提供完整的AI解决方案,包括数据清洗、算法设计、模型训练等,并提供私有化AI部署环境。他们的核心软件是Cephalon Engine,一个分布式计算引擎,可在跨平台上进行函数计算。其分布式算力网络Cephalon Network由中心化的CA节点和调度节点控制。

AroundDeal X 成为资本

2023年6月20日,AI赋能全球化的商业信息SaaS平台AroundDeal宣布完成了数千万元Pre-A轮融资,本轮投资方为成为资本。融资资金将用于产品研发和市场推广。AroundDeal成立于2020年,是一家全球化的商业信息SaaS平台,通过AI和数据技术为中国B2B出海企业和海外新兴市场B2B企业提供商业信息。该平台提供覆盖全球249个国家和地区的数据量过亿级企业、企业联系人和商业洞察信息,帮助用户实现精准营销和找到全球化的最短路径。

生数科技 X 蚂蚁集团等

2023年6月19日,多模态生成式大模型与应用产品开发商生数科技宣布完成了1亿元的天使轮融资,蚂蚁集团领投,BV百度风投和卓源资本跟投。融资将主要用于核心研发团队的建设,加速多模态大模型和应用产品的研发。

生数科技成立于2023年3月,由瑞莱智慧RealAI、蚂蚁集团和BV百度风投联合孵化,目前企业估值已达1亿美元。公司聚焦于多模态生成式大模型与应用产品开发,团队成员主要来自清华大学人工智能研究院。生数科技致力于开发一套通用架构,对图像、视频、语音等多种模态进行统一的建模。他们已经在图像生成、3D内容生成和视频生成等任务中实现了高水平的生成效果。

光唯文化 X 花果山传媒

2023年6月13日,电商AI解决方案提供商光唯文化宣布获得花果山传媒的投资。这是继创丰投资和赤子基金之后的一轮新融资。光唯文化专注于提供先进的电商AI解决方案,旨在降低客户进入直播电商行业的门槛和运营成本。他们的产品生态系统包括利用数字人进行直播带货、专属电商AI模型生成直播脚本、文案和产品场景图等。为了提高电商领域的效率,光唯文化在私有化部署大型语言模型后,进行了针对垂直行业的模型训练。光唯文化的团队成员来自知名公司,如字节跳动、快手和科大讯飞,他们既具备扎实的AI产品和技术团队,又有实操经验的资深电商人和直播带货专家。

八点八数字 X 南京江宁高新区产业股权投资基金

2023年6月13日,AI虚拟人全链路服务提供商八点八数字成功完成了数千万元的A轮融资,由南京江宁高新区新兴产业股权投资基金领投,多家知名投资机构共同参与。本轮融资将用于八点八数字的AI虚拟人底层技术研发和市场渠道的建设,继续推动AI虚拟人在B端全场景标准化应用中的发展,进一步降低企业的人力成本。同时,该公司还计划将AI虚拟人应用到元宇宙空间,推动数字员工和虚拟助手的体验升级,打造下一代的AI虚拟智能生命体。

Normal Computing X Celesta Capital

2023年6月13日美国初创公司Normal Computing宣布斩获850万美元的种子轮融资,由Celesta Capital和First Spark Ventures领投,Micron Ventures参与跟投。本轮融资将用于加速概率AI技术的研发,开发应用程序平台,扩大生成式AI的合作市场,推动企业和政府应用程序的普及。总部位于纽约的Normal Computing是一家概率AI科技公司,成立于2018年,由Google Brain Team、Palantir和X Engineers的前成员联合创立,旨在解决企业和政府应用程序中的关键性问题。Normal Computing的概率AI模型给AI系统的可靠性、适应性和可审计性提供了强大支撑,能够实现自主工作,生成和验证符合指令约束或独特用法的专用代码,有效降低任务风险。

SiMa.ai X VentureTech Alliance

2023年6月13日,人工智能芯片初创公司SiMa.ai完成融资1300万美元,投资方包括台积电的控股子公司VentureTech 

Alliance。此次融资已经使得SiMa.ai自成立以来的融资额累计达到了2亿美元。SiMa.ai成立于2018年,致力于为工业机器人、无人机、安防摄像头等设备提供人工智能算法的软件和硬件。

SiMa.ai是一家快速发展的人工智能芯片初创公司。SiMa.ai的核心业务是为工业设备提供人工智能算法的软件和硬件,包括自动驾驶汽车、工业机器人、无人机和安防摄像头等。尽管公司成立的时间还不长,但SiMa.ai已经向超过50家客户提供了芯片测试服务,并在短短的几年时间内成功获得了2亿美元的融资。未来,公司将继续深耕人工智能芯片领域,为客户提供更加高效、智能的解决方案。

Collov X 德韬资本

2023年6月12日,美国AIGC自动化设计服务商Collov宣布完成A轮融资,融资金额接近千万美元。本轮领投方德韬资本,老股东阿米巴资本,将门创投跟投,波士顿深科技投资基金 

Taihill 

Venture跟投。融资额将主要用于技术研发与市场拓展。Collov成立于2021年底,总部位于美国硅谷,是一家以室内设计为切入点的设计自动化云平台。公司以大模型和生成式AI为驱动力,旨在为室内设计提供工业级解决方案。Collov的创始人兼CEO张霄表示,设计自动化是工业化设计过程中连接真实产品和虚拟体验的关键领域。

FOCO X 创兴工场

2023年6月7日,AI数字人解决方案提供商FOCO完成数千万元天使轮融资,由创新工场独家领投。此次融资将主要用于技术团队的搭建以及底层技术的研发。今年,随着生成式AI的飞速发展,数字人的制作、使用、运营成本大幅降低。与此同时,生成的数字人的整体质量、互动体验也将得到质的提升。

清昴智能 X 绿洲资本等

2023年6月6日,AI推理部署解决方案提供商清昴智能宣布完成了数千万元的天使轮融资,本轮投资方为绿洲资本。融资资金将主要用于算法研发、产品开发和团队扩充。

清昴智能由来自清华大学的顶尖AI部署优化团队创立,专注于降低AI模型的使用和落地成本。他们推出的推理优化工具链MLGuider适配当前主流的硬件环境,并计划推出围绕基础模型的LLMOps平台。

TradeMoney X 商汤集团股份有限公司

2023年6月6日,专注于人工智能零售大数据分析的香港初创企业TradeMonday完成战略融资,资金来源于商汤集团股份有限公司。商汤是全球领先的人工智能公司之一。此次融资资金将用以扩大TradeMonday零售分析产品和ChatGPT 

B2B零售解决方案的服务范畴,加速公司发展。

星鲸科技 X 南山资本等

2023年6月5日,AI管理和协同服务商星鲸科技获南山资本、远镜创投天使轮融资,融资金额达千万元人民币。本轮融资所得将用于完善星鲸科技数据和模型两大功能板块平台,及用于开发定位于中小企业和个人市场,支持模型微调、评估和部署的“星鲸云”。北京星鲸科技有限公司于2022年成立,创始人徐串曾任百度云前首席架构师、前旷视科首席架构师。星鲸科技是从事科技推广和应用服务业为主的企业,定位为AI管理和协同的服务商。主要提供MLOps(机器学习运维,Machine 

Learning Operations)平台和工具,为企业提供各类模型训练、评测、部署,以及数据集管理等平台托管功能。

右脑科技 X 光速光合等

2023年6月5日,视觉内容AI创作平台右脑科技(RightBrainAI)获得由光速光合领投、奇绩创坛跟投数的千万元天使轮融资。本轮融资资金将主要用于算法研发、产品开发和团队扩充。右脑科技成立于2022年9月,刚成立就获得了奇绩创坛的种子投资,本轮是几个月内连续获得第二笔投资。

右脑科技致力于打造国内领先的视觉内容AI创作平台,3位创始人均来自北京大学,团队拥有国内领先的视觉内容生成模型研发经验和实力,来自微软亚洲研究院、商汤研究院、智源研究院的国内顶尖AI研究背景,是国内最早一批从事AIGC研究的研究者,大模型研究经验丰富,数篇成果发表于NeurIPS、ECCV等顶会。

句子互动 X 真成投资等

2023年6月2日,对话式营销云技术服务商句子互动完成数百万美元Pre-A轮融资,由真成投资领投,奇绩创坛跟投。本轮融资主要用于搭建大模型驱动的下一代对话式营销云。句子互动成立于2019年,聚焦RPA+AI,是一家基于IM的跨平台(企业微信、飞书、5G消息、WhatsApp、小红书等)营销云厂商。句子互动在此前已获得过PreAngel、Plug 

and Play、Y Combinator、TSVC、阿尔法公社的种子轮和天使轮投资。

波形智能 X 藕舫天使

2023年5月30日,AI交互内容平台开发商波形智能宣布完成数百万元种子轮融资,本轮融资由藕舫天使独家投资。本轮资金将主要用于技术研发、产品迭代、以及运营推广。

波形智能聚焦AI原生的全新娱乐体验“交互式内容生成”,基于公司自研模型,从工具端切入,逐步构建覆盖娱乐全产业链的AI交互内容平台。目前,波形智能基于与多数NLP产品形成差异化的“交互长文本生成”技术,自研无限生成交互内容的产品。

灵犀深智 X 零以创投等

2023年5月29日,AI主播技术开发商灵犀深智完成数千万融资。公司由原百度副总裁、移动生态用户增长部总负责人和互动文娱平台总负责人曹晓冬成立。曹晓冬的创业方向主要集中在AI主播领域,旨在在电商、直播和短视频的"带货"场景中取代真人主播,成为全新范式的交互平台。根据技术落地的情况,灵犀深智的核心产品包括虚拟形象、虚拟声音以及智能互动产品,其中智能互动产品是其主要差异化特点。该公司的成立日期为2023年3月13日,注册地点位于北京市,法定代表人为曹晓冬。

潞晨科技

2023年5月22日,分布式AI开发和部署平台潞晨科技宣布完成数亿元的A轮融资,由蓝驰创投独家投资,同时蓝驰创投也是潞晨科技的天使轮领投方。本轮融资是潞晨科技成立18个月内完成的第三轮融资,此次融资资金将主要用于团队扩张和业务拓展。

潞晨科技成立于2021年,主要业务是通过打造分布式AI开发和部署平台,帮助企业降低大模型的落地成本,提升训练、推理效率。公司创始人尤洋此前在伯克利、新加坡国立大学均从事分布式计算、机器学习、高性能计算相关研究,曾创造ImageNet以及BERT训练速度的世界纪录。而在2021年左右,他更加笃信大模型的趋势,所以在当年创立潞晨科技,希望降低大模型的落地门槛。

智子引擎

2023年05月22日,多模态大模型研发开发商智子引擎完成了1000万元人民币天使轮融资。智子引擎CEO高一钊是中国人民大学博士生,师从卢志武,导师卢志武在“智子引擎”公司中担任顾问。此外,卢志武同时兼任软通动力首席AI科学家。

智子引擎是一家多模态大模型研究和开发商,发布了第一款应用级多模态ChatGPT产品“元乘象 

ChatImg”。“元乘象ChatImg”的参数量在百亿级别,主要使用了图文对数据和VQA数据作为训练集,同时进行图文匹配、图文检索、图像描述生成、文本描述生成等多种任务的训练。根据用户输入的图片或文字,“元乘象ChatImg”可以进行智能聊天、讲故事、写广告等。

TIAMAT X 线性资本

2023年05月04日,Tiamat/上海退格数字科技获线性资本、DCM、绿洲资本投资数百万美元A+轮投资。这是Tiamat继今年2月完成近千万美元A轮融资后再次收获资本青睐。Tiamat是一家国内AI图像生成技术服务商,成立于2021年。其自研的Morpher 

VLM是国内首个基于概念融合范式提出的近百亿级跨模态生成模型,提高了模型对图像多尺度信息的建模能力,在用户Prompt输入的理解能力方面也实现了进步。

海国图智 X 吾海资本

2023年5月8日,基于AIGC技术搭建智能服务平台海国图智获千万元吾海资本、前海鲲鹏资本联合投资的天使轮融资。本轮资金将主要用于AIGC核心技术及设备研发、高层次人才建设、市场营销和拓展。

海国图智研究院成立于2015年,位于深圳,是由一群国际关系学者共同创立的独立智库。我们的目标是通过拥有高质量高效的研究团队、独立客观的研究视角和强大的资源整合能力,针对中国和世界当前面临的问题和挑战,提出具有实际意义的创新解决方案。我们致力于为客户提供深入思考和前瞻性见解,以帮助他们应对变化的商业环境和全球化的挑战。

海国图智则成立于2018年,脱胎于海国图智研究院的信息科技企业。其核心业务是构建基于AIGC技术的智能服务平台,为6000万家跨境出海中小企业提供多样化的资讯服务。我们的服务包括AI直播营销、每日精选商业情报、深度咨询以及其他产业链智能服务。

EchoTik X 杨金河等

2023年05月04日,电商数据服务企业EchoTik/铱氪科技已完成数千万元天使轮融资,本轮资方为紫鸟安全浏览器创始人杨金河以及知名头部互联网公司高管。该轮融资将用于技术研发、大数据能力建设、海外用户调研等,并将用于积极在跨境电商SaaS领域探索与AGI的创新与结合点。

EchoTik成立于2022年8月,是一个独立第三方电商数据服务平台,由新加坡初创公司EchoSell打造,专注于从事出海SaaS研发提供数据工具和决策建议。其打造的产品EchoTik第三方数据分析平台,通过对数据的收集、清洗、整合和深度挖掘,开发出数据分析工具和决策支持系统,为商家提供实用的数据决策产品和服务,包含:实时电商数据监测,行业和类目数据研究,流量和销量数据分析,趋势图绘制等。

造物云 X 线性资本

2023年5月4日,杭州AIGC+3D内容生成解决方案提供商造物云获线性资本领投的天使轮融资。同时,造物云也正式发布全球首个AIGC+3D融合的高质量创作产品,设计文本、图像、视频等模态,帮助品牌、电商、设计公司低成本、高质量的创作海量商品营销内容。造物云成立于2021年,是一个在线3D营销设计平台,通过几千套虚拟影棚、仿真材质、高级动效和3D模型等模板库,让人人都能在浏览器创作商业摄影级的3D图片/视频营销内容,用3D可视化的技术帮企业大幅减少产品营销成本,提升效果,帮助品牌、电商、设计公司发挥AIGC扩散化和3D结构化的彼此优势,为电商内容制作提供了低成本、高质量产出的解决路径。

万像科技 X 保时捷等

2023年4月25日,杭州万像科技完成数千万元A2轮融资。本轮融资由老股东保时捷领投,多家战略投资机构共同参与。融资资金将主要用于AIGC产品和技术研发。万像科技成立于2019年,是一家是一家虚拟偶像全栈式服务商,基于多类终端垂类用户需求打造AIGC交互体验产品,不断开拓虚拟内容的商业化。公司目前已合作以保时捷、OPPO为代表的多个垂直行业的头部品牌。

西湖心辰 X 汤姆猫等

2023年4月21日,人工智能公司西湖心辰完成由汤姆猫领投、蓝驰创投跟投的战略融资。这是西湖心辰在近一个月内爆出的第二笔融资,上一笔融资记录是今年的3月27日,由百度风投,东凯泰资本和西湖教育基金会可持续发展平台投资的千万美元Pre-A轮数A轮。

本轮融资将主要用于多模态大模型的研发迭代以及业务拓展,汤姆猫将成为西湖心辰团队外的最大外部股东。上一轮融资主要用于团队扩张和建设,加速多模态大模型的研发,提升大模型的通用人工智能能力。

西湖心辰该公司成立于2021年,专注于大模型的研究和应用,是由蓝振忠团队创办的专注于人工智能服务研发的科技公司,我们与西湖大学等顶级AI研究团队合作,共同探索AIGC的未来,积极推动AI在内容生产、心理咨询等方面的商业化、民用化;推出AI绘画、AI写作、AI心理咨询等相关产品,希望创造每个人都能享受到AIGC带来的智能时代。创始人蓝振忠2020年加入西湖大学担任深度学习实验室负责人、博士生导师。

云蝠智能 X 御势资本

2023年4月15日,云蝠智能/南京星蝠科技有限公司获御势资本1000万人民币A轮融资。本轮融资主要用于加快自研CHATBOT应用与ChatGPT结合、拓展数字人产品开发、部署及拓展算力资源和算法提升、加快数字人及AICC产品的市场化进程。

云蝠智能成立于2018年,是国内早期发力AI语音呼叫的厂家,在帮助客户提高效率的同时,也持续保持每年1~2倍的业务增速。公司聚焦于小B需求,提供CRM与AICC一体化的解决方案。通过ChatBoT能力,在AI外呼,人机协同,人工呼叫领域搭建了完整自主研发的AICC智能客户联络中心产品。为企业提供包括客户肖像分析、智能客服、智能交互(呼叫,回访,调研及通知),及CRM管理的商业智能数据中台。

百川智能

2023年4月10日,人工智能公司——百川智能获5000万美元股权投资,来自搜狗公司创始人王小川与其业内好友的个人支持。王小川正式官宣入场大模型创业,和前搜狗COO茹立云联合创立人工智能公司——百川智能,一家研发并提供通用人工智能服务的中国公司,旨在打造中国版的Open 

AI基础大模型及颠覆性上层应用。团队拥有包括前搜狗、百度、华为、微软、字节、腾讯等知名科技公司以及其他创业公司核心成员在内的数十位AI人才。

百川智能将借助语言AI的突破,构建中国最好的大模型底座,并在搜索、多模态、教育、医疗等方面增强,帮助大众轻松、普惠的获取世界知识和专业服务。

百川智能以前搜狗团队为基础,快速融合来自知名科技公司的核心团队,已形成完整战斗力;当下正在着力汇聚海内外人工智能领军人才,快速对齐世界水平;公司也得到清华相关院系及多位院士和教授的鼎力支持,建立合作突破通用人工智能基础科学问题,并吸引清华优秀学子。预计在4月底公司将打造一只50人规模的精英团队,有信心在年底做出中国的大语言模型。

标贝科技 X 巨峰科创

2023年04月07日,人工智能语音交互服务商标贝科技获巨峰科创、青岛财富中心1亿元人民币B2轮融资。

作为人工智能语音交互和AI数据服务的先行者,标贝科技成立于2016年2月,积累了丰富的自有数据库及强大的自研能力,为客户提供AI数据服务、技术能力、智能语音交互方案赋能服务,包括通用场景的语音合成和语音识别,以及TTS音色定制,声音复刻,情感合成和声音转换在内的语音技术产品,AI数据业务涵盖语音合成、语音识别、图像视觉、NLP等采标服务和平台化自研工具能力。基于AI+SaaS开放平台,标贝科技将“数据服务、AI技术、行业方案”全链路打通,实现从需求洞察到产品落地的闭环服务,满足大规模AI数据及语音交互商业化需求。

DeepMusic X GGV纪源资本

AIGC音乐服务商DeepMusic/灵动音获GGV、丰元资本数千万美元A+轮融资。本轮融资将用于自研AIGC音乐引擎及其应用的研发,加速海内外市场拓展。

DeepMusic成立于2018年,是国内首家基于自研AIGC能力打造音乐引擎的国内人工智能音乐服务商,公司致力于运用AI技术从作词、作曲、编曲、演唱、混音等方面全方位降低音乐创作及制作门槛,为音乐行业提供新的产品体验,提升效率。

行者AI X 九合创投

2023年3月20日,游戏赛道AIGC赋能平台行者AI获英诺天使基金领投、九合创投跟投的数千万人民币天使轮融资。

行者AI成立于2020年,总部在成都。游戏这个行业,首先失败率极高,100个游戏可能成功的只有3个,也就是97%的失败率;其次,前期投入成本巨大,研发成本动辄上亿;三是开发周期长,一款中等制作体量的游戏,2-3年的研发周期是正常预估,获得收益则需要更长时间。其中最核心的问题,在于研发成本过于高昂。

澜舟科技 X 中关村科学城

2023年2月21日,语言大模型赛道公司澜舟科技完成了Pre-A+轮融资。本轮融资由北京中关村科学城公司领投,斯道资本和创新工场跟投。

澜舟科技成立于2021年,由李开复的创新工场从0孵化的AI企业,创始人周明博士是前清华大学教授,中国计算机学会 CCF 

副理事长、创新工场首席科学家。澜舟科技致力于解决人类的语言理解和生成难题,提供基于NLP(自然语言理解)技术的开源大模型以及聚焦于营销、金融、文化创意等场景的功能引擎和应用。公司刚成立不久,就推出了中文语言模型——孟子轻量大模型。

山漫文化 X 影视行业知名投资人

2023年3月6日,虚拟人IP研发商山漫文化完成了种子轮融资,融资金额为数百万元人民币,由影视行业知名投资人出资,本轮资金将主要用于IP获取与商业化运营。

山漫文化成立于2022年,其团队的目标是成为元宇宙时代的“迪士尼”,通过利用虚拟现实技术和AIGC技术,让经典IP在元宇宙中重新焕发光彩,并发挥出更大的商业价值。从股权结构来看,山漫文化的实际控股人为马静怡。

Glowe阁楼 X 峰瑞资本等

2023年3月2日,在线心理咨询服务平台Glowe阁楼获得由峰瑞资本领投的数千万元A+轮融资,本轮融资将用于效率的进一步提升。

阁楼成立于2021年,是针对都市年轻人的线上心理咨询项目,主要面向轻中度抑郁和焦虑状态的人群,以循证流派的认知行为疗法(CBT)和人际关系疗法(IPT)为理论基础,定制了标准化的咨询框架和咨询工具,为来访提供可标准化的心理咨询服务。

TIAMAT X DCM等

2023年2月28日,Tiamat完成DCM和绿洲资本近千万美元A轮融资。Tiamat已于22年10月经获得由DCM独家领投的数百万美元天使轮融资。本轮融资额将用于继续打磨产品和自研大模型,拓展商业化能力等。

Tiamat成立于2021年,致力于通过自研的算法、底层引擎、平台为个人用户和企业客户提供创意生产、广告等场景形式下的服务,仅成立一年时间就积累了可观的社区用户和商业客户。

竹间智能 X 金浦投资

2月27日,自然语言技术AI服务商竹间智能宣布已于去年底完成D2轮融资,由金浦投资、金库资本、江苏文投、隽赐资本等联合投资。至今,竹间智能已累计完成7轮融资,陆续引入科沃斯、云晖资本、中银国际等股东机构。竹间智能由前微软(亚洲)互联网工程院副院长简仁贤于2015年创办,致力于以自然语言处理、情感计算、深度学习、知识工程、文本处理等人工智能技术为基础,将AI能力惠及千行百业。定位是一家NLP及多模态情感识别技术研发商,致力于打造通过情感识别与类脑对话系统的人工智能机器人。具有能读懂、看懂、听懂、有记忆等功能。并且机器人能够通过自主学习用户喜好和习惯,可以提供行程规划、酒店预定等功能与服务。竹间自动化AI平台产品包括Bot Factory²²对话式AI平台,Gemini²²知识工程平台、 AICC+²² 解决方案平台、NLP²²自然语言处理平台、Scorpio²²自动化机器学习平台,以及WFEA²²超级工作流程自动化6大平台。目前在AI+金融、AI+企业、AI+健康医疗、AI+制造、AI+智能终端、AI+政务等领域提供完整的解决方案。

聆心智能 X 无限基金等

2023年2月17日,超拟人 大模型研发商聆心智能宣布完成由SEE 

Fund领投的Pre-A轮融资,本轮融资多位老股东连星资本、图灵科技创投基金、智谱AI、启宸资本超额跟投。

聆心智能成立于2021年,公司于2022年在12月推出首个产品「AI乌托邦」 ,该产品只需要用户输入简单的角色描述,就可以召唤出相应人设的 AI 

虚拟人物与之进行深度对话和聊天。AI乌托邦的背后是聆心智能自研的、具有可控、可配置、拟人特点的大模型「超拟人 大模型」。

飞蝶XR科技 X 开晟东南

2023年2月13日,「飞蝶XR」宣布完成由开晟创投旗下东南产投基金独家投资的数千万元人民币A+轮融资。本轮融资将用于“零代码XR内容创作工具”(简称“飞蝶灵创”、XR 

CreateX)产品持续迭代。飞蝶XR科技过去的几轮的投资方有中金旅基金、盈峰资本、中启龙泰等知名机构。

飞蝶XR科技成立于2016年,自主研发出飞蝶灵创创作工具平台,帮助用户通过零代码快速创作XR内容与多人交互元宇宙应用场景,轻松构建虚实融合的数字化世界。目前服务客户已覆盖教育、企业、文旅、营销、政务等3000多个XR数字化行业的应用场景。

花儿朵朵 X 移卡科技

2023年2月10日,抖音本地生活全案营销服务商花儿朵朵完成了千万元A轮融资,由移卡科技创投独家投资。本轮融资资金主要用于两个方面的提速,第一加大对工具端的研发投入,加速短视频行业工具效率的提高;第二加大对市场端的投入,提高客户服务质量,为商户提供更好的长效经营全案。

花儿朵朵是一家抖音本地生活全案营销服务商,其主要的商业模式是为本地生活服务商和商家提供内容生产工具、抖音本地生活全案代运营。其主要产品和服务有:1、自研视频AI智能生产剪辑效率工具“花儿朵朵”;2、为商家提供长效经营全案的S级抖音服务商“聚客引擎”。

深氧科技 X 汉能创投

AIGC引擎服务商深氧科技宣布完成千万级元天使轮融资,本轮融资由汉能创投投资。资金将主要用于产品迭代、市场拓展、以及技术团队扩充。深氧科技的O3.xyz引擎就是一款能够一站式AI生成3D短视频的产品。深氧科技成立于2022年,将AI驱动的新一代云原生3D内容创作工具,通过移动终端、网页端等最直观的途径,让零基础的普通用户可以随时随地创作原生3D内容,并可直接输出视频,并发布到主流短视频平台。

橙麦智能

2023年2月6日,AI数字人技术及AI智能语音技术开发商橙麦智能软件系统完成数千万元A轮融资。该笔融资将用于旗下产品「橙麦智能」的更新迭代、品牌宣传及市场推广。

「澄麦智能」软件系统的开发及运营团队,广州橙麦科技有限公司成立于2021年,主要从事软件和信息技术的开发运营,主要研发方向包含人工智能、互联网大数据、物联网等。

04 报告申明

责任承担

受研究方法和数据获取资源的限制,本报告只提供给用户作为市场参考资料,本公司对该报告的数据和观点不承担法律责任。 

数据释义

本报告中投融资分析篇的数据来源于烯牛数据。在轮次分布分析中,由于种子轮融资规模和次数较少,与天使轮合并统计;投资机构累计参投规模统计方法:若机构为领投方,按该轮融资规模的50%估算,非领投方按该轮融资规模的平均值估算;在数据占比统计中,由于四舍五入会引起所有项目加总不等于100%,本报告预先设定总和为100%,最后一项由100%减去其余项得出,数据误差控制在1%左右。

汇率换算

2023之前所有年份的融资金额按2022年12月31日当日汇率换算;2023年之后各月融资金额按当月融资当天汇率换算。

金额计算

本文经非凡产研授权转载

加载中...