新浪财经

深度 I 海澜之家:主品牌男装龙头,打造多品牌服饰生活零售集团

市场资讯 2023.07.15 20:45

本文来自方正证券研究所于2023年7月13日发布的报告《海澜之家(600398.SH)主品牌男装龙头,打造多品牌服饰生活零售集团》,欲了解具体内容,请阅读报告原文

分析师:陈佳妮 S1220520080002

  本文摘要  

主品牌男装龙头,多品牌服饰生活零售集团。海澜之家集团成立于1997年,是多品牌服饰生活零售集团,旗下拥有“国民品牌”海澜之家、男装黑鲸、女装OVV、婴童装英氏和男生女生、职业装圣凯诺、运动品牌海德及生活家居品牌海澜优选。2022年在全新品牌价值主张引领下,发布百亿电商、业态革新、研发高地三大战略,赋能未来高质量可持续发展。截止2023Q1,公司拥有门店8121家。公司实控人为周氏家族,合计持股比例达66.85%。

男装行业静水流深,规模稳步增长。疫情前中国男装行业保持稳健增长,2008-2019年市场规模CAGR约7.2%,但疫情冲击下2022年仍未恢复至疫情以前水平。行业集中度稳健提升,2022年CR5、CR10分别为12.7%、20.5%,其中商务男装品牌市占率较为稳定。未来随着年轻一代与中等收入群体为服装消费主力,休闲、舒适要素成为主流趋势;男装品牌积极推进品牌年轻化进程,产品兼具功能与休闲属性,中国本土服饰有望保持更快增长。

二十余载造就国民男装龙头品牌。海澜之家主品牌是国内男装龙头品牌,致力于为20-45岁男性消费者提供全场景需求的高价值力服装产品,致力于从国民品牌走向超级国民品牌。产品端持续加码研发,顺应年轻化、多元化消费趋势,打造潮流、品质与高性价比兼具的产品。渠道端持续优化线下布局,提出“新千店计划”,加速进军地标性商业综合体;线上顺应新零售趋势,全渠道全平台布局,业务保持较快增长。

多元品牌布局,致力于打造“全家人的衣柜”。公司在2017年后相继推出潮流男装黑鲸、女装OVV、生活类家居海澜优选,收购婴童装品牌男生女生、英氏,代理运动品牌海德,构建服装品牌矩阵,凭借公司管理能力赋能,满足不同客群需求,逐步从“男人的衣柜”拓展为“全家人的衣柜”。

盈利预测和投资建议:主品牌男装龙头,未来有望保持行业领先地位;其他品牌呈成熟、成长、培育阶梯式发展,公司业绩有望保持稳健增长。我们预计2023-2025年公司将实现归母净利润26.8、32.8、39.0亿元,同比增长24.2%、22.7%、18.7%。当前股价对应2023-2025年PE分别为11.8x、9.6x、8.1x。我们首次覆盖,给予公司“推荐”评级。

风险提示:品牌升级不及预期;服饰行业竞争加剧;终端零售环境疲软;渠道扩张速度不及预期;盈利假设不及预期。

  内容目录  

1 主品牌男装龙头,打造多品牌服饰生活零售集团

1.1 公司概况:多品牌服饰生活零售集团

海澜之家集团成立于1997年,是多品牌服饰生活零售集团,旗下拥有“国民品牌”海澜之家、简潮时尚男装黑鲸、女装OVV、婴童装英氏和男生女生、职业装圣凯诺、运动品牌海德及生活家居品牌海澜优选。公司以服饰为原点打造一体化的生活方式集合,2022年在全新品牌价值主张引领下,发布百亿电商、业态革新、研发高地三大战略,赋能未来高质量可持续发展。截止2023Q1,公司拥有门店8121家,其中海澜之家系列5957家、其他品牌2164家。1Q23公司实现营收、归母净利润56.8亿元、8.0亿元,同比增长9.0%、11.1%。

1.2 发展历程:从“男人的衣柜”迈向“全家人的衣柜”

纵观公司发展历程,我们将其划分为三个阶段:

粗纺起家、精纺发家(1988-2001):海澜集团创始人周建平先生1988年出资30万元承包了江阴市新桥第三毛纺厂进行粗纺生意,1991年其抓住商机转型精纺业务,公司更名为江阴市第三精毛纺厂。随着公司业务发展,公司将目标瞄向服装市场,1997年创立了职业装品牌圣凯诺,同年销售5万套西装、10万件衬衫。

服装当家,借壳上市(2002-2014):2002年周建平先生创立海澜之家品牌,通过“全国连锁经营、统一形象、超大规模的男装自选购买”的全新营销模式快速成为国内商务休闲男装龙头品牌。此外,公司也积极投入智能仓储体系,2011年建设智能高位仓库,2014年投入RFID技术,打造高效智能化供应链。公司于2014年4月借壳凯诺科技成功上市。根据《2014胡润品牌榜》,彼时海澜之家品牌价值位居国内服装家纺品牌榜第一名。

主品牌战略升级,多品牌矩阵构建(2015-至今):公司拥抱智慧零售并积极推进数字化转型,于2017年、2018年分别和天猫、腾讯进行战略合作;2022年与京东到家和京东新百货大成深度合作,提供商品小时达的即时零售服务。2020年周建平先生之子周立宸先生接任公司董事长、总经理,同年10月公司签约周杰伦为形象代言人,拥抱年轻消费群体。2022年在海澜之家二十周年发布会上,主品牌海澜之家推出全新logo,并发布百亿电商、业态革新、研发高地三大战略,致力于从被大众认识到成为人人认同喜爱的超级国民品牌。此外,公司在2017年后相继推出黑鲸、OVV、海澜优选等品牌,收购男生女生、英氏品牌,代理运动品牌海德,构建服装品牌矩阵,凭借公司管理能力赋能,满足不同客群需求,逐步从“男人的衣柜”拓展为“全家人的衣柜”。

1.3 业务分析:业绩稳健增长,主品牌营收占比高

公司业绩稳定增长,但疫情对公司业绩产生一定冲击。疫情前公司收入保持稳健增长,2014-2019年公司营业收入和归母净利润CAGR分别为12.2%、6.2%。2020年以来受疫情影响,业绩出现波动,2022年公司实现营收、归母净利润分别为185.6、21.6亿元,同比-8.1%、-13.5%,仍未恢复至疫情前水平。2023年随着线下客流恢复、消费复苏,公司1Q23收入、归母净利润分别同比增长9.0%、11.1%。

从产品端看,各品类产品占比较为均衡。海澜之家作为“国民品牌”,产品品类丰富,满足男士全套着装需求。从营收数据看,公司各品类产品较为均衡,2022年前五大品类裤子、T恤、衬衫、羽绒服和西服占主营业务收入比重分别为23.3%、18.7%、11.5%、10.4%、9.2%,合计占比达73.2%。且公司各品类均衡发展,复合增速较为接近。

从品牌端看,海澜之家收入占比达76.8%。2022年海澜之家品牌、圣凯诺品牌和其他品牌分别实现收入137.5、22.5、19.0亿元,占主营业务收入比重分别为76.8%、12.6%、10.6%,海澜之家品牌为公司主要营收来源。其中,海澜之家和圣凯诺品牌保持稳健增长,随着公司近年来服饰品牌矩阵的搭建,其他品牌保持更快的收入增速,2015-2022年其他品牌收入CAGR达15.5%。

从渠道端看,线下渠道为主,线上渠道快速发展。2022年公司线下和线上渠道分别实现营业收入150.5、28.6亿元,占主营业务收入比重分别为84.0%、16.0%。近年公司线上渠道保持快速增长态势,2015-2022年线上渠道收入CAGR达25.4%。2022年海澜之家品牌“百亿电商”战略,将围绕“数智化电商”构想,加速布局线上全渠道发展,线上渠道未来有望保持快速增长。

从经营模式看,业务以加盟为主。2022年加盟渠道、直营渠道分别实现营收126.2亿元、30.4亿元,占比(不包括圣凯诺品牌)分别为80.6%、19.4%。近年来直营渠道收入快速提升,2015-2022年直营店营收CAGR达43.9%,主因公司近年来加速入驻地标性商业综合体,其多以直营门店铺设为主。

从地区看,华东地区收入占比达41.8%。公司业务按地区划分可分为华东、中南、西南、华北、西北、东北及海外地区,其中华东地区为公司最大销售区域。2022年华东地区实现收入74.8亿元,占比达41.8%;海外地区保持快速增长态势,2022年海外实现收入2.2亿元,同比增长154.1%。

1.4 经营模式:“平台+品牌”连锁经营模式,赋能多品牌矩阵

公司采用轻资产“平台+品牌”的连锁经营模式。除了圣凯诺品牌采用传统的自主生产经营模式外,公司其余品牌均采用连锁经营模式。公司层面为各品牌统一提供仓储、数据信息化系统、品牌宣传、财务结算等综合管理服务,打造品牌运营共享平台。各零售品牌相对独立运作,根据各自定位与策略分别实施商品规划设计、采购销售、门店拓展及品牌营销等品牌经营。

其中,海澜之家品牌通过绑定供应商与加盟商,凭借独特的经营模式快速增长,门店规模迅速扩张。上下游利益链的绑定使得公司在景气时共同获益,下行时共担风险,公司较强的议价能力实现保持国民品牌性价比的优势。

采购方面,公司可退货模式下不承担存货滞销风险。海澜之家品牌采购模式为“可退货为主,不可退货为辅”。可退货模式下,公司与供应商签订附滞销商品可退货条款的采购合同,产品实现销售后,逐月与供应商进行货款结算,适销季结束后仍未实现销售的产品,可剪标后退还给供应商,由其承担滞销风险。

加盟方面,公司采取类直营管理模式。公司线下销售采用直营、加盟和联营模式,线上主要通过直营模式。其中,加盟模式中区别于传统男装,公司所有加盟商均直接与公司签订协议,对加盟店采取类直营的管理方式:即加盟商拥有加盟店的所有权,将门店的内部管理委托公司负责,不承担存货滞销风险;公司不收取加盟费,拥有商品的所有权,与加盟商之间的销售结算采用委托代销模式。商品实现最终销售后,公司与加盟店根据协议约定结算确认公司的营业收入。

1.5 股权结构:结构稳定集中,周氏家族为实控人

公司股权结构集中稳定,周氏家族为实控人。截止2022年12月31日,周建平(公司创始人)、周立宸(周建平之子)、周晏齐(周建平之女)通过直接和间接合计持股比例达66.85%,为公司第一大股东。

1.6 管理团队:核心管理层稳定,专注耕耘本行业

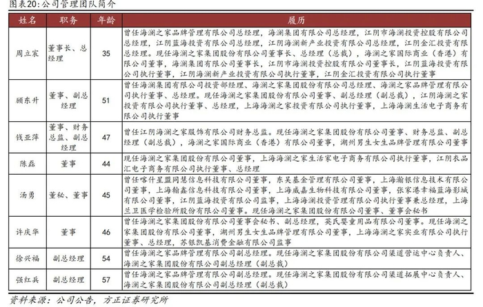
公司管理团队稳定,具备丰富行业经验。公司创始人周建平深耕纺织服饰行业三十余年;2020年由周立宸(周建平之子)接任公司董事长职位,其早在2012年便参与公司管理,先后接手公司广告、信息、商品中心、电子商务板块等业务,2017年担任集团总裁,积累了丰富的公司管理经验。公司管理层深耕服饰行业,具备丰富行业经验。

2 男装行业静水流深,规模稳步增长

2.1行业概况:规模平稳增长,集中度稳健提升

疫情前中国男装行业规模保持稳健增长。根据欧睿数据,2008-2019年中国男装行业市场规模CAGR约7.2%,保持稳健增长。因2020-2022疫情对服装零售行业产生冲击,2022年中国男装行业市场规模为5323亿元,仍未恢复至疫情以前水平,预计2022-2027E年将保持4.3%的复合增速。而按功能性划分细分赛道看,根据灼识咨询数据,2014-2018年商务男装、时尚男装、快时尚男装市场规模CAGR分别为9.8%、16.5%、17.6%,其中时尚与快时尚品类保持更快增速,但商务男装比重更大。

男装行业集中度稳健提升,其中商务男装品牌市占率较为稳定。根据欧睿数据,2022年男装行业CR5、CR10分别为12.7%、20.5%,行业竞争格局较为分散,但疫情前行业集中度呈稳步上升趋势。其中,商务男装品牌市场份额近年来保持稳定态势,2022年海澜之家、罗蒙、雅戈尔市场份额位列商务男装前三,在男装板块中占比分别为4.6%、1.1%、1.1%,其中海澜之家品牌连续多年位列男装板块市场份额第一。

2.2 行业趋势:中青年一代成为消费主力,休闲、舒适要素偏好提升

年轻一代与中等收入群体为服装消费主力。根据艾媒咨询数据,2022年中国服饰行业消费者主要由中青年和“Z时代”人群组成,两者合计占比84.7%。消费者收入主要集中在5000-10000元与10001-15000元中等收入水平区间,两部分占到消费人群的66.5%。

男装品牌推进品牌年轻化进程,产品兼具功能与休闲属性。近年来消费者更加偏爱休闲、运动类服装,穿着时舒适度更高、自由度更好。根据艾媒咨询数据,2022年休闲类、运动范服装更受消费者青睐。具体到男性消费者,以T恤、休闲裤、卫衣、衬衫为前四大品类。国内各男装品牌顺应消费趋势,加强面料研发力度,产品兼具功能性与休闲性。例如国内海澜之家品牌2020年主动调整优化品类结构,缩减纯商务产品占比,持续扩充年轻化、休闲化、功能化产品阵营;报喜鸟品牌近年陆续推出轻正装、运动西服等。

本土品牌有望受益于国潮崛起。近年来随着我国经济实力持续增强、国际地位提升,国民对于中国文化自信感增强,叠加本土品牌产品力、渠道营销等多维度逐步提升,消费者对于国货的关注度和认可度逐步提升,品牌格局正逐步向本土品牌倾斜。百度搜索大数据显示,2016-2021年中国品牌搜索热度占品牌总热度比例从45%提升至75%,达境外品牌三倍,其中国产服饰品类搜索热度提升56%,增速居全品类第二。

中长期来看,随着中国人均收入水平提升,人均衣着消费支出有望平稳增长。我国人均衣着消费支出疫情前保持稳健增长,其中农村人均衣着消费支出增速显著高于城镇。根据埃森哲2021中国消费者调研结果显示,三线以下城市消费者在购物、休闲娱乐方面提高支出的意愿更高。我们认为未来中国低线城市服装消费市场仍具较大潜力。

3 海澜之家主品牌:二十余载造就国民男装龙头品牌

3.1 品牌:从国民品牌走向超级国民品牌

从国民品牌走向超级国民品牌。海澜之家是国际化一站式男装零售品牌,致力于为20-45岁男性消费者提供全场景需求的高价值力服装产品。2019年公司实施“聚焦主品牌”战略优化,实现从“男人的衣柜”到“中国男装,全球价值”的内核升级;2022年公司进一步升级品牌理念,以“创造有生命力的服饰,服务每个人的光采”为品牌战略,致力于成为大众追随认同的超级国民品牌。作为国民品牌,截止2023年4月,海澜之家全渠道粉丝与会员数突破1亿,其中电商线上粉丝数已超6000万。我们统计了国内同业龙头公司,公司线上渠道粉丝数同样居于上游水平。

推出全新品牌Logo,彰显全新品牌价值主张。2022年海澜之家品牌20周年发布会上,公司推出全新品牌Logo,也是海澜之家第五次的Logo变革。新Logo突破原有的方正尺规,萃取中国古代“天圆地方”的哲学思想,于4个圆中生出,分别代表海澜之家的四个品牌理念:创新、真诚、多样性、责任感,在汇聚的空间中融合新生,以此彰显全新的品牌价值主张。

绑定中国文化,加深国民品牌形象。品牌近年来持续在服装中融入具备国民精神影响力的文化元素和IP,陆续推出大闹天宫、三国演义、李小龙等中国经典IP系列产品,彰显大国品牌文化自信,也希望消费者能从海澜之家服装上找到中国文化共鸣和自我表达。品牌通过与中国文化绑定,加深国民品牌形象。

签约优质明星偶像,合作体坛运动员,提升品牌关注度。海澜之家近年来签约国内多位优质明星偶像为品牌代言人,如林更新、周杰伦、许魏洲、张颂文等;并携手武磊、武大靖、王濛等体育运动员,以更好的触达年轻消费群体,为品牌带来持续关注度与新鲜感。

多元流量投放渠道,注重内容营销,加强品牌渗透率。品牌近年先后赞助电影《中国机长》、《长津湖》,合作综艺《最强大脑》等提高品牌声量;以节日推广为契机,联合传统及新兴媒体端输出优质品牌内容,如2022年品牌在父亲节期间以“一起发光吧,爸爸”为主题引发大众情感共鸣;同时品牌加强与央视、人民网、新华网等主流媒体合作,为央视讲述国民品牌故事,以立体国民品牌形象,深化品牌立意。

3.2 产品:持续加码研发,产品兼具高品质与性价比

品牌兼顾高品质、高性价比。海澜之家品牌倡导“高品位、中价位”的营销理念,在打造高品质服装的同时保证价格亲民。我们梳理了品牌天猫旗舰店官网的产品及价格,其产品类别全面,价格亲民适中,如单西价格带位于179-558元,套西位于329-830元区间,产品具备高品位、高性价比、中价位等优势。

公司持续加码研发、技术突围。公司近年来积极加码研发,成立“海澜之家云服实验室”,致力于打造突破性、引领性、实用性的中国服装研发高地,从面料研发、服装设计、智能制造等方面赋能产品,其中功能性产品投入提升至一半以上。公司近年来研发投入快速上升,2022年公司研发费用达1.9亿元,同比增长55.9%,研发费用率占比达1.0%;2022年末公司研发人员数量963人,研发人员占比达4.0%。

顺应年轻化、多元化消费趋势,打造潮流功能兼具的产品。2022年品牌重新梳理并优化产品结构,使其在年龄、功能、场景和品类等层面跨越更广维度。品牌也抓住不断上升的健康舒适需求,探索新型面料、推动服饰性能和穿着体感的不断升级。公司推出三防科技、免烫科技、无痕科技等多项功能性面料,在此基础上发布如“六维弹力裤”、“三防黑白小T”、“冰爽棉”、“极光鹅绒”等高科技、多功能品质单品,不断提升消费者好感度与满意度。另外,公司也推出桑蚕丝纤维系列、甄选羊绒系列等高端材质系列,通过亲肤、吸湿、透气等属性,提升产品穿着的舒适度,提升产品美誉度,拓宽消费客群。

专研男装版型,凸显国民更好体态。品牌深耕男装领域二十年,持续评估、优化尺码的更迭和精准配货,满足不同地域的多元化身材体型,品牌男装尺码多达12种。另外,品牌以超8000万的加密体型为大数据,开发多种服装设计、裁剪专利,以更好凸显顾客体态。

3.3 渠道:持续优化渠道布局,加速线上线下渠道互通

3.3.1 线下渠道:门店稳步扩张,直营占比提升

公司线下门店数目稳健增长。2014-2019年公司线下渠道扩张速度较快,CAGR达10.8%。2020受疫情影响公司门店数量略有回落,但在后续疫情中随着部分线下优质渠道空缺,公司逆势扩张。截止2023Q1,海澜之家系列拥有线下门店5957家,其中直营店1080家,加盟店及其他4877家,线下已覆盖国内80%以上的县、市。品牌直营店近年来保持快速增长态势,主因公司近年来持续以购物中心店为拓展中心,而购物中心门店中以直营模式开设居多。2022年末公司提出新千店计划,将以“精布局、高品质、强体验”为指引,加速进军地标性商业综合体,未来直营门店、购物中心店数量仍有望保持快速增长态势。

持续推进终端门店形象升级。品牌进驻购物中心时,为配合开发商要求、符合购物中心调性、强化线下购物体验,对其购物中心门店设计和形象进行全新升级,通常以银灰色底白字的形象,刷新蓝底黄字的传统视觉印象,风格简约现代,拉高品牌形象。

海外市场不断完善拓展蓝图。2017年公司率先在马来西亚开出6家门店,为品牌国际化奠定基础;之后海澜之家品牌陆续在东南亚国家增设市场,逐步实现品牌国际化布局。目前公司已在马拉西亚、越南、泰国等地深耕布局。2022年公司海外地区实现主营业务收入2.2亿元,同比增长154.1%。公司未来将继续深耕海外成熟市场,加强新兴市场开拓。

3.3.2 线上渠道:全渠道全平台布局,线上业务保持较快增长

注重多元线上平台布局,积极顺应新零售趋势。公司较早布局线上业务,2014年专门成立江阴海澜之家电子商务有限公司,实现天猫、京东等网络平台的多渠道布局。2017年公司和天猫达成战略合作,双方将在全渠道新零售、品牌战略、大数据商品企划等方面进行深度结合相互赋能。2022年品牌二十周年发布会中,公司提出“百亿电商”目标,将围绕“数智化电商”构想,加速布局线上全渠道发展,线上渠道未来有望保持快速增长。

线上业务保持较快增长,线上占比稳步提升。公司近年来线上业务保持快速增长态势,2022年公司实现线上收入28.6亿元,2015-2022年收入CAGR达25.4%,线上渠道占主营比重已达16.0%。公司未来将坚持线上业务全渠道全平台布局,巩固传统电商基本盘,持续加码社交电商平台的投入,打造抖音、快手等新业务平台增长点;同时加强数字化营销,以短视频、直播间、公众号等新兴传媒媒介为载体,聚焦消费者关注点,以优质内容提升品牌曝光量,挖掘品牌增量,2022年公司抖音短视频播放量达6亿次。

4  多元品牌布局,致力于打造“全家人的衣柜”

从“男人的衣柜”拓展为“全家人的衣柜”。公司在2017年后相继推出潮流男装品牌黑鲸、女装品牌OVV、生活类家居品牌海澜优选,收购婴童装品牌男生女生、英氏品牌,代理运动品牌海德,构建服装品牌矩阵,凭借公司管理能力赋能,满足不同客群需求,逐步从“男人的衣柜”拓展为“全家人的衣柜”。2022年圣凯诺品牌和其他品牌分别实现收入22.5、19.0亿元,占主营业务比重分别为12.6%、10.6%。

4.1 职业装:专注本业,未来有望保持稳健增长

圣凯诺创立于上世纪90年代,专注团体职业服装定制二十余年,具备面料服装一体化产业链优势,目前年产能约400万套西服,1000万件衬衫,荣获中国服装协会评选的“中国职业装十大领军企业”称号。2022年圣凯诺收入为22.5亿元,2015-2022年收入CAGR为2.9%,同时品牌毛利率水平稳定在50%左右水平,整体业务保持平稳发展。公司将持续推进洛阳工厂项目,预计2023年年内开工投产,以扩充公司夹克、衬衫等品类产能,提升市场占有率。

4.2 女装:中高端赛道切入,布局一二线市场

OVV成立于2017年,致力于以“不费力的高级感”为专业的独立女性打造摩登衣橱。女装行业竞争激烈,仍处在消费升级和行业集中度提升阶段,职业女性增加以及新生代女性对服装需求多样化推动行业连续较快增长,在产品创新、服务、价格等方面更具优势的中高端女装,有望受益于消费升级获得更高增速。公司于2017年创立OVV品牌切入中高端女装赛道,其产品注重面料性能并不断丰富类别,主要分为NEW CLASSIC、SMART CASUAL、VACATION & EVENT三大系列,2022年新增珠宝首饰类产品。品牌渠道上集中拓展一二线城市中高端商场,已完成一线城市门店布局,未来将继续拓展二三线城市中高端商场。

4.3 童装:双轮驱动差异化布局,后续有望实现扭亏为盈

童装行业蓝海行业,未来有望保持较快增速。中国童装行业市场保持较快增速,根据欧睿数据,2008-2019年市场规模CAGR为11.5%,但2020-2022年受疫情影响市场规模有所波动。2022年童装行业市场规模为2373.6亿元,同比下降5.7%,仍未恢复至疫情前水平。未来随着人均消费支出上升、三胎政策的放开等因素,童装市场仍有望保持较快增速。

童装行业竞争格局分散。头部品牌Balabala维持行业领先地位,2022年市场份额约6.8%;CR5、CR10约13.3%、16.8%,行业集中度分散,但近年来持续向头部品牌集中。

海澜之家通过控股英氏和男生女生分别卡位高端婴童和大众童装市场,其中英氏定位高端婴幼童产品,发力一二线城市;男生女生覆盖6个月至16岁年龄段儿童服饰,主打低线城市下沉市场。男生女生通过不断升级迭代产品、扩大营销声量,加强布局标杆商场,营收稳步提升,2022年品牌营收、净利润分别为6.2亿元、-1.4亿元;英氏婴童品牌强化“高端婴童生活方式品牌”定位,升级品牌形象,入驻国内多个核心商圈广场,2022年品牌营收、净利润分别为6.9亿元、-0.5亿元。我们认为随着2023年国内消费复苏,在公司坚持稳中有进的拓展策略及高效运营管理能力支撑下,男生女生品牌有望实现减亏,英氏儿童有望实现盈亏平衡。

4.4 家居:优选优价,打造家居生活全品类矩阵

海澜优选为生活方式类家居品牌。品牌商品涵盖服装、床品、食品、彩妆用品等十大体系,目前逐步探索出高效的“服装自营+杂货联营”模式。服饰品类通过天然纤维及功能性面料的运用,增强服饰穿着舒适度;杂货品类则紧抓市场风口,不断研究开发新品;融合总仓配货和供应商直发的发货模式,提高杂货产品的上新效率,全年开发入库销售超5000个SKU。目前门店布局以一二线城市为主,同时辐射周边三四线城市,形成以江、浙、沪地带主力销售城市,以城市级社区型及商业中心的购物综合体为主要销售区域。

5 财务分析

毛利率整体保持平稳态势。公司毛利率近年保持稳健态势,其中2020-2021年疫情期间毛利率略受冲击,但2022年毛利率已恢复至疫情前水平达42.9%。分品牌看,2022年海澜之家品牌、圣凯诺品牌和其他品牌毛利率分别为42.2%和48.6%、 52.2%,其中海澜之家主品牌和圣凯诺品牌毛利率保持稳健,其他品牌毛利率呈快速上升态势。分渠道看,公司线下渠道毛利率保持稳健,线上渠道毛利率近年来略有降低,我们认为这与公司针对线上客群更偏年轻化,推出线上专供款有关。2022年公司线下和线上毛利率分别为39.9%和44.9%。分门店类型看,直营店和加盟店毛利率保持稳健,2022年直营店、加盟店和其他毛利率分别为63.2%、38.7%。

公司近年销售费用率持续上升,但整体费用率较同业更低。近年来公司销售费用率持续上升,主因公司近年来直营门店占比增加所致。2022年公司销售费用率、管理费用率、研发费用率、财务费用率分别为18.5%、6.0%、1.1%、-0.1%。但公司整体费用率仍居于同业低位水平。

疫后净利润有所波动,但净利率居于同业上游。疫情期间受消费环境、客流等因素影响,公司净利润有所波动,2022年公司实现归母净利润21.6亿元,同比-13.5%,仍未恢复至疫情前水平。但对标同业公司,公司净利率水平仍处于行业上游。

可退货模式下,公司库存风险整体可控。公司近年存货有所增加,2022年服装连锁品牌存货金额为86.6亿元,但其中可退货商品占比达71.7%。可退货模式下,公司适销季结束后仍未实现销售的产品可剪标后退还给供应商,品牌不承担滞销风险,故而整体库存风险可控。2022年不可退货商品中,1年以内、1-2年、2年以上库存占比分别为50.5%、26.8%、22.6%,整体呈边际好转趋势。

6 盈利预测和投资建议

6.1 盈利预测

公司作为多品牌服饰生活零售集团,海澜之家主品牌作为国民品牌,未来有望保持行业领先地位;圣凯诺品牌专注职业装业务,有望保持稳健增长,其他品牌覆盖潮流男装、女装、童装等多个赛道。整体品牌矩阵呈现成熟、成长、培育阶梯式发展,公司业绩有望保持稳健增长。我们对公司的关键盈利假设如下:

收入端:

海澜之家主品牌:近年品牌加大购物中心直营门店铺设力度,我们预计2023-2025年直营门店数将达1174、1374、1574家,预计加盟门店数将达4938、4988、5068家。预计2023-2025年海澜之家主品牌将实现收入164.3、183.9、202.9亿元,同比增长19.4%、12.0%、10.3%。随着海澜之家主品牌直营业务占比提升,我们预计品牌毛利率将稳步提升,预计2023-2025年主品牌毛利率为42.5%、42.6%、42.7%。

圣凯诺及其他品牌:圣凯诺品牌在巩固传统行业职业装定制外,积极开拓校服等品类市场,此外洛阳服装生产基地为品牌提供产能扩容,我们预计圣凯诺品牌2023-2025年收入增速达10.0%、8.0%、6.5%。其他品牌公司坚持稳中有进的拓展策略,我们预计2023-2025年收入增长将达24.0%、22.0%、22.0%。

净利润:我们预计公司各项费用将基本保持稳健,预计公司2023-2025年将实现归母净利润26.8、32.8、39.0亿元,同比增长24.2%、22.7%、18.7%,对应归母净利率为12.2%、13.3%、14.3%。

6.2 投资建议

我们预计2023-2025年公司将实现归母净利润26.8、32.8、39.0亿元,同比增长24.2%、22.7%、18.7%,对应归母净利率为12.2%、13.3%、14.3%。当前股价对应2023-2025年PE分别为11.8x、9.6x、8.1x。我们首次覆盖,给予公司“推荐”评级。

7 风险提示

品牌升级不及预期;服饰行业竞争加剧;终端零售环境疲软;渠道扩张速度不及预期;盈利假设不及预期。

加载中...