新浪财经

奖6亿抢项目、奖1亿抢人,医疗园区招商拼了

投资界

关注

医疗健康领域的招商活动越来越积极。

2023年上半年以来,来自山东、湖南、辽宁等省份的招商团,奔赴北上广深等创新项目集中地,推介各自的产业环境、投资前景。

扶持政策、配套投资等因素,是招引企业最直接的条件;为了吸引到足够*的项目或人才,部分城市甚至给出了亿元级的补贴或奖励。

随着全国更多城市和园区布局医疗健康产业,市场生态正在悄然发生变化……

由“被动”变主动的园区招商

线下活动的恢复促使各行各业的面对面交流增加,园区招商也不例外。

2023年3月,山东烟台高新区赴苏州走访考察了中国科学院苏州生物医学工程技术研究所,并开展了招引推介活动。此次拜访确定了双方在烟台高新区共建医疗器械成果转化基地的合作意向,将遴选一批体外诊断仪器、医疗设备、试剂及核心原材料和药物筛选等方向创新性强、附加值高的项目进行产业化。

湖南长沙、常德、湘潭等地的招商团在2023年5月内分别赴深圳、上海进行了产业推介。

其中,海凭国际长沙经开区医疗器械产业园分别就湖南省医疗器械审批政策、园区特色政策和产业发展优势等进行了推介;常德经开区生物医药产业园可提供湖南省内价格较低的电厂余热、工业中水资源,重点引进原料药、合成生物、医药制剂、医疗器械和医药研发机构。

点对点的招商工作也在密集进行中,园区通过集中拜访、资本对接等形式触达目标企业。

成都高投生物医药园区管理有限公司是天府生命科技园的运营方,公司相关负责人告诉动脉网,此前的招商工作以参加政府推介会,软文宣传或接待咨询企业居多。“今年,我们观察到国家行业政策和大环境变化,招商工作更为主动,多途径挖掘早期项目信息,开展前沿成果转化。此外,与前几年相比,企业融资难度加大,我们以产业基金的储备项目为源头,主动到北上广等地筛选优质项目,通过投资的方式招引企业落地。”

现成项目毕竟有限,部分地区甚至直接带上科学家、科研成果,以招引企业落地做转化。

2023年4月,厦门大学科技成果发布会北京生物医药专场暨厦门市生物医药产业招商推介会在北京举行。会上,多位专家学者分别介绍了所在学院或课题组主要的可转化科研成果。

总的来说,产业园区正在借助各种行业交流机会,以*决心广泛搜寻和筛选优质项目。

热火朝天的生物医药产业集群建设

热情高涨的园区招商动作背后,是如火如荼的生物医药园区建设。

生物医药产业是中国战略性新兴产业,全国多个省份已提出要打造生物医药产业高地。

据媒体对各地政府工作报告的不完全统计,包括北京、天津、广东、浙江等在内,全国已有29个省区市将医药制造、生物产业等列为优势产业或优先发展产业;在全国399个国家级产业园区中,超过200个将生物医药列为园区重点发展方向。

在全国生物医药产业集群中,张江高科技园区、中关村科技园、苏州生物医药产业园等运营多年的园区,已形成较充足的产业生态吸引力。在已有雄厚基础的情况下,优势区域对产业空间分步骤规划与建设的脚步从未停下。

在北京,大兴国际机场临空经济区规划了综保区生物医药孵化器、国际再生医学产业园、国际医疗器械产业园等专业园区。其中,综保区生物医药孵化器将于近期投入使用。

2023年4月,上海在《关于新时期强化投资促进加快建设现代化产业体系的政策措施》中提出,未来三年将推出“三大先导产业”载体空间800万平方米。其中,生物医药领域适度提前规划,成片建设有特色、有品牌、有配套服务、有主体运营的低成本生物医药标准化物业500万平方米。

2022年10月,独墅湖科教创新区(东区)苏州生物医药产业园七期项目一期工程开工。七期项目占地面积约13万平方米,规划总建筑面积约50万平方米,建成后将在极大程度上解决企业产业化需求,推进产业项目集聚,为苏州生物医药产业提供规模化、综合性的研发生产基地。

与此同时,各地新园区如雨后春笋般出现,尤其是空间更大、各类资源成本更低的地级城市。

2023年4月,青岛市生物医药及医疗器械产业园揭牌,园区总占地4630亩,分为医药器械片区和康复医疗片区,重点发展生物医药领域的生物创新药和罕见病药物、医疗器械领域的体外诊断和先进治疗设备以及康复医疗。5月25日,园区还赴北京进行了招商推介。

2023年1月,对标武汉光谷生物城的咸阳生物城开工建设。咸阳生物城总占地约6000亩,总建筑面积约360万平方米;目前已开工建设的是一期生物城创新园,重点聚集生物医药、现代中药、细胞研发、医疗器械等企业,已有予君生物、奥绿新生物、光谷创鑫医药等20户企业签约。

2022年11月,杭州传化科技城“钱湾生物港”百万方生物医药空间品牌发布。钱湾生物港占地700亩,建筑面积超100万平方米,以合成生物学、CGT、医疗器械为产业方向,一期工程已经于2023年上半年开始陆续交付。

生物医药研发载体和厂房建设要求高、企业培育周期长,各地争相规划和新建园区,使得马不停蹄开展招商工作变得刻不容缓。

招引优质项目的最直接条件

对初创企业来说,补贴政策、配套基金是选址落地的关键因素。

2023年5月,动脉网在上海张江科学会堂举办的第七届未来医疗100强大会上,成都双流区政府、区大健康产业进行了一场推介会。会议现场,企业普遍对补贴政策、配套基金感兴趣。

此外,杭州传化科技城有限公司招商部总经理陈苗苗介绍,总投资额在10亿元以上的项目,各地削尖了脑袋都要去聊;开出的条件大致包括:较低成本给地、厂房代建、厂房免租,以及当地引导基金的投资。“补贴和基金都能直接补充企业现金流,尤其是在企业要扩张、要在另一个地方选址落地、做追加投资等情况下,是招商引资的标配,新的背景下,区域的生态价值和服务能力是企业关注的重点。”

■ 分阶段补贴,筛项目优中选优

事实上,各地针对重点产业均会制定不同程度的扶持政策,包括厂房建设、人才引进、技术创新、临床试验、产品注册、规模经营等环节。

各地经济水平、财政状况不尽相同,在补贴力度上存在一定差异;但整体上看,对能够带动当地产业生态的龙头企业、高层次人才、创新药和创新企业、高营业收入等企业,体现出较强的补贴或奖励力度。

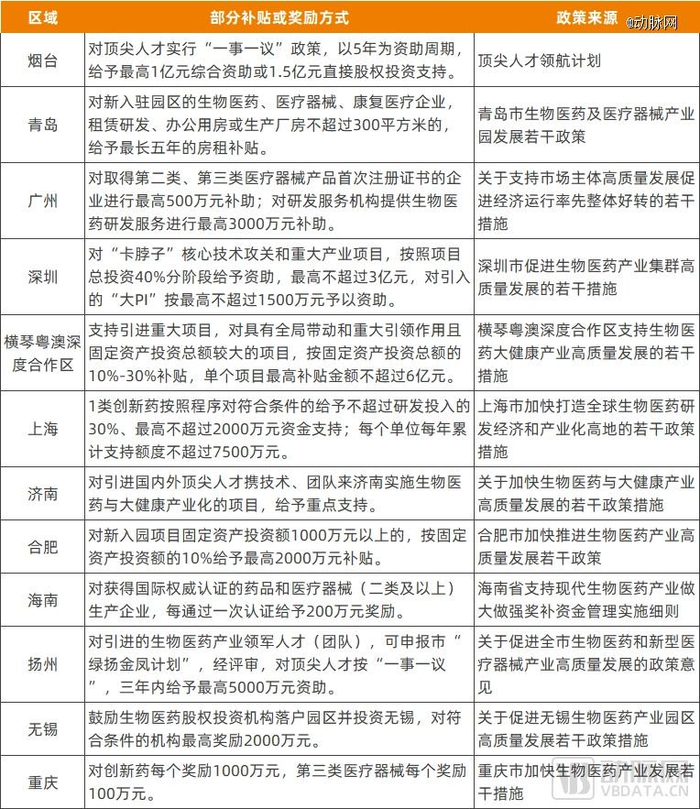
例如,按照《横琴粤澳深度合作区支持生物医药大健康产业高质量发展的若干措施》,当地对生物医药大健康产业发展具有全局带动和重大引领作用且固定资产投资总额较大的项目,按其固定资产投资总额的10%-30%给予补贴,单个项目最高补贴金额不超过6亿元。

人才方面,山东烟台通过*人才领航计划,对*人才实行“一事一议”政策,以5年为资助周期,给予最高1亿元综合资助或1.5亿元直接股权投资支持。

除了实体企业,优质金融机构也是重要的奖励对象;例如,无锡鼓励生物医药股权投资机构落户园区并投资无锡,对符合条件的机构最高奖励2000万元。

总的来说,补贴和奖励越来越倾向于分阶段进行,且更看重成果产出,既要“抢”项目,也要将资金用在刀刃上,以实现优中选优。

■ 招商GP化,创投基金与企业深度融合

以投促招、招投联动,已成为园区招商引资的常见模式。各地政府引导基金与GP合作设立子基金,通过返投任务的设置招引企业落地;园区也可能成立直投基金,更直接地进行投资。近几年来,随着这类模式不断演进,园区与基金、企业间的生态融合更加紧密。

2023年5月,基因疗法研发公司凌意生物完成近亿元A轮融资,由倚锋资本和华方资本共同领投,传化资本、红杉中国、怀济资本等跟投。本次融资完成以后,凌意生物将在传化科技城钱湾生物港设立总部。

其中,传化资本的投资与凌意生物的入驻实现了直接联动。“我们的基金是EVC模式,是基于生态系统的投资,这个概念要求投资既要有财务回报,又要有产业生态价值。”陈苗苗表示。

天府生命科技园相关负责人还提到,医疗行业民生属性强,企业通常希望得到国资平台公司的支持。“以往企业在川内融资比较困难,但近几年高新区通过策源资本、生物城基金、高投创投形成了对生物医药企业在种子阶段、天使阶段、成长阶段等不同时期的助力,企业也获得了国资持股背书。”

创投基金所带来的资金和资源有助于促进企业快速成长,壮大后的企业又开始“反哺”园区创投基金、做LP,进行持续的生态投资。

眼科器械公司爱博医疗位于北京昌平科技园,2018年,园区投资平台昌发展曾参与了爱博医疗的D轮融资。之后,昌发展盘活空间资源,为爱博医疗解决了产能空间拓展的问题。

2020年7月,爱博医疗登陆科创板;同年,昌发展与爱博医疗共同发起设立医疗健康直投基金,爱博医疗成为了昌发展非常重要的LP。数据显示,截至目前,这只基金已投资近10家位于昌平科技园的企业。

在这样的模式中,园区投资平台能更快地解决一部分募资问题,园区企业具备实力成为LP,又是园区吸引更多优质企业的“活广告”。

怎样形成差异化竞争?

补贴政策、创投基金等要素对于园区招商至关重要,但这些都需要当地更高层级的支持,由各地政府牵头制定或实施。对园区内部来说,正在搭建各类差异化优势,以更全面的竞争力吸引优质企业。

例如,在存量压力下做增量开发。

在创投领域,“投早投小”成为投资机构常挂在嘴边的词,这折射出一个大背景:存量市场的机会变少了,园区招商也面临类似现状。

2023年6月,北京大兴国际机场临空经济区集中和一批企业集中签约;1-5月,临空区新增注册企业800家,其中外资46家。截止目前,临空区累计注册企业超5000家。

大兴临空经济区生命健康产业招商负责人王硕纯表示,大家都关注行业内的龙头企业,但这些企业的新增投资需求有限。“一方面,我们重点打造国际医药的流通分拨展示交易平台,另一方面,我们关注细分的前沿医疗科技领域,打造医教研为一体的产业转化平台,开展国际医学合作。总的来说,注重增量、不争存量、避免同质化竞争。”

2022年以来,国家精准医学产业创新中心、天府锦城实验室(前沿医学中心)、北京大学成都前沿交叉生物技术研究院相继落户天府生命科技园,与北京大学、四川大学等高校合作,开展成果转化和新项目孵化,促进企业落地。

再比如,为企业搭建创新产品、创新疗法的应用场景。

园区为企业搭建产业空间,解决的是企业从产品研发到生产一系列过程的需求。在差异化竞争中,园区也可能为企业搭建应用场景。

按照大兴临空经济区的产业规划,将聚焦细胞与基因治疗、干细胞、高端医疗器械等领域的创新企业,打造以医学研究为核心,医药转化生产与医疗服务为支柱产业的三医融合生态体系,将引入三甲医院、研究型医院、特色专科医院、国际医院,目标建成国际医药流通枢纽与国际临床研究与转化中心;最终,在临空区形成从研发、转化、生产再到临床应用的闭环。”王硕纯介绍。

事实上,影响企业选址的还有人才、产品申报与监管、产业链、交通、服务等多因素。园区吸引企业也需要从基础设施、公共服务平台、审批对接、资源对接与产业链赋能等多方面来发力。

越来越多产业园定位于生物医药,为企业提供了更广阔的产业空间;园区招引企业,是一个双向选择的过程。园区之间形成竞争,园区与企业之间关系更为协同,这一趋势下,产业整体将向着更良性的方向演进。

【本文由投资界合作伙伴动脉网授权发布,本平台仅提供信息存储服务。】如有任何疑问,请联系(editor@zero2ipo.com.cn)投资界处理。

加载中...