新浪财经

【最全】2023年保健品行业上市公司全方位对比(附业务布局汇总、业绩对比、业务规划等)

前瞻网

关注

转自:前瞻产业研究院

本文核心数据:保健品行业上市公司业务布局;保健品行业上市公司业绩对比

保健品行业上市公司汇总

保健品是指人们在日常生活中需要的对人体具有保护、保健功效的食品、药品以及其他器械、用品等。保健品作为一个比较庞大的概念,其实是对上述四个类品的统称。

目前,我国保健品行业的上市公司数量较多,其中保健食品及药品主要包括:汤臣倍健(300146)、东阿阿胶(000423)、启迪药业(000590)、健康元(600380)、哈药股份(600664)、西王食品(000639)、片仔癀(600436)等;保健用品及器械主要包括鱼跃医疗(002223)、可孚医疗(301087)、英派斯(002899)等。

保健品行业上市公司业务布局对比

从保健品代表性企业重点区域布局来看,细分领域排名前列企业均具备完善的销售网络,保健品销往全球各国;从企业细分业务产品布局来看,这些企业分布在各种剂型的维生素及膳食营养补充剂、中成药保健药品、家用医疗器械、保健器具用品等各领域。从企业保健品细分业务的竞争力来看,汤臣倍健是全球维生素及膳食营养补充剂龙头企业;英派斯、舒华体育是国内健身器材头部企业;鱼跃医疗、可孚医疗专注医疗器械制造,家用医疗器械产品竞争力较强。

保健品行业上市公司保健品业务业绩对比

从各企业保健品业务主要产品销售收入情况来看,2022年,九安医疗营业收入全行业领先,主要收入来源于在美国推出iHealth试剂盒产品;其次为健康元、哈药股份,营业收入超过百亿元;从保健品营业收入来看,除九安医疗外,东鹏饮料、汤臣倍健营业收入较高,分别为81.72亿元和78.61亿元,位于行业领先地位。

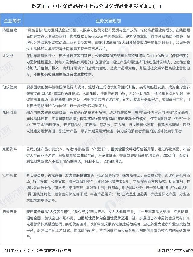
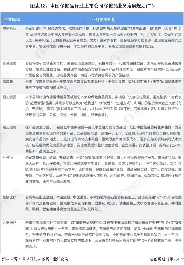
保健品行业上市公司业务规划对比

各上市公司根据行业及自身的发展制定了业务发展规划,其中包括产品的丰富、技术的创新、产业链的延伸以及应用领域的拓展。具体规划如下表所示:

更多本行业研究分析详见前瞻产业研究院《中国保健品行业市场前瞻与投资规划分析报告》。

同时前瞻产业研究院还提供产业大数据、产业研究报告、产业规划、园区规划、产业招商、产业图谱、智慧招商系统、行业地位证明、IPO咨询/募投可研、IPO工作底稿咨询等解决方案。在招股说明书、公司年度报告等任何公开信息披露中引用本篇文章内容,需要获取前瞻产业研究院的正规授权。

更多深度行业分析尽在【前瞻经济学人APP】,还可以与500+经济学家/资深行业研究员交流互动。

加载中...