新浪财经

碳酸锂期货期权产品上市在即,会带来哪些影响?后市走势如何?丨火线解读

第一财经

关注
听新闻

目前,在碳酸锂下游应用中,锂电池正极材料占据主导地位,其中,新能源汽车动力电池在碳酸锂下游消费占比达60%,因此碳酸锂也被称为“白色石油”。

距离碳酸锂期货上市又近一步。

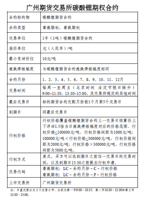
7月11日,据广期所消息,《广州期货交易所碳酸锂期货合约》《广州期货交易所碳酸锂期权合约》《广州期货交易所碳酸锂期货、期权业务细则》,已由广州期货交易所董事会审议通过,并报告中国证监会,现予以发布,自发布之日起实施。碳酸锂期货和碳酸锂期权合约上市交易时间及有关事项另行通知。

“白色石油”期货来了

方正中期期货指出,碳酸锂是锂行业中具有重要地位的锂盐产品,下游应用广泛。作为锂电产业核心原材料,碳酸锂主要运用于新能源汽车和储能等领域。同时,在工业领域,碳酸锂可作为陶瓷、玻璃、电解铝、制冷剂、光通讯、稀土电解的添加剂等。

此外,碳酸锂还应用于医药等其他领域。目前,在碳酸锂下游应用中,锂电池正极材料占据主导地位,其中,新能源汽车动力电池在碳酸锂下游消费占比达60%,因此碳酸锂也被称为“白色石油”。

从交割方式来看,碳酸锂期货实行仓库交割和厂库交割并行,交割单位为1吨(净重),最小变动价位为50元/吨。每日涨跌停板和保证金分别是4%和5%。

带来哪些影响?

川财证券认为,碳酸锂期货期权产品上市,将助力完善碳酸锂价格形成机制。

该机构指出,近年来锂价高位运行,对行业内上下游产业链疏导、企业风险控制造成了一定影响。由于大部分企业缺乏主动对产品价格波动进行管理的手段,碳酸锂期货此时的出现便非常重要。从公司层面讲,一方面期权产品可以为企业提供价格信号,企业在生产和采购方面有了决策依据;另一方面企业可以通过套期保值来实现对价格波动风险的精细化管理。从行业层面讲,期货提高价格的发现效率,降低了相关交易成本,通过期现联动机制等方式,可以不断稳定市场价格体系。

此外,川财证券认为,碳酸锂期货的上市,能为相关企业提供锂盐产品价格保障,有助于企业提前锁定未来产品利润,国内企业可以更好地参与开发国际资源,投资价值得到提升,国内锂资源定价权将不断强化。

方正中期期货指出,碳酸锂期货及期权上市后,新能源金属期货品种板块将初步形成,为我国新能源产业健康发展、不断提升国际竞争力发挥积极作用。

国泰君安期货认为,碳酸锂期货及期权的同时推出,能够更好的满足实体企业个性化的风险管理需求,为碳酸锂产业链中的参与者提供了管理市场价格波动风险的新工具。

后市走势如何?

近两年,碳酸锂价格出现大幅波动。据期货日报报道,2021年价格波动幅度达418.87%,远高于同期其他原料;2022年,电池级碳酸锂的价格一度高达60万元/吨;进入2023年,碳酸锂价格经历了过山车式的涨跌,最低时曾跌破18万元/吨,相较去年高位跌去70%,随后在5月上旬大涨近70%,自5月中下旬以来增速放缓,维持在28—30万元/吨左右横盘。

方正中期期货认为,碳酸锂是生产氢氧化锂的主要原料,其价格波动直接影响到氢氧化锂的成本,从而影响到碳酸锂至氢氧化锂的转化比例,实现二者供需的再平衡,因此二者价格走势尽管短期可能出现阶段性背离,中长期则必定呈现较强的相关性。

展望后市,该机构认为,半年末已过,盐厂财报压力缓解,上游降价出货意愿降低,同时,需求端采购未见大幅回升,供需博弈下跌幅放缓,预计后市下游观望为主,价格呈窄幅震荡。碳酸锂现货价格运行区间26-36万元/吨。阶段备库,成本支撑,价格趋于上涨。氢氧化锂市场也多关注需求实际恢复,现货零售市场观望情绪加重,采购维持刚需,短期内上下游仍博弈,氢氧化锂现货价格运行区间25-35万元/吨。

加载中...