新浪财经

“王老吉”商标侵权案新进展,加多宝被判赔3.17亿,双方回应来了

红星新闻

关注

红星资本局7月10日消息,今日,加多宝称收到广东省高级人民法院(以下简称“广东高院”)关于广药集团与加多宝商标权纠纷案的一审判决。该一审判决认定六家加多宝公司(包括广东加多宝饮料食品有限公司、浙江加多宝饮料有限公司、加多宝(中国)饮料有限公司、福建加多宝饮料有限公司、杭州加多宝饮料有限公司、武汉加多宝饮料有限公司等六家加多宝公司)共同侵权,判决六家加多宝公司赔偿3.17亿元。

加多宝称,对此判决结果表示遗憾,并将立即向最高人民法院提起上诉。此一审判决不会对加多宝产生任何影响。

白云山(600332.SH)也在今日发布公告称,本公司控股股东广药集团收到广东高院关于“王老吉”商标法律纠纷诉讼案件的一审《民事判决书》【(2020)粤民初4号】。白云山称,本次案件重审判决对本公司本期或期后利润不会产生影响。

红星资本局致信并私信加多宝询问具体上诉时间、选择再次上诉的理由以及有无信心胜诉,截至发稿时,对方暂无回应。红星资本局咨询白云山(600332.SH)全资子公司红罐王老吉主体公司广州王老吉大健康产业有限公司(以下简称“王老吉大健康”),广药集团此次是否也会再次提起上诉,对方表示需要内部先沟通。截至发稿时,暂无相关回应。

(一)

二审争议焦点

侵权及赔偿判决是否具有事实与法律依据

据了解,2014年广药集团发起商标侵权诉讼,广东高院于2018年作出一审判决。

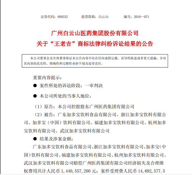
据广药集团子公司白云山2018年7月公告,广东高院关于“王老吉”商标法律纠纷案件的一审《民事判决书》显示,广东加多宝饮料食品有限公司、浙江加多宝饮料有限公司、加多宝(中国)饮料有限公司、福建加多宝饮料有限公司、杭州加多宝饮料有限公司、武汉加多宝饮料有限公司(合称为“六加多宝”)被判赔偿广药集团经济损失及合理维权费用共计人民币14.41亿元。

而后,广药集团与六家加多宝公司均不服一审判决提起上诉。

在最高院公布的二审民事裁定书(以下简称“裁定书”)中,最高院认为:二审阶段的争议焦点问题是,一审法院认定六家加多宝公司构成侵害广药集团“王老吉”商标权并判决其承担赔偿责任的结论,是否具有事实与法律依据。

据裁定书,双方均确认六家加多宝公司于2010年5月2日至2012年5月12日期间在凉茶商品上使用了涉案“王老吉”商标。

最高院认为,一审法院应当首先审查上述被诉侵权行为是否“未经商标权人许可”,进而判断六加多宝公司是否应当据此承担相应的法律责任。

对于“是否未经商标权人许可”这一问题,红星资本局咨询加多宝及王老吉大健康关于广东高院的最新审查情况,截至发稿时,双方均无回应。

(二)

从14.41亿元到3.17亿元

加多宝被判赔偿金额再缩水

据了解,广药集团此前要求加多宝赔偿29.30亿元人民币。2018年一审判决的赔偿金额14.41亿元约是诉赔金额的一半。

红星资本局咨询王老吉大健康,广药集团此前胜诉却提起上诉原因是否与赔偿金额不及预期有关,对方暂无回应。

红星资本局注意到,赔偿金额的确认与加多宝今日声明所称的“内容与形式上均存在重大缺陷”的证据有关。

据裁定书,广药集团此前提供的《专项分析报告》在证据内容与证据形式上均存在重大缺陷,不能作为认定案件事实的依据。该报告称六加多宝公司在2010年5月2日至2012年5月19日期间的净利润合计29.30亿元,并以此为基础确定了赔偿数额。

裁定书表示,《专项分析报告》在结论部分对分析结果做出多处保留,明确指出缺失大量基础财务数据,且无制作分析报告的相关人员的资质证明及签章。

在广东高院重审后,加多宝被判赔偿金额又从14.41亿元大缩水至3.17亿元。对于赔偿金额不断缩水的原因,红星资本局咨询加多宝及王老吉大健康,双方均无回应。

红星新闻记者 张露曦 俞瑶

编辑 杨程

加载中...