新浪财经

2023年以来科创板公司定增超百家:电子板块定增最为活跃 AI领域备受关注

财联社APP

关注

《科创板日报》7月9日讯(特约记者 黄修眉)随着ChatGPT的横空问世,上半年至今全球资本市场最火爆的话题非AI莫属。投资界、上市公司和交易者都在关注AI赛道的潜在机会,聚焦科创产业的科创板上市公司更不例外。

据星矿数据统计,2023年至今,科创板上市公司的定增笔数已达105笔(包含意向、股东大会通过、上市委通过三种类型),超过了2022年全年。其中,电子板块、计算机板块是截止目前最热门的再融资领域。

不过,从单笔募资来看,新能源板块的天合光能拟定增不超过109亿元,问鼎今年上半年的定增额榜首。

定增笔数已超去年总和

星矿数据显示,上半年至今,科创板公司定增共105笔,已超过2022年的95笔,显示出科技行业今年的热度与活力。

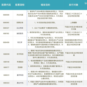
从所属板块来看,电子板块定增最多。思瑞浦、源杰科技、国芯科技敏芯股份、气派科技、聚辰股份、神工股份、美迪凯、星图兴科、光峰科技、霍莱沃、长阳科技、福光科技、南亚新材等均发布定增方案。

生物医药板块,凯赛生物6月发布公告拟募资66亿元,扣除相关发行费用后拟全部用于补充流动资金及偿还贷款。资料显示,凯赛生物于2020年8月12日在科创板上市,通过IPO募集资金约55.61亿元。如此次定增成功,意味着其不到三年融资金额超过百亿。其他医药公司中,迪哲医药与百奥泰募资用于新药研发,海创药业、浩特生物、康众医疗等公司募资用于公司主营相关业务和补充流动资金。

从募资额来看,新能源板块的各家公司募资额相对较大,今年上半年的单笔最大募资出自新能源板块。天合光能6月30日晚发布公告,拟定增不超过109亿元,拟投向太阳能组件等4个项目,问鼎上半年至今再融资额榜首。另外,芳源股份和杭可科技分别拟募资逾18.86亿元和22.73亿元,用于锂电池和补充流动资金等。布局光伏赛道的利元亨,则拟募资近25亿元用于华东光伏高端装备产业化与生产基地等项目。

有业内人士向《科创板日报》记者表示,“上半年科创板定增笔数超去全年很容易理解,今年行情复苏,上市公司在市场受关注时融资也更为容易。今年又是科技公司上市的大年,所以科技公司也更容易融资。”

业内看好AI板块长期走势

上述业内人士同时表示,今年上市公司在科技领域进行大量融资,也代表着市场对新方向的看好。特别是AI技术的发展,从增值服务和降本增效两个角度都对许多公司产生影响,在一定程度上也导致相关定增案例较多。上半年至今,人工智能领域的奥比中光、云从科技、星环科技、海天瑞声等公司均发布AI相关的定增公告。

3月30日,被誉为“科创板AI第一股”的云从科技披露定增公告,拟发行不超过2.22亿股,募集资金不超过36.35亿元,拟全部用于云从“行业精灵”大模型研发项目。

紧接着6月,星环科技发布公告,拟定增募资不超过15.2亿元,用于数据分析大模型建设项目、智能量化投研一体化平台建设项目、数据要素安全与流通平台建设项目、AI知识助理建设项目、研发及运营中心建设项目。

海天瑞声也在同月发布公告,募集资金总额约为7.9亿元,拟用于AI大模型训练数据集建设项目和数据生产垂直大模型研发项目。7月6日晚间,奥比中光发布公告,拟定增募集逾15亿元,布局机器人视觉产业技术中台建设和3D视觉感知产业智能制造基地建设项目。

就在公告前一个月,奥比中光被多个机构投资者密集调研,其中3D视觉感知也是机构重点关注的发展方向。奥比中光此前与微软、英伟达联合研发制造3DiToF相机FemtoMega,其融合了微软第一代深度相机AzureKinect的全部性能,并集成英伟达JetsonNano深度算力平台,可运行先进的深度视觉算法,将原始数据转换为精确的深度图像,便于机器人、数字孪生等相关应用领域的一站式开发。

天风证券分析师吴立、潘暕基于此认为,奥比中光的成长逻辑,可类比十年前科大讯飞“持续拓展智能语音应用场景,搭建产业生态圈”的成长路径。

上市公司融资布局AI赛道正热,热闹了好几个月的A股AI板块则有所异样。一些概念股股价逐渐回归合理价值区间。海天瑞声发布定增公告后股价不涨反跌,7月7日收盘下跌4.28%。不过,7月6日在世界人工智能大会昇腾人工智能产业高峰论坛上,云从科技与华为联合发布从容大模型训推一体化解决方案,云从科技股价深V反弹上涨9.95%。

一位硬科技领域业内投资人认为,A股市场价格波动实属正常。其向《科创板日报》记者强调,“真正投入做大模型项目,既要有人才储备,又需要大规模的资金,至于回报周期目前还待定,市场热烈的反应也多是情绪性的,表现在股价上也不足为奇。”

此前接受采访的业内人士表示,计算机板块公司今年和明年的基本面都是明确改善的,因此看多今年和明年的该板块趋势。AI领域出现实际落地应用前,大家买的是预期,但真正影响还未显现出来。该业内人士称,AI落地后的应用,会为上市公司及全行业带来效率提升与成本降低。因此长期来看,这些影响实际落地后还会给公司带来一波资本市场上的增长。

简易程序助力敏捷募资

值得注意的现象是,上半年至今105笔定增中,有超过80笔融资额度都不超过3亿元,属于业内所称的“迷你”融资。募资目的也多用于补充主营业务和流动资金,而非用于新增项目甚至布局热门赛道。这种“迷你”融资也与科创板的简易定增程序有直接关系。

今年4月以来,伴随全面注册制的落地,A股上市公司再融资升温明显,简易程序定增受到上市公司的热捧。例如敏芯股份、圣诺生物等均以“简易程序向特定对象发行股票预案披露”。

在业内看来,科创板除了小市值公司数目快速增加,简易程序定增的推出,也是“迷你”定增渐多的一个重要因素。简易程序定增审核快,基本不到1个月时间就走完流程,而普通定增往往需要半年以上时间。简易程序定增能帮助处于创业期或成长期的企业实现快速融资,这也符合一直以来资本市场支持实体经济发展的思路,能在一定程度上解决中小企业融资难、融资贵的问题。

加载中...