新浪财经

被罚71.23亿元,处罚细节公布!蚂蚁集团回应:诚恳接受、坚决服从!阿里美股开盘涨近3.5%

每日经济新闻

关注

每经编辑 张锦河    

7月7日,央行、证监会官网显示,蚂蚁集团及旗下机构近期被处以罚款(含没收违法所得)71.23亿元。

随后,蚂蚁集团回应称,对此诚恳接受、坚决服从,并将进一步夯实合规治理水平。7日晚美股开盘,阿里巴巴上涨3.47%。

阿里巴巴1月8日晚间在港交所公告,蚂蚁集团宣布主要股东投票结构变化,变化后,马云将不再控制君瀚和君澳持有的蚂蚁集团多数投票权,君瀚和君澳将分别由不同的普通合伙人实体控制,任何一家普通合伙人实体均不受任何单个人士控制,阿里巴巴集团在蚂蚁集团的股权保持不变,以及阿里巴巴集团或任何其他股东均不控制蚂蚁集团。

蚂蚁集团及旗下机构被罚71.23亿元

据央行、证监会官网,近年来,金融管理部门坚持发展和规范并重,建立健全平台经济治理体系,出台一系列制度办法,初步形成平台企业金融业务发展与监管制度框架,促进平台经济规范健康发展。2020年11月以来,从依法加强监管和有效防范风险的角度出发,金融管理部门督促指导蚂蚁集团、腾讯集团等大型平台企业全面整改金融活动中存在的违法违规问题。目前,平台企业金融业务存在的大部分突出问题已完成整改。金融管理部门工作重点从推动平台企业金融业务的集中整改转入常态化监管。

近期,针对蚂蚁集团及旗下机构过往年度在公司治理、金融消费者保护、参与银行保险机构业务活动、从事支付结算业务、履行反洗钱义务和开展基金销售业务等方面存在的违法违规行为,金融管理部门依据《中国人民银行法》《反洗钱法》《银行业监督管理法》《保险法》《证券投资基金法》《消费者权益保护法》等,对蚂蚁集团及旗下机构处以罚款(含没收违法所得)71.23亿元。要求蚂蚁集团关停违规开展的“相互宝”业务,并依法补偿消费者利益。此外,针对以往执法检查中发现的问题,金融管理部门近期也对邮储银行平安银行、人保财险和财付通公司等实施了行政处罚。

下一步,金融管理部门将完整、准确、全面贯彻新发展理念,着力提升平台企业金融业务常态化监管水平,依法将各类金融活动全部纳入监管,确保同类业务适用同等监管规则,实现公平监管。坚持“两个毫不动摇”,落实促进平台经济健康发展的金融政策措施,支持、鼓励平台企业持续提升金融普惠性,推动科技金融创新,增强国际金融竞争力,更好地服务实体经济和民生需求。

央行:支付宝合计被罚没超30亿元,蚂蚁科技集团被罚1.75亿元

7月7日,中国人民银行发布的行政处罚信息显示,支付宝(中国)网络技术有限公司,因违反支付账户管理规定等,被警报并罚没约30.62亿元,蚂蚁科技集团股份有限公司因违反对公司治理的相关规定、违反关联交易管理规定,被中国人民银行罚款1.75亿元。

金融监督管理总局:蚂蚁科技集团被罚没合计超37.62亿元

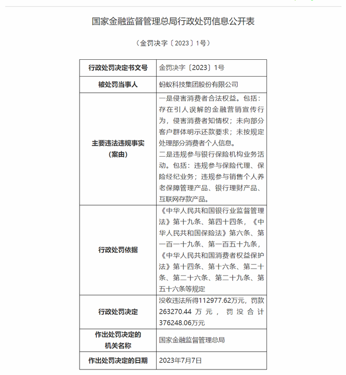
7月7日,国家金融监督管理总局发布的行政处罚信息公开表显示,蚂蚁科技集团股份有限公司被罚没约37.62亿元。案由如下:

一是侵害消费者合法权益。包括:存在引人误解的金融营销宣传行为,侵害消费者知情权;未向部分客户群体明示还款要求;未按规定处理部分消费者个人信息。

二是违规参与银行保险机构业务活动。包括:违规参与保险代理、保险经纪业务;违规参与销售个人养老保障管理产品、银行理财产品、互联网存款产品。

证监会:对蚂蚁(杭州)基金销售有限公司处以7368万元罚款

7月7日,证监会浙江监管局官网发布的一则行政处罚决定显示,蚂蚁基金销售被罚款7368万元。原因为存在以下违法事实:

一、违反代销基金产品准入、宣传、档案管理有关规定。

二、违反基金销售机构人员管理、内部控制有关规定。

蚂蚁集团回应:对此诚恳接受、坚决服从

随后,蚂蚁集团发文回应,自2020年以来,蚂蚁集团在金融管理部门指导下积极推进各项整改,目前已完成相关整改事项。今天,蚂蚁集团收到金融管理部门行政处罚决定书,我们对此诚恳接受、坚决服从,并将进一步夯实合规治理水平。未来,蚂蚁集团将恪守使命与初心,坚持守正创新,继续增强科技研发能力,努力为实体经济尤其是小微群体做好服务并创造更大价值。

每日经济新闻综合自中国人民银行官网、蚂蚁集团官微

封面图片来源:每日经济新闻 资料图

加载中...