小市值,大未来(三)——国证2000指数vs中证1000指数
国证2000指数与中证1000指数均是A股市场上小盘宽基代表性指数,但2010年以来,两只指数收益率表现差异巨大。截至2023年5月底,虽然国证2000指数与中证1000指数收益率均高于沪深300与中证500指数,但国证2000指数累计收益率高达144.14%,而同期中证1000指数收益率仅为49.42%。中证1000和国证2000作为市场上代表性的小盘风格指数,其两者的差异主要在于编制规则,国证2000指数呈现更加明显的小盘特征,在A股市场历史表现小盘占优的背景下,国证2000指数收益表现更好。
数据来源:WIND,统计区间:2010/1/1-2023/5/31
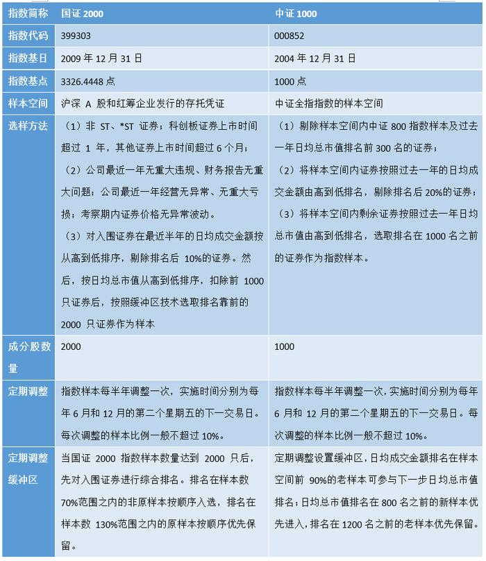
国证2000指数是由扣除总市值排名前1000只证券后市值大、流动性好的2000只证券组成;而中证1000指数选取中证800指数样本以外的规模偏小且流动性好的1000只证券作为指数样本。
简单而言,国证2000指数可以理解为A股市场市值排名第1001-3000的2000只股票组成;而中证1000指数由市值排名801-1800的1000只股票组成。因此国证2000指数的小盘股覆盖面更广。
表:指数编制规则
数据来源:WIND
从成份股市值分布来看。国证2000指数成份股总市值在8-555亿之间,平均值为74.82亿。主要权重分布在20-120亿市值区间,占比达到75.5%;而中证1000指数权重主要集中在60-160亿元市值区间。因此,国证2000指数的小盘股特征更加明显。
数据来源:WIND,截至2023/4/30
从成份股行业分布来看,根据Wind行业分类,两只指数成份股都主要分布在工业、信息技术、材料三大行业,并明显低配地产、金融相关行业股票。从持股集中度来看,国证2000指数前10/50/100成份股合计权重仅为2.33%/8.40%/14.51%,权重股集中度低,有利于分散投资风险,减少单个成分股的风险事件对整个指数的影响。
表:指数行业分布
数据来源:WIND,截至2023/4/30
表:指数成份股集中度
数据来源:WIND,截至2023/4/30
此外,从创新企业数量来看,国证2000指数占比也相对较高。当前科创板、创业板已经成为我国科技创新企业的重要聚集地,国证2000指数中上述两板上市企业数量达到663只,占比33.1%;另外,国证2000指数成分股中共有439只专精特新上市公司,权重占比达到23.08%,契合国家大力扶持中小企业发展的政策趋势。
表:创新企业数量
数据来源:WIND,截至2023/4/30
最后,从盈利预测来看,国证2000指数2023年净利润同比增速预计为89.94%,并且在随后两年分别保持24.43%与15.86%同比增速,相对中证1000指数有望持续占优。
图:净利润同比增速
总的来看,在行业分布较为接近的背景下,国证2000指数相对中证1000指数平均个股市值更小、持股集中度更低、创新企业数量占比较高,从而表现出更为明显的小盘风格。从A股市场以及海外市场历史表现来看,若小盘风格长期表现优于大盘风格,国证2000作为小盘特征更加明显的指数,在小盘风格表现占优时,其收益表现有望占优。
风险提示:基金有风险,投资需谨慎。以上内容仅供参考,不构成本公司任何投资建议或保证,也不作为任何法律文件。观点和预测仅代表材料制作时结合当时市场作出的分析判断随着市场行情等因素变化,上述判断可能发生改变。未经同意请勿引用或转载。