新浪财经

张家港行“将帅”齐换,4块的股价有救了吗?

界面新闻

关注

2017年初上市时,张家港行(002839.SZ)成为北八道集团有限公司(下称“北八道”,已注销)“狙击”的对象之一。后来,北八道被罚56.7亿元,成为证监会史上最高罚单。

北八道案后,张家港行股价长期处于低迷状态,今年来一直在每股4元多徘徊。

随着董事会换届,张家港行迎来新董事长、行长。新领导班子又会给这家千亿农商行带来什么改变?是否能够挽救低迷的股价呢?

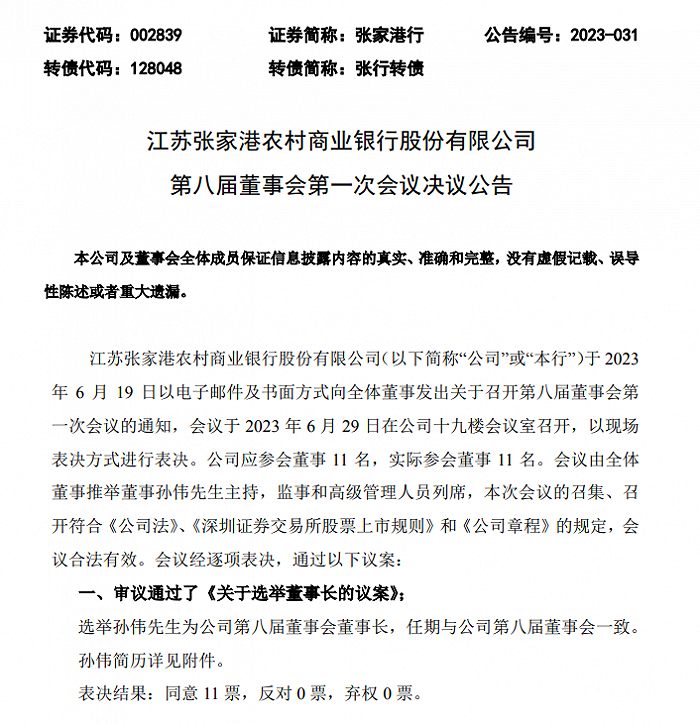
6月29日晚间,张家港行发布了关于董事会换届选举决议公告,确定了董事长、行长等高管的人选。其中,孙伟被选举为张家港行新一届董事长,吴开为行长,陈金龙、陶怡、王辉为副行长。

董事长孙伟出生于1970年,曾担任江阴银行董事长长达9年。在任职期间,孙伟成功推动了江阴银行2016年上市,使得该行成为全国首家A股上市农商行。今年6月13日,孙伟从江阴银行离任。

行长吴开生于1979年,与孙伟有着相似的履历,也曾在江阴银行深耕多年,担任过江阴银行申港支行行长、江阴银行副行长等职,后转到江南农村商业银行担任董事、副行长职位。2020年6月,开始担任张家港行行长,此次换届,将与老领导孙伟再次搭班合作。

再看三位副行长陈金龙、陶怡、王辉。陈金龙生于1976年,曾任张家港行塘桥支行行长、港区支行行长等职,后与行长吴开一样,在江苏兴化农村商业银行党委委员、副行长。

另外两位副行长陶怡、王辉均为80后,均由张家港行内部推举而来。其中,陶怡此前任张家港行普惠金融总部总裁;王辉任张家港行金融总部总裁。

由此,张家港行一董事长、一行长、三副行长的领导班子正式确立。

IPG中国首席经济学家柏文喜表示,新领导班子上任后肯定要对公司战略进行梳理,对公司经营进行研讨和检视,并找到提升与改进的方向和措施,而经营业绩的改善与提升则更是新领导班子必然着重关注的方向与重点。

张家港行是全国首家由农信社改制组建的地方性股份制商业银行,2001年11月27日正式挂牌成立,2017年1月24日登陆深交所上市。

截至2023年一季度末,江苏沙钢集团有限公司(下称“沙钢集团”)持有该行8.18%股份,为第一大股东;张家港市国有资本投资集团有限公司持有该行7.75%,为第二大股东,第三大股东为苏州洲悦酒店有限公司,持股比例为7.58%。

早在2010年,沙钢集团就持有张家港行9.09%股份,位列第二大股东,到该行2017年初上市时,沙钢集团为该行第一大股东。

沙钢集团曾被称为中国最大民营钢铁企业,随着业务的扩张,其将触手伸向了金融产业,参股了张家港行、苏州银行、江苏银行等。

这两年因钢铁行业低迷,沙钢集团日子并不好过,便有意抛售银行资产。

2020年以来,基于自身投资结构调整的原因,沙钢集团曾两度欲减持张家港行股份。2020年7月,沙钢集团拟减持该行股份不超过2950万股,股本占比不超过1.63%;2021年9月,沙钢集团拟减持张家港行股份不超过2900万股,股本占比不超过1.61%。

不过,上述两次减持最终未真正实施,沙钢集团持有张家港行的股份依旧定格在8.18%的比例。

之所以未减持张家港行股份,与张家港行股价长期低迷有很大关系。如果股价较低,再加上股东不缺钱,放弃眼前的小利也是聪明的投资策略。

此外,张家港行不错的业绩表现或也是沙钢集团持有的原因之一。梳理张家港行的业绩情况,近年来,张家港行营收增速持续下滑。具体来看,2019年-2022年间,分别实现营收38.53亿元、41.95亿元、46.16亿元、48.27亿元,同比增长分别为28.48%、8.87%、10.05%、4.57%。

净利润方面,2019年-2022年间,张家港行分别实现9.37亿元、9.96亿元、13.37亿元、16.99亿元,同比增长分别为14.63%、6.21%、34.24%、27.09%。

到了2023年一季度末,张家港行在十家上市农商行普增情况下,和渝农商行成为唯二两家营收下降的农商行,交出了营收11.92亿元,同比下降0.64%,净利润实现5.09亿元,同比增长17.42%的成绩单。

对于在营收端的增速放缓,张家港行表示,一方面原因为连续多年营收高增所致基数较高;一方面原因则是为应对大行普惠下沉所导致的同业竞争,主动调节了经营策略。

在资产质量方面,该行不良贷款余额10.06亿元,较年初减少0.16亿元;不良贷款率为0.85%,较年初下降0.04个百分点;拨备覆盖率520.41%,维持稳健良好水平。

横向比较,从资产总额来看,张家港行较2022年末上升一个名次。截至2023年一季度末,张家港行资产总额达到1938.93 亿元,在江苏省内6家上市农商行(分别为紫金银行苏农银行无锡银行常熟银行、张家港行、和江阴银行)中排名第4。

与资产总额上升相反的是张家港行持续低迷的股价。

这要从张家港上市后被北八道操纵股价说起。

2017年上市时,张家港行股票发行价为4.37元/股,在经历了当年4月5日21.4元/股的高点后走低(当日以20.01元/股收盘),到2017年6月2日以10.36元/股收盘,不到两个月间下跌94%。

上述股价变化的背后操控人实为北八道。

北八道实控人为林庆丰。据《21世纪经济报道》报道,林庆丰是在铁路系统内成长起来的干部,下海后创办北八道集团从事铁路运输业务,北八道业务一度能与国企中铁物流相较,彼时流传了“北八道、铁霸蛮”的说法。

在运煤和运瓷砖业务收益下滑后,2016年北八道开始做二级市场投资。

2017年2月至5月间,北八道组织操盘团队,通过配资中介筹集资金,利用300多个证券账户,采用频繁对倒成交、盘中拉抬股价、快速封涨停等手法操纵张家港行、江阴银行和和胜股份等多只次新股,合计获利9.5亿元。

2018年4月,证监会对北八道开出了金额达56.7亿元这一证监会史上最高罚单,对林庆丰等人采取终身证券市场禁入措施。

之后,该案移送公安机关刑事追责。2021年10月27日,上海一中院以操纵证券市场罪对北八道判处罚金3亿元;对北八道实际控制人林庆丰判处有期徒刑八年六个月,并处罚金1000万元。

北八道处罚已靴子落地。不过,张家港行股价则尚未走出低迷状态。自2018年10月18日到达股价最低点,当日以3.41元/股收盘后,张家港股价一直未见明显起色,今年来,股价一直在每股4元多徘徊。

截至7月5日收盘,张家港行收报4.28元/股,最新市值93亿元,与上市当日市值(114亿元)相比减少21亿元。

在柏文喜看来,北八道案表明张家港行股价曾经存在严重的被操纵问题,这也是张家港行失去市场信任而股价表现不佳的重要原因之一。

此次,新领导班子的上任,是否能给张家港行低迷的股价带来些许改变呢?柏文喜认为,新领导班子如果能够很快提升张家港行的形象,让其重获市场信任并重振市场信心,则改善其股价低迷的情况还是有希望的。

对于张家港行低迷股价,你怎么看?新领导层上任后,你看好张家港行后续的发展吗?欢迎留言讨论。

加载中...