新浪财经

配储经济性提升,工商储需求亟待爆发——工商业储能行业报告

市场资讯 2023.07.04 22:21

投资要点

我国储能进入新的发展阶段,工商储迎来发展元年。

目前全球能源供需格局进入调整阶段,越来越多的国家将储能列为加速其清洁能源转型的必选项。我国现阶段已形成较为完整的储能产业体系及一批有国际竞争力的市场主体。工商业储能作为新型储能下电化学储能的一种,目前处于发展初期,今年随着①“源网荷储”政策不断引导、②用电形势严峻备电需求增加、③配储经济性整体提升以及④零碳园区加速铺开,我们认为 2023 年将迎来工商业储能从 0 到 1 的产业化元年

①电力政策不断调整,推动局部电网建设。工商业企业选择调节能力强的可再生能源场站组织开展“隔墙售电”交易,可支持分布式电源开发建设和就近消纳,从而实现“源-网-荷-储”各环节优化配置。因此,为加快工商储的渗透率,尽早实现商业化,国家和省市层面均出台了辅助服务、补贴、隔墙售电以及“源网荷储一体化”等相关政策,引导建立工业绿色微电网。

②电力紧缺条件下,工商储成为企业备电首选。随着疫后经济复苏,全社会用电量有望持续增长,叠加夏季极端高温现象或将持续,国内电力供需关系预计将呈现相对紧张的状态。为应对“迎峰度夏”时段电力突发事件,国家能源局在6月份举办华东区域跨省区大面积停电事件应急演练。缺电导致的拉闸断电或限电为企业安全生产带来隐患,所以,在我国电力紧张状况短期内难以消除条件下,工商业备电可降低断电带来的生产经营风险,具有迫切的现实需求。

③电芯价格骤降叠加峰谷价差扩大,工商业储能经济性凸显。

成本端:电池模块构成储能系统最大成本,占比达55%,且国内储能电池大多采用磷酸铁锂路线。2022Q4以来,电池成本占比最高的碳酸锂、磷酸铁锂价格腰斩,成本端压力明显缓解,下游企业配储投资压力随之减轻。

收入端:随着全国峰谷价差普遍拉大,全国峰谷价差超过 0.7 元/kWh 的省市的数量增至 8 个;叠加浙江、安徽、广东、海南等省市实施两充两放策略,有效提升了储能系统的利用率,缩短成本回收周期,套利空间扩大

我们测算工商储的成本回收时间普遍缩短至 6 年及以内,投资回报率超过 10%,经济性显著。

④零碳园区或将引领需求爆发,工商业储能未来大有可为。随着园区脱碳要求日益提高,2022 年以来,零碳园区在全国范围内加速铺开并逐步成熟,而储能系统是零碳园区标配,因此零碳园区或将成为工商业储能打开的第一个量化市场。据储能产业网,工商业储能需求高增长,预计到2025年,工商业储能装机容量将达到66GW左右。

行业竞争壁垒尚不明确,新进入者有望弯道超车。

工商业储能行业正处于市场竞速期,行业内各企业普遍出货量较小,2022 年普遍出货量少于 200 台。且工商业用户分散,对后期运维要求较高。因而工商业储能进入者或可通过资本融资、差异化市场开发、销售渠道和提升后期服务品牌建设等在市场竞争中脱颖而出。

投资建议:在两充两放以及峰谷价差扩大的趋势下,工商业储能经济性效益增强,建议关注在分布式储能领域具备先发优势和客户渠道壁垒的开勒股份,以及阳光电源(国内太阳能光伏逆变器龙头,同步储能行业),天合光能(打造能源物联网,出货量高速增长的储能集成商),中天科技(2022 年度储能系统采购中标量排名第二),苏文电能(EPCO 全面铺开,储能布局完善的用电品牌服务商),东方日升(储能业务发展迅速的光伏老兵),科华数据(技术根基雄厚,储能业务投入加大),南网能源(领跑节能服务领域,综合能源领军者),盛弘股份(能源赛道的璀璨晨星)。

风险提示:宏观经济波动风险;原材料价格波动风险;新业务进展不及预期风险;订单不及预期风险;市场竞争激烈风险;行业规模测算风险;研报使用的信息更新不及时的风险等。

正文分析

1、储能发展历史复盘

1.1 储能技术路径梳理

◼  全球能源供需格局进入调整阶段,储能列为各国加速清洁能源转型的必选项。根据中关村储能产业技术联盟(CNESA)数据,2022年全球新增投运电力储能项目装机规模30.7GW,同比增长98%,其中新型储能投运规模达到20.4GW。中国、欧洲和美国继续引领全球储能市场发展,三者合计占全球市场的86%。

从储能技术上来分类,储能共分三大类:传统储能、新型储能和氢能源。

其中抽水蓄能为代表的传统储能仍然是目前储能技术的主流。

◼  传统储能:1882年,世界上第一座抽水蓄能电站于年诞生在瑞士。抽水蓄能是物理机械储能的代表,通过重力将重物提升至高处,以增加其重力势能完成储能。再通过重物下落过程,将重力势能转化为动能进而转化为电能。

◼  新型储能:在一些没有水源和合适位置,不适宜发展抽水蓄能的地区,新型储能应运而生。新型储能包括压缩空气储能、飞轮储能和电化学储能。

➢  压缩空气储能:1978 年,全球第一座压缩空气储能电站在德国建成。压缩空气储能在用电低谷时将空气压缩储存于储气室中,将电能转化为空气能存储起来;在用电高峰时释放高压空气,带动发电机发电。

➢  飞轮储能:20 世纪 90 年代以后,飞轮储能受到了广泛的重视,并得到了快速发展。飞轮储能利用电动机带动飞轮高速旋转,实现电能和动能的双向转换。

➢  电化学储能:1991 年,锂离子电池问世并商业化生产,从此电化学储能快速发展。电化学储能本质上就是把电能储存成化学能,再用化学电池的机制放出来,放到电网中变回电能,电化学储能目前被提及较多的是锂离子电池储能、铅酸电池储能、液流储能等技术。

◼  氢能源储能:1836 年,约翰·弗雷德里克·丹尼尔发明了一种原电池,该电池在发电中被消除了氢。氢储能指的是通过环保可循环能源制氢,通过能量在不同载体的转换例如燃料电池系统进行发电并网,实现调峰、调频。

◼  工商储使用锂电池等电化学储能技术,主要用于削峰平谷。储能按设备或项目接入位置可分为电源侧、电网侧及用户侧。工商业储能是分布式储能系统在用户侧的典型应用,其特点是距离分布式光伏电源端以及负荷中心均较近,可有效提升清洁能源的消纳率,减少电能的传输的损耗,适用于商业楼宇、工业园区等用电大户。工商业储能系统的主要目的是“削峰平谷”,优化电力资源配置和合理使用,并利用电网峰谷差价实现套利。

◼ 工商储系统架构:电池与变流器是储能系统的核心环节。与大型储能电相同,工商业储能系统包括电池系统(BS)、电池管理系统(BMS)、变流器(PCS)、能源管理系统(EMS)和其他电气电路和保护、监控系统等,通过模块化设计实现系统电压和容量的灵活配置。

1.2 我国储能发展:抽水蓄能占主导,多种形式齐发展

◼  根据中关村储能产业技术联盟数据,截至 2022 年底,中国已投运电力储能项目累计装机规模 59.8GW,抽水蓄能累计装机占比首次低于 80%,新型储能继续高速发展,累计装机规模首次突破 10GW,达到 13.1 GW,同比增长 128%。新型储能中,锂离子电池占据主导地位,压缩空气储能、飞轮储能、液流电池、钠离子电池等技术路线的项目在规模上也有突破,应用模式逐渐增多。

◼  复盘我国储能行业发展历史,可将储能其主要分成三个阶段。

➢  第一阶段:储能萌芽期(20 世纪中后期)。20 世纪 60 年代,国内开始抽水蓄能电站的研究,并建立第一座混合式抽水蓄能电站-岗南水电站,到 20 世纪 90 年代,抽水蓄能电站建设迎来高潮。

➢  第二阶段:储能发展初期。21 世纪初期,国内开始其他储能技术的研究,包含压缩空气储能等,直到 2011 年“十二五”规划纲要中储能作为智能电网的技术支撑在国家的政策性纲领文件中首次出现,之后储能行业政策规划陆续出台,推动储能行业发展。

➢  第三阶段:技术路径向多元化发展。随着储能行业发展,储能项目广泛应用、技术水平快速提升、标准体系日趋完善,目前已形成较为完整的产业体系和一批有国际竞争力的市场主体,且政策不断引导促进多种形式储能发展,储能成为能源领域新的增长点。

2、政策端:双碳战略目标指引下,工商业储能成为大势所趋

◼ 顺应国家双碳目标,工商储政策利好不断。在“双碳”成为全球共识的大背景下,我国为精准科学降碳,2022 年政府工作报告将能源政策由能耗双控调整为碳排放双控。电力政策通过丰富盈利来源激励工商业用户配储,推动了工商业储能商业化进程。

◼  多形式扶持政策结合,鼓励工商业储能发展。

为加快工商储的渗透率,尽早实现商业化,国家和省市层面均出台了辅助服务、补贴、隔墙售电政策,为运营商创造多层次的盈利渠道。辅助服务方面,我国电力辅助服务市场中交易品种包括调峰、调频、无功调节、备用和黑启动等,近年来储能和可调节负荷也纳入了提供辅助服务的市场主体之中;补贴方面,如今年 4 月东北监管局连发两文明确新型储能各类补偿:针对新型储能,如果 AGC 可用率达到 98%以上,按 AGC 可用时间每台次(电站)补偿 20 元/时;隔墙售电方面,浙江省于 2023 年 1 月 1 日起实施最新电力条例:分布式发电企业可以与周边用户按照规定直接交易。

◼  “隔墙售电”逐步推进,助力“源网荷储一体化”。“隔墙售电”,就是允许分布式光伏电站通过电网将电力直接销售给周边的电力用户,而非先低价卖给电网,再由用户从电网高价买回。而“源网荷储一体化”,则通过源源互补、源网协调等多种交互形式,更经济、高效和安全地提高电力系统功率动态平衡能力。因此,选择调节能力强的可再生能源场站组织开展“隔墙售电”交易,可以支持分布式电源开发建设和就近消纳,从而实现“源-网-荷-储”各环节优化配置。双方互利共赢,共同保障电力系统的稳定性。

3、工商业配储经济性提升, 工商储需求预期爆发

3.1 需求端:电力政策调整下工商储盈利性凸显,零碳园区或将引领需求爆发

◼  我国工商业用电需求旺盛,大部分地区电力供需紧张。2022 年全社会用电量 86,332 亿 kWh,同比增长 3.9%,工业用电量为 55,943 亿 kWh,同比增长 1.6%。随着经济平稳复苏,全社会用电量有望持续增长,国内电力供需关系预计将呈现相对紧张的状态。据电规总院预测,2023年全国将有 6 个省份电力供需形势紧张,17 个省份电力供需偏紧。

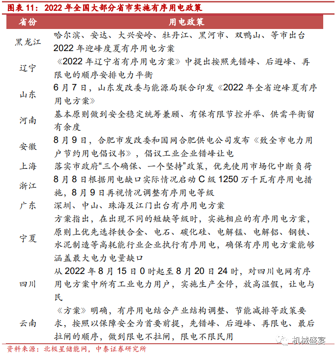
◼  用电政策催生备电需求,工商储成为企业备电首选。2022 年极端高温天气叠加复工复产,大部分省市发布有序用电通知,工商业用户对备用电源需求激增。2023 年 6 月 15 日,国家能源局就在华东区域举办跨省区大面积停电时间应急演练,以应对迎峰度夏等重要时段电力突发事件。考虑到我国“十四五”正处于新型电力系统构建转型期,短期内电力紧张状况难以消除,工商业储能系统作为备电的重要手段,在此形势下大有可为。

◼ 分时电价机制完善,工商储经济性提升。

➢  大部分地区峰谷价差进一步拉大。从 2022 年 4 月至 2023 年 4 月,全国峰谷价差超过 0.7 元/kWh 的省市的数量从 6 个增至 8 个;22 个省市价差扩大;全国平均峰谷价差由 0.55 元/kWh 上升至 0.61 元/kWh。各地峰谷价差普遍拉大,意味着配置工商业储能的套利空间扩大。

➢  部分省份率先实施两充两放,增强工商储运营动力。近年来部分省份将午间时段从“平时段”调整为“低谷时段”,浙江、湖北、湖南、上海、安徽、广东、海南等省市的分时电价每天设置了两个高峰段。当存在两个高峰段时,工商业储能系统可在谷时/平时充电,并分别于两个高峰段放电,实现两充两放,进而提升储能系统的利用率、缩短成本回收周期。

➢  浙江等多地投资成本回收时间普遍缩短至 6 年以内。浙江、广东、海南等省份峰谷价差较大,有些地区甚至达到 0.8 元/KWh 以上,并实施两充两放,投资成本回收时间普遍缩短至 6 年以内。以晶科能源浙江3MW /6.88MWh 用户侧储能系统项目为例,假设项目投资成本为 1.75 元/Wh,储能设备每年运行 330 天,每天两充两放,单次充电 2 小时。参考浙江工商业峰谷电价差 0.71 元/KWh。据此测算得出:在项目寿命期为 10 年的情况下,IRR 可达 11.68%,预计 6 年可以收回投资,具备经济性。

◼  零碳园区方兴未艾,是工商储重要切入点。

➢  园区脱碳要求日益提高,储能系统是关键一环。2020 年以来,国家积极推动园区绿色低碳转型,从最初的生态示范工业园区到低碳示范园区、近零碳园区,再到零碳园区,园区脱碳要求越来越高。零碳园区强调园区的低碳化、数字化、智慧化转型发展,重点从能源供给、能源综合管控两方面着手,包括储能系统、智能电网等一系列绿色组合拳是零碳园区的“标配”。

➢  标准体系渐趋完善,利于市场健康发展。今年 4 月内蒙古发布的我国首个《零碳产业园区建设规范》正式实施,该标准有助于推进零碳产业园落地,形成可执行、可参照、可复制的规范标准。在此以前,全国信标委、中国节能协会等行业机构也分别编制了《零碳智慧园区白皮书》和《零碳工厂评价规范》,为零碳园区标准体系建设和行业健康发展奠定基础。

➢  零碳园区建设如火如荼,贡献工商储未来主要增量。以政策文件和行业标准为基础,全国积极推进低碳园区试点和零碳园区建设,2021 年共开展了 6 个低碳省(区)和 81 个低碳城市、51 个低碳工业园区、400 余个低碳社区和 8 个低碳城(镇)试点;2022 年,全国各地涌现出多个新建或改建的零碳园区。目前零碳园区正在加速铺开并逐步成熟,或将成为工商业储能打开的第一个量化市场。

◼  据储能产业网,工商业储能需求高增长,预计到 2025 年,工商业储能装机容量将达到 66GW 左右。

3.2 供给端:行业竞争壁垒尚不明显,新进入者有望弯道超车

◼  当前各企业的竞争壁垒尚不明显,新玩家有弯道超车可能。目前工商业储能市场上除宁德时代、比亚迪、阳光电源、派能科技等龙头企业外,新兴品牌不断涌入,形成新老玩家共舞局面。目前规模较大的企业包括时代星云、沃太能源、奇点能源等。竞争壁垒尚不明显,未来新进入者可以通过资本融资、差异化市场开发、销售渠道和品牌建设等来实现弯道超车。

◼  目前出货量普遍偏小。据高工锂能统计,除个别以租赁模式推广市场的企业外,大部分企业年出货量规模均不超过 200 台;第一批进入市场的企业出货量规模多数在 100-200 台之间;2022 年新进工商业储能企业大部分还处于设计产品、组建团队和品牌宣传等阶段,尚未真正有产品进入市场。

◼  主流产品容量约 200kWh。目前国内工商业储能主流产品容量为 170 -220kWh,形成满充满放 2 小时的能量存储时间。部分企业如阳光电源主推 1000kWh 产品,瞄准园区等客户。而出口海外的工商业储能多以 300+kWh 产品为主。

3.3 成本端:碳酸锂价格腰斩,行业盈利空间扩大

◼  电池为储能系统第一大成本。储能系统成本主要由五部分构成:电池模块、BMS 系统、集装箱(含 PCS 等)、土建及安装费用、其他设计调试费。以浙江省一工厂的 3MW/6.88MWh 储能系统成本为例,电池模块占总成本的 55%。

◼  正极材料为锂电池主要成本。锂电池成本由五大原材料构成:1)正极材料,国内储能电池绝大部分采用磷酸铁锂路线;2)负极材料即石墨;3)电解液,溶质一般使用六氟磷酸锂。4)隔膜;5)锂电铜箔。以磷酸铁锂电池为例,正极材料为第一大成本,占比达到 37%。

◼  碳酸锂价格腰斩,成本端重压释放。2022Q4 以来,碳酸锂价格骤跌,磷酸铁锂电池的正极材料价格随之下跌。截至 2023 年 6 月 30 日,碳酸锂价格已跌至 30.70 万元/吨,距去年最高点已回落超过 45%;磷酸铁锂正极材料已跌至 9.7 万元/吨,回落幅度同样超过 45%。作为储能系统的最主要成本,电池价格腰斩有效释放成本端压力,增厚行业盈利。

4、关注标的

4.1 开勒股份:HVLS 风扇龙头进军新能源,未来业绩可期

◼ HVLS 风扇业务起家,版图拓展至新能源。公司深耕 HVLS 风扇行业十余载,是国内行业中产销规模最大的厂商之一,22 年产量达到 23332 台。2022 年 6 月起,公司进军工商业储能领域,旗下子公司安瑞哲主营用户侧储能项目的开发、建设与投资,逐步成为“绿色工业整体方案解决商”。

◼  行业竞争格局未定,公司具备先发优势。工商业储能行业正处于市场竞速期,行业内各企业普遍出货量较小,且大部分新进入企业还处于设计产品、组建团队和品牌宣传等阶段,尚未真正有产品进入市场。公司截至目前已通过近一年的时间建立与整合储能产品供应链,具备先发优势。

◼  产品创新敢为人先,核心技术自研筑牢护城河。公司的工商业储能柜产品“ARZ-ESS-100KW/233KWh-OUT 全液冷分布式储能电池系统” 在行业内用户侧储能系统率先采用电池系统和 PCS 变流器全液冷散热的设计方案,不仅可以提高整个储能系统的安全性,而且可以大幅提高整个储能系统的综合效率,从而增加用户全生命周期收益,缩短用户的投资回报周期。其中,BMS 系统和 EMS 系统均为自研,智能热管理系统的研发亦有参与。

◼  新老业务客户高度协同,铸就供应链及下游渠道壁垒。供应链壁垒:公司在 HVLS 风扇业务上积累了丰富的工商业客户资源,形成公司供应链壁垒,集合上游资源,保障出货周期,以实现产品生产规模上量;下游渠道壁垒:公司分布式光伏和储能业务的主要客户群体为工商业客户,与 HVLS 风扇业务在客户开发上具有高度协同性,因此公司开展新能源业务具备独特优势。

4.2 阳光电源:深耕光伏逆变器领域,新能源业务全线开启

◼  稳坐全球龙头,剑指储能大时代。公司专注于太阳能光伏逆变器、风能变流器等电力电子设备的研发、生产、销售和服务,为可再生能源发电行业用户提供系统解决方案。是我国最大的太阳能光伏逆变器生产企业,太阳能光伏逆变器产品市场占有率多年来稳居国内市场第一位,也是国内拥有自主知识产权的风能变流器生产企业之一,其风能变流器产品已逐步具备了与进口产品竞争的实力。◼  成立伊始树立全球发展战略,海外市场高增驱动业绩增长。公司海外的印度生产基地和泰国工厂产能已达 25GW。目前公司已在海外建设了超 20 家分子公司,全球六大服务区域,85+全球服务中心,拥有 280+ 认证授权服务商和数百家重要的渠道合作伙伴,产品已批量销往全球 150多个国家和地区。未来公司将持续深耕全球市场,有序推进逆变器、储能、充电、电站、水面光伏业务全球化布局,重点提升全球营销、服务、融资等关键能力建设,强化全球化支撑能力体系,提升全球影响力。

4.3 天合光能:全球老牌组件龙头企业,业务协同优势渐显

◼  深耕光伏领域,打造能源物联网行业领先。天合光能是全球最大的光伏组件供应商和领先的太阳能光伏整体解决方案提供商,1997 年创立于江苏常州。公司率先提出了能源物联网的概念,结合智能应用,实现全面自主研发,依托在光伏组件制造及光伏电站开发运维等方面的优势,于 2017 年实现战略转型,正致力于成为全球能源物联网引领者。

◼  业务规模扩张,出货持续增长。天合光能 2022 年营业收入达 850.52 亿元,同比增长 91.21%,主营业务全面开花,光伏产品、光伏系统和智慧能源均实现持续成长。其中,光伏组件 2022 年全年出货量达 43.09GW。截至 2023 年 3 月底,天合光能累计出货量超过 140 GW,其中 210 组件出货量超 65GW,全球第一。2023 年度组件出货量目标 65GW。

◼  增产研发齐头并进,开辟市场新格局。公司深入布局垂直一体化产业,合资 10GWh 电芯生产线及 2GWh 模组生产线正逐步建设达产;并加强投资长寿命、高安全的自研“天合芯”电芯及模组生产线,自有系统集成产能均逐步达产,发挥公司智能制造的质量与成本优势。2022 年,实现中国市场巨大突破,国内出货量超过 1.5GWh,全球出货量近2GWh,成功交付国内单体 800 MWh 储能项目,实现中国储能集成商国内第四、全球第六的市场格局,成为行业内高成长性的主要代表之一。

4.4 中天科技:二十年沉淀乘风起,海风储能齐发力

◼  业务结构持续优化,多元布局打造成长空间。中天科技起步于 1992 年,以光纤通信起家,2000 年进入电网传输领域,2002 年 A 股上市,2009年进入新能源领域,2012 年中天储能、中天光伏等一系列新能源子公司成立,历经 20 年、三次转型升级,中天科技已经形成信息通信、智能电网、新能源、海洋系统、精工装备、新材料等多元产业格局。

◼  立足储能一体化,把握机遇顺势而上。公司拥有支撑应用领域的电池材料、电池系统等产业一体化关键核心技术优势及可持续研发能力,形成“料-芯-组-舱-站”全产业链式一体化产品供应与服务,倾力打造全生命周期内安全设计及系统集成匹配。据国家能源网、储能头条数据统计显示,公司 2022 年度储能系统采购中标量排名第二,储能系统集成产品和服务获各大能源企业一致好评。中天科技新能源未来将同步布局基于新一代带超级电容器超高倍率储能调频技术及长时段氢储能技术,完善全时段储能技术产品,助力国家构建以新能源为主体的新型电力系统的加速建设。

4.5 苏文电能:EPCO 全面铺开,多业务板块拓展全国

◼  深耕电力领域,一体化优势凸显。公司专注于电力工程施工和设计服务行业十余年,是以电力咨询设计业务为主导,涵盖电力咨询设计、电力工程建设、电力设备供应和智能用电服务业务为一体的一站式(EPCO)供用电品牌服务商。

◼  积极拥抱新能源,储能布局完善。公司积极探索新型电力系统,参与更多新能源项目,储备相关业务人才,提高公司光伏、储能的技术能力。同时,积极拓展关键客户,实现更多合作,进一步加大和客户中除供配电外的电力服务,例如光伏,储能,为客户提供一站式的综合解决方案。2022 年 9 月,公司发行募集资金用于电力电子设备及储能技术研发中心建设项目,拟投资总额为 12,306.00 万元。

4.6 东方日升:光伏领域老兵,储能业务发展迅速

◼  全球领先光伏组件厂商,储能集成行业蓄势待发。东方日升前身为宁海县日升电器有限公司,成立于 2002 年 12 月 2 日。深耕光伏新能源事业,通过多年的经验积累和技术储备,公司逐步实现了从单一的太阳能电池组件生产企业到新能源产业集团的过渡,公司主营业务以太阳能电池组件的研发、生产、销售为主,同时围绕新能源产业从事光伏电站EPC 与转让、光伏电站运营、灯具、辅助光伏产品和晶体硅料等的生产、销售等业务。2023 年 1 月 30 日,公司宣布将建设 10GWh 高效新型储能系统集成技术研发与制造项目,项目总投资约 20 亿元。

4.7 科华数据:技术根基雄厚,“双子星”乘风而起

◼  公司业务全面开花,储能业务投入有望加大。公司在“科华数据”“科华数能”为主的“双子星”战略布局下,积极发挥公司在技术、产品、解决方案、服务等方面的优势,不断推进产品创新,开拓新的市场机会及发展空间,推动了公司“数据中心”“智慧电源”“新能源”三大业务的良好发展。同时,公司继续推动 RSC 变革,打造矩阵式管理模型,形成营销中心平台、事业部与区域闭环协同作战的管理结构,优化组织机构建设,实现公司降本增效。

◼  储能行业发展势头良好,公司发展进入快车道。根据 CNESA 预测,保守场景下,预计 2027 年新型储能累计规模将达到 97GW,2023-2027 年复合年均增长率为 49.3%;理想场景下,预计 2027 年新型储能累计规模将达到 138.4GW,2023-2027 年复合年均增长率为 60.3%。随着储能技术性能与成本的持续改善,加以政策支持,未来中国储能将保持高速发展,公司储能业务进入快车道,2022 年公司先后中标多个百兆瓦时独立储能项目,完成安徽淮北 103MW/206MWh 共享储能示范项目、甘肃临泽100MW/400MWh 共享储能项目、宁夏灵武 100MW/200MWh 独立共享储能示范项目等多个大型储能项目;公司参与西藏昌都 8MW/40MWh 储能项目等,公司在全球储能逆变器市场份额第五,在中国用户侧储能系统出货量稳居第一、PCS 出货量位居全球及国内 Top2。

4.8 盛弘股份:能源赛道上的璀璨晨星

◼  新能源领域不断拓展,厚积薄发成长加速。公司成立于 2007 年,专注于电力电子技术在工业配套电源与新能源领域中的应用,为高端制造业、数据中心、能源及轨道交通等领域提供高效、安全的电能保障;为新能源领域中的储能微网系统、充换电运营、消费及动力电池制造企业提供核心设备及全面的解决方案。

◼  业务布局持续优化,逐渐拓展储能领域。公司将加大电网侧、用户侧、海外市场、以及微电网市场的拓展和进入力度。在现有电网侧和用户侧储能项目的基础上积极参与电网侧项目,研发更适用于电网侧储能的产品和技术。并大力拓展和开发用户侧项目,从项目开发、集成建设、产品创新等维度深化市场影响力。积极开拓海外市场需求,加大海项目合作深度和宽度。积极开拓工商业储能项目,强化在工商业储能产品和项目的深耕细作。

4.9 南网能源:综合能源行业领军者

◼  节能服务领域长跑数十年,打造综合能源供应商。公司于 2004 年 6 月18 日成立于广州,主要业务类别包括:1. 工业节能服务,为广大工业客户提供综合节能解决方案和高效节能的用电、用冷、用热、用气等综合节能服务,主要包括分布式光伏节能服务、工业高效能源站节能服务等。2. 建筑节能服务,主要是公司向客户提供既有建筑综合节能服务和新建建筑(园区)高效的供冷、供热(水)、照明等一站式综合节能服务。3.综合资源利用业务,主要通过农林废弃物发电、供热以及农业光伏发电,合理循环利用生物质能,提高农用地或未利用地使用效率。

◼  储能业务奋力迈进,打造新的业务增长点。公司正全力探索向负荷聚合商转型,并依托工商业、大客户、集团客户,大力开展用户侧光储用一体化能源站等负荷优化调节设施的投资建设运营,优先聚焦南方五省区域范围,加快推进风光储一体化等新业务的拓展。

5、风险提示

◼  宏观经济波动风险。公司 HVLS 风扇行业周期性较强,与宏观经济高度相关,下游固定资产投资规模很大程度上决定了行业需求。

◼  原材料价格波动风险。公司主要原材料占公司营业成本的比例较高,其价格变动对公司产品成本的影响较大,对公司经营业绩存在较大影响。

◼  新业务进展不及预期风险。截至 2023 年 5 月公司光伏和储能业务均处于在初创阶段,业务能否顺利推进对公司业绩影响较大。

◼  订单不及预期风险。工商业储能行业目前竞争格局未定,且公司作为新进入者,订单量具有较大不确定性,对公司业绩影响较大。

◼  行业规模测算偏差风险。报告中的行业规模测算是基于一定的假设前提,存在不及预期的风险。

◼ 研报使用的信息更新不及时的风险。研究报告使用的公开资料可能存在信息滞后或更新不及时的风险。

文章来源:【中泰先进产业】工商业储能行业深度报告 - 20230704

 特别声明

本订阅号为中泰证券机械团队设立的。本订阅号不是中泰证券机械团队研究报告的发布平台,所载的资料均摘自中泰证券研究所已经发布的研究报告或对已经发布报告的后续解读。若因报告的摘编而产生的歧义,应以报告发布当日的完整内容为准。请注意,本资料仅代表报告发布当日的判断,相关的研究观点可根据中泰证券后续发布的研究报告在不发出通知的情形下作出更改,本订阅号不承担更新推送信息或另行通知义务,后续更新信息请以中泰证券正式发布的研究报告为准。

本订阅号所载的资料、工具、意见、信息及推测仅提供给客户作参考之用,不构成任何投资、法律、会计或税务的最终操作建议,中泰证券及相关研究团队不就本订阅号推送的内容对最终操作建议做出任何担保。任何订阅人不应凭借本订阅号推送信息进行具体操作,订阅人应自主作出投资决策并自行承担所有投资风险。在任何情况下,中泰证券及相关研究团队不对任何人因使用本订阅号推送信息所引起的任何损失承担任何责任。市场有风险,投资需谨慎。

中泰证券及相关内容提供方保留对本订阅号所载内容的一切法律权利,未经书面授权,任何人或机构不得以任何方式修改、转载或者复制本订阅号推送信息。若征得本公司同意进行引用、转发的,需在允许的范围内使用,并注明出处为“中泰证券研究所”,且不得对内容进行任何有悖原意的引用、删节和修改。

先进产业组介绍

冯胜,中泰证券研究所中游制造组负责人,先进产业研究首席,执业编号:S0740519050004。硕士毕业于南开大学世界经济专业,本科毕业于南京航空航天大学飞行器制造工程专业;3年机械行业实业工作经验,7年证券公司机械行业研究经验;具备深厚的产业资源,熟悉企业发展规律和运营管理,对产业与资本的结合具有细致的观察和体会。2019年5月加入中泰证券研究所,2020年机械行业新财富入围团队。

杨帅,博士,加拿大卡尔加里大学金融学博士,2022年2月加入中泰证券研究所。重点覆盖光伏、储能、工程机械等先进产业领域。

曹森元,墨尔本大学和莫纳什大学金融、会计双硕士学位,现任中泰证券研究所先进产业研究员,曾就职于澳大利亚金融研究中心,有多年全球权益投研、宏观策略、金融科技相关研究经验,目前负责北交所、先进产业相关研究工作。

齐向阳,北京大学软件工程硕士,2022年10月加入中泰证券研究所。重点覆盖工控设备、人形机器人、电动化等先进产业领域。

宋瀚清,悉尼大学金融学、商业分析硕士。2022年3月加入中泰证券研究所,目前覆盖锂电回收、钒液流电池等新兴产业领域研究。

白钰如,伦敦政治经济学院运筹学与分析学硕士,2021年12月加入中泰证券研究所。重点覆盖工商业储能、汽车零部件等先进产业领域。

加载中...