新浪财经

【报告】上市银行洞察系列十、《商业银行金融资产风险分类办法》解读及分析

德勤Deloitte

关注

德勤中国金融服务业研究中心于2023年4月28日发布《凝心聚力 奋进新征程:中国银行业2022年发展回顾及2023年展望》报告,通过系统分析中国上市银行的盈利能力、资产情况、负债情况和资本实力,梳理并观察其业务发展情况、经营模式及监管环境变化,进而展现中国银行业在2022年取得的成就并展望未来发展的方向。此外,报告深度解析了2023年银行业战略部署、银行资产碳核算的方法与实践、关联交易数智化管控模式的分析、对年报展示的分析、未来财务管理转型探究、打造高质量监管数据治理体系、新场景下的银行业运营韧性的应对思路探讨、风险报告数字化转型研究、以及商业银行并购重组的理性关注等重点和热点话题,提供了独到的见解与洞察。我们相信,这份研究报告将会为国内商业银行在“十四五”的新征程上开新局、谱新章提供有价值的参考。

报告目录

《商业银行金融资产风险分类办法》——解读及分析

顺应时代发展,新规应运出台

信用风险是银行业面临的主要风险,科学的风险分类制度有助于有效的防范信用风险。1998年,人民银行出台《贷款风险分类指导原则》,提出五级分类概念。2007年,原银监会发布《贷款风险分类指引》(以下简称《指引》),进一步明确了五级分类监管要求。2017年,巴塞尔委员会发布《审慎处理资产指引》,明确了不良资产和重组资产的认定标准和分类要求,旨在增强全球银行业资产风险分类标准的一致性和结果的可比性。近年来,随着我国经济以及银行业务的发展,商业银行金融资产的结构分布和风险特征发生了显著变化,这也给风险分类的监管制度提出了更高的要求。为推动商业银行准确识别风险水平、做实资产风险分类、有效防范化解信用风险,《商业银行金融资产风险分类办法》(以下简称《办法》)经2019年征求意见、2020年审议通过后,于2023年2月11日正式公布。

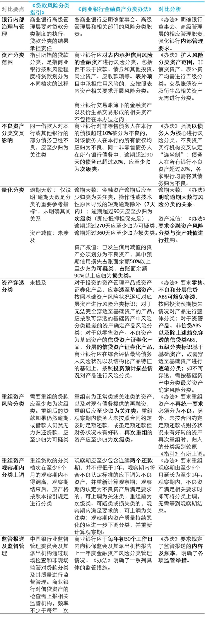
对比新旧政策,聚焦八大变更

表:新旧政策对比分析

贯彻治理框架,优化分类流程

从治理、实施及监管来看,《办法》全面覆盖了风险分类治理、实施及监督的各关键领域,包括治理职责、制度流程、内外部审计、信息披露与管理等。《办法》要求董事会对金融资产风险分类结果承担最终责任,这对商业银行风险分类管理的治理架构、管理制度、内部分类流程以及信息系统提出了更高的要求。

图:《办法》整体架构概览

深入行业现状,概览关键要点

明确风险分类的资产范围

《指引》主要针对商业银行的贷款业务提出五级分类要求,而随着中国金融市场的不断发展,商业银行的金融资产范围已超出一般的贷款业务,各类投资业务已成为我国商业银行资产负债表的重要部分。

《办法》规定,商业银行应对表内承担信用风险的金融资产进行风险分类,包括贷款、债券和其他投资、同业资产、应收账款等,以及表外承担信用风险的项目。同时,考虑到商业银行交易账簿下的金融资产及衍生交易形成相关资产主要承担市场风险,按照市值记账,无需进行风险分类。该资产范围与《10号文》规定的预期信用损失法的信用风险敞口资产范围趋同,但例如:以公允价值计量且其变动计入当期损益的贷款按照《办法》规定需要进行风险分类,但未在《10号文》规定的预期信用损失法范围中。

随着监管对非标业务、同业业务的监管整治,目前银行表外资产无序扩张的情况基本扭转。《办法》施行后资产范围的扩大,可能对非信贷信用风险资产占比较高的银行有所影响。根据2022年度报告披露数据,对标银行中,表内非信贷类信用风险资产占比平均值约为38%左右,其中主要为债券投资、同业资金融通等资产。

图:表内信用风险资产占比

细化风险分类的具体标准

以债务人为中心的风险分类

根据现行《指引》,风险分类以单笔贷款为对象,同一债务人名下的多笔贷款分类结果可能不一致,既可能是正常类、关注类,也可能分为次级类、可疑类或损失类。巴塞尔委员会在《审慎处理资产指引》中指出,如果银行的非零售交易对手有任何一笔风险暴露发生实质性不良,应将该对手所有风险暴露均认定为不良。借鉴上述概念,考虑到对公客户公司治理和财务数据相对完善,《办法》要求商业银行对非零售金融资产进行风险分类时,应以评估债务人的履约能力为中心。

《办法》明确,商业银行对非零售资产开展风险分类时,应加强对债务人第一还款来源的分析,以评估债务人履约能力为中心,重点考察债务人的财务状况、偿付意愿、偿付记录,并考虑金融资产的逾期天数、担保情况等因素。债务人在本行债权超过10%分类为不良的,该债务人在本行所有债权均应分类为不良;债务人在所有银行的债务中,逾期超过90天的债务已经超过20%的,各银行均应将其债务归为不良。

目前实操中,风险分类的管理上可能存在特定考量,如债委会要求银行不降级、不抽贷等,因此征信信息未完整准确地反映出部分银行实质已按不良贷款管理的信贷资产。同时,对于存在较多分割评级的商业银行,不良率未来存在上行压力。

债务人导向的金融资产分类标准,与预期信用损失计量和资本计量的监管要求体现了高度一致性,将推动我国银行业对非零售风险暴露彻底转变为以债务人为核心开展信用风险管理。

具体量化五级分类的认定标准

逾期天数和信用减值可以反映银行资产质量恶化程度,相较于2007版的《指引》,《办法》对于不良资产的认定提出了进一步的量化标准。

表:具体量化标准

《办法》规定7天内的操作性或技术性原因导致的短期逾期可暂不分为关注,但操作性或技术性原因核准方式需在实操中进一步确认。此外,债务人或金融资产的外部评级大幅下调,需至少评为次级的要求,后续将考虑大幅下调的标准以及是否包括集团客户下调对子公司的影响。

根据各行已披露的2022年度报告,目前各银行的不良类贷款和第三阶段贷款匹配度较高。四大行逾期360天以上贷款金额普遍大于损失类贷款金额,预计损失类贷款在执行《办法》后将进一步增加。同时,《办法》也会逐步影响阶段划分的结果以及拨备的金额。部分金融资产分类下迁,若预期信用损失模型参数与风险分类结果相关,拨备规模可能进一步增加。

《办法》多次指向风险分类将依赖于预期信用损失法的阶段划分结果及拨备计提结果。例如《办法》参考借鉴新会计准则要求,规定已发生信用减值的资产应进入不良。预期信用损失占账面余额50%以上应至少归为可疑,占账面余额90%以上应归为损失。

同时,风险分类也在实际操作中一直作为金融资产阶段划分的重要依据。比如农业银行披露的信用风险显著增加的标准之一是“风险分类由正常类变化为关注类”。由此可见,五级分类和减值的三阶段划分结果存在互为判断条件及高度关联的情况。

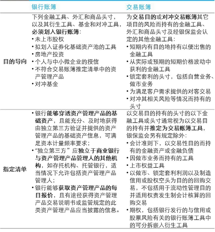
随着《商业银行资本管理办法(征求意见稿)》(以下简称《资本新规》)的出台,银行需梳理《资本新规》对于风险分类、阶段划分可能产生的进一步影响和相互关系。《资本新规》涉及交易账簿和银行账簿的划分,可以为《办法》涉及的交易账簿资产范围提供参考。

根据《资本新规》附件13——账簿划分和名词解释,交易账簿与银行账簿划分基本原则如下:

表:银行账簿与交易账簿划分原则

此外,《办法》第43条要求的“对于已实施资本计量高级方法的商业银行,应明确风险分类标准和内评体系违约定义之间的稳定对应关系”。故在实施《办法》和《资本新规》的同时,银行需要注意明确违约的定义以及梳理是否与风险分类标准建立稳定的对应关系。

穿透资管产品底层的分类管理

商业银行投资的资管产品结构较为复杂,因此资管产品或资产证券化产品风险分类应适用穿透性原则。《办法》首次对资产管理产品、资产证券化产品的风险分类提出要求,具体涉及以下三大方面:

表:穿透管理具体要求

穿透化管理对于商业银行信息系统能力建设提出新的挑战。目前国内部分银行已经能够对部分资管产品或资产证券化产品进行底层穿透,从而可以基于底层资产,对其进行逐笔分类;但对于部分无法穿透的资产,比如某些理财产品、公募基金产品只能穿透到大类资产,无法进一步穿透至底层实际融资人,并未完全按照“最差”原则进行分类,因此这部分资产的穿透方式以及相应产品规模产生的影响需进一步评估。

对于按投资预计损益情况对产品进行风险分类的资产,具体损失比例对应的分类评级仍待商榷;对于ABS类产品,部分信贷资产类ABS在《办法》中得到豁免穿透,非信贷资产类ABS存在多种情况:比如尾款类ABS债权高度分散,难以全部穿透;反向保理类ABS债权单一集中,但最终债务人通常为增信方或者差补方等。考虑到ABS本身已经进行了结构分层,从实际操作出发,我们预计本次《办法》对ABS产品影响有限。

建立重组资产分类制度

重组分类新规定及政策解读

由于现行《指引》未明确定义重组贷款,且规定所有重组贷款均应纳入不良,商业银行在重组贷款的认定上存在差异,部分银行未完全将办理过展期、借新还旧等合同调整的贷款认定为重组贷款,从而导致不良指标被低估。本次《办法》将重组资产风险分类的规定单独成章,体现了监管对重组资产风险的重视。《办法》为了防范通过重组资产进行监管套利,通过下述五个方面细化重组的概念:

表:重组贷款的新规要求

《办法》关于重组资产的分类要求,基于财金〔2022〕87号文的前提条件:金融企业应当加强资产质量管理,做实资产风险分类,定期对各类资产风险分类开展重检,真实准确反映资产质量,不得以无效重组等方式隐瞒资产的真实风险状况。其中,无效重组是指对不符合条件*的债务人进行的债务协议重组(不包括法院主持下的破产重整等司法重组),或者重组后债务人难以实质性提质增效、化解风险的债务重组。《办法》不再要求重组资产必须分为不良,将有利于重组资产的风险化解。尤其是对于城投类国企来说,城投平台有时间进行内部调整,地方政府也有时间和空间进行资金支持。

注*:不符合条件指:(1)已由国务院国资委或省级人民政府列入“僵尸企业”名单;(2)主要靠政府或企业总部补贴和银行续贷等方式维持生产经营,资产负债率超过85%且最近三个会计年度连续亏损,经营性净现金流为负值,并经债权金融企业评估存在实质性经营风险;(3)因生产经营困难已停产半年以上或半停产1年以上,并经债权金融企业评估复工无望。

重组实例分析及现状评估

下表为自各银行年报中摘录的对重组贷款的定义:

表:2022年报披露中重组贷款的定义

从各银行重组的定义来看,多数银行能够匹配“财务困难”和“合同调整”两个条件,但《办法》规定了更加明确的范围,预计随着认定规则的严格,更多展期、宽限本息的资产可能被认定为重组资产。

图:重组贷款规模

表:重组贷款占比

由图表可见,国有大型银行的重组贷款2022年末相较2021年末的规模及占比主要呈上升趋势,大型股份制商业银行的规模及占比则均有所下降。而随着《办法》的逐步落实,重组资产的规模和占比预计将会逐步扩大,银行可能面临关注类贷款增长的问题,从而加大拨备计提和资本补充压力。

原《指引》要求重组类贷款应分类为不良贷款,但实务操作中纳入债委会统一管理的重组贷款通常要求贷款重组期间不下调评级。《办法》的出台规定重组类贷款至少分类为关注,缩小了监管要求与银行实际管理中面临的难点之间的差异。但纳入债委会的正常类及关注类重组贷款的风险分类仍存在挑战。

把握时间节点,合理规划过渡

过渡期时间安排建议

《办法》合理设置过渡期,提出差异化实施安排。其规定商业银行自2023年7月1日起新发生的业务应按本办法要求进行分类。对于2023年7月1日前发生的业务,商业银行应制订重新分类计划,并于2025年12月31日前,按季度有计划、分步骤对所有存量业务全部按本办法要求进行重新分类。鼓励有条件的商业银行提前完成存量业务的重新分类。过渡期内,尚未按照本办法重新分类的存量业务,按照《贷款风险分类指引》(银监发〔2007〕54号)相关规定进行分类。

《办法》的颁布预计将会对银行业的金融资产风险分类实践和部分监管指标带来短期冲击,尽管新规考虑了对机构和市场的影响,合理设置了过渡期,银行也应在加快政策有效落地的同时注意关注如下问题:

过渡期重点难点

《办法》出台后的过渡期,银行需面对两大难点:一方面,根据新规要求调整风险分类,潜在风险或将进一步暴露;另一方面,适应新规的过程中,商业银行需要克服实操中的各类挑战。

从公司治理及内部控制来看,《办法》要求董事会对金融资产风险分类结果承担最终责任,这对商业银行风险分类管理的治理架构、管理制度、内部分类流程以及信息系统提出了更高的要求。对于部分公司治理及内部控制相对薄弱、或信息系统能力建设有待进一步提升的中小银行来说,这将会是新的挑战。

《办法》提出了以债务人履约能力为中心的分类理念,明确了逾期超过90天的债权,即使抵押担保充足也应归为不良。同时,《办法》要求对非零售金融资产进行风险分类时,债务人在本行债权超过10%分类为不良的,或债务人在所有银行的债务中,逾期超过90天已经超过20%的,对该债务人在本行的所有债权均应归为不良。因此,对于部分银行以担保充足为由未将全部逾期超过90天的债权纳入不良,特别是不良认定不够审慎、风险暴露不充分的银行以及债务人之间存在较多分割评级情况的银行,可能会形成一定压力,其不良率预期将在整改期内逐步上升,风险将会逐步暴露。此外,《办法》关于重组资产的细化定义和要求弥补解决了目前存在的监管套利空间,或将对银行业的贷款重组带来一定挑战。

在过渡期的实操过程中,商业银行在实操过程中或将面临各种挑战:满足重组观察期后,贷款到期时再次重组,是否应该被认定为再次重组;债务人或金融资产的外部评级大幅下调中“大幅下调”的具体尺度;如何判定操作性或技术性原因导致的短期逾期;对于纳入银行账簿管理的FVTPL类债券或者非上市股权,如次级债、永续债,是否纳入资产风险分类范围等问题。

新规的颁布预计将对银行业的金融资产风险分类实践和部分监管指标带来短期冲击,但从长远来看,《办法》主要体现了对银行业不良资产的分类和管理更为科学和审慎的目标和方向,而通过进一步细化、量化不良资产的分类要求,大幅提升银行业资产风险分类标准结果的一致性及可比性,必将推动商业银行加强信用风险管理、提升全面风险管理能力,有利于银行业有效防范化解信用风险,提升服务实体经济水平。

联系人

曾浩

德勤中国金融服务业

银行业及资本市场主管合伙人(中国大陆)

电话:+86 21 6141 1821

电子邮件:calzeng@deloitte.com.cn

沈小红

德勤中国金融服务业研究中心主管合伙人

德勤中国金融服务业审计及鉴证合伙人

电话:+86 21 2312 7166

电子邮件:charshen@deloitte.com.cn

加载中...